Abstract
Some water distribution pipe networks were constructed several decades ago and have been damaged. The old pipe network has experienced many leaks and should be rehabilitated. In old cities like Jakarta, with high leak rates (1.6 leaks/km/year), pipeline network managers must frequently repair leaks or perform reactive maintenance. Far too many pipes need to be rehabilitated compared to the available budget. This research will develop an optimization model for selecting rehabilitated pipes under reactive maintenance conditions, which has never been performed before. The selection of pipe segments to be rehabilitated must be optimal to obtain maximum benefits using minimum costs. The variables that influence rehabilitation costs and benefits and the relationship between these variables need to be known to optimize the selection. The influencing variables and their model structure were obtained from literature reviews and surveys of respondents with sufficient experience in water pipe network management. These influential variables have varying characteristics. Data processing and analysis uses the confirmatory factor analysis (CFA) method with a formative–formative measurement model. In total, 22 variables were found to be valid and significantly influenced the cost and benefits of rehabilitation. The analysis results are a structural model of the relationship between variables that influence the costs and benefits of rehabilitation in reactive maintenance with a limited budget, which can be used to optimize rehabilitation models.
1. Introduction
1.1. Background
One of the challenges faced in the water distribution system is the high Non-Revenue Water (NRW) value. According to the United States Agency for International Development [1], the NRW value is influenced by various factors, including physical leaks in pipe networks, unpaid consumption, non-revenue consumption, and water meter readings below consumption. In Jakarta, a city with an old pipe network, leaks in the pipe network are the primary cause of high NRW. The pipe leakage rate in Jakarta is relatively high, with more than 1.6 leaks/km/year, higher than the highest leakage rate compiled by Kahn et al. [2].
In a reactive maintenance strategy where pipe leak levels are already high, pipeline network managers are busy repairing and rehabilitating leaking pipes. Pipes that must be rehabilitated require costs much greater than the available budget. With these limitations, the rehabilitation of a pipe section must provide optimal results. An optimization model is needed to determine pipe segments to be rehabilitated within a limited budget to provide optimal rehabilitation results. So far, no model has been optimized for the selection of pipes to be rehabilitated with these conditions. If the problems in this study are described, they include the following: (1) many pipe leaks cause much loss of income. (2) There is a limited budget to rehabilitate all leaking pipes in a short period. (3) A tool needs to be developed to optimize the selection of pipe sections to be rehabilitated with a limited budget.
The rehabilitated pipe section is determined by budget constraints and is influenced by the rehabilitation’s cost and benefit factors. The conceptual framework of this research can be schematized in Figure 1 below.
Figure 1.
Research conceptual framework.
1.2. Literature Review
Research and studies related to the problem of clean water pipe network services have developed, including utilizing the increasing availability of computing capacity in the form of stochastic simulation models. In the past two decades, research has explicitly developed on determining rehabilitated pipes in clean water pipe networks. The first study was simple in the form of determination based on the pipe age and leakage rate only, which was then developed today to produce an optimization model. Since 2005, at least 15 studies have been conducted to develop methods for scheduling the rehabilitation of pipeline sections, determining pipeline sections to be rehabilitated, and creating optimization models for the same. However, it is important to note that some of these studies have not given due consideration to the economic aspects of the models they propose. More importantly, there is a distinct lack of literature focused on the maintenance conditions of reactive-type pipelines with budget constraints, highlighting the urgent need for further research in this area.
Each piece of the literature has different objectives, approaches, and uses of variables in research related to pipeline rehabilitation. So far, no literature has been used appropriately in pipeline maintenance with a reactive type. The difference in the condition of maintenance with a reactive type is that the high leakage rate causes repair costs to affect the determination of the pipe section to be rehabilitated, and customer consumption decreases because there are many leaks causing rehabilitation to have to consider the influence of converting leaks into increased consumption as an increase in revenue. In tabular form, the model capabilities of the existing research compared to the proposed model to be developed in this study are shown in Table 1. The capabilities of each model developed by each author in the table are marked with a checklist (√).
Table 1.
Differences in capabilities between existing optimization models and those that will be developed in this study.
The optimization model needs to know its suitability for the costs and benefits of rehabilitation in a condition of high-rate pipeline network leaks with a limited budget (or in reactive maintenance). For this reason, it is necessary to know the structural model of the relationship between variables that influence the costs and benefits of rehabilitation.
Zhou [14] developed an optimization model oriented toward proactive maintenance with the expected research results in the form of a long-term view for multi-objective decision making using many variables and revealing in detail the influence of each variable. Unfortunately, the research results, which are oriented toward a proactive type of maintenance, cannot be widely utilized by most pipe network managers whose maintenance is reactive. As is the case in most other proactive maintenance-oriented research, the benefits of rehabilitation in the model are not considered in more detail in the form of reduced repair costs and increased consumption from leak reduction conversions in rehabilitated pipe sections. Kim et al. [15] proposed a model that considered risk factors in the cost–benefit analysis of pipe rehabilitation. The maintenance orientation used is reactive–proactive, which brings cost estimates to a cost–benefit. However, Kim’s model does not consider budget limitations for rehabilitating pipes in the reactive maintenance type. Meanwhile, Ghobadi et al. [16] developed an optimization model for scheduling rehabilitation. The variables in the model are the same as those in previous studies, including data on pipe conditions and leaks. The model considers the life cycle costs for each pipe segment. Raspati et al. [17] developed a model to prioritize the rehabilitation of pipe sections based on pipe network data and leak rate data. The model is quite simple, where the priority determination of pipe segments to be rehabilitated is risk-based using qualitative risk analysis. The developed model does not consider the economic aspect. Zhu et al. [18] developed a model to optimize pipe group replacement by considering pipe failure models and spatial clustering. The developed optimization model considers the economic aspect of rehabilitation.
There are several incompatibilities in the optimization models in the existing literature for application to rehabilitating clean water pipe networks with reactive maintenance types, including the following:
- The optimization models in the literature reviewed do not include budget constraints as a direct limitation in determining the rehabilitated pipe they developed. This is understandable because the type of maintenance reviewed is not reactive maintenance, which requires quite large pipe rehabilitation costs. In the model for determining the rehabilitated pipe section in the reactive maintenance type, the rehabilitation budget constraint is one of the main variables in the decision to rehabilitate the pipe section.
- Not all models consider the benefits of reduced repair costs due to rehabilitation. Models considering reduced repair costs’ benefits do not estimate the leakage rate under reactive maintenance conditions. Existing models estimate the leakage rate under good pipe network conditions so that the estimated leakage rate is for a long time using various equations based on estimates of pipe material deterioration or by statistically processing actual leakage data under good pipe conditions. In reactive maintenance types where leakage has occurred frequently, the leakage rate can be estimated better from actual leakage data by statistically processing them.
- Existing models do not consider when the leakage condition is already high. In reactive maintenance conditions where the leakage rate is already high, it will be followed by a decrease in water pressure in the pipe network, which will cause customer consumption to decrease. In conditions where customer consumption decreases, and the leakage rate is high, rehabilitation of a pipe will cause an increase in consumption that cannot be ignored. Calculating the benefits of reduced leakage is quite complex because the hydraulic behavior of the pipe network influences it. For this reason, it is necessary to develop a model to calculate the benefits of rehabilitation on the increase in revenue due to reduced leakage after rehabilitation.
1.3. Objective and Novelty
The purpose of this study is to formulate an optimization conceptual model to select rehabilitated pipe sections in the reactive maintenance of pipe networks with a limited budget. The formulated optimization model will provide maximum benefit value from a combination of rehabilitated pipe sections with a limited budget.
This study is novel in its review of conditions where pipe network maintenance has entered the reactive maintenance type, and there are limitations to the rehabilitation budget. Existing models do not consider when the leakage condition is already high. In reactive maintenance conditions where the leakage rate is already high, it will be followed by a decrease in water pressure in the pipe network, which will cause customer consumption to decrease. In conditions where customer consumption decreases, and the leakage rate is high, rehabilitation of a pipe will cause an increase in consumption that cannot be ignored. For this reason, it is necessary to develop a model to calculate the benefits of rehabilitation on the increase in revenue due to reduced leakage after rehabilitation.
In a condition where maintenance is carried out with a reactive type, it is found that too many pipe sections must be rehabilitated, so rehabilitation cannot be carried out within one annual budget. Budget limitations are one of the variables that influence the development of an optimization model for determining the pipe sections to be rehabilitated.
2. Methods and Structure Model Development
2.1. Methods
The research is divided into two stages: the first is to identify variables that influence rehabilitation costs and benefits, and the second is to develop a structural model between these variables. The research steps and methods used are presented in Figure 2.
Figure 2.
Research steps and methods.
Stage 1 aims to identify variables that affect the costs and benefits of rehabilitation. The purpose of stage 1 is to obtain variables that affect the costs and benefits of rehabilitation. The data required are empirical data on technical and economic aspects in quantitative and qualitative forms. Data collection is carried out through literature reviews and simple surveys using questionnaire instruments to several respondents regarding whether or not the variables obtained from the literature affect the costs and benefits of rehabilitation. Validation is carried out by processing the data statistically, where a variable is considered valid if more than 50% of respondents consider it to have an effect. The result of stage 1 is a list of variables that affect the costs and benefits of rehabilitation.
Stage 2 aims to obtain the relationship structure between variables that affect the costs and benefits of rehabilitation. The data required are variable data obtained from stage 1, namely variables that affect the costs and benefits of rehabilitation. Data were collected by a literature study and a survey using a questionnaire instrument to several respondents. The questionnaire asked respondents to give their opinion on how much influence or relationship a sub-variable has on the variables that form the cost or benefits of pipe rehabilitation. Data on the relationship between variables were analyzed and tested using confirmatory factor analysis (CFA). Validity testing is based on the minimum value requirements of the loading factor in the relationship of a variable to its latent variable. The result of stage 2 is that the confirmed relationship structure between variables will be obtained.
Model development was carried out by conducting a literature study to obtain the relationship between variables and a survey of several respondents to confirm how big the influence of the variables that form it is. From this survey, statistical relationships between variables form a multivariate structure, so data processing can use the Structural Equation Modeling (SEM) method. The data processing aims to confirm and validate the relationship between variables in the model formed. The formed model structure consists of the primary variable costs and benefits, latent variables, and manifest variables or indicators that can be measured directly.
Structural Equation Modeling (SEM) with confirmatory factor analysis (CFA) is obtained from the literature review to confirm the relationship between variables. The measurement model for the relationship between variables is formative–formative with a variable relationship structure consisting of two orders (higher and lower order). Validation is carried out separately for the lower-order construct and higher-order construct.
Hair et al. [19] developed criteria to validate confirmatory factor analysis with a formative measurement model by testing the variance inflation factor (VIF) value, weight value, and loading value on the relationship between variables.
- a.
- Variance Inflation Factor (VIF)
The VIF measures the severity of multicollinearity in regression analysis. This value indicates an increase in the variance of the regression coefficient due to collinearity. All variables have a VIF value below 5, meaning that the level of collinearity is low and meets the required limits [19].
- b.
- Weight
Weight is the result of multiple regression of a construct on its set of indicators and the primary criterion for assessing the relative importance of each indicator in a formative measurement model. Variables with negative and insignificant weight values indicate that the influence of their weight is low and can be ignored [19].
- c.
- Loading
Loading is an estimate of the relationship in a reflective measurement model. Loading determines the absolute contribution of an indicator to its assigned construct. Loading is primarily interested in evaluating reflective measurement models but is also interpreted when formative measures are involved. Variables with a loading value of less than 0.5 can be ignored from the constructed model [19].
2.2. Variables That Influence the Costs and Benefits of Rehabilitation
The literature review found that 55 variables were considered to influence the costs and benefits of rehabilitation. A simple survey was conducted to verify and identify influencing variables on 21 respondents with experience managing pipe networks for over ten years. From the data collection, 55 variables were obtained, 3 of which were considered not to affect the rehabilitation costs and benefits, so they were invalid to be included in stage 2 as variables that affect the costs and benefits of rehabilitation. These variables are listed in Table 2.
Table 2.
Verified variables affecting rehabilitation costs and benefits.
2.3. Structural Model Development
The structural model consists of the primary variable costs and benefits, latent variables, and manifest variables or indicators that can be measured directly.
2.3.1. Latent Variables of the Structural Model
The relationship between the main variables and latent variables is obtained from several pieces of literature. The main variables in the model formed are the cost of rehabilitation, the benefit of pipe repair cost reduction, and the benefit of leak reduction. The latent variables that influence the main variables are listed in Table 3.
Table 3.
The main variables of rehabilitation costs and benefits that become latent variables in the model structure.
Figure 3 illustrates the relationship between the latent variables in the higher-order model that was formed. The rehabilitation budget, costs, and benefits influence the determination of pipe segments to be rehabilitated. The benefits of pipe rehabilitation consist of reduced repair costs and reduced leaks. From the literature review, variables were also found that influence the rehabilitation’s respective costs and benefits. Further research was carried out to develop a structural model of the relationships between existing variables and to obtain verification of the variables in optimizing pipe rehabilitation.
Figure 3.
Relationship between variables obtained from literature review.
2.3.2. Structural Model Validation
The structural model was developed by conducting an opinion survey of several respondents to find out how much influence the indicators had on the latent and main variables. The relationship of variables or the magnitude of their influence is analyzed through simulation using the confirmatory factor analysis method. Variables with high weight and loading values are considered valid variables that have a relationship with the variables considered in the developed model. Variables whose influence is small can be ignored or deleted.
- 1.
- Respondent characteristics
The number of respondents in the data collection in this research step was 76. Out of these, 61 respondents had an undergraduate educational background, and 13 respondents had a postgraduate educational background. Based on work experience in the field of operation and maintenance of water pipe networks, there were no respondents who had less than 1 year of experience, 24 respondents had 6 to 10 years of experience, 23 respondents had 10 to 15 years, and 29 respondents had more than 15 years of experience. All respondents had worked and were familiar with the problems of pipe network management in the city of Jakarta.
- 2.
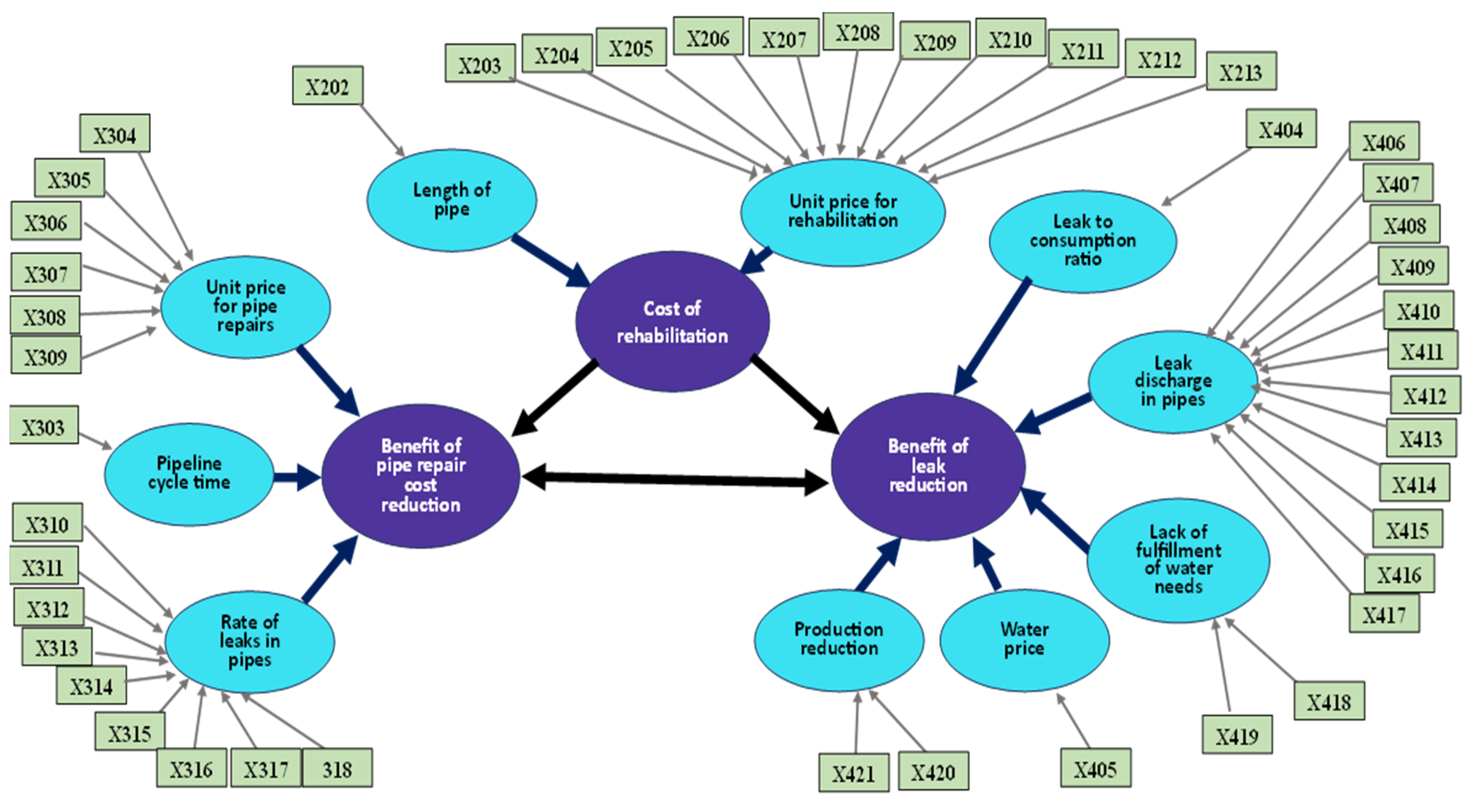
- Validation of lower-order construct
The structure of the relationship between variables formed from the verified variables is shown in Figure 4. Confirmatory factor analysis with a formative measurement model can be validated by examining the variance inflation factor (VIF), weight, and loading values on the relationship between variables [19].
Figure 4.
The relationship between all variables.
The results of the examination in this research are as follows:
- a.
- Variance Inflation Factor (VIF)
All variables have a VIF value below 5, meaning that the level of collinearity is low and meets the required limits.
- b.
- Weight
Variables with negative and minimal weight values indicate that the influence of their weight is low and even inverse to the formative measurement model formed. These variables are X209 Construction difficulty level, X210 Density of other utilities at the rehabilitation site, X311 Corrosion level of pipes, X312 Time since the last leak occurred, X314 Cleaning and lining pipes, X315 Land use on pipes, X408 Corrosion level of pipes, X409 Length of pipe segment, X417 Topography of the pipeline, and X419 Customer growth in the areas served.
- c.
- Loading
Some variables have a low loading value relationship, so they must be eliminated. These variables include X205 Duration of rehabilitation implementation, X211 Traffic disruption on the rehabilitation route, X212 Number of affected customers, X213 Difficulty level of construction permits, X308 Density of other utilities at the rehabilitation site, X309 Number of affected customers, X316 Number of accessories and connections, X317 Daily supply duration, X406 Pipe age, X410 Pipe diameter, X413 Soil conditions on the pipeline route, X414 Land use on the pipeline route, and X416 The roughness value of the pipe.
- 3.
- Validation of higher-order construct
Variables in higher orders must be ensured to have a good relationship structure by validating the higher-order construct it forms. The latent variables in the lower order are considered manifest variables or indicators to validate the variables in the higher construct. Latent variables have a measurement value of the relationship between variables that can be obtained from the construct model formed by its indicators. The model structure of the higher-order construct is shown in Figure 5.
Figure 5.
Model of the influence structure between variables at the higher-order construct level.
The validation process for higher-order constructs follows the same method as for lower-order constructs. It involves reviewing the VIF value, weight, and loading. The VIF value for each relationship on the construct is below 2.0, indicating that it meets the validation requirements. The weight value is also significant, with all weight values above 0.1. All loading values in the constructs formed are above 0.50 except for the loading value in the relationship between the pipe length and rehabilitation costs, which is 0.49. This study includes pipe length as a variable influencing the rehabilitation costs. Based on the result of the above analysis, the construct model formed is valid.
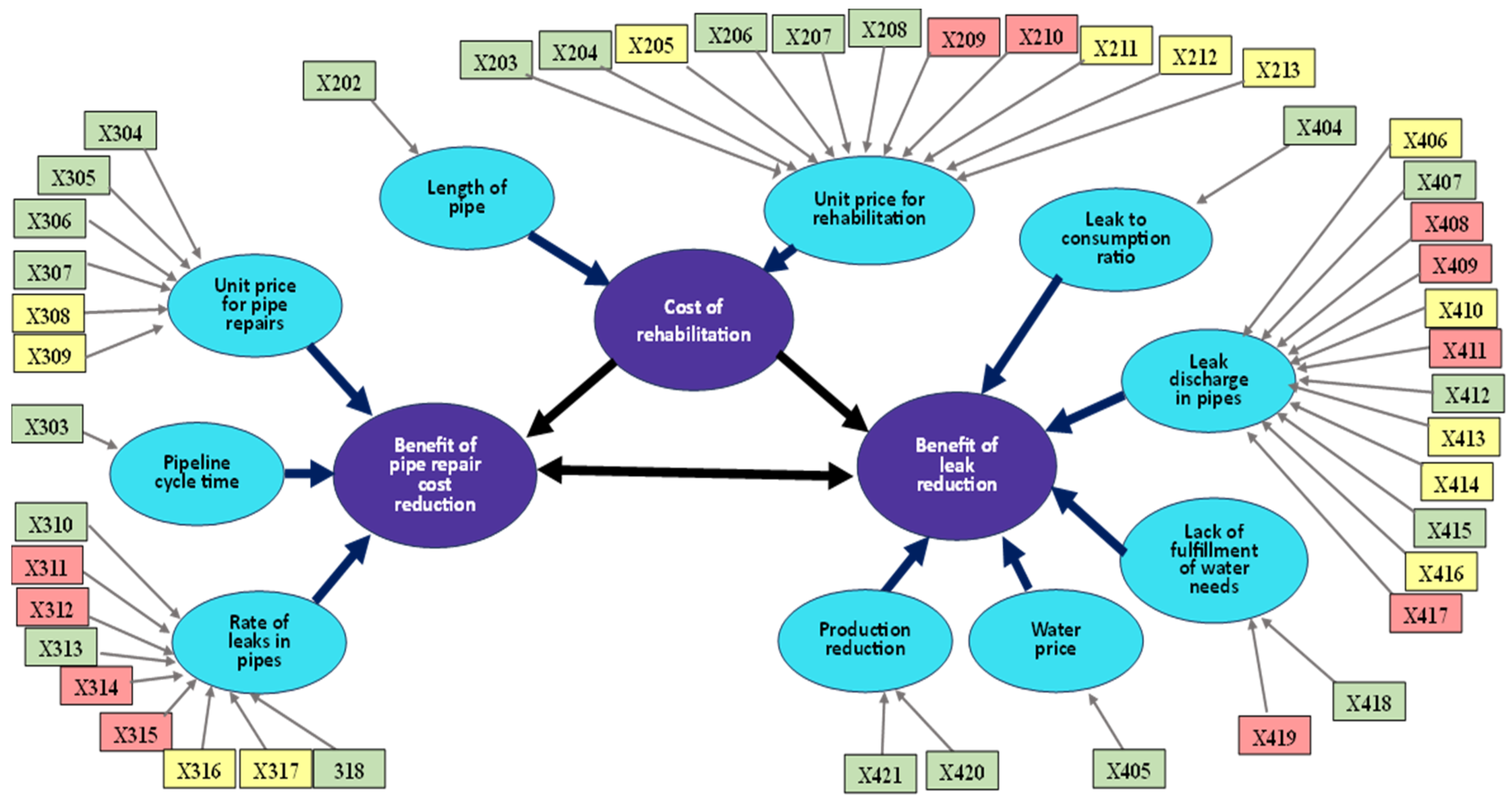
The structure of the model formed and the variables omitted during analysis and validation are shown in Figure 6 below.
Figure 6.
Model structure analyzed, including omitted variables.
In Figure 6, manifest variables omitted because they have a negative or insignificant weight value are shown in red boxes. Manifest variables removed because they have low factor loading values are shown in yellow boxes. Manifest variables that still affect the structure of the model formed are shown in green boxes.
3. Results and Discussion
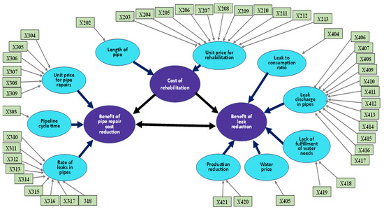
After analysis and validation, the formed structure model is shown in Figure 7. The following describes these influential variables and their influence on the model formed.
Figure 7.
The model structure that has been formed after analysis and validation, as well as the weight and loading values.
3.1. Variables Affecting Rehabilitation Costs
- a.
- Unit price for rehabilitation construction
- The rehabilitation cost is calculated as the unit price (or price per unit length of pipe) multiplied by the length of the new pipe being rehabilitated. The following are the variables that influence the unit price of rehabilitation.
- Rehabilitation construction methods: Pipe construction methods commonly used in Jakarta are the open-cut method (digging), the manual drilling method, and the drilling method with a drilling machine or Horizontal Directional Drilling (HDD) machine. Apart from these construction methods, schedule preparation, manpower management, and construction equipment use also affect the pipeline rehabilitation’s unit price.
- New pipe material used: The unit price of pipe rehabilitation is determined by the pipe material used. Pipe materials commonly used in water distribution systems are pipes with HDPE, DCI, steel, and PVC. Each type of pipe material has a different unit price for each pipe length.
- The diameter of the new pipe used: The unit price of rehabilitation is also influenced by the pipe’s diameter or the pipe’s size. The larger the diameter of the pipe used, the greater the capacity, but the more significant the unit price.
- Reinstatement of pavement on new pipe: Pipelines are constructed in the ground. In new pipeline construction, the type of ground surface pavement on which the pipeline is installed affects the price of the rehabilitation unit. The effect is quite significant for the open-cut construction method or digging along the pipeline, while the effect is relatively small for the drilling construction method. Common pavement types are asphalt pavement, rigid pavement, sidewalk pavement, paving block pavement, and soil pavement. Each type of pavement has a different price for each surface area of the pipeline it covers.
- Fittings and accessories used: Fittings are components used in pipeline systems so that the pipe sections can be interconnected into a single pipeline or network pipeline. Fittings can be made of material for turns and connections between pipes. Meanwhile, pipe accessories are materials or components in the water distribution system that are installed apart from the pipe. Examples of pipe accessories are valves and flow meters. The pipe rehabilitation unit price depends on the number, size, and type of fittings or accessories used.
- b.
- Length of pipe to be rehabilitated
The cost of pipe rehabilitation is affected by the length of the pipe. This is not only due to the amount of pipe material used but also the number of pipe connections connecting to the pipe. Additionally, the length of the soil section that must be excavated also contributes to the rehabilitation cost.
3.2. Variables That Affect the Benefits of Reduced Repair Costs
- a.
- Unit price for pipe repairs
The benefits of reduced pipe repair costs are influenced by the unit price of each pipe repair activity if the pipe section is not rehabilitated. The following are several variables that affect the unit price of pipe repair.
- The diameter of the repaired pipe: The cost of repairing a leaking pipe is influenced by its diameter. The pipe’s diameter determines the size of the fittings and repair materials needed to fix the leak. The unit price also increases with the size of the fittings and repair materials. Additionally, the width and depth of excavation required during repair are also affected by the diameter of the pipe. When repairing pipes with a larger diameter, the surface soil must be dug wider. Furthermore, pipes with a larger diameter are located deeper below ground level, necessitating deeper excavation during repair.
- Repair materials used: The type of material used depends on the material of the leaking pipe and the type of leak that occurs. If the leaking material is a PVC pipe, the leakage is generally a longitudinal crack, so the repair must cut the cracked pipe and replace it with a new one. The connection between the old and new pipes uses a coupling or collar. The leak can be centered or longitudinal corrosion for pipes that leak due to corrosion, usually occurring in DCI and steel pipes. If it is centralized, the repair can wrap the leaking pipe using clamp repair material. HDPE is a pipe material that is often used with the best quality. However, if a leak occurs, a coupling material is needed for HDPE pipes, and the unit price is much more expensive than a collar for PVC.
- Pavement on the surface above the pipe: Leaking pipes below ground level must be excavated before repair. After repairing the leak, backfill and pavement are placed on the surface above the pipe. Common pavement types are asphalt pavement, rigid pavement, sidewalk pavement, paving block pavement, and soil pavement. Each type of pavement has a different price for each surface area of the pipeline it covers.
- Pipe repair methods used: Pipe repairs generally involve (1) cutting the pipe and replacing it with a short new pipe and (2) wrapping the leaking pipe with clamp repair material. The repair method of cutting the pipe generally costs more than just wrapping the pipe. In addition to the above pipe repair methods, other things in the form of schedule preparation, manpower management, and the use of construction equipment also affect the repair costs for pipe leaks.
- b.
- Rate of leaks of pipes
The benefit of reduced pipe repair costs due to rehabilitation is influenced by the rate or frequency of pipe leaks that will occur. The following variables also influence the leakage rate.
- Pipe age: The older a pipeline operates below ground, the more likely it is to leak. Leaks occur when the pipe material conditions are not as good as when the pipe is in a new condition over time. In DCI and steel materials, the older the pipe, the greater the occurrence of leaks due to corrosion.
- Pipes in earthquake zones and ground movements: Earthquakes and ground movements can damage pipeline structures in the ground. Earthquakes and ground movements can be discrete, not routine, but a single earthquake event can cause pipeline damage and leakage. The pipe leakage that occurs may not be visible. Localized ground movements can occur near embankments and earthworks, e.g., foundation construction.
- Types of joints used in pipes: Some of the leaks found in the pipeline network are not in the components of the pipe segment but in the mechanical joint material used. Joint material is a component in the piping network that connects a component or a pipe with another pipe segment. These components can be pipe sections, valve accessories, and others. The joint material relies on rubber, either in the form of a rubber ring or gasket, to make the water impermeable so as not to leak between the gap between the pipe and the joint. The rubber is pressed by bolts that surround the joint. Leaks in the joint can occur due to damage to the rubber, bolts, or other things. Joints with poor-quality materials and installation will increase the leak rate in the pipe network.
- c.
- Pipeline operating cycle time
The benefits of reduced pipe repair costs are calculated against the reduced number of repairs in a certain period. The period used is the time of the pipe operation cycle when the new pipe is operated until the condition of the new pipe is damaged again and has the same leak rate as the old pipe being rehabilitated. Currently, the new pipe material used is HDPE pipe, which has an operating time of 80 years [27].
3.3. Variables Affecting the Benefits of Reduced Leakage
- a.
- Leak discharge in pipes
The amount of leakage in a rehabilitated pipe certainly affects the benefits of reduced leakage in the rehabilitated pipe. The amount of leakage in a pipe depends on the following variables.
- Type of pipe material: Each type of pipe material can work with specific water pressures and has different reliability in overcoming disturbing conditions outside the pipe that can create pipe damage or leakage. PVC pipes have a low unit price, but HDPE pipes have greater flexibility in dealing with external disturbances and can operate at higher water pressures than PVC pipes.
- The pipe connection method used: Leaks found in pipe networks are not only in the components of the pipe segment but also in the joint material used. Joint material is a component in the piping network that connects a component or a pipe with another pipe segment. These components can be in the form of pipe sections, valve accessories, and others. The joint material relies on rubber, either in the form of a rubber ring or gasket, to make the water impermeable so as not to leak between the gap between the pipe and the joint. The rubber is pressed by bolts that surround the joint. Leaks in the joint can occur due to damage to the rubber, bolts, or other things.
- Water pressure in the pipe: In hydraulics principles, the higher the pressure in the pipe, the greater the leak. In a pipeline network, pressure control or management is carried out to reduce leaks. Therefore, in a pipe network with a high leak rate, pressure management will significantly impact water loss in the pipe network.
- b.
- Leak to consumption conversion ratio
The benefit of reduced leakage is influenced by the conversion ratio of leakage to increased supply in the area around the rehabilitated pipeline, which results in increased consumption. Kim et al. [15] averaged the conversion ratio of reduced leakage due to rehabilitation to other areas in the vicinity. A hydraulics model can be used to determine the conversion ratio to the increase in water pressure and consumption of surrounding customers.
- c.
- Water price
In the benefits equation of reduced leakage to increased consumption, there is a need for a water tariff variable that converts additional consumption to revenue. Water tariffs vary depending on the customer class.
- d.
- Lack of fulfillment of water needs
After the rehabilitation of a pipe section, leakage in the pipe will be reduced. The previously leaking water can be utilized as additional consumption for customers who have not met their water requirements. The additional consumption will depend on how much water shortage the customers faced before the pipe rehabilitation. If the shortage is negligible or non-existent, the reduction in leakage will lead to a slightly increased customer consumption.
- e.
- Reduced production costs
In an area where the amount of leakage reduction is greater than the additional customer consumption requirement, leakage reduction will result in reduced supply to that area. Reduced supply also results in reduced production. With the same customer demand, the production cost decreases due to reduced production size.
- Water production costs per volume: Water production costs consist of raw water costs, chemical costs, electricity costs, manpower costs, etc. Jakarta is served by several water treatment plants with different production costs. For this reason, in a pipe network area, the production costs in the optimization model depend on the water source that supplies the area.
- Conversion of leaks into reduced production: The benefit of reduced leakage is influenced by the conversion ratio of leakage to increased supply in the area around the rehabilitated pipeline, which results in increased consumption and decreased production. In areas with low additional customer demand, the reduced leakage due to rehabilitation will be converted into reduced production.
3.4. Formulation of the Formed Model Structure
Figure 8 shows the formative measurement model schematic. Becker et al. [28] explained how to formulate the relationship structure between variables from confirmatory factor analysis with a formative measurement model into an equation below.
where Xi is the value of each variable, Wi is the weight value of the relationship between variables and their latent variables, and CX1 is the value of the formed variable.
CX1 = W11 ∙ X1+ W12 ∙ X2 + W13 ∙ X3 + W14 ∙ X4 = ∑W1iXi
Figure 8.
Relationship between variables in the formative measurement model.
Thus, the equations obtained in this study from the model structure obtained are as follows:
where Xi is the value of each variable, Wi is the weight value of the relationship between variables and their latent variables, CX2 is the cost of rehabilitation, BX3 is the benefit of pipe repair cost reduction, and BX4 is the benefit of leak reduction.
CX2 = (W21 ∙ X21) P21 + (W22 ∙ X22 + W23 ∙ X23 + W24 ∙ X24 + W25 ∙ X25 + W26 ∙ X26) P22
= (1.00 X21) 0.13 + (0.40 X22 + 0.23 X23 + 0.38 X24 + 0.22 X25 + 0.29 X26) 0.9
= (1.00 X21) 0.13 + (0.40 X22 + 0.23 X23 + 0.38 X24 + 0.22 X25 + 0.29 X26) 0.9
BX3 = (W31 ∙ X31) P31 + (W32 ∙ X32 + W33 ∙ X33 + W34 ∙ X34 + W35 ∙ X35) P32 +
(W36 ∙ X36 + W37 ∙ X37 + W38 ∙ X38) P33
= (1.00 X31) 0.09 + (0.29 X32 + 0.45 X33 + 0.44 X34 + 0.23 X35) 0.44 +
(0.47 X36 +0.53 X37 + 0.42 X38) 0.64
(W36 ∙ X36 + W37 ∙ X37 + W38 ∙ X38) P33
= (1.00 X31) 0.09 + (0.29 X32 + 0.45 X33 + 0.44 X34 + 0.23 X35) 0.44 +
(0.47 X36 +0.53 X37 + 0.42 X38) 0.64
BX4 = (W41 ∙ X41) P41 + (W42 ∙ X42) P42 + (W43 ∙ X43 + W44 ∙ X44 + W45 ∙ X45) P43 +
(W46 ∙ X46) P44 + (W47 ∙ X47 + W48 ∙ X48) P45
= (1.00 X41) 0.04 + (1.00 X42) 0.36 + (0.23 X43 + 0.35 X44 + 0.67 X45) 0.60 + (1.00 X46) 0.13 + (0.35 X47 + 0.70 X48) 0.09
(W46 ∙ X46) P44 + (W47 ∙ X47 + W48 ∙ X48) P45
= (1.00 X41) 0.04 + (1.00 X42) 0.36 + (0.23 X43 + 0.35 X44 + 0.67 X45) 0.60 + (1.00 X46) 0.13 + (0.35 X47 + 0.70 X48) 0.09
4. Conclusions and Recommendation
In a pipeline network with a high leakage rate and the budget to rehabilitate it is limited, rehabilitation must provide maximum benefits. A structural model of the relationship between variables that influence the costs and benefits of rehabilitation is examined in this research. This study was carried out using a literature study, a survey of respondents, and an analysis of the survey results.
Of the 55 variables obtained from the literature study, 3 were invalid in research stage 1, and 30 were invalid in research stage 2. The remaining 22 variables were valid and could be structured into a model.
The structural model of the relationship between variables obtained from the development in this research is shown in Figure 7. The manifest variables that affect the cost of rehabilitation include (1) new pipe material used, (2) the diameter of the new pipe used, (3) reinstatement pavement on new pipe, (4) fittings and accessories used, (5) rehabilitation construction methods, and (6) length of pipe to be rehabilitated. The manifest variables that affect the benefits of reduced repair cost are (1) diameter of the pipe being repaired, (2) repair materials used, (3) pavement on the surface above the pipe, (4) pipe repair methods used, (5) pipe age, (6) pipes in earthquake zones and ground movements, (7) types of joints used in pipes, and (8) pipeline operating cycle time. Meanwhile, the manifest variables that affect the benefits of reduced leakage include (1) the type of pipe material, (2) the pipe connection method used, (3) water pressure in the pipe, (4) leak to consumption conversion ratio, (5) water price, (6) lack of fulfillment of water needs, (7) water production costs per volume, and (8) conversion of leaks into reduced production.
The conceptual model equations obtained are as follows:
where Xi is the value of each variable, CX2 is the cost of rehabilitation, BX3 is the benefit of pipe repair cost reduction, and BX4 is the benefit of leak reduction.
CX2 = (1.00 X21) 0.13 + (0.40 X22 + 0.23 X23 + 0.38 X24 + 0.22 X25 + 0.29 X26) 0.9
BX3 = (1.00 X31) 0.09 + (0.29 X32 + 0.45 X33 + 0.44 X34 + 0.23 X35) 0.44 + (0.47 X36 +0.53 X37 + 0.42 X38) 0.64
BX4 = (1.00 X41) 0.04 + (1.00 X42) 0.36 + (0.23 X43 + 0.35 X44 + 0.67 X45) 0.60 + (1.00 X46) 0.13 + (0.35 X47 + 0.70 X48) 0.09
The variables considered in this optimization model have varying characteristics. For this reason, this model utilizes the general equation of rehabilitation costs and benefits (both deterministic and stochastic) accompanied by knowledge that has experience with the same problems in the field of pipe rehabilitation. The use of knowledge and experience can have implications for the value of costs and benefits obtained that have the potential to be different from the calculation of costs and benefits using only the existing general formula. The model also has limitations in its application capabilities that make it not necessarily suitable for use on pipe networks with reactive–proactive or proactive maintenance types because the model refers to the condition of the pipe network implementing a reactive maintenance type.
The obtained model is developed to become an optimization model. The values of the X variables have various characteristics and have different units. The values of these variables must be determined first with uniform values. For this reason, parameterization of the variables in the model will be required. Model development, including parameterization of the variables and validation of the model, can be performed in further research.
Author Contributions
Conceptualization, E.J.M.; methodology, E.J.M. and B.W.S.; validation, B.W.S. and R.D.W.; formal analysis, E.J.M.; investigation, E.J.M.; resources, E.J.M.; data curation, E.J.M.; writing—original draft preparation, E.J.M.; writing—review and editing, B.W.S. and R.D.W.; supervision, E.J.M. All authors have read and agreed to the published version of the manuscript.
Funding
This research received no external funding.
Data Availability Statement
The data that support the findings of this study are available from the corresponding author upon reasonable request.
Conflicts of Interest
The authors declare no conflicts of interest.
References
- United States Agency for International Development. The Manager’s Non-Revenue Water Handbook. In A Guide to Understanding Water Loses; Ranhill Utilities Berhad: Kuala Lumpur, Malaysia, 2008. [Google Scholar]
- Kahn, C.; Damiani, A.; Ge, S. Validation of water main failure predictions: A 2-year case study. AWWA Water Sci. 2020, 2, e1179. [Google Scholar] [CrossRef]
- Palmer-Jones, R.; Hopkins, P.; Eyre, D. Pipeline Rehabilitation Planning. In Proceedings of the Rio Pipeline Conference and Exposition, Rio de Janeiro, Brazil, 17–19 October 2005. [Google Scholar]
- Moglia, M.; Burn, S.; Meddings, S. Decision Support System for Water Pipeline Renewal Prioritization. ITcon 2006, 11, 237. [Google Scholar]
- Jayaram, N.; Srinivasan, K. Performance-based optimal design and rehabilitation of water distribution networks using life cycle costing. Water Resour. Res. 2008, 44, W01417. [Google Scholar] [CrossRef]
- Tabesh, M.; Saber, H. A Prioritization Model for Rehabilitation of Water Distribution Networks Using GIS. Water Resour. Manag. 2011, 26, 225–241. [Google Scholar] [CrossRef]
- Li, F. Multi-Criteria Optimization of Group Replacement Schedules for Distributed Water Pipeline Assets. Ph.D. Thesis, Queensland University of Technology, Brisbane, Australia, 2013. [Google Scholar]
- Yoo, D.G.; Kang, D.; Jun, H.; Kim, J.H. Rehabilitation Priority Determination of Water Pipes Based on Hydraulic Importance. Water 2014, 6, 3864–3887. [Google Scholar] [CrossRef]
- Shin, H.; Joo, C.; Koo, J. Optimal Rehabilitation Model for Water Pipeline Systems with Genetic Algorithm. In Proceedings of the 12th International Conference on Hydroinformatics, HIC, Incheon, Republic of Korea, 21–26 August 2016. [Google Scholar]
- Francisque, A.; Tesfamariam, S.; Kabir, G.; Haider, H.; Reeder, A.; Sadiq, R. Water mains renewal planning framework for small to medium sized water utilities: A life cycle cost analysis approach. Urban Water J. 2016, 14, 493–501. [Google Scholar] [CrossRef]
- Mahmoodian, M.; Phelan, J.; Shahparvari, M. Reliability-Based Maintenance Management Methodology to Minimize Life cycle Cost of Water Supply Networks. Int. J. Civ. Environ. Eng. 2017, 11, 1541–1550. [Google Scholar]
- Ibrahim, S. A Water Main Life Cycle Analysis Framework for the Economic Evaluation of OM&R (Operation, Maintenance, and Renovation) Strategies. Master’s Thesis, University of Waterloo, Waterloo, ON, Canada, 2018. [Google Scholar]
- Aschilean, I.; Giurca, I. Choosing a Water Distribution Pipe Rehabilitation Solution Using the Analytical Network Process Method. Water 2018, 10, 484. [Google Scholar] [CrossRef]
- Zhou, Y. Deterioration and Optimal Rehabilitation Modelling for Urban Water Distribution Systems. Doctoral Dissertation, Delft University of Technology, Delft, The Netherlands, 2018. [Google Scholar]
- Kim, K.; Seo, J.; Hyung, J.; Kim, T.; Kim, J.; Koo, J. Economic-based approach for predicting optimal water pipe renewal period based on risk and failure rate, Korean Society of Environmental Engineering. Environ. Eng. Res. 2019, 24, 63–73. [Google Scholar] [CrossRef]
- Ghobadi, F.; Jeong, G.; Kang, D. Water Pipe Replacement Scheduling Based on Life Cycle Cost Assessment and Optimization Algorithm (2021). Water 2021, 13, 605. [Google Scholar] [CrossRef]
- Raspati, G.S.; Bruaset, S.; Bosco, C.; Mushom, L.; Johannessen, B.; Ugarelli, R. A Risk-Based Approach in Rehabilitation of Water Distribution Networks. Int. J. Environ. Res. Public Health 2022, 19, 1594. [Google Scholar] [CrossRef] [PubMed]
- Zhu, W.; Hou, B.; Wu, S. Water distribution pipe replacement optimization based on spatial clustering. AQUA—Water Infrastruct. Ecosyst. Soc. 2023, 72, 762. [Google Scholar]
- Hair, J.F.; Hult GT, M.; Ringle, C.M.; Sarstedt, M. A Primer on Partial Least Squares Structural Equation Modelling (PLS-SEM); SAGE Publication Inc.: Los Angeles, CA, USA, 2017. [Google Scholar]
- Gierczak, M. The qualitative risk assessment of MINI, MIDI and MAXI horizontal directional drilling projects. Tunn. Undergr. Space Technol. 2014, 44, 148–156. [Google Scholar] [CrossRef]
- Woodroffe, N.J.A.; Ariaratnam, S.T. Cost and Risk Evaluation for Horizontal Directional Drilling versus Open Cut in an Urban Environment. Pract. Period. Struct. Des. Constr. ASCE 2008, 13, 85–92. [Google Scholar] [CrossRef]
- Gul, S.; First, M. Determination of Priority Regions for Rehabilitation in Water Networks by Multiple Criteria Decision Making Methods. Sigma J. Eng. Nat. Sci. 2020, 38, 1481–1494. [Google Scholar]
- Farahmandfar, Z.; Piratla, K.R. Comparative Evaluation of Topological and Flow-Based Seismic Resilience Metrics for Rehabilitation of Water Pipeline Systems. J. Pipeline Syst. Eng. Pract. 2017, 9, 04017027. [Google Scholar] [CrossRef]
- Yan, J. Risk Assessment of Condition Intrusion into Water Distribution System. Ph.D. Thesis, Loughborough University, Loughborough, UK, 2006. [Google Scholar]
- Zangenehmadar, Z.; Moselhi, O.; Golnaraghi, S. Optimized planning of repair works for pipelines in water distribution networks using genetic algorithm. Eng. Rep. 2020, 2, e12179. [Google Scholar] [CrossRef]
- Wyatt, A.S. Non-Revenue Water: Financial Model for Optimal Management in Developing Countries; MR-0018-1006; Research Triangle Institute Press publication: Durham, NC, USA, 2010. [Google Scholar]
- Reddy, D.V.; Gazagnaire, C. Analysis of Long-term of High-density Polyethylene Pipe. J. Adv. Mater. Vol. 2007, 39, 63–79. [Google Scholar]
- Becker, J.-M.; Rai, A.; Rigdon, E. Predictive validity and formative measurement in structural equation modeling: Embracing practical relevance. In Proceedings of the International Conference on Information Systems, Milan, Italy, 15–18 December 2013. [Google Scholar]
Disclaimer/Publisher’s Note: The statements, opinions and data contained in all publications are solely those of the individual author(s) and contributor(s) and not of MDPI and/or the editor(s). MDPI and/or the editor(s) disclaim responsibility for any injury to people or property resulting from any ideas, methods, instructions or products referred to in the content. |
© 2024 by the authors. Licensee MDPI, Basel, Switzerland. This article is an open access article distributed under the terms and conditions of the Creative Commons Attribution (CC BY) license (https://creativecommons.org/licenses/by/4.0/).







