Chemical Fractions and Magnetic Simulation Based on Machine Learning for Trace Metals in a Sedimentary Column of Lake Taihu
Abstract
1. Introduction
2. Materials and Methods
2.1. Sample Collection and Preparation
2.2. Sample Measurement
2.2.1. Methods for Physicochemical Indexes and Dating of the Sedimentary Column
2.2.2. Trace Metal Determination
2.2.3. Physicochemical Indicators and Magnetic Measurement
2.3. Pollution Evaluation Methods
2.4. Ecological Risk Assessment Methodology
2.5. Machine Learning Methods
3. Result and Discussion
3.1. Sedimentary Column Chronology
3.2. Trends in TMs Concentrations, PLI, and RI
3.2.1. Trends in TMs Concentrations
3.2.2. PLI and RI
3.3. Trends in TM Chemical Fractions
3.3.1. Trends in Chemical Fractions of TMs
3.3.2. RSP and RAC
3.4. Magnetic Properties of the Sedimentary Column
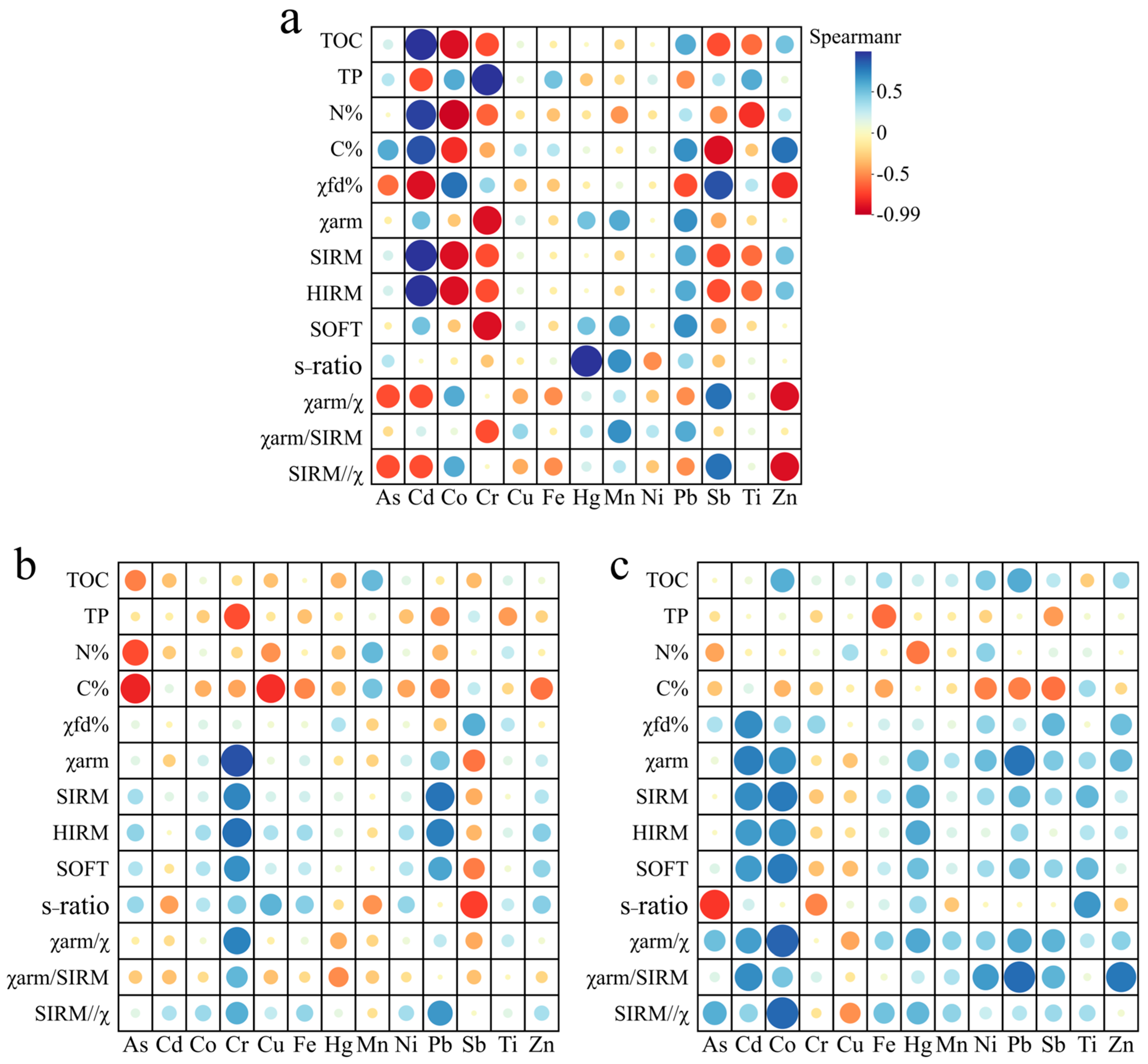
3.5. Correlation between CFs of TMs and Environmental Index
3.6. Results of Machine Learning
4. Conclusions
Supplementary Materials
Author Contributions
Funding
Informed Consent Statement
Data Availability Statement
Conflicts of Interest
References
- Zhang, Y.; Zhou, J.; Gao, F.J.; Zhang, B.J.; Ma, B.; Li, L.Q. Comprehensive ecological risk assessment for heavy metal pollutions in three phases in rivers. Trans. Nonferrous Met. Soc. China 2015, 25, 3436–3441. [Google Scholar] [CrossRef]
- Gall, J.E.; Boyd, R.S.; Rajakaruna, N. Transfer of heavy metals through terrestrial food webs: A review. Environ. Monit. Assess. 2015, 187, 201. [Google Scholar] [CrossRef] [PubMed]
- Green, A.J.; Planchart, A. The neurological toxicity of heavy metals: A fish perspective. Comp. Biochem. Physiol. Part. C Toxicol. Pharmacol. 2018, 208, 12–19. [Google Scholar] [CrossRef] [PubMed]
- Widada, J.; Nojiri, H.; Omori, T. Recent developments in molecular techniques for identification and monitoring of xenobiotic-degrading bacteria and their catabolic genes in bioremediation. Appl. Microbiol. Biotechnol. 2002, 60, 45–59. [Google Scholar]
- Bing, H.; Wu, Y.; Sun, Z. Historical trends of heavy metal contamination and their sources in lacustrine sediment from Xijiu Lake, Taihu Lake Catchment, China. J. Environ. Sci. 2011, 23, 1671–1678. [Google Scholar] [CrossRef] [PubMed]
- Tao, Y.; Yuan, Z.; Wei, M.; Xiaona, H. Characterization of heavy metals in water and sediments in Taihu Lake, China. Environ. Monit. Assess. 2012, 184, 4367–4382. [Google Scholar] [CrossRef]
- Ni, Z.; Zhang, L.; Yu, S.; Jiang, Z.; Zhang, J.; Wu, Y.; Zhao, C.; Liu, S.; Zhou, C.; Huang, X. The porewater nutrient and heavy metal characteristics in sediment cores and their benthic fluxes in Daya Bay, South China. Mar. Pollut. Bull. 2017, 124, 547–554. [Google Scholar] [CrossRef]
- Chen, C.F.; Ju, Y.R.; Chen, C.W.; Dong, C.D. Vertical profile, contamination assessment, and source apportionment of heavy metals in sediment cores of Kaohsiung Harbor, Taiwan. Chemosphere 2016, 165, 67–79. [Google Scholar] [CrossRef]
- Jiang, H.; Han, Y.; Guo, M.; Gong, X. Sedimentary records of human activities in China over the past two millennia and implications for the Anthropocene: A review. Sci. Total Environ. 2022, 851, 158149. [Google Scholar] [CrossRef]
- Audry, S.; Schäfer, J.; Blanc, G.; Jouanneau, J.M. Fifty-year sedimentary record of heavy metal pollution (Cd, Zn, Cu, Pb) in the Lot River reservoirs (France). Environ. Pollut. 2004, 132, 413–426. [Google Scholar] [CrossRef]
- Soliman Na, F.; Elzokm, G.M.; Okbah, M.A. Risk assessment and chemical fractionation of selected elements in surface sediments from Lake Qarun, Egypt using modified BCR technique. Chemosphere 2018, 191, 262–271. [Google Scholar] [CrossRef] [PubMed]
- Xiao, H.; Zhang, J.; Liu, K.; Zhang, Y.; Zhang, Y.; He, H.; Chen, X.; Chen, L.; Ding, X.; Li, H. Bioaccessibility and health risk assessment of trace metals in Nanjing park dust. Atmos. Pollut. Res. 2022, 13, 101617. [Google Scholar] [CrossRef]
- Nie, J.; Song, Y.; King, J.W.; Zan, J.; Saylor, J. A review of recent advances in red-clay environmental magnetism and paleoclimate history on the chinese loess plateau. Front. Earth Sci. 2016, 4, 27. [Google Scholar] [CrossRef]
- Bowles, J. The Iron Oxides: Structure, Properties Reactions Occurrence and Uses. Mineral. Mag. 1997, 61, 740–741. [Google Scholar] [CrossRef]
- Zhang, W.; Dong, C.; Hutchinson, S.M.; Ge, C.; Wang, F.; Feng, H. Recent applications of mineral magnetic methods in sediment pollution studies: A review. Curr. Pollut. Rep. 2018, 4, 1–7. [Google Scholar] [CrossRef]
- Wang, Y.; Huang, Q.; Lemckert, C.; Ma, Y. Laboratory and field magnetic evaluation of the heavy metal contamination on Shilaoren Beach, China. Mar. Pollut. Bull. 2017, 117, 291–301. [Google Scholar] [CrossRef]
- Duan, Z.; Liu, Q.; Yang, X.; Gao, X.; Su, Y. Magnetism of the Huguangyan Maar Lake sediments, southeast China and its paleoenvironmental implications. Palaeogeogr. Palaeoclimatol. Palaeoecol. 2014, 395, 158–167. [Google Scholar] [CrossRef]
- Su, Y.; Gao, X.; Liu, Q.; Hu, P.; Duan, Z.; Jiang, Z.; Wang, J.; Zhu, L.; Doberschütz, S.; Mäusbacher, R.; et al. Mechanism of variations in environmental magnetic proxies of lake sediments from Nam Co, Tibet during the Holocene. Chin. Sci. Bull. 2013, 58, 1568–1578. [Google Scholar] [CrossRef][Green Version]
- Ma, M.; Hu, S.; Cao, L.; Appel, E.; Wang, L. Atmospheric pollution history at Linfen (China) uncovered by magnetic and chemical parameters of sediments from a water reservoir. Environ. Pollut. 2015, 204, 161–172. [Google Scholar] [CrossRef]
- Costanzo-Álvarez, V.; Devesa-Rey, R.; Aldana, M.; Barral, M.T.; López-Rodríguez, D.; Andrade, B. Magnetic properties of surface sediments as proxies of recent anthropogenic pollution in the Anllóns riverbed (NW Spain). Environ. Earth Sci. 2017, 76, 454. [Google Scholar] [CrossRef]
- Zhang, W.; Yu, L.; Lu, M.; Hutchinson, S.M.; Feng, H. Magnetic approach to normalizing heavy metal concentrations for particle size effects in intertidal sediments in the Yangtze Estuary, China. Environ. Pollut. 2007, 147, 238–244. [Google Scholar] [CrossRef] [PubMed]
- Angulo, E. The Tomlinson Pollution Load Index applied to heavy metal, ‘Mussel-Watch’ data: A useful index to assess coastal pollution. Sci. Total Environ. 1996, 187, 19–56. [Google Scholar] [CrossRef]
- Chen, J.; Liu, B.; Cai, L.; Wang, G.; Yin, K.; Chen, H.; Zhi, M.L. Comparison of risk assessment based on the various methods of heavy metals in soil: A case study for the typical field areas in the Jianghan Plain. Hydrogeol. Eng. Geol. 2018, 45, 164–172. [Google Scholar]
- Hakanson, L. An ecological risk index for aquatic pollution control.a sedimentological approach. Water Res. 1980, 14, 975–1001. [Google Scholar] [CrossRef]
- Jain, C.K. Metal fractionation study on bed sediments of River Yamuna, India. Water Res. 2004, 38, 569–578. [Google Scholar] [CrossRef]
- Yao, S.C.; Li, S.J.; Liu, J.F.; Xue, B.; Xia, W.L. Recent sedimentation of this core in southern taihu lake inferred from 137Cs and 210Pb Measurements. Mar. Geol. Quat. Geol. 2006, 2, 79–83. [Google Scholar]
- Wu, Y.N.; Chen, Y.; Wang, Y.; Mo, P.J.; Gao, W.B. Application of 210Pb isotope in dating anthropocene sediments. Adv. Earth Sci. 2024, 39, 71–81. [Google Scholar]
- Li, Y.; Zhou, S.; Zhu, Q.; Li, B.; Wang, J.; Wang, C.; Chen, L.; Wu, S. One-century sedimentary record of heavy metal pollution in western Taihu Lake, China. Environ. Pollut. 2018, 240, 709–716. [Google Scholar] [CrossRef]
- Sedlacek, J.; Babek, O.; Novakova, T. Sedimentary record and anthropogenic pollution of a complex, multiple source fed dam reservoirs: An example from the Nove Mlyny reservoir, Czech Republic. Sci. Total Environ. 2017, 574, 1456–1471. [Google Scholar] [CrossRef]
- Xian, H.; Dong, X.; Li, Y.; Huang, J.; Li, X.; Huang, G.; Jeppesen, E. Reservoirs as high-efficacy sentinels of regional atmospheric pollution and precipitation: Magnetic and chemical evidence from a typical subtropical reservoir in South China. Environ. Sci. Pollut. Res. 2023, 30, 92507–92524. [Google Scholar] [CrossRef]
- Niu, Y.; Jiang, X.; Wang, K.; Xia, J.; Jiao, W.; Niu, Y.; Yu, H. Meta analysis of heavy metal pollution and sources in surface sediments of Lake Taihu, China. Sci. Total Environ. 2020, 700, 134509. [Google Scholar] [CrossRef]
- Bing, H.; Wu, Y.; Liu, E. Assessment of heavy metal enrichment and its human impact in lacustrine sediments from four lakes in the mid-low reaches of the Yangtze River, China. J. Environ. Sci. 2013, 25, 1300–1309. [Google Scholar] [CrossRef] [PubMed]
- The State Council of the People’s Republic of China. Law of the people’s republic of China on prevention and control of water pollution. Chin. Law Gov. 2004, 37, 88–100. [Google Scholar] [CrossRef]
- Han, Y.M.; Jin, Z.D.; Cao, J.J.; Posmentier, E.S.; An, Z.S. Atmospheric cu and pb deposition and transport in lake sediments in a remote mountain area;northern China. Water Air Soil. Pollut. 2007, 179, 167–181. [Google Scholar] [CrossRef]
- Xiang, Y.; Miao, Q.L.; Feng, J.F. Pollution of heavy metals in the bottom mud of Lake Taihu and its assessment of potential ecological risk. J. Nanjing Inst. Meteorol. 2006, 29, 700–705. [Google Scholar]
- Zhang, G.; Bai, J.; Xiao, R.; Zhao, Q.; Jia, J.; Cui, B.; Liu, X. Heavy metal fractions and ecological risk assessment in sediments from urban, rural and reclamation-affected rivers of the Pearl River Estuary, China. Chemosphere 2017, 184, 278–288. [Google Scholar] [CrossRef]
- Aminiyan, M.M.; Aminiyan, F.M.; Mousavi, R.; Heydariyan, A. Heavy metal pollution affected by human activities and different land-use in urban topsoil: A case study in Rafsanjan city, Kerman province, Iran. Eurasian J. Soil Sci. 2016, 5, 97–104. [Google Scholar] [CrossRef]
- Luo, F.; Zhang, F.; Zhang, W.; Huang, Q.; Tang, X. Distribution, ecological risk, and source identification of heavy metal(loid)s in sediments of a headwater of Beijiang river affected by mining in southern China. Toxics 2024, 12, 117. [Google Scholar] [CrossRef]
- Nemati, K.; Bakar, N.K.A.; Abas, M.R.; Sobhanzadeh, E. Speciation of heavy metals by modified BCR sequential extraction procedure in different depths of sediments from Sungai Buloh, Selangor, Malaysia. J. Hazard. Mater. 2011, 192, 402–410. [Google Scholar] [CrossRef]
- Rath, P.; Panda, U.C.; Bhatta, D.; Sahu, K.C. Use of sequential leaching, mineralogy, morphology and multivariate statistical technique for quantifying metal pollution in highly polluted aquatic sediments—A case study: Brahmani and Nandira Rivers, India. J. Hazard. Mater. 2009, 163, 632–644. [Google Scholar] [CrossRef]
- Zhao, M. Effects of Organic Carbon Mineralization on Metal Speciation and Distribution in Sediments of the Yellow Sea and East China Sea. Ph.D. Thesis, Chinese Academy of Sciences, Yantai Coastal Zone Research Institute, Yantai, China, 2022. [Google Scholar]
- Berner, R.A. Early Diagenesis: A Theoretical Approach; Princeton University Press: Princeton, NJ, USA, 1980. [Google Scholar]
- Yang, K.; Wang, X.L.; Cheng, H.F.; Tao, S. Effects of physical aging processes on the bioavailability of heavy metals in contaminated site soil amended with chicken manure and wheat straw biochars. Environ. Pollut. 2023, 324, 121414. [Google Scholar] [CrossRef] [PubMed]
- Custodio, M.; Espinoza, C.; Penaloza, R.; Peralta-Ortiz, T.; Sanchez-Suarez, H.; Ordinola-Zapata, A.; Vieyra-Pena, E. Microbial diversity in intensively farmed lake sediment contaminated by heavy metals and identification of microbial taxa bioindicators of environmental quality. Sci. Rep. 2022, 12, 80. [Google Scholar] [CrossRef] [PubMed]
- Peleg, M. A new look at models of the combined effect of temperature, pH, water Activity, or other factors on microbial growth rate. Food Eng. Rev. 2021, 14, 31–44. [Google Scholar] [CrossRef]
- Wang, J.; Fan, H.; He, X.; Zhang, F.; Xiao, J.; Yan, Z.; Feng, J.; Li, R. Response of bacterial communities to variation in water quality and physicochemical conditions in a river-reservoir system. Glob. Ecol. Conserv. 2021, 27, 01541. [Google Scholar] [CrossRef]
- Deng, L.G.; Fan, Y.F.; Liu, K.; Zhang, Y.T.; Qian, X.; Li, M.J.; Wang, S.; Xu, X.H.; Gao, X.; Li, H.M. Exploring the primary magnetic parameters affecting chemical fractions of heavy metal(loid)s in lake sediment through an interpretable workflow. J. Hazard. Mater. 2024, 468, 133859. [Google Scholar] [CrossRef]
- Oldfield, F. Toward the discrimination of fine-grained ferrimagnets by magnetic measurements in lake and near-shore marine sediments. J. Geophys. Res. Solid Earth 1994, 99, 9045–9050. [Google Scholar] [CrossRef]
- Liu, Q.; Roberts, A.P.; Torrent, J.; Horng, C.S.; Larrasoaa, J.C. What do the HIRM and S-ratio really measure in environmental magnetism? Geochem. Geophys. Geosystems 2007, 8. [Google Scholar] [CrossRef]
- Deng, L.G.; Gao, X.; Xia, B.; Wang, J.H.; Dai, Q.; Fan, Y.F.; Wang, S.; Li, H.M.; Qian, X. Improving the efficiency of machine learning in simulating sedimentary heavy metal contamination by coupling preposing feature selection methods. Chemosphere 2023, 322, 138205. [Google Scholar] [CrossRef]
- Bijaksana, S.; Yunginger, R.; Hafidz, A.; Mariyanto, M. Magnetic mineral characteristics, trace metals, and REE geochemistry of river sediments that serve as inlets to Lake Limboto, Sulawesi, Indonesia. Data Brief 2019, 25, 104092. [Google Scholar] [CrossRef]
- Oldfield, F. Environmental magnetism-A personal prospective. Quat. Sci. Rev. 1991, 10, 73–85. [Google Scholar] [CrossRef]
- Li, H.M.; Qian, X.; Hu, W.; Wang, Y.L.; Gao, H.L. Chemical speciation and human health risk of trace metals in urban street dusts from a metropolitan city, Nanjing, SE China. Sci. Total Environ. 2013, 456–457, 212–221. [Google Scholar] [CrossRef]
- Adiyiah, J.; Acheampong, M.A.; Ansa, E.; Kelderman, P. Grain-size analysis and heavy metals distribution in sediment fractions of lake markermeer in the netherlands. Int. J. Environ. Sci. Toxicol. 2014, 2, 160–167. [Google Scholar]
- Wei, R.; Yang, X.; Zhang, L.; Zhou, Q.; Zhang, T. The transformation of magnetic minerals in source-sink process for surface sediments of Baxian Tianchi, Guangxi. J. Sun Yat-Sen Univ. 2021, 60, 76–89. [Google Scholar]
- Zhang, L.; Ouyang, T.P.; Zhang, Y.D.; Li, M. Magnetic properties of core sediments from an alpine lake in Southwest China: Implications for glacier melting. J. Paleolimnol. 2022, 67, 345–357. [Google Scholar] [CrossRef]
- Zhao, M.; Zhang, S.; Han, H.; Pan, D. Heavy metals in sediments of Yellow Sea and East China Sea: Chemical speciation, distribution, influence factor, and contamination. J. Oceanol. Limnol. 2021, 39, 1277–1292. [Google Scholar] [CrossRef]
- Miranda, L.S.; Ayoko, G.A.; Egodawatta, P.; Goonetilleke, A. Adsorption-desorption behavior of heavy metals in aquatic environments: Influence of sediment, water and metal ionic properties. J. Hazard. Mater. 2022, 421, 126743. [Google Scholar] [CrossRef]
- Chen, T.; Liu, Q.; Zheng, Y.; Zhou, L. Correlation patterns between magnetic parameters and heavy metals of core sediments in the Yellow River Estuary and their environmental implications. Mar. Pollut. Bull. 2020, 160, 111590. [Google Scholar] [CrossRef]
- Förstner, U. Sediment dynamics and pollutant mobility in rivers: An interdisciplinary approach. Lakes Reserv. Sci. Policy Manag. 2004, 9, 25–40. [Google Scholar] [CrossRef]
- Jelinowska, A.; Tucholka, P.; Wieckowski, K. Magnetic properties of sediments in a Polish lake: Evidence of a relation between the rock-magnetic record and environmental changes in Late Pleistocene and Holocene sediments. Geophys. J. Int. 1997, 129, 727–736. [Google Scholar] [CrossRef]
- Ma, M.; Liu, X.; Hesse, P.P.; Lü, B.; Guo, X.; Chen, J. Magnetic properties of loess deposits in Australia and their environmental significance. Quat. Int. 2013, 296, 198–205. [Google Scholar] [CrossRef]
- Wang, Q.; Ding, M.Y.; Zhang, Z.J.; Jiang, X.; Jin, X.C.; Xu, Z.X. Seasonal varieties and influential factors of heavy metals in sediments of Taihu Lake. Ecol. Environ. 2008, 4, 1362–1368. [Google Scholar]
- Wu, Z.H.; Han, M.X.; Han, J.B.; Zhang, X.Y.; Zuolipiyamu, M.; Liu, Y.H.; Yang, J.; Jiang, H.C. Effects of Nitrogen and Phosphorus Inputs on the Degradation of Terrestrial Grass Organic Matter in Saline Lake Sediments. J. Salt Lake Res. 2024, 1–10. [Google Scholar]
- Gireeshkumar, T.R.; Deepulal, P.M.; Chandramohanakumar, N. Distribution and sources of sedimentary organic matter in a tropical estuary, south west coast of India (Cochin estuary): A baseline study. Mar. Pollut. Bull. 2013, 66, 239–245. [Google Scholar] [CrossRef] [PubMed]










Disclaimer/Publisher’s Note: The statements, opinions and data contained in all publications are solely those of the individual author(s) and contributor(s) and not of MDPI and/or the editor(s). MDPI and/or the editor(s) disclaim responsibility for any injury to people or property resulting from any ideas, methods, instructions or products referred to in the content. |
© 2024 by the authors. Licensee MDPI, Basel, Switzerland. This article is an open access article distributed under the terms and conditions of the Creative Commons Attribution (CC BY) license (https://creativecommons.org/licenses/by/4.0/).
Share and Cite
Xiao, H.; Ke, T.; Chen, L.; Li, D.; Yang, W.; Qian, X.; Chen, L.; Deng, L.; Li, H. Chemical Fractions and Magnetic Simulation Based on Machine Learning for Trace Metals in a Sedimentary Column of Lake Taihu. Water 2024, 16, 2604. https://doi.org/10.3390/w16182604
Xiao H, Ke T, Chen L, Li D, Yang W, Qian X, Chen L, Deng L, Li H. Chemical Fractions and Magnetic Simulation Based on Machine Learning for Trace Metals in a Sedimentary Column of Lake Taihu. Water. 2024; 16(18):2604. https://doi.org/10.3390/w16182604
Chicago/Turabian StyleXiao, Hui, Tong Ke, Liming Chen, Dehu Li, Wanru Yang, Xin Qian, Long Chen, Ligang Deng, and Huiming Li. 2024. "Chemical Fractions and Magnetic Simulation Based on Machine Learning for Trace Metals in a Sedimentary Column of Lake Taihu" Water 16, no. 18: 2604. https://doi.org/10.3390/w16182604
APA StyleXiao, H., Ke, T., Chen, L., Li, D., Yang, W., Qian, X., Chen, L., Deng, L., & Li, H. (2024). Chemical Fractions and Magnetic Simulation Based on Machine Learning for Trace Metals in a Sedimentary Column of Lake Taihu. Water, 16(18), 2604. https://doi.org/10.3390/w16182604

