Integrated Flood Hazard Vulnerability Modeling of Neluwa (Sri Lanka) Using Analytical Hierarchy Process and Geospatial Techniques
Abstract
1. Introduction
2. Materials and Methods
2.1. Study Area
2.2. Data Sources
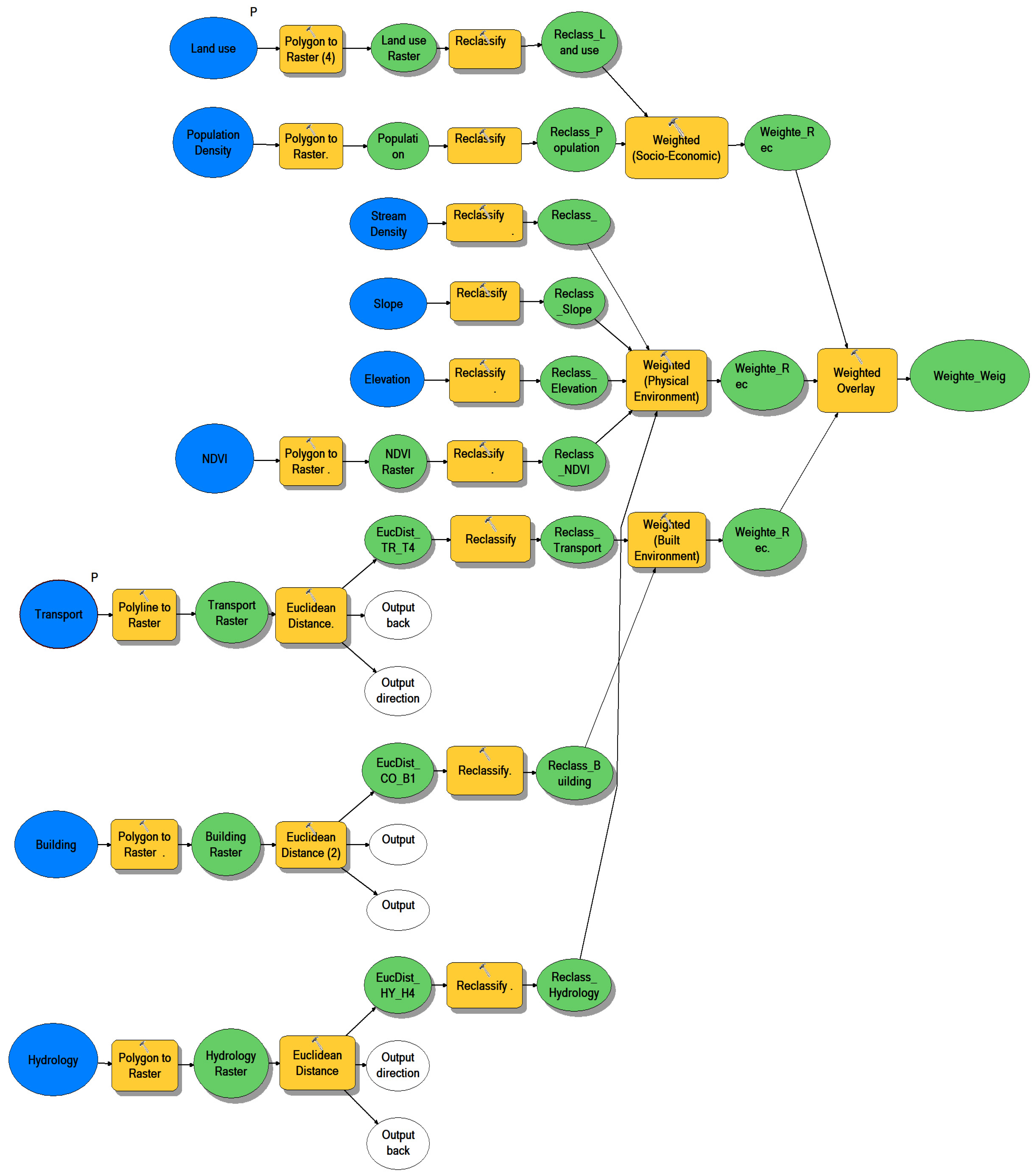
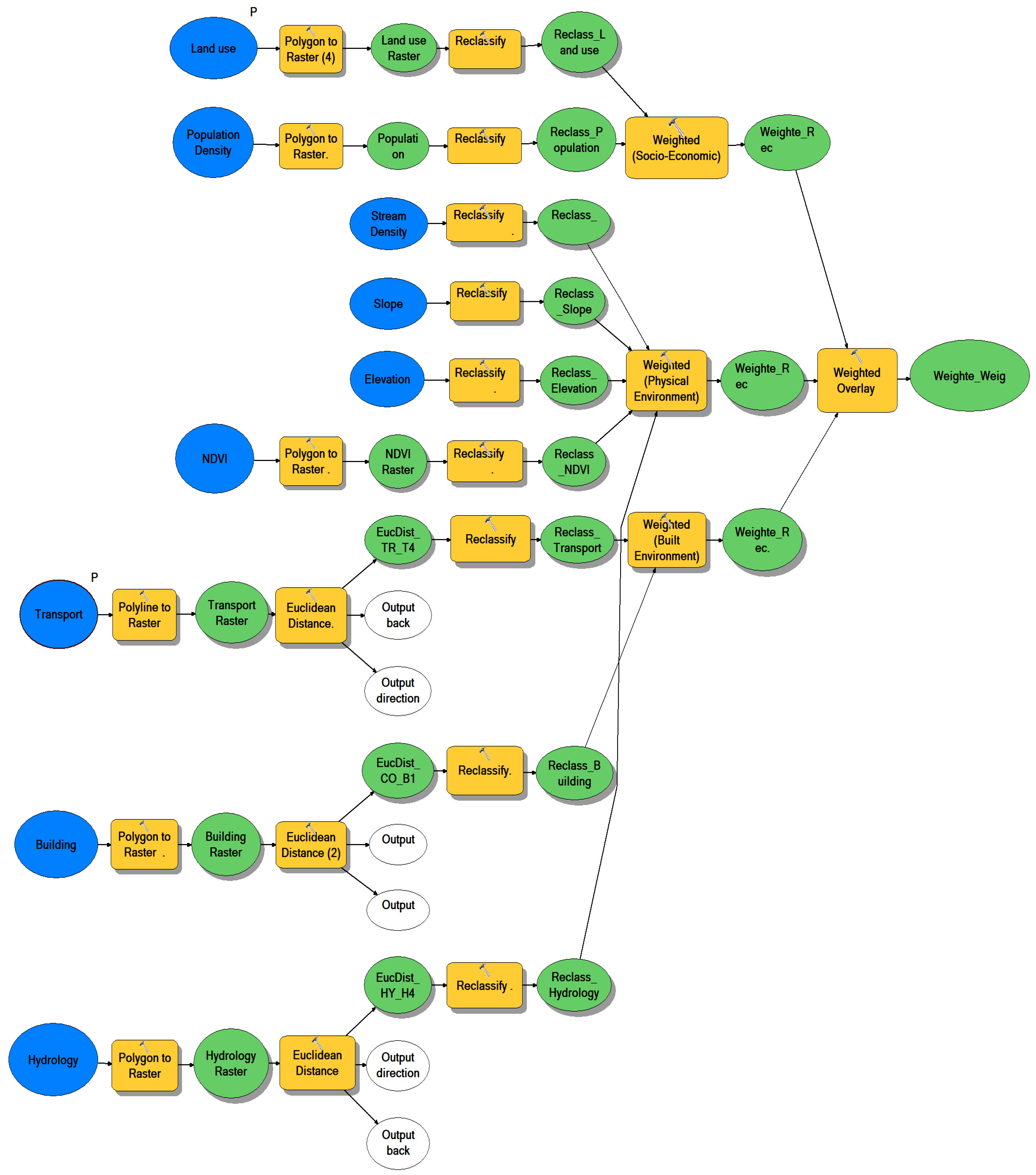
2.3. GIS Approach
2.4. Developing GIS Model
3. Results
3.1. Weights for the Criteria
3.2. Flood Vulnerability Levels for Minor Criteria
3.3. Flood Vulnerability Levels for Major Criteria
3.4. Rainfall Distribution in the Area
4. Discussion
4.1. Validation of Vulnerability Assessment
4.2. Local Community’s Experience of Flood Hazards
5. Conclusions
Author Contributions
Funding
Data Availability Statement
Acknowledgments
Conflicts of Interest
References
- Alexander, D.E. Natural Disasters; Springer Science & Business Media: New York, NY, USA, 1993; Available online: https://books.google.tn/books/about/NaturalDisasters.html?id=gWHsuGTcF34C&rediresc (accessed on 5 September 2022).
- Baky, M.A.A.; Islam, M.; Paul, S. Flood hazard, vulnerability and risk assessment for different land use classes using a flow model. Earth Syst. Environ. 2019, 4, 1–20. [Google Scholar] [CrossRef]
- Hoque, M.A.; Tasfia, S.; Ahmed, N.; Pradhan, B.B. Assessing Spatial Flood Vulnerability at Kalapara Upazila in Bangladesh Using an Analytic Hierarchy Process. Sensors 2019, 19, 1302. Available online: www.mdpi.com/journal/sensors (accessed on 5 September 2022). [CrossRef]
- Mundhe, N. Multi-criteria decision making for vulnerability mapping of food hazard: A case study of Pune city. J. Geogr. Study 2019, 2, 41–52. [Google Scholar] [CrossRef]
- Intergovernmental Panel on Climate Change [IPCC]. Chapter 1, Overview of impacts, adaptation, and vulnerability to climate change. In Climate Change 2001: Impacts, Adaptation & Vulnerability: Contribution of Working Group II to the Third Assessment Report of the Intergovernmental Panel on Climate Change; McCarthy, J.J., Canziani, O.F., Leary, N.A., Dokken, D.J., White, K.S., Eds.; Cambridge University Press: Cambridge, UK, 2001; pp. 75–104. [Google Scholar]
- Adger, W.N. Vulnerability. Glob. Environ. Chang. 2006, 16, 268–281. [Google Scholar] [CrossRef]
- Eakin, H.; Bojorquez-Tapia, L.A. Insights into the composition of household vulnerability from multicriteria decision analysis. Glob. Environ. Chang. 2008, 18, 112–127. [Google Scholar] [CrossRef]
- Moss, R.H.; Brenkert, A.L.; Malone, E.L. Vulnerability to climate change: A quantitative approach. In Prepared for the US Department of Energy; (PNNL-SA-33642); Pacific Northwest National Laboratory; Battelle Institute: Washington, DC, USA, 2001. [Google Scholar]
- Luers, A.L.; Lobell, D.B.; Sklar, L.S.; Addams, C.L.; Matson, P.A. A method for quantifying vulnerability, applied to the agricultural system of the Yaqui Valley, Mexico. Glob. Environ. Chang. 2003, 13, 255–267. [Google Scholar] [CrossRef]
- Nuwanka, M.W.R.; Withanage, W.K.N.C. A GIS-based framework for flood hazard vulnerability evaluation in Thudawa area, Sri Lanka. Int. J. Inf. Decis. Sci. 2021, 1–19. Available online: https://www.inderscience.com/info/ingeneral/forthcoming.php?jcode=ijids (accessed on 5 September 2022).
- Birkmann, J. Measuring Vulnerability to Natural Hazards; Alexander, D., Handmer, J., McBean, G., Eds.; United Nation University Press: Tokyo, Japan, 2013; pp. 9–699. ISBN 9789280812022. [Google Scholar]
- Fernandez, P.; Mourato, S.; Moreira, M. Social Vulnerability Assessment of Flood Risk Using GIS-Based Multicriteria Decision Analysis. A Case Study of Vila Nova de Gaia. Geomat. Nat. Hazards Risk 2016, 7, 1367–1389. [Google Scholar] [CrossRef]
- Etkin, D. Disaster Theory: Hazard, Vulnerability, and Resilience; Scott, S., LaFleur, M., Purushothaman, V., Eds.; ButterworthHeinemann (Elsevier): Kidlington, UK; Oxford, UK, 2016; ISBN 9780128002278. [Google Scholar]
- Giordan, D.; Notti, D.; Villa, A.; Zucca, F.; Calo, F.; Pepe, A. Low cost, multiscale and multi-sensor application for flooded area mapping. Nat. Hazards Earth Syst. Sci. 2018, 18, 1493–1516. [Google Scholar] [CrossRef]
- Saaty, T.L. A scaling method for priorities in hierarchical structures. J. Math. Psychol. 1977, 15, 234–281. [Google Scholar] [CrossRef]
- Ju, C.Y.; Jia, Y.G.; Shan, H.X.; Tang, C.W.; Ma, W.J. GIS-based coastal area suitability assessment of geo-environmental factors in Laoshan district, Qingdao. Nat. Hazards Earth Syst. Sci. 2012, 12, 143–150. [Google Scholar] [CrossRef]
- Mishra, P.K.; Rai, A.; Rai, S.C. Land Use and Land Cover Change Detection using Geospatial Techniques in Sikkim Himalaya, India. Egypt. J. Remote Sens. Space Sci. 2020, 23, 133–143. [Google Scholar] [CrossRef]
- Mishra, P.K.; Rai, A. Role of Unmanned Aerial Systems for Natural Resource Management. J. Indian Soc. Remote Sens. 2021, 49, 671–679. [Google Scholar] [CrossRef]
- Mishra, P.K.; Rai, A.; Abdelrahman, K.; Rai, S.C.; Tiwari, A. Land Degradation, Overland Flow, Soil Erosion, and Nutrient Loss in the Eastern Himalayas, India. Land 2022, 11, 179. [Google Scholar] [CrossRef]
- Wang, Y.; Li, Z.; Tang, Z.; Zeng, G. A GIS-based spatial multi-criteria approach for flood risk assessment in the Dongting Lake Region, Hunan, Central China. Water Resour. Manag. 2011, 25, 3465–3484. [Google Scholar] [CrossRef]
- Ouma, Y.O.; Tateishi, R. Urban Flood Vulnerability and Risk Mapping Using Integrated Multi-Parametric AHP and GIS: Methodological Overview and Case Study Assessment. Water 2014, 6, 1515–1545. [Google Scholar] [CrossRef]
- Vignesh, K.S.; Anandakumar, I.; Ranjan, R.; Borah, D. Flood vulnerability assessment using an integrated approach of multi-criteria decision-making model and geospatial techniques. Model. Earth Syst. Environ. 2021, 7, 767–781. [Google Scholar] [CrossRef]
- Feloni, E.; Mousadis, I.; Baltas, E. Flood vulnerability assessment using a GIS-based multi-criteria approach—The case of Attica region. Int. J. Flood Risk Manag. 2020, 13 (Suppl. 1). [Google Scholar] [CrossRef]
- Swain, K.C.; Singha, C.; Nayak, L. Flood Susceptibility mapping through the GIS-AHP techniques using the cloud. ISPRS Int. J. Geo-Inf. 2020, 9, 720. [Google Scholar] [CrossRef]
- Souissi, D.; Zouhri, L.; Hammami, S.; Msaddek, M.H.; Zghibi, A.; Dlala, M. GIS-based MCDM—AHP modeling for flood susceptibility mapping of arid areas, southeastern Tunisia. Geocarto Int. 2019, 35, 991–1017. [Google Scholar] [CrossRef]
- Neluwa Divisional Secretariat Division (DSD). Resource Profile; Neluwa DSD: Gallen, Switzerland, 2020; pp. 8–155. [Google Scholar]
- Tucker, C.J. Red and photographic infrared linear combinations for monitoring vegetation. Remote Sens. Environ. 1979, 8, 127–150. [Google Scholar] [CrossRef]
- Stitch, B.; Holland, J.H.; Noberga, R.A.; Hara, C. Using multi-criteria decision making to highlight stakeholders’ values in the corridor planning process. J. Transp. Land Use 2011, 4, 105–118. [Google Scholar]
- De Brito, M.M.; Evers, M. Multi-criteria decision-making for flood risk management: A survey of the current state of the art. Nat. Hazards Earth Syst. Sci. 2016, 16, 1019–1033. [Google Scholar] [CrossRef]
- Saaty, T.L. How to make a decision: The analytic hierarchy process. Eur. J. Oper. Res. 1990, 48, 9–26. [Google Scholar] [CrossRef]
- Mondal, B.K.; Kumari, S.; Ghosh, A.; Mishra, P.K. Transformation and Risk Assessment of East Kolkata Wetlands (India) using Fuzzy MCDM Method and Geospatial Technology. Geogr. Sustain. 2022, 3, 191–203. [Google Scholar] [CrossRef]
- Mondal, B.K.; Sahoo, S.; Das, R.; Mishra, P.K.; Abdelrahman, K.; Acharya, A.; Lee, M.; Tiwari, A.; Fnais, M.S. Assessing Groundwater Dynamics and Potentiality in the Lower Ganga Plain, India. Water 2022, 14, 2180. [Google Scholar] [CrossRef]
- Acharya, A.; Mondal, B.K.; Bhadra, T.; Abdelrahman, K.; Mishra, P.K.; Tiwari, A. Geospatial Analysis of Geo-Ecotourism Site Suitability using AHP & GIS for Sustainable and Resilient Tourism Planning in West Bengal, India. Sustainability 2022, 14, 2422. [Google Scholar]
- Chen, W.; Han, H.; Huang, B.; Huang, Q.; Fu, X. Variable-Weighted Linear Combination Model for Landslide Susceptibility Mapping: Case Study in the Shennongjia Forestry District, China. ISPRS Int. J. Geo-Inf. 2017, 6, 347. [Google Scholar] [CrossRef]
- Mendoza, G. A GIS-based multi-criteria approach to land use suitability assessment and allocation. In Proceedings of the 7th Symposium on Systems Analysis in Forest Resources, GTR-NC-205, Traverse City, MI, USA, 28–31 May 1997; Vasievich, J.M., Fried, J.S., Leefers, L.A., Eds.; U.S. Forest Service: St. Paul, MN, USA, 1997. [Google Scholar]
- Dewan, A.; Islam, M.M.; Kumamoto, T.; Nishigaki, M. Evaluating flood hazard for land-use planning in Greater Dhaka of Bangladesh using remote sensing and GIS techniques. Water Resour. Manag. 2007, 21, 1601–1612. [Google Scholar] [CrossRef]
- Finn, M.P.; Thunen, D. Recent literature in cartography and geographic information science. Cartogr. Geogr. Inf. Sci. 2014, 41, 393–410. [Google Scholar] [CrossRef]
- Ghanbarpour, M.R.; Salimi, S.; Hipel, K.W. A comparative evaluation of flood mitigation alternatives using GIS-based river hydraulics modeling and multicriteria decision analysis. J. Flood Risk Manag. 2013, 6, 319–331. [Google Scholar] [CrossRef]
- Green, C.H.; Parker, D.J.; Tunstall, S.M. Assessment of Flood Control and Management Options. Thematic Review IV.4 Prepared as an Input to the World Commission on Dams, Cape Town. 2010. Available online: http://www.dams.org (accessed on 26 August 2022).
- Liu, Y.B.; Gebremeskel, S.; De Smedt, F.; Hoffmann, L.; Pfister, L. A diffusive transport approach for flow routing in GIS-based flood modeling. J. Hydrol. 2003, 283, 91–106. [Google Scholar] [CrossRef]
- Meyer, V.; Becker, N.; Markantonis, V.; Schwarze, R.; Bergh, J.; Bouwer, L.; Bubeck, P.; Ciavola, P.; Genovese, E.; Green, C.; et al. Assessing the costs of natural hazards—State of the art and knowledge gaps. Nat. Hazards Earth Syst. 2013, 5, 1351–1373. [Google Scholar] [CrossRef]
- Mishra, P.K.; Rai, A.; Rai, S.C. Indigenous knowledge of terrace management for soil and water conservation in the Sikkim Himalaya, India. Indian J. Tradit. Knowl. 2020, 19, 475–485. Available online: http://op.niscair.res.in/index.php/IJTK/article/view/41446 (accessed on 26 August 2022).
- Mishra, P.K.; Rai, A.; Abdelrahman, K.; Rai, S.C.; Tiwari, A. Analyzing Challenges and Strategies in Land Productivity in Sikkim Himalaya, India. Sustainability 2021, 13, 1112. [Google Scholar] [CrossRef]
- Schmidt, G.; Subah, A.; Khalif, N. Climatic changes and water resources in the Middle East and North Africa. Environ. Sci. Eng. 2018, 23, 2941–2963. [Google Scholar]
- Yahaya, S.; Ahmad, N.; Abdalla, R.F. Multi-criteria analysis or flood vulnerable areas in Hadejia Jama’are River basin, Nigeria. Eur. J. Sci. Res. 2010, 42, 71–83. [Google Scholar]
- Mishra, V.; Avtar, R.; Prathiba, A.P.; Mishra, P.K.; Tiwari, A.; Sharma, S.K.; Singh, C.H.; Yadav, B.C.; Jain, K. Uncrewed Aerial Systems in Water Resource Management and Monitoring: A Review of Sensors, Applications, Software, and Issues. Adv. Civ. Eng. 2023. [Google Scholar] [CrossRef]











| Main Criteria | Sub Criteria | Data Sources |
|---|---|---|
| Built Environment | Buildings | Survey Department Digital data Layers, 2022 Survey Department Digital data Layers, 2022 |
| Road network | ||
| Socio-Economic | Population | Resource profile of Neluwa DSD, 2020 |
| Land use | Survey Department Digital data Layers, 2022 | |
| Physical Environment | NDVI | USGS, Landsat 8, 2022 |
| Water Bodies | Survey Department Digital data Layers, 2022 Survey Department Digital data Layers, 2022 | |
| Stream Density | ||
| Shapefile | Slope | Using Survey Department Contour line, 2022 |
| Shapefile | Elevation | Using Survey Department Contour line, 2022 |
| Numerical Scale | Scale |
|---|---|
| 1 | Equally important |
| 3 | Moderately important |
| 5 | Strongly important |
| 7 | Very strongly important |
| 9 | Extremely important |
| 2, 4, 6, 8 | The importance lies in between two degrees |
| Flood Criteria | Vulnerability Class Ranges and Ratings | |||||
|---|---|---|---|---|---|---|
| Unit | Risk Free (0) | Less Risk (1) | Moderate Risk (3) | High Risk (5) | Very High Risk (7) | |
| (A) Physical Environment | ||||||
| NDVI | Levels | 0.47–0.56 | 0.42–0.46 | 0.36–0.41 | 0.25–0.35 | 0.12–0.24 |
| Slope | Degrees | 30–57 | 21–29 | 13–20 | 5–12 | 0–5 |
| Elevation | m | 91–155 | 50–91 | - | - | - |
| Distance from River | m | 400–768 | 200–400 | 100–200 | 50–100 | 0–50 |
| Stream Density | km2 | 0–3.73 | 3.74–7.45 | 7.46–11.2 | 11.3–14.9 | 15–18.6 |
| (B) Built Environment | ||||||
| Distance from Road | m | 600–1135 | 300–600 | 200–300 | 100–200 | 0–100 |
| Distance from Buildings | m | 800–1374 | 400–800 | 200–400 | 100–200 | 0–100 |
| (C) Socio Economic Environment | ||||||
| Land use | Class | Rock | Rubber/Dense forest/Tea | Coconut | Homestead | Paddy |
| Population Density | Person/km2 | 48–129 | 129–240 | 240–401 | 401–631 | 631–1085 |
| Criteria | A | B | C |
|---|---|---|---|
| A | 1 | 7 | 1/5 |
| B | 1/7 | 1 | 1/7 |
| C | 5 | 7 | 1 |
| A | B | C | Criteria Weights | Final Criteria Weight | |
|---|---|---|---|---|---|
| A | 0.1 | 0.8767 | 0.0588 | 1.0355/3 | 0.3451 |
| B | 0.8 | 0.1095 | 0.4705 | 1.38/3 | 0.46 |
| C | 0.1 | 0.0136 | 0.4705 | 0.5841/3 | 0.1947 |
| Main Criteria | Weights | % | Sub Criteria | Weights | % | |
|---|---|---|---|---|---|---|
| A | Physical Environment | 0.4081 | 40.8 | NDVI | 0.1421 | 14.2 |
| Stream Density | 0.2507 | 25.0 | ||||
| Elevation | 0.1638 | 16.3 | ||||
| Slope | 0.2027 | 20.2 | ||||
| Water Bodies | 0.2445 | 24.4 | ||||
| B | Socio-economic Environment | 0.2956 | 29.5 | Land use | 0.2705 | 27.0 |
| Population Density | 0.7293 | 72.9 | ||||
| C | Built Environment | 0.2940 | 29.4 | Buildings | 0.6293 | 62.9 |
| Roads | 0.3706 | 37.0 |
| Criteria | Vulnerability Classes | |||||||||
|---|---|---|---|---|---|---|---|---|---|---|
| Very High Risk (Sq.km) | % | High Risk (Sq.km) | % | Moderate Risk (Sq.km) | % | Less Risk (Sq.km) | % | Risk Free (Sq.km) | % | |
| Physical Environment | 0.15 | 0.69 | 3.58 | 16.5 | 10.8 | 50.1 | 5.56 | 25.71 | 1.48 | 6.84 |
| Built Environment | 5.15 | 25.12 | 5.78 | 28.19 | 6.61 | 32.2 | 1.41 | 6.87 | 1.30 | 6.34 |
| Socioeconomic Environment | 0.09 | 0.41 | 6.62 | 30.61 | 4.49 | 20.76 | 10.42 | 48.19 | - | - |
| Overall | 2.92 | 14.24 | 6.20 | 30.24 | 4.63 | 22.58 | 5.69 | 27.75 | 1.06 | 5.17 |
| Category of People | Total Number of Respondents | Comments of Respondents | ||
|---|---|---|---|---|
| Highly Satisfied | Satisfied | Not Satisfied | ||
| Land Use Planners | 02 | 01 | 01 | 0 |
| Experts | 04 | 02 | 01 | 01 |
| Meteorologists | 02 | 01 | 01 | 0 |
| Town Planner | 02 | 01 | 0 | 01 |
| Local people in the area | 40 | 24 | 11 | 05 |
| Total | 50 (100%) | 29 (58%) | 14 (28%) | 07 (14%) |
Disclaimer/Publisher’s Note: The statements, opinions and data contained in all publications are solely those of the individual author(s) and contributor(s) and not of MDPI and/or the editor(s). MDPI and/or the editor(s) disclaim responsibility for any injury to people or property resulting from any ideas, methods, instructions or products referred to in the content. |
© 2023 by the authors. Licensee MDPI, Basel, Switzerland. This article is an open access article distributed under the terms and conditions of the Creative Commons Attribution (CC BY) license (https://creativecommons.org/licenses/by/4.0/).
Share and Cite
Wijesinghe, W.M.D.C.; Mishra, P.K.; Tripathi, S.; Abdelrahman, K.; Tiwari, A.; Fnais, M.S. Integrated Flood Hazard Vulnerability Modeling of Neluwa (Sri Lanka) Using Analytical Hierarchy Process and Geospatial Techniques. Water 2023, 15, 1212. https://doi.org/10.3390/w15061212
Wijesinghe WMDC, Mishra PK, Tripathi S, Abdelrahman K, Tiwari A, Fnais MS. Integrated Flood Hazard Vulnerability Modeling of Neluwa (Sri Lanka) Using Analytical Hierarchy Process and Geospatial Techniques. Water. 2023; 15(6):1212. https://doi.org/10.3390/w15061212
Chicago/Turabian StyleWijesinghe, W. M. D. C., Prabuddh Kumar Mishra, Sumita Tripathi, Kamal Abdelrahman, Anuj Tiwari, and Mohammed S. Fnais. 2023. "Integrated Flood Hazard Vulnerability Modeling of Neluwa (Sri Lanka) Using Analytical Hierarchy Process and Geospatial Techniques" Water 15, no. 6: 1212. https://doi.org/10.3390/w15061212
APA StyleWijesinghe, W. M. D. C., Mishra, P. K., Tripathi, S., Abdelrahman, K., Tiwari, A., & Fnais, M. S. (2023). Integrated Flood Hazard Vulnerability Modeling of Neluwa (Sri Lanka) Using Analytical Hierarchy Process and Geospatial Techniques. Water, 15(6), 1212. https://doi.org/10.3390/w15061212

