The C/N Ratio’s Effect on a Membrane-Aerated Biofilm Reactor (MABR): COD and Nitrogen Removal, Biofilm Characteristics, and Microbial Community Structure
Abstract
1. Introduction
2. Materials and Methods
2.1. MABR System Set-Up and Operation
2.2. Chemical Analysis
2.3. Biofilm Analysis
2.4. Extracellular Polymeric Substances (EPS) Extraction and Analysis
2.5. DNA Extraction and Analysis
3. Results and Discussion
3.1. Reactor Performance
3.1.1. Batch Tests
3.1.2. Long-Term Continuous Feeding Tests
3.2. Biofilm Characteristics
3.2.1. Biomass Density and Thickness of Biofilm
3.2.2. EPS Content and Composition
3.2.3. Biofilm Morphology
3.3. Microbial Community Structure
3.3.1. Microbial Diversity
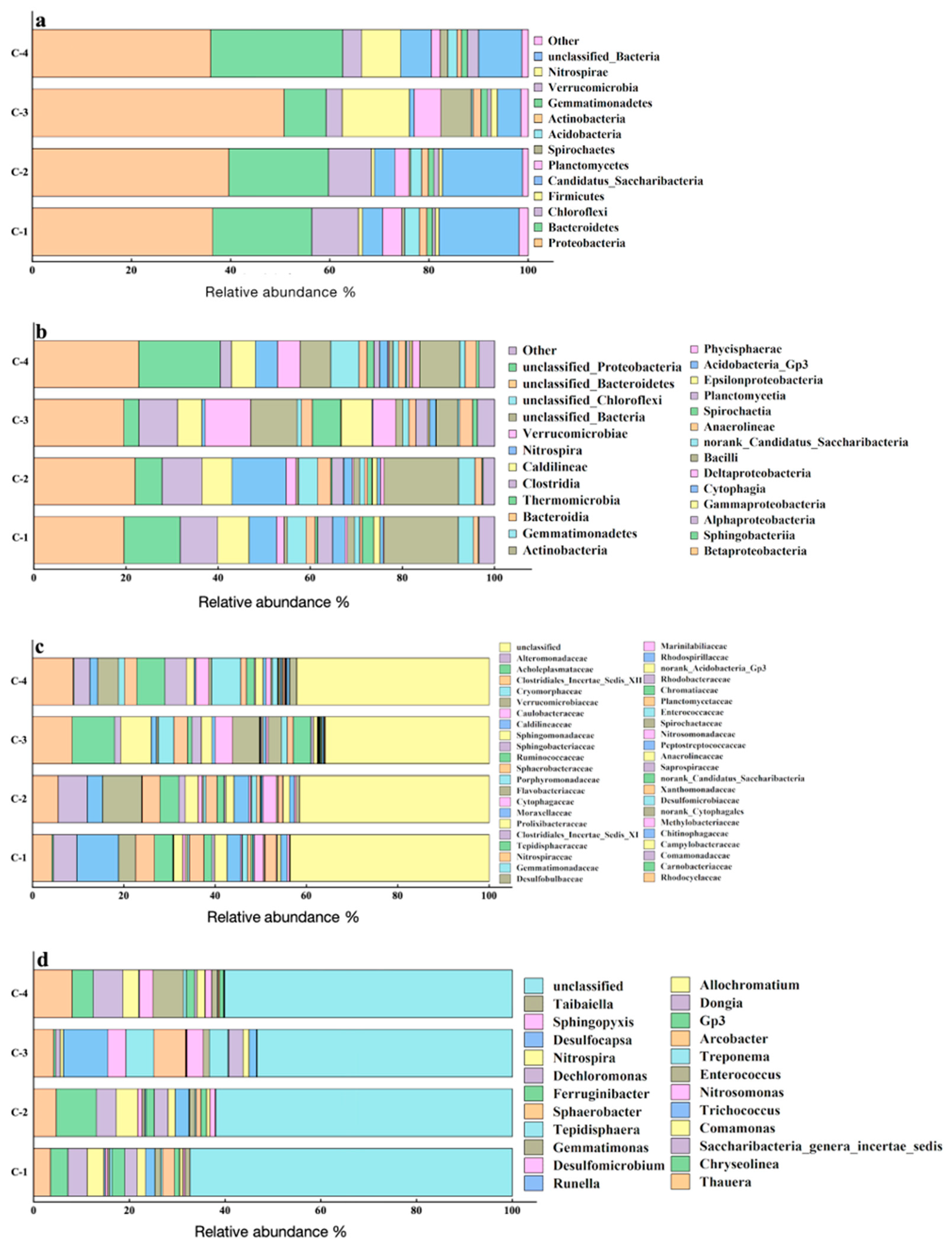
3.3.2. Microbial Community Analysis
4. Conclusions
Supplementary Materials
Author Contributions
Funding
Data Availability Statement
Conflicts of Interest
References
- Shannon, M.A.; Bohn, P.W.; Elimelech, M.; Georgiadis, J.G.; Mariñas, B.J.; Mayes, A.M. Science and technology for water purification in the coming decades. Nature 2008, 452, 301–310. [Google Scholar] [CrossRef] [PubMed]
- Li, W.; Hai, X.; Han, L.; Mao, J.; Tian, M. Does urbanization intensify regional water scarcity? Evidence and implications from a megaregion of China. J. Clean. Prod. 2020, 244, 118592. [Google Scholar] [CrossRef]
- Solley, D.; Hu, S.; Hertle, C.; Batstone, D.; Karastergiou-Hogan, T.; Rider, Q.; Keller, J. Identifying novel wastewater treatment options through optimal technology integration. Water Pract. Technol. 2015, 10, 496–504. [Google Scholar] [CrossRef]
- Milledge, J.J.; Thompson, E.P.; Sauvêtre, A.; Schroeder, P.; Harvey, P.J. Chapter 8—Novel Developments in Biological Technologies for Wastewater Processing. In Sustainable Water and Wastewater Processing; Galanakis, C.M., Agrafioti, E., Eds.; Elsevier: Amsterdam, The Netherlands, 2019; pp. 239–278. [Google Scholar]
- Zahoor, M.; Ullah, A.; Alam, S.; Muhammad, M.; Hendroko Setyobudi, R.; Zekker, I.; Sohail, A. Novel Magnetite Nanocomposites (Fe3O4/C) for Efficient Immobilization of Ciprofloxacin from Aqueous Solutions through Adsorption Pretreatment and Membrane Processes. Water 2022, 14, 724. [Google Scholar] [CrossRef]
- Alam, S.; Khan, M.S.; Umar, A.; Khattak, R.; Rahman, N.U.; Zekker, I.; Burlakovs, J.; Rubin, S.S.D.; Ghangrekar, M.M.; Bhowmick, G.D.; et al. Preparation of Pd–Ni Nanoparticles Supported on Activated Carbon for Efficient Removal of Basic Blue 3 from Water. Water 2021, 13, 1211. [Google Scholar] [CrossRef]
- Nerenberg, R. The membrane-biofilm reactor (MBfR) as a counter-diffusional biofilm process. Curr. Opin. Biotechnol. 2016, 38, 131–136. [Google Scholar] [CrossRef] [PubMed]
- Martin, K.J.; Nerenberg, R. The membrane biofilm reactor (MBfR) for water and wastewater treatment: Principles, applications, and recent developments. Bioresour. Technol. 2012, 122, 83–94. [Google Scholar] [CrossRef]
- Martin, K.J.; Picioreanu, C.; Nerenberg, R. Multidimensional modeling of biofilm development and fluid dynamics in a hydrogen-based, membrane biofilm reactor (MBfR). Water Res. 2013, 47, 4739–4751. [Google Scholar] [CrossRef]
- He, H.Q.; Wagner, B.M.; Carlson, A.L.; Yang, C.; Daigger, G.T. Recent progress using membrane aerated biofilm reactors for wastewater treatment. Water Sci. Technol. 2021, 84, 2131–2157. [Google Scholar] [CrossRef]
- Liu, Y.; Ngo, H.H.; Guo, W.; Peng, L.; Pan, Y.; Guo, J.; Chen, X.; Ni, B.-J. Autotrophic nitrogen removal in membrane-aerated biofilms: Archaeal ammonia oxidation versus bacterial ammonia oxidation. Chem. Eng. J. 2016, 302, 535–544. [Google Scholar] [CrossRef]
- Kinh, C.T.; Suenaga, T.; Hori, T.; Riya, S.; Hosomi, M.; Smets, B.F.; Terada, A. Counter-diffusion biofilms have lower N2O emissions than co-diffusion biofilms during simultaneous nitrification and denitrification: Insights from depth-profile analysis. Water Res. 2017, 124, 363–371. [Google Scholar] [CrossRef] [PubMed]
- Bunse, P.; Orschler, L.; Agrawal, S.; Lackner, S. Membrane aerated biofilm reactors for mainstream partial nitritation/anammox: Experiences using real municipal wastewater. Water Res. X 2020, 9, 100066. [Google Scholar] [CrossRef] [PubMed]
- Chen, R.; Zhou, Y. Measure microbial activity driven oxygen transfer in membrane aerated biofilm reactor from supply side. Environ. Res. 2021, 195, 110845. [Google Scholar] [CrossRef] [PubMed]
- Satoh, H.; Ono, H.; Rulin, B.; Kamo, J.; Okabe, S.; Fukushi, K.I. Macroscale and microscale analyses of nitrification and denitrification in biofilms attached on membrane aerated biofilm reactors. Water Res. 2004, 38, 1633–1641. [Google Scholar] [CrossRef] [PubMed]
- Semmens, M.J.; Dahm, K.; Shanahan, J.; Christianson, A. COD and nitrogen removal by biofilms growing on gas permeable membranes. Water Res. 2003, 37, 4343–4350. [Google Scholar] [CrossRef] [PubMed]
- Gilmore, K.R.; Terada, A.; Smets, B.F.; Love, N.G.; Garland, J.L. Autotrophic Nitrogen Removal in a Membrane-Aerated Biofilm Reactor Under Continuous Aeration: A Demonstration. Environ. Eng. Sci. 2013, 30, 38–45. [Google Scholar] [CrossRef]
- Downing, L.S.; Nerenberg, R. Total nitrogen removal in a hybrid, membrane-aerated activated sludge process. Water Res. 2008, 42, 3697–3708. [Google Scholar] [CrossRef]
- Li, M.; Li, P.; Du, C.; Sun, L.; Li, B. Pilot-Scale Study of an Integrated Membrane-Aerated Biofilm Reactor System on Urban River Remediation. Ind. Eng. Chem. Res. 2016, 55, 8373–8382. [Google Scholar] [CrossRef]
- Seifi, M.; Fazaelipoor, M.H. Modeling simultaneous nitrification and denitrification (SND) in a fluidized bed biofilm reactor. Appl. Math. Model. 2012, 36, 5603–5613. [Google Scholar] [CrossRef]
- Pynaert, K.; Smets, B.F.; Beheydt, D.; Verstraete, W. Start-up of Autotrophic Nitrogen Removal Reactors via Sequential Biocatalyst Addition. Environ. Sci. Technol. 2004, 38, 1228–1235. [Google Scholar] [CrossRef][Green Version]
- Sun, Z.; Li, Y.; Yue, J.; Song, Z.; Li, M.; Wang, N.; Liu, J.; Guo, H.; Li, B. Metagenomic analysis revealed the mechanism of extracellular polymeric substances on enhanced nitrogen removal in coupled MABR systems with low C/N ratio containing salinity. J. Environ. Chem. Eng. 2023, 11, 109599. [Google Scholar] [CrossRef]
- Ding, S.; He, J.; Luo, X.; Zheng, Z. Simultaneous nitrogen and carbon removal in a packed A/O reactor: Effect of C/N ratio on microbial community structure. Bioprocess Biosyst. Eng. 2020, 43, 1241–1252. [Google Scholar] [CrossRef] [PubMed]
- Tong, Y.; Wang, M.; Peñuelas, J.; Liu, X.; Paerl, H.W.; Elser, J.J.; Sardans, J.; Couture, R.-M.; Larssen, T.; Hu, H.; et al. Improvement in municipal wastewater treatment alters lake nitrogen to phosphorus ratios in populated regions. Proc. Natl. Acad. Sci. USA 2020, 117, 11566–11572. [Google Scholar] [CrossRef] [PubMed]
- Abdelfattah, A.; Eltawab, R.; Iqbal Hossain, M.; Zhou, X.; Cheng, L. Membrane aerated biofilm reactor system driven by pure oxygen for wastewater treatment. Bioresour. Technol. 2024, 393, 130130. [Google Scholar] [CrossRef] [PubMed]
- Zhang, C.; Quan, B.; Tang, J.; Cheng, K.; Tang, Y.; Shen, W.; Su, P.; Zhang, C. China’s wastewater treatment: Status quo and sustainability perspectives. J. Water Process Eng. 2023, 53, 103708. [Google Scholar] [CrossRef]
- APHA. Standard Methods for the Examination of Water and Wastewater, 19th ed.; American Public Health Association: Washington, DC, USA, 1995. [Google Scholar]
- Celmer, D.; Oleszkiewicz, J.A.; Cicek, N. Impact of shear force on the biofilm structure and performance of a membrane biofilm reactor for tertiary hydrogen-driven denitrification of municipal wastewater. Water Res. 2008, 42, 3057–3065. [Google Scholar] [CrossRef] [PubMed]
- More, T.T.; Yadav, J.S.S.; Yan, S.; Tyagi, R.D.; Surampalli, R.Y. Extracellular polymeric substances of bacteria and their potential environmental applications. J. Environ. Manag. 2014, 144, 1–25. [Google Scholar] [CrossRef]
- Lai, C.-Y.; Dong, Q.-Y.; Chen, J.-X.; Zhu, Q.-S.; Yang, X.; Chen, W.-D.; Zhao, H.-P.; Zhu, L. Role of Extracellular Polymeric Substances in a Methane Based Membrane Biofilm Reactor Reducing Vanadate. Environ. Sci. Technol. 2018, 52, 10680–10688. [Google Scholar] [CrossRef]
- Herbert, D.; Phipps, P.J.; Strange, R.E. Chapter III Chemical Analysis of Microbial Cells. In Methods in Microbiology; Norris, J.R., Ribbons, D.W., Eds.; Academic Press: Cambridge, MA, USA, 1971; pp. 209–344. [Google Scholar]
- Pierce, J.; Suelter, C.H. An evaluation of the Coomassie brilliant blue G-250 dye-binding method for quantitative protein determination. Anal. Biochem. 1977, 81, 478–480. [Google Scholar] [CrossRef]
- Rajakaruna, H.; Drake, A.R.; Chan, F.T.; Bailey, S.A. Optimizing performance of nonparametric species richness estimators under constrained sampling. Ecol. Evol. 2016, 6, 7311–7322. [Google Scholar] [CrossRef]
- Lin, J.; Zhang, P.; Li, G.; Yin, J.; Li, J.; Zhao, X. Effect of COD/N ratio on nitrogen removal in a membrane-aerated biofilm reactor. Int. Biodeterior. Biodegrad. 2016, 113, 74–79. [Google Scholar] [CrossRef]
- Matsumoto, S.; Terada, A.; Tsuneda, S. Modeling of membrane-aerated biofilm: Effects of C/N ratio, biofilm thickness and surface loading of oxygen on feasibility of simultaneous nitrification and denitrification. Biochem. Eng. J. 2007, 37, 98–107. [Google Scholar] [CrossRef]
- Zhang, B.; Guo, Y.; Lens, P.N.; Zhang, Z.; Shi, W.; Cui, F.; Tay, J.H. Effect of light intensity on the characteristics of algal-bacterial granular sludge and the role of N-acyl-homoserine lactone in the granulation. Sci. Total Environ. 2019, 659, 372–383. [Google Scholar] [CrossRef] [PubMed]
- Zhu, L.; Qi, H.-Y.; Lv, M.-L.; Kong, Y.; Yu, Y.-W.; Xu, X.-Y. Component analysis of extracellular polymeric substances (EPS) during aerobic sludge granulation using FTIR and 3D-EEM technologies. Bioresour. Technol. 2012, 124, 455–459. [Google Scholar] [CrossRef] [PubMed]
- Wong, M.K.-S.; Nakao, M.; Hyodo, S. Field application of an improved protocol for environmental DNA extraction, purification, and measurement using Sterivex filter. Sci. Rep. 2020, 10, 21531. [Google Scholar] [CrossRef] [PubMed]
- Jolliffe, I.T.; Cadima, J. Principal component analysis: A review and recent developments. Philos. Trans. A Math. Phys. Eng. Sci. 2016, 374, 20150202. [Google Scholar] [CrossRef]
- Fang, D.; Zhao, G.; Xu, X.; Zhang, Q.; Shen, Q.; Fang, Z.; Huang, L.; Ji, F. Microbial community structures and functions of wastewater treatment systems in plateau and cold regions. Bioresour. Technol. 2018, 249, 684–693. [Google Scholar] [CrossRef]
- Heylen, K.; Vanparys, B.; Wittebolle, L.; Verstraete, W.; Boon, N.; De Vos, P. Cultivation of denitrifying bacteria: Optimization of isolation conditions and diversity study. Appl. Environ. Microbiol. 2006, 72, 2637–2643. [Google Scholar] [CrossRef]
- Qian, G.; Li, L.; Hu, X.; Yu, X.; Ye, L. Enhancement of the biodegradability of activated sludge by the electric-coagulation multistage A/O membrane bioreactor treating low C/N industrial wastewater. Int. Biodeterior. Biodegrad. 2017, 125, 1–12. [Google Scholar] [CrossRef]
- Guo, J.; Li, Y.; Sun, J.; Sun, R.; Zhou, S.; Duan, J.; Feng, W.; Liu, G.; Jiang, F. pH-dependent biological sulfidogenic processes for metal-laden wastewater treatment: Sulfate reduction or sulfur reduction? Water Res. 2021, 204, 117628. [Google Scholar] [CrossRef]








| Parameter (mg/L) | Phase (15 Days/Phase) | |||
|---|---|---|---|---|
| C/N = 7 | C/N = 5 | C/N = 3 | C/N = 1 | |
| COD | 560 ± 5 | 420 ± 5 | 240 ± 5 | 80 ± 5 |
| NH4+-N | 50 ± 5 | 50 ± 5 | 50 ± 5 | 50 ± 5 |
| TN | 80 ± 5 | 80 ± 5 | 80 ± 5 | 80 ± 5 |
| Sample No. | C/N Ratio | Sequences Number | OTUs | Shannon | Simpson | Chao1 | ACE | Coverage |
|---|---|---|---|---|---|---|---|---|
| C-1 | 1 | 37,857 | 584 | 4.66 | 0.022 | 643.5 | 637.87 | 0.998 |
| C-2 | 3 | 38,478 | 603 | 4.58 | 0.026 | 669 | 660.03 | 0.998 |
| C-3 | 5 | 33,701 | 656 | 4.59 | 0.027 | 745.79 | 742.91 | 0.997 |
| C-4 | 7 | 40,247 | 597 | 4.42 | 0.033 | 660.2 | 646.78 | 0.998 |
Disclaimer/Publisher’s Note: The statements, opinions and data contained in all publications are solely those of the individual author(s) and contributor(s) and not of MDPI and/or the editor(s). MDPI and/or the editor(s) disclaim responsibility for any injury to people or property resulting from any ideas, methods, instructions or products referred to in the content. |
© 2023 by the authors. Licensee MDPI, Basel, Switzerland. This article is an open access article distributed under the terms and conditions of the Creative Commons Attribution (CC BY) license (https://creativecommons.org/licenses/by/4.0/).
Share and Cite
Zhong, H.; Dong, L.; Tang, Y.; Qi, L.; Wang, M. The C/N Ratio’s Effect on a Membrane-Aerated Biofilm Reactor (MABR): COD and Nitrogen Removal, Biofilm Characteristics, and Microbial Community Structure. Water 2023, 15, 4298. https://doi.org/10.3390/w15244298
Zhong H, Dong L, Tang Y, Qi L, Wang M. The C/N Ratio’s Effect on a Membrane-Aerated Biofilm Reactor (MABR): COD and Nitrogen Removal, Biofilm Characteristics, and Microbial Community Structure. Water. 2023; 15(24):4298. https://doi.org/10.3390/w15244298
Chicago/Turabian StyleZhong, Huiyun, Liangfei Dong, Yuanyuan Tang, Lin Qi, and Mengyu Wang. 2023. "The C/N Ratio’s Effect on a Membrane-Aerated Biofilm Reactor (MABR): COD and Nitrogen Removal, Biofilm Characteristics, and Microbial Community Structure" Water 15, no. 24: 4298. https://doi.org/10.3390/w15244298
APA StyleZhong, H., Dong, L., Tang, Y., Qi, L., & Wang, M. (2023). The C/N Ratio’s Effect on a Membrane-Aerated Biofilm Reactor (MABR): COD and Nitrogen Removal, Biofilm Characteristics, and Microbial Community Structure. Water, 15(24), 4298. https://doi.org/10.3390/w15244298
