Understanding How Reservoir Operations Influence Methane Emissions: A Conceptual Model
Abstract
:1. Introduction
- What are the causal pathways through which reservoir operations and resulting WLF influence methane emissions?
- How do influences from WLF differ for seasonal drawdown and diurnal hydropeaking operations?
- How does understanding causal pathways inform practical options for mitigation (i.e., reducing methane emissions via scheduled releases)?
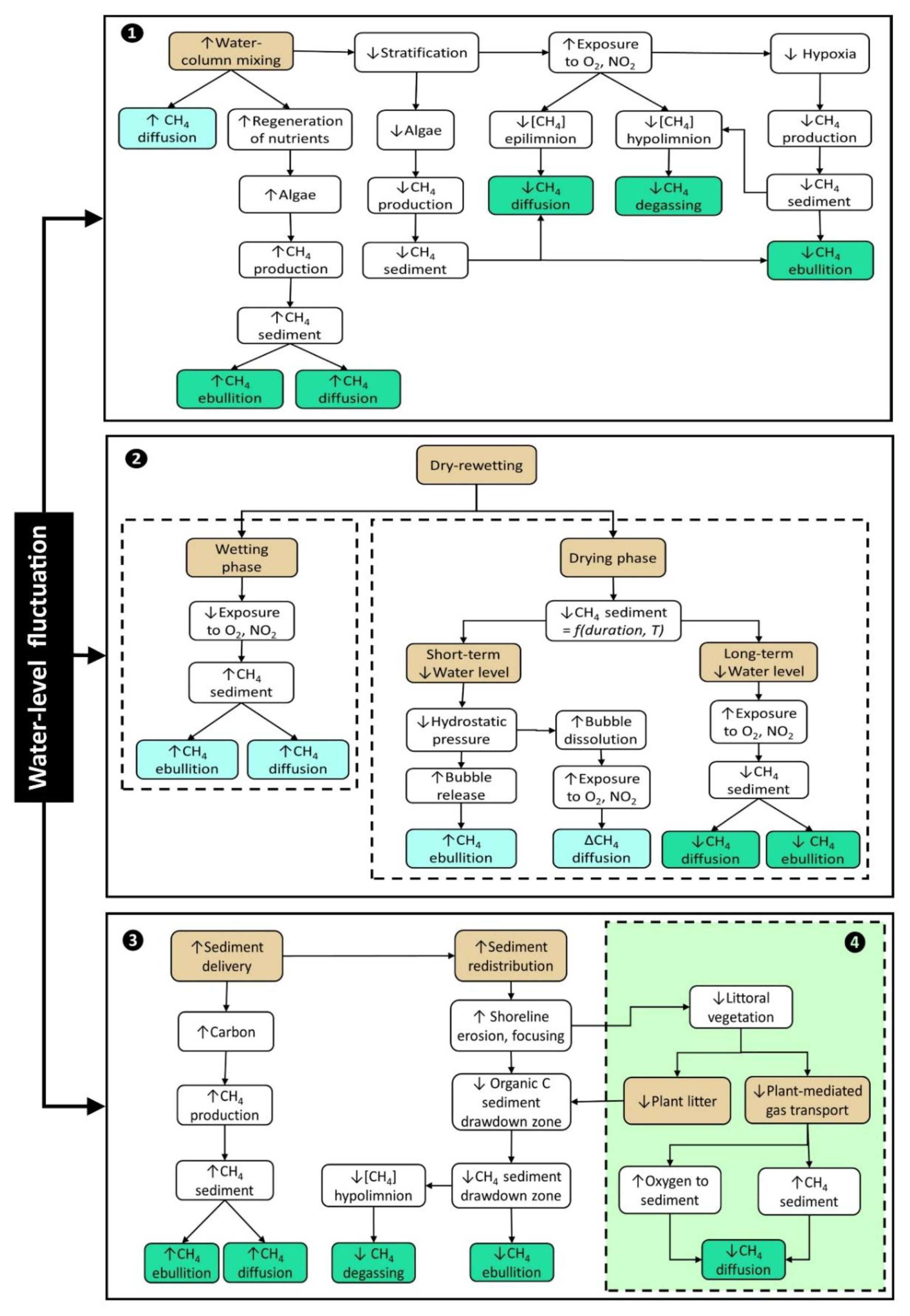
2. Conceptual Model
2.1. Water-Column Mixing
2.1.1. Seasonal Dynamics (Stratification, Turnover, and Drawdown)
2.1.2. Diurnal Hydropeaking
2.2. Drying–Rewetting Cycles
2.2.1. Seasonal Dynamics
2.2.2. Diurnal Hydropeaking
- Short-term drying–rewetting cycles will increase bank erosion and focusing of sediment, thereby depleting carbon in sediment and reducing net emissions, or alternatively;
- Short-term drying–rewetting cycles will maximize production of methane (during wetting) and subsequent opportunities to reach the atmosphere without significant depletion (mineralization) of sediment carbon (during drying), and/or;
- Short-term drying–rewetting cycles will disrupt methanogenesis by disturbing microbial communities, and/or;
- Short-term drying–rewetting cycles will increase ebullitive emissions due to reduced hydrostatic pressure.
2.3. Sediment Delivery and Redistribution
2.3.1. Seasonal Dynamics (Drawdown)
2.3.2. Diurnal Hydropeaking
2.4. Littoral Vegetation
2.4.1. Seasonal Drawdown
2.4.2. Diurnal Hydropeaking
3. Strategies for Reducing Methane Emissions
3.1. Flow Management
3.2. Selective Withdrawal/Spill/Forebay Oxygenation
3.3. Sediment Management
3.4. Basin-Wide Coordination
4. Summary
5. Future Directions
Supplementary Materials
Author Contributions
Funding
Data Availability Statement
Acknowledgments
Conflicts of Interest
References
- Rocher-Ros, G.; Stanley, E.H.; Loken, L.C.; Casson, N.J.; Raymond, P.A.; Liu, S.; Amatulli, G.; Sponseller, R.A. Global methane emissions from rivers and streams. Nature 2023, 621, 530–535. [Google Scholar] [CrossRef] [PubMed]
- Hondula, K.L.; Jones, C.N.; Palmer, M.A. Effects of seasonal inundation on methane fluxes from forested freshwater wetlands. Environ. Res. Lett. 2021, 16, 084016. [Google Scholar] [CrossRef]
- Pulliam, W.M.; Meyer, J.L. Methane emissions from floodplain swamps of the Ogeechee River: Long-term patterns and effects of climate change. Biogeochemistry 1992, 15, 151–174. [Google Scholar] [CrossRef]
- Sanches, L.F.; Guenet, B.; Marinho, C.C.; Barros, N.; Esteves, F.D. Global regulation of methane emission from natural lakes. Sci. Rep. 2019, 9, 255. [Google Scholar] [CrossRef] [PubMed]
- Bao, T.; Jia, G.; Xu, X. Weakening greenhouse gas sink of pristine wetlands under warming. Nat. Clim. Chang. 2023, 13, 462–469. [Google Scholar] [CrossRef]
- Deemer, B.R.; Harrison, J.A.; Li, S.Y.; Beaulieu, J.J.; Delsontro, T.; Barros, N.; Bezerra-Neto, J.F.; Powers, S.M.; dos Santos, M.A.; Vonk, J.A. Greenhouse gas emissions from reservoir water surfaces: A new global synthesis. Bioscience 2016, 66, 949–964. [Google Scholar] [CrossRef]
- Pilla, R.M.; Griffiths, A.; Gu, L.; Kao, S.C.; McManamay, R.; McManamay, R.; Ricciuto, D.M.; Shi, X. Anthropogenically driven climate and landscape change effects on inland water carbon dynamics: What have we learned and where are we going? Glob. Change Biol. 2022, 5601–5629. [Google Scholar] [CrossRef]
- Harrison, J.A.; Prairie, Y.T.; Mercier-Blais, S.; Soued, C. Global distribution and pathways of reservoir methane and carbon dioxide emissions according to the greenhouse gas from reservoirs (G-res) model. Glob. Biogeochem. Cycles 2021, 35, e2020GB006888. [Google Scholar] [CrossRef]
- Jager, H.I.; De Silva, T.; Uria-Martinez, R.; Pracheil, B.M.; Macknick, J. Shifts in hydropower operation to balance wind and solar will modify effects on aquatic biota. Water Biol. Secur. 2022, 1, 100060. [Google Scholar] [CrossRef]
- Barros, N.; Cole, J.J.; Tranvik, L.J.; Prairie, Y.T.; Bastviken, D.; Huszar, V.L.M.; del Giorgio, P.; Roland, F. Carbon emission from hydroelectric reservoirs linked to reservoir age and latitude. Nat. Geosci. 2011, 4, 593–596. [Google Scholar] [CrossRef]
- Felix-Faure, J.; Gaillard, J.; Descloux, S.; Chanudet, V.; Poirel, A.; Baudoin, J.M.; Avrillier, J.N.; Millery, A.; Dambrine, E. Contribution of flooded soils to sediment and nutrient fluxes in a hydropower reservoir (Sarrans, Central France). Ecosystems 2019, 22, 312–330. [Google Scholar] [CrossRef]
- McClain, M.E.; Boyer, E.W.; Dent, C.L.; Gergel, S.E.; Grimm, N.B.; Groffman, P.M.; Hart, S.C.; Harvey, J.W.; Johnston, C.A.; Mayorga, E.; et al. Biogeochemical hot spots and hot moments at the interface of terrestrial and aquatic ecosystems. Ecosystems 2003, 6, 301–312. [Google Scholar] [CrossRef]
- Bernhardt, E.S.; Blaszczak, J.R.; Ficken, C.D.; Fork, M.L.; Kaiser, K.E.; Seybold, E.C. Control points in ecosystems: Moving beyond the hot spot hot moment concept. Ecosystems 2017, 20, 665–682. [Google Scholar] [CrossRef]
- Beaulieu, J.J.; Smolenski, R.L.; Nietch, C.T.; Townsend-Small, A.; Elovitz, M.S. High methane emissions from a midlatitude reservoir draining an agricultural watershed. Environ. Sci. Technol. 2014, 48, 11100–11108. [Google Scholar] [CrossRef] [PubMed]
- Waldo, S.; Beaulieu, J.J.; Barnett, W.; Balz, D.A.; Vanni, M.J.; Williamson, T.; Walker, J.T. Temporal trends in methane emissions from a small eutrophic reservoir: The key role of a spring burst. Biogeosciences 2021, 18, 5291–5311. [Google Scholar] [CrossRef] [PubMed]
- Beaulieu, J.J.; Balz, D.A.; Birchfield, M.K.; Harrison, J.A.; Nietch, C.T.; Platz, M.C.; Squier, W.C.; Waldo, S.; Walker, J.T.; White, K.M.; et al. Effects of an experimental water-level drawdown on methane emissions from a eutrophic reservoir. Ecosystems 2018, 21, 657–674. [Google Scholar] [CrossRef] [PubMed]
- Harrison, J.A.; Deemer, B.R.; Birchfield, M.K.; O’Malley, M.T. Reservoir water-level drawdowns accelerate and amplify methane emission. Environ. Sci. Technol. 2017, 51, 1267–1277. [Google Scholar] [CrossRef]
- Gu, C.; Anderson, W.; Maggi, F. Riparian biogeochemical hot moments induced by stream fluctuations. Water Resour. Res. 2012, 48, W09546. [Google Scholar] [CrossRef]
- Vidon, P.; Allan, C.; Burns, D.; Duval, T.P.; Gurwick, N.; Inamdar, S.; Lowrance, R.; Okay, J.; Scott, D.; Sebestyen, S. Hot spots and hot moments in riparian zones: Potential for improved water quality management. J. Am. Water Resour. Assoc. 2010, 46, 278–298. [Google Scholar] [CrossRef]
- Jager, H.I.; Griffiths, N.A.; Hansen, C.H.; King, A.W.; Matson, P.G.; Singh, D.; Pilla, R.M. Getting lost tracking the carbon footprint of hydropower. Renew. Sustain. Energy Rev. 2022, 162, 112408. [Google Scholar] [CrossRef]
- Jager, H.I.; Bevelhimer, M.S. How run-of-river operation affects hydropower generation and value. Environ. Manag. 2007, 40, 1004–1015. [Google Scholar] [CrossRef] [PubMed]
- McManamay, R.A.; Oigbokie, C.O.; Kao, S.C.; Bevelhimer, M.S. Classification of US hydropower dams by their modes of operation. River Res. Appl. 2016, 32, 1450–1468. [Google Scholar] [CrossRef]
- Shi, X.; Qian, Y.; Yang, S. Fluctuation analysis of a complementary wind–solar energy system and integration for large scale hydrogen production. ACS Sustain. Chem. Eng. 2020, 8, 7097–7110. [Google Scholar] [CrossRef]
- Deemer, B.R.; Harrison, J.A. Summer redox dynamics in a eutrophic reservoir and sensitivity to a summer’s end drawdown event. Ecosystems 2019, 22, 1618–1632. [Google Scholar] [CrossRef]
- Kennedy, R.H.; Thornton, K.W.; Ford, D.E. Characterization of the reservoir ecosystem. In Microbial Processes in Reservoirs; Gunnison, D., Ed.; Springer: Dordrecht, The Netherlands, 1985; pp. 27–38. [Google Scholar]
- Maavara, T.; Chen, Q.; Van Meter, K.; Brown, L.E.; Zhang, J.; Ni, J.; Zarfl, C. River dam impacts on biogeochemical cycling. Nat. Rev. Earth Environ. 2020, 1, 103–116. [Google Scholar] [CrossRef]
- Norton, S.B.; Schofield, K.A. Conceptual model diagrams as evidence scaffolds for environmental assessment and management. Freshwat. Sci. 2016, 36, 231–239. [Google Scholar] [CrossRef]
- VanderWeele, T.J. Invited Commentary: Structural equation models and epidemiologic analysis. Am. J. Epidemiol. 2012, 176, 608–612. [Google Scholar] [CrossRef]
- Lin, G.; Palopoli, M.; Dadwal, V. From Causal Loop Diagrams to System Dynamics Models in a Data-Rich Ecosystem. In Leveraging Data Science for Global Health; Celi, L.A., Majumder, M.S., Ordóñez, P., Osorio, J.S., Paik, K.E., Somai, M., Eds.; Springer International Publishing: Cham, Switzerland, 2020; pp. 77–98. [Google Scholar]
- Blais, J.M.; Kalff, J. The influence of lake morphometry on sediment focusing. Limnol. Oceanogr. 1995, 40, 582–588. [Google Scholar] [CrossRef]
- Douglas, M.M.; Li, G.K.; Fischer, W.W.; Rowland, J.C.; Kemeny, P.C.; West, A.J.; Schwenk, J.; Piliouras, A.P.; Chadwick, A.J.; Lamb, M.P. Organic carbon burial by river meandering partially offsets bank erosion carbon fluxes in a discontinuous permafrost floodplain. Earth Surf. Dynam. 2022, 10, 421–435. [Google Scholar] [CrossRef]
- Lopez-Sangil, L.; Hartley, I.P.; Rovira, P.; Casals, P.; Sayer, E.J. Drying and rewetting conditions differentially affect the mineralization of fresh plant litter and extant soil organic matter. Soil Biol. Biochem. 2018, 124, 81–89. [Google Scholar] [CrossRef]
- Bejarano, M.D.; Sordo-Ward, A.; Alonso, C.; Jansson, R.; Nilsson, C. Hydropeaking affects germination and establishment of riverbank vegetation. Ecol. Appl. 2020, 30, e02076. [Google Scholar] [CrossRef]
- Serça, D.; Deshmukh, C.; Pighini, S.; Oudone, P.; Vongkhamsao, A.; Guédant, P.; Rode, W.; Godon, A.; Chanudet, V.; Descloux, S.; et al. Nam Theun 2 Reservoir four years after commissioning: Significance of drawdown methane emissions and other pathways. Hydroécol. Appl. 2016, 19, 119–146. [Google Scholar] [CrossRef]
- Joyce, J.; Jewell, P.W. Physical controls on methane ebullition from reservoirs and lakes. Environ. Eng. Geosci. 2003, 9, 167–178. [Google Scholar] [CrossRef]
- Hilgert, S.; Fernandes, C.V.S.; Fuchs, S. Redistribution of methane emission hot spots under drawdown conditions. Sci. Total Environ. 2019, 646, 958–971. [Google Scholar] [CrossRef]
- Liu, L.; De Kock, T.; Wilkinson, J.; Cnudde, V.; Xiao, S.; Buchmann, C.; Uteau, D.; Peth, S.; Lorke, A. Methane bubble growth and migration in aquatic sediments observed by X-ray μCT. Environ. Sci. Technol. 2018, 52, 2007–2015. [Google Scholar] [CrossRef]
- Ma, S.; Jiang, L.; Wilson, R.M.; Chanton, J.P.; Bridgham, S.; Niu, S.; Iversen, C.M.; Malhotra, A.; Jiang, J.; Lu, X.; et al. Evaluating alternative ebullition models for predicting peatland methane emission and its pathways via data–model fusion. Biogeosciences 2022, 19, 2245–2262. [Google Scholar] [CrossRef]
- Liu, L.; Yang, Z.J.; Delwiche, K.; Long, L.H.; Liu, J.; Liu, D.F.; Wang, C.F.; Bodmer, P.; Lorke, A. Spatial and temporal variability of methane emissions from cascading reservoirs in the Upper Mekong River. Water Res. 2020, 186, 116319. [Google Scholar] [CrossRef]
- Stepanenko, V.; Mammarella, I.; Ojala, A.; Miettinen, H.; Lykosov, V.; Vesala, T. LAKE 2.0: A model for temperature, methane, carbon dioxide and oxygen dynamics in lakes. Geosci. Model Dev. 2016, 9, 1977–2006. [Google Scholar] [CrossRef]
- Peltola, O.; Raivonen, M.; Li, X.; Vesala, T. Technical note: Comparison of methane ebullition modelling approaches used in terrestrial wetland models. Biogeosciences 2018, 15, 937–951. [Google Scholar] [CrossRef]
- McClure, R.P.; Lofton, E.; Chen, S.; Krueger, K.M.; Little, J.C.; Carey, C.C. The magnitude and drivers of methane ebullition and diffusion vary on a longitudinal gradient in a small freshwater reservoir. J. Geophys. Res. Biogeosci. 2020, 125, e2019JG005205. [Google Scholar] [CrossRef]
- DelSontro, T.; McGinnis, D.F.; Wehrli, B.; Ostrovsky, I. Size does matter: Importance of large bubbles and small-scale hot spots for methane transport. Environ. Sci. Technol. 2015, 49, 1268–1276. [Google Scholar] [CrossRef]
- Leifer, I.; Patro, R.K. The bubble mechanism for methane transport from the shallow sea bed to the surface: A review and sensitivity study. Cont. Shelf Res. 2002, 22, 2409–2428. [Google Scholar] [CrossRef]
- Liu, L.; Wilkinson, J.; Koca, K.; Buchmann, C.; Lorke, A. The role of sediment structure in gas bubble storage and release. J. Geophys. Res. Biogeosci. 2016, 121, 1992–2005. [Google Scholar] [CrossRef]
- Morana, C.; Borges, A.V.; Roland, F.A.E.; Darchambeau, F.; Descy, J.P.; Bouillon, S. Methanotrophy within the water column of a large meromictic tropical lake (Lake Kivu, East Africa). Biogeosciences 2015, 12, 2077–2088. [Google Scholar] [CrossRef]
- Delwiche, K.B.; Harrison, J.A.; Maasakkers, J.D.; Sulprizio, M.P.; Worden, J.; Jacob, D.J.; Sunderland, E.M. Estimating drivers and pathways for hydroelectric reservoir methane emissions using a new mechanistic model. J. Geophys. Res. Biogeosci. 2022, 127, e2022JG006908. [Google Scholar] [CrossRef]
- McGinnis, D.F.; Greinert, J.; Artemov, Y.; Beaubien, S.E.; Wüest, A. Fate of rising methane bubbles in stratified waters: How much methane reaches the atmosphere? J. Geophys. Res. 2006, 111, C09007. [Google Scholar] [CrossRef]
- Schmid, M.; Ostrovsky, I.; McGinnis, D.F. Role of gas ebullition in the methane budget of a deep subtropical lake: What can we learn from process-based modeling? Limnol. Oceanogr. 2017, 62, 2674–2698. [Google Scholar] [CrossRef]
- McGinnis, D.F.; Bocaniov, S.; Teodoru, C.; Friedl, G.; Lorke, A.; Wüest, A. Silica retention in the Iron Gate I reservoir on the Danube River: The role of side bays as nutrient sinks. River Res. Appl. 2006, 22, 441–456. [Google Scholar] [CrossRef]
- Winton, R.S.; Calamita, E.; Wehrli, B. Reviews and syntheses: Dams, water quality and tropical reservoir stratification. Biogeosciences 2019, 16, 1657–1671. [Google Scholar] [CrossRef]
- Kirillin, G.; Shatwell, T. Generalized scaling of seasonal thermal stratification in lakes. Earth-Sci. Rev. 2016, 161, 179–190. [Google Scholar] [CrossRef]
- Feldbauer, J.; Kneis, D.; Hegewald, T.; Berendonk, T.U.; Petzoldt, T. Managing climate change in drinking water reservoirs: Potentials and limitations of dynamic withdrawal strategies. Environ. Sci. Eur. 2020, 32, 48. [Google Scholar] [CrossRef]
- Casamitjana, X.; Serra, T.; Colomer, J.; Baserba, C.; Pérez-Losada, J. Effects of the water withdrawal in the stratification patterns of a reservoir. Hydrobiologia 2003, 504, 21–28. [Google Scholar] [CrossRef]
- Hansen, C.; Pilla, R.; Matson, P.; Skinner, B.; Griffiths, N.; Jager, H. Variability in modelled reservoir greenhouse gas emissions: Comparison of select US hydropower reservoirs against global estimates. Environ. Res. Commun. 2022, 4, 121008. [Google Scholar] [CrossRef]
- Lima, I.B.T.; Ramos, F.M.; Bambace, L.A.W.; Rosa, R.R. Methane Emissions from Large Dams as Renewable Energy Resources: A Developing Nation Perspective. Mitig. Adapt. Strateg. Glob. Chang. 2008, 13, 193–206. [Google Scholar] [CrossRef]
- DelSontro, T.; Perez, K.K.; Sollberger, S.; Wehrli, B. Methane dynamics downstream of a temperate run-of-the-river reservoir. Limnol. Oceanogr. 2016, 61, S188–S203. [Google Scholar] [CrossRef]
- Yang, L. Contrasting methane emissions from upstream and downstream rivers and their associated subtropical reservoir in eastern China. Sci. Rep. 2019, 9, 8072. [Google Scholar] [CrossRef]
- Carmignani, J.R.; Roy, A.H. Ecological impacts of winter water level drawdowns on lake littoral zones: A review. Aquat. Sci. 2017, 79, 803–824. [Google Scholar] [CrossRef]
- Cheng, Y.F.; Voisin, N.; Yearsley, J.R.; Nijssen, B. Reservoirs modify river thermal regime sensitivity to climate change: A case study in the Southeastern United States. Water Resour. Res. 2020, 56, e2019WR025784. [Google Scholar] [CrossRef]
- Encinas Fernández, J.; Peeters, F.; Hofmann, H. Importance of the autumn overturn and anoxic conditions in the hypolimnion for the annual methane emissions from a temperate lake. Environ. Sci. Technol. 2014, 48, 7297–7304. [Google Scholar] [CrossRef]
- Mayr, M.J.; Zimmermann, M.; Dey, J.; Wehrli, B.; Bürgmann, H. Lake mixing regime selects apparent methane oxidation kinetics of the methanotroph assemblage. Biogeosciences 2020, 17, 4247–4259. [Google Scholar] [CrossRef]
- Rust, F.; Bodmer, P.; del Giorgio, P. Modeling the spatial and temporal variability in surface water CO2 and CH4 concentrations in a newly created complex of boreal hydroelectric reservoirs. Sci. Total Environ. 2022, 815, 152459. [Google Scholar] [CrossRef]
- Deemer, B.R.; Henderson, S.M.; Harrison, J.A. Chemical mixing in the bottom boundary layer of a eutrophic reservoir: The effects of internal seiching on nitrogen dynamics. Limnol. Oceanogr. 2015, 60, 1642–1655. [Google Scholar] [CrossRef]
- Demarty, M.; Deblois, C.; Tremblay, A.; Bilodeau, F. Greenhouse gas emissions from newly-created boreal hydroelecric reservoirs of La Romaine complex in Quebec, Canada. In Sustainable and Safe Dams Around the World; CRC Press: Boca Raton, FL, USA, 2019; p. 11. [Google Scholar]
- Ward, J.V.; Stanford, J.A. The serial discontinuity concept—Extending the model to floodplain rivers. Regul. Rivers Res. Manag. 1995, 10, 159–168. [Google Scholar] [CrossRef]
- Ibarra, G.; De la Fuente, A.; Contreras, M. Effects of hydropeaking on the hydrodynamics of a stratified reservoir: The Rapel Reservoir case study. J. Hydraul. Res. 2015, 53, 760–772. [Google Scholar] [CrossRef]
- Kemenes, A.; Forsberg, B.R.; Melack, J.M. Downstream emissions of CH4 and CO2 from hydroelectric reservoirs (Tucurui, Samuel, and Curua-Una) in the Amazon basin. Inland Waters 2016, 6, 295–302. [Google Scholar] [CrossRef]
- Arntzen, E.V.; Miller, B.L.; O’Toole, A.C.; Niehus, S.E.; Richmond, M.C. Evaluating Greenhouse Gas Emissions from Hydropower Complexes on Large Rivers in Eastern Washington; Pacific Northwest National Lab: Richland, WA, USA, 2013; p. 46. [Google Scholar]
- Li, Z.S.; Zhu, D.J.; Chen, Y.C.; Fang, X.; Liu, Z.W.; Ma, W. Simulating and understanding effects of water level fluctuations on thermal regimes in Miyun Reservoir. Hydrol. Sci. J. J. Sci. Hydrol. 2016, 61, 952–969. [Google Scholar] [CrossRef]
- Kerimoglu, O.; Rinke, K. Stratification dynamics in a shallow reservoir under different hydro-meteorological scenarios and operational strategies. Water Resour. Res. 2013, 49, 7518–7527. [Google Scholar] [CrossRef]
- Jin, J.X.; Wells, S.A.; Liu, D.F.; Yang, G.L.; Zhu, S.L.; Ma, J.; Yang, Z.J. Effects of water level fluctuation on thermal stratification in a typical tributary bay of Three Gorges Reservoir, China. Peerj 2019, 7, e6925. [Google Scholar] [CrossRef] [PubMed]
- Politano, M.; Laughery, R. A CFD model to assess lower Granite Dam operations under stratified conditions. J. Appl. Water Eng. Res. 2020, 8, 298–312. [Google Scholar] [CrossRef]
- Prairie, Y.T.; Alm, J.; Beaulieu, J.; Barros, N.; Battin, T.; Cole, J.; Del Giorgio, P.; Delsontro, T.; Guérin, F.; Harby, A.; et al. Greenhouse gas emissions from freshwater reservoirs: What does the atmosphere see? Ecosystems 2018, 21, 1058–1071. [Google Scholar] [CrossRef] [PubMed]
- Rossel, V.; de la Fuente, A. Assessing the link between environmental flow, hydropeaking operation and water quality of reservoirs. Ecol. Eng. 2015, 85, 26–38. [Google Scholar] [CrossRef]
- Naselli-Flores, L.; Barone, R. Water-level fluctuations in Mediterranean reservoirs: Setting a dewatering threshold as a management tool to improve water quality. Hydrobiologia 2005, 548, 85–99. [Google Scholar] [CrossRef]
- West, W.E.; Coloso, J.J.; Jones, S.E. Effects of algal and terrestrial carbon on methane production rates and methanogen community structure in a temperate lake sediment. Freshw. Biol. 2012, 57, 949–955. [Google Scholar] [CrossRef]
- Calamita, E.; Siviglia, A.; Gettel, G.M.; Franca, M.J.; Winton, R.S.; Teodoru, C.R.; Schmid, M.; Wehrli, B. Unaccounted CO2 leaks downstream of a large tropical hydroelectric reservoir. Proc. Natl. Acad. Sci. USA 2021, 118, e2026004118. [Google Scholar] [CrossRef] [PubMed]
- Bejarano, M.D.; Jansson, R.; Nilsson, C. The effects of hydropeaking on riverine plants: A review. Biol. Rev. 2018, 93, 658–673. [Google Scholar] [CrossRef] [PubMed]
- Paranaíba, J.R.; Quadra, G.; Josué, I.I.P.; Almeida, R.M.; Mendonça, R.; Cardoso, S.J.; Silva, J.; Kosten, S.; Campos, J.M.; Almeida, J.; et al. Sediment drying-rewetting cycles enhance greenhouse gas emissions, nutrient and trace element release, and promote water cytogenotoxicity. PLoS ONE 2020, 15, e0231082. [Google Scholar] [CrossRef] [PubMed]
- Machado dos Santos Pinto, R.; Weigelhofer, G.; Diaz-Pines, E.; Guerreiro Brito, A.; Zechmeister-Boltenstern, S.; Hein, T. River-floodplain restoration and hydrological effects on GHG emissions: Biogeochemical dynamics in the parafluvial zone. Sci. Total Environ. 2020, 715, 136980. [Google Scholar] [CrossRef]
- Hucks Sawyer, A.; Bayani Cardenas, M.; Bomar, A.; Mackey, M. Impact of dam operations on hyporheic exchange in the riparian zone of a regulated river. Hydrol. Process. 2009, 23, 2129–2137. [Google Scholar] [CrossRef]
- Marotta, H.; Pinho, L.; Gudasz, C.; Bastviken, D.; Tranvik, L.J.; Enrich-Prast, A. Greenhouse gas production in low-latitude lake sediments responds strongly to warming. Nat. Clim. Chang. 2014, 4, 467–470. [Google Scholar] [CrossRef]
- Yvon-Durocher, G.; Allen, A.P.; Bastviken, D.; Conrad, R.; Gudasz, C.; St-Pierre, A.; Thanh-Duc, N.; Del Giorgio, P.A. Methane fluxes show consistent temperature dependence across microbial to ecosystem scales. Nature 2014, 507, 488–491. [Google Scholar] [CrossRef]
- Zeikus, J.G.; Winfrey, M.R. Temperature limitation of methanogenesis in aquatic sediments. Appl. Environ. Microbiol. 1976, 31, 99–107. [Google Scholar] [CrossRef] [PubMed]
- Peeters, F.; Encinas Fernandez, J.; Hofmann, H. Sediment fluxes rather than oxic methanogenesis explain diffusive CH4 emissions from lakes and reservoirs. Sci. Rep. 2019, 9, 243. [Google Scholar] [CrossRef] [PubMed]
- Keller, P.S.; Marcé, R.; Obrador, B.; Koschorreck, M. Global carbon budget of reservoirs is overturned by the quantification of drawdown areas. Nat. Geosci. 2021, 14, 402–408. [Google Scholar] [CrossRef]
- Pinheiro, T.L.; Amado, A.M.; Paranaiba, J.R.; Quadra, G.R.; Barros, N.; Becker, V. Out of gas: Re-flooding does not boost carbon emissions from drawdown areas in semiarid reservoirs after prolonged droughts. Aquat. Sci. 2022, 84, 8. [Google Scholar] [CrossRef]
- Topp, E.; Pattey, E. Soils as sources and sinks for atmospheric methane. Can. J. Soil Sci. 1997, 77, 167–177. [Google Scholar] [CrossRef]
- Encinas Fernández, J.; Hofmann, H.; Peeters, F. Diurnal pumped-storage operation minimizes methane ebullition fluxes from hydropower reservoirs. Water Resour. Res. 2020, 56, e2020WR027221. [Google Scholar] [CrossRef]
- Yang, L.; Lu, F.; Wang, X.; Duan, X.; Song, W.; Sun, B.; Chen, S.; Zhang, Q.; Hou, P.; Zheng, F.; et al. Surface methane emissions from different land use types during various water levels in three major drawdown areas of the Three Gorges Reservoir. J. Geophys. Res. Atmos. 2012, 117, D10109. [Google Scholar] [CrossRef]
- Su, G.; Lehmann, M.F.; Tischer, J.; Weber, Y.; Lepori, F.; Walser, J.-C.; Niemann, H.; Zopfi, J. Water column dynamics control nitrite-dependent anaerobic methane oxidation by Candidatus “Methylomirabilis” in stratified lake basins. ISME J. 2023, 17, 693–702. [Google Scholar] [CrossRef]
- He, C.; Feng, H.; Zhao, Z.; Wang, F.; Wang, F.; Chen, X.; Wang, X.; Zhang, P.; Li, S.; Yi, Y.; et al. Mechanism of nitrous oxide (N2O) production during thermal stratification of a karst, deep-water reservoir in southwestern China. J. Clean. Prod. 2021, 303, 127076. [Google Scholar] [CrossRef]
- Beaulieu, J.J.; DelSontro, T.; Downing, J.A. Eutrophication will increase methane emissions from lakes and impoundments during the 21st century. Nat. Commun. 2019, 10, 1375. [Google Scholar] [CrossRef]
- Jin, H.; Yoon, T.K.; Lee, S.H.; Kang, H.; Im, J.; Park, J.H. Enhanced greenhouse gas emission from exposed sediments along a hydroelectric reservoir during an extreme drought event. Environ. Res. Lett. 2016, 11, 124003. [Google Scholar] [CrossRef]
- Limpert, K.E.; Carnell, P.E.; Trevathan-Tackett, S.M.; Macreadie, P.I. Reducing emissions from degraded floodplain wetlands. Front. Environ. Sci. 2020, 8, 8. [Google Scholar] [CrossRef]
- Musenze, R.S.; Fan, L.; Grinham, A.; Werner, U.; Gale, D.; Udy, J.; Yuan, Z. Methane dynamics in subtropical freshwater reservoirs and the mediating microbial communities. Biogeochemistry 2016, 128, 233–255. [Google Scholar] [CrossRef]
- Milucka, J.; Kirf, M.; Lu, L.; Krupke, A.; Lam, P.; Littmann, S.; Kuypers, M.M.M.; Schubert, C.J. Methane oxidation coupled to oxygenic photosynthesis in anoxic waters. ISME J. 2015, 9, 1991–2002. [Google Scholar] [CrossRef] [PubMed]
- Nzotungicimpaye, C.-M.; Zickfeld, K.; Macdougall, A.H.; Melton, J.R.; Treat, C.C.; Eby, M.; Lesack, L.F.W. WETMETH 1.0: A new wetland methane model for implementation in Earth system models. Geosci. Model Dev. 2021, 14, 6215–6240. [Google Scholar] [CrossRef]
- Tan, Z.; Zhuang, Q.; Walter Anthony, K. Modeling methane emissions from Arctic lakes: Model development and site-level study. JAMES 2015, 7, 459–483. [Google Scholar] [CrossRef]
- Zhuang, Q.; Guo, M.; Melack, J.M.; Lan, X.; Tan, Z.; Oh, Y.; Leung, L.R. Current and future global lake methane emissions: A process-based modeling analysis. J. Geophys. Res. Biogeosci. 2023, 128, e2022JG007137. [Google Scholar] [CrossRef]
- Liu, T.; Li, X.; Yekta, S.S.; Björn, A.; Mu, B.-Z.; Masuda, L.S.M.; Schnürer, A.; Enrich-Prast, A. Absence of oxygen effect on microbial structure and methane production during drying and rewetting events. Sci. Rep. 2022, 12, 16570. [Google Scholar] [CrossRef]
- Junk, W.J.; Bayley, P.B.; Sparks, R.E. The flood-pulse concept in river floodplain systems. Can. J. Fish. Aquat. Sci. 1989, 106, 110–127. [Google Scholar]
- Encinas Fernández, J.; Peeters, F.; Hofmann, H. On the methane paradox: Transport from shallow water zones rather than in situ methanogenesis is the major source of CH4 in the open surface water of lakes. J. Geophys. Res. Biogeosci. 2016, 121, 2717–2726. [Google Scholar] [CrossRef]
- Yin, X.A.; Yang, Z.F.; Petts, G.E.; Kondolf, G.M. A reservoir operating method for riverine ecosystem protection, reservoir sedimentation control and water supply. J. Hydrol. 2014, 512, 379–387. [Google Scholar] [CrossRef]
- Lessmann, O.; Encinas Fernández, J.; Martínez-Cruz, K.; Peeters, F. Methane emissions due to reservoir flushing: A significant emission pathway? EGUsphere 2023, 2023, 4057–4068. [Google Scholar] [CrossRef]
- Schramm, M.P.; Bevelhimer, M.S.; DeRolph, C.R. A synthesis of environmental and recreational mitigation requirements at hydropower projects in the United States. Environ. Sci. Policy 2016, 61, 87–96. [Google Scholar] [CrossRef]
- Kondolf, G.M.; Gao, Y.X.; Annandale, G.W.; Morris, G.L.; Jiang, E.H.; Zhang, J.H.; Cao, Y.T.; Carling, P.; Fu, K.D.; Guo, Q.C.; et al. Sustainable sediment management in reservoirs and regulated rivers: Experiences from five continents. Earths Future 2014, 2, 256–280. [Google Scholar] [CrossRef]
- Pitlick, J.; Wilcock, P. Relations between streamflow, sediment transport, and aquatic habitat in regulated rivers. Geomorphic Process. Riverine Habitat 2001, 4, 185–198. [Google Scholar]
- Felix-Faure, J.; Walter, C.; Balesdent, J.; Chanudet, V.; Avrillier, J.N.; Hossann, C.; Baudoin, J.M.; Dambrine, E. Soils drowned in water impoundments: A new frontier. Front. Environ. Sci. 2019, 7, 53. [Google Scholar] [CrossRef]
- Dutta, S. Soil erosion, sediment yield and sedimentation of reservoir: A review. Model. Earth Syst. Environ. 2016, 2, 123. [Google Scholar] [CrossRef]
- World Commission on Dams. Dams and Development: A New Framework for Decision-Making; World Commission on Dams: London, UK, 2000; p. 356. [Google Scholar]
- Morris, G.L.; Fan, J. Reservoir Sedimentation Handbook, Design and Management of Dams, Reservoirs, and Watersheds for Sustainable Use; McGraw-Hill: New York, NY, USA, 1998. [Google Scholar]
- James, W.F.; Barko, J.W.; Eakin, H.L.; Helsel, D.R. Changes in sediment characteristics following drawdown of Big Muskego Lake, Wisconsin. Archiv. Hydrobiol. 2001, 151, 459–474. [Google Scholar] [CrossRef]
- Oelbermann, M.; Schiff, S.L. The redistribution of soil organic carbon and nitrogen and greenhouse gas production rates during reservoir drawdown and reflooding. Soil Sci. 2010, 175, 72–80. [Google Scholar] [CrossRef]
- Clow, D.W.; Stackpoole, S.M.; Verdin, K.L.; Butman, D.E.; Zhu, Z.; Krabbenhoft, D.P.; Striegl, R.G. Organic carbon burial in lakes and reservoirs of the conterminous United States. Environ. Sci. Technol. 2015, 49, 7614–7622. [Google Scholar] [CrossRef]
- Isidorova, A.; Mendonca, R.; Sobek, S. Reduced mineralization of terrestrial OC in anoxic sediment suggests enhanced burial efficiency in reservoirs compared to other depositional environments. J. Geophys. Res. Biogeosci. 2019, 124, 678–688. [Google Scholar] [CrossRef] [PubMed]
- Mendonca, R.; Kosten, S.; Sobek, S.; Cardoso, S.J.; Figueiredo-Barros, M.P.; Estrada, C.H.D.; Roland, F. Organic carbon burial efficiency in a subtropical hydroelectric reservoir. Biogeosciences 2016, 13, 3331–3342. [Google Scholar] [CrossRef]
- Mendonça, R.; Müller, R.A.; Clow, D.; Verpoorter, C.; Raymond, P.; Tranvik, L.J.; Sobek, S. Organic carbon burial in global lakes and reservoirs. Nat. Commun. 2017, 8, 1694. [Google Scholar] [CrossRef] [PubMed]
- Furey, P.C.; Nordin, R.N.; Mazumder, A. Water level drawdown affects physical and biogeochemical properties of littoral sediments of a reservoir and a natural lake. Lake Reserv. Manag. 2004, 20, 280–295. [Google Scholar] [CrossRef]
- Xiao, S.; Liu, D.; Wang, Y.; Yang, Z.; Chen, W. Temporal variation of methane flux from Xiangxi Bay of the Three Gorges Reservoir. Sci. Rep. 2013, 3, srep02500. [Google Scholar] [CrossRef] [PubMed]
- Sri, L.; Iwan, K.H.; Azmeri, A. Estimation of bank erosion due to reservoir operation in cascade (case study: Citarum Cascade Reservoir). J. Eng. Technol. Sci. 2009, 41, 148–166. [Google Scholar]
- Mao, J.-Z.; Guo, J.; Fu, Y.; Zhang, W.-P.; Ding, Y.-N. Effects of rapid water-level fluctuations on the stability of an unsaturated reservoir bank slope. Adv. Civ. Eng. 2020, 2020, 2360947. [Google Scholar] [CrossRef]
- Avalos Cueva, D.; Monzón, C.O.; Filonov, A.; Tereshchenko, I.; Limón Covarrubias, P.; Galaviz González, J.R. Natural Frequencies of seiches in Lake Chapala. Sci. Rep. 2019, 9, 11863. [Google Scholar] [CrossRef]
- Kirillin, G.; Lorang, M.S.; Lippmann, T.C.; Gotschalk, C.C.; Schimmelpfennig, S. Surface seiches in Flathead Lake. Hydrol. Earth Syst. Sci. 2015, 19, 2605–2615. [Google Scholar] [CrossRef]
- Coutant, C.C. Hydropower peaking and stalled salmon migration are linked by altered reservoir hydraulics: A multidisciplinary synthesis and hypothesis. River Res. Appl. 2023, 39, 1439–1456. [Google Scholar] [CrossRef]
- Hofmann, H.; Lorke, A.; Peeters, F. Temporal scales of water-level fluctuations in lakes and their ecological implications. Hydrobiologia 2008, 613, 85–96. [Google Scholar] [CrossRef]
- Zhao, Q.; Liu, S.; Deng, L.; Dong, S.; Wang, C. Soil degradation associated with water-level fluctuations in the Manwan Reservoir, Lancang River Basin. Catena 2014, 113, 226–235. [Google Scholar] [CrossRef]
- Hoffmann, T.O. 9.20—Carbon Sequestration on Floodplains. In Treatise on Geomorphology, 2nd ed.; Shroder, J.F., Ed.; Academic Press: Oxford, UK, 2022; pp. 458–477. [Google Scholar]
- Fierer, N.; Schimel, J.P. Effects of drying-rewetting frequency on soil carbon and nitrogen transformations. Soil Biol. Biochem. 2002, 34, 777–787. [Google Scholar] [CrossRef]
- Tan, D.B.; Luo, T.F.; Zhao, D.Z.; Li, C. Carbon dioxide emissions from the Geheyan Reservoir over the Qingjiang River Basin, China. Ecohydrol. Hydrobiol. 2019, 19, 499–514. [Google Scholar] [CrossRef]
- Benelli, S.; Bartoli, M. Worms and submersed macrophytes reduce methane release and increase nutrient removal in organic sediments. Limnol. Oceanogr. Lett. 2021, 6, 329–338. [Google Scholar] [CrossRef]
- Zhang, M.; Xiao, Q.T.; Zhang, Z.; Gao, Y.Q.; Zhao, J.Y.; Pu, Y.N.; Wang, W.; Xiao, W.; Liu, S.D.; Lee, X.H. Methane flux dynamics in a submerged aquatic vegetation zone in a subtropical lake. Sci. Total Environ. 2019, 672, 400–409. [Google Scholar] [CrossRef]
- Jackson, M.B.; Colmer, T.D. Response and adaptation by plants to flooding stress. Ann. Bot. 2005, 96, 501–505. [Google Scholar] [CrossRef]
- Yang, M.; Geng, X.M.; Grace, J.; Lu, C.; Zhu, Y.; Zhou, Y.; Lei, G.C. Spatial and seasonal CH4 flux in the littoral zone of Miyun Reservoir near Beijing: The effects of water level and Its fluctuation. PLoS ONE 2014, 9, e94275. [Google Scholar] [CrossRef]
- Bastviken, D.; Treat, C.C.; Pangala, S.R.; Gauci, V.; Enrich-Prast, A.; Karlson, M.; Gålfalk, M.; Romano, M.B.; Sawakuchi, H.O. The importance of plants for methane emission at the ecosystem scale. Aquat. Bot. 2023, 184, 103596. [Google Scholar] [CrossRef]
- Cooke, G.D. Lake level drawdown as a macrophyte control technique. J. Am. Water Resour. Assoc. 1980, 16, 317–322. [Google Scholar] [CrossRef]
- Desrosiers, K.; Delsontro, T.; Del Giorgio, P.A. Disproportionate contribution of vegetated habitats to the CH4 and CO2 budgets of a boreal lake. Ecosystems 2022, 25, 1522–1541. [Google Scholar] [CrossRef]
- Hilt, S.; Grossart, H.-P.; McGinnis, D.F.; Keppler, F. Potential role of submerged macrophytes for oxic methane production in aquatic ecosystems. Limnol. Oceanogr. 2022, 67, S76–S88. [Google Scholar] [CrossRef]
- Kenow, K.P.; Benjamin, G.L.; Schlagenhaft, T.W.; Nissen, R.A.; Stefanski, M.; Wege, G.J.; Jutila, S.A.; Newton, T.J. Process, policy, and implementation of pool-wide drawdowns on the Upper Mississippi River: A promising approach for ecological restoration of large impounded rivers. River Res. Appl. 2016, 32, 295–308. [Google Scholar] [CrossRef]
- Scheffer, M.; Jeppesen, E. Regime shifts in shallow lakes. Ecosystems 2007, 10, 1–3. [Google Scholar] [CrossRef]
- Scheffer, M.; Carpenter, S.; Foley, J.A.; Folke, C.; Walker, B. Catastrophic shifts in ecosystems. Nature 2001, 413, 591–596. [Google Scholar] [CrossRef] [PubMed]
- Genkai-Kato, M. Macrophyte refuges, prey behaviour and trophic interactions: Consequences for lake water clarity. Ecol. Lett. 2007, 10, 105–114. [Google Scholar] [CrossRef] [PubMed]
- Stella, J.C.; Battles, J.J.; McBride, J.R.; Orr, B.K. Riparian seedling mortality from Ssmulated water table recession, and the design of sustainable flow regimes on regulated rivers. Restor. Ecol. 2010, 18, 284–294. [Google Scholar] [CrossRef]
- De Silva, T.; Jorgenson, J.; Macknick, J.; Keohan, N.; Miara, A.; Jager, H.; Pracheil, B. Hydropower operation in future power grid with various renewable power integration. Renew. Energy Focus 2022, 43, 329–339. [Google Scholar] [CrossRef]
- Fontane, D.G.; Labadie, J.W.; Loftis, B. Optimal control of reservoir discharge quality through selective withdrawal. Water Resour. Res. 1981, 17, 1594–1602. [Google Scholar] [CrossRef]
- Rheinheimer, D.E.; Null, S.E.; Lund, J.R. Optimizing selective withdrawal from reservoirs to manage downstream temperatures with climate warming. J. Water Resour. Plan. Manag. 2015, 141, 04014063. [Google Scholar] [CrossRef]
- Deshmukh, C.; Guerin, F.; Labat, D.; Pighini, S.; Vongkhamsao, A.; Guedant, P.; Rode, W.; Godon, A.; Chanudet, V.; Descloux, S.; et al. Low methane (CH4) emissions downstream of a monomictic subtropical hydroelectric reservoir (Nam Theun 2, Lao PDR). Biogeosciences 2016, 13, 1919–1932. [Google Scholar] [CrossRef]
- Fortier, J.; Truax, B.; Gagnon, D.; Lambert, F. Potential for hybrid poplar riparian buffers to provide ecosystem services in three watersheds with contrasting agricultural land use. Forests 2016, 7, 37. [Google Scholar] [CrossRef]
- Jacinthe, P.A.; Vidon, P. Hydro-geomorphic controls of greenhouse gas fluxes in riparian buffers of the White River watershed, IN (USA). Geoderma 2017, 301, 30–41. [Google Scholar] [CrossRef]
- Kim, D.-G.; Isenhart, T.M.; Parkin, T.B.; Schultz, R.C.; Loynachan, T.E. Methane flux in cropland and adjacent riparian buffers with different vegetation covers. J. Environ. Qual. 2010, 39, 97–105. [Google Scholar] [CrossRef]
- Morris, G. Classification of management alternatives to combat reservoir sedimentation. Water 2020, 12, 861. [Google Scholar] [CrossRef]
- Hayes, D.F.; Labadie, J.W.; Sanders, T.G.; Brown, J.K. Enhancing water quality in hydropower system operations. Water Resour. Res. 1998, 34, 471–483. [Google Scholar] [CrossRef]
- Levins, R. The strategy of model building in population biology. Am. Sci. 1966, 54, 421–431. [Google Scholar]
- Zhang, Z.; Sun, B.; Johnson, B.E. Integration of a benthic sediment diagenesis module into the two dimensional hydrodynamic and water quality model—CE-QUAL-W2. Ecol. Model. 2015, 297, 213–231. [Google Scholar] [CrossRef]
- Prakash, S.; Vandenberg, J.A.; Buchak, E.M. Sediment diagenesis module for CE-QUAL-W2 part 2: Numerical formulation. Environ. Model. Assess. 2015, 20, 249–258. [Google Scholar] [CrossRef]




| Symbol | Description | Generic Units |
|---|---|---|
| Fractional mass discharge (i.e., rate) of methane transfer from sediment to atmosphere via plant aerenchyma from sediment methane pool, | Mass/mass/time | |
| Fractional mass discharge (i.e., rate) of methane bubble dissolution from pool | Mass/mass/time | |
| Maximum | Same as above | |
| Rate of methane bubble release from sediment, fractional mass discharge from sediment pool, | Mass/mass/time | |
| Pool of methane contained in bubbles at time t | Mass | |
| Pool of methane in the hypolimnion at time t | Mass | |
| Pool of methane in the sediment at time t | Mass | |
| Pool of methane in the epilimnion at time t | Mass | |
| Threshold sediment methane concentration for ebullition | Mass/sediment volume | |
| Vertical distance (depth) at which 4–6 mm diameter bubbles completely dissolve | Depth (e.g., m) | |
| Rate of methane diffusion from hypolimnion to the epilimnion | Mass/mass/time | |
| Rate of methane diffusion from sediment to the hypolimnion | Mass/mass/time | |
| Rate of methane from epilimnion to the atmosphere via diffusion | Mass/mass/time | |
| Ebullition mass discharge from sediment as a proportion of at time t | Mass/mass/time | |
| Rate of ebullition when sediment methane concentration exceeds threshold, | Mass/mass/time | |
| Proportion of methane oxidized (in a given pool) per unit time | Mass/mass/time | |
| Atmospheric pressure near sediment | Force/area | |
| Rate of production of methane in sediment per unit mass in sediment at time t | Mass/mass/time | |
| Degassing rate from hypolimnetic inflow to the atmosphere at time t | Mass/mass/time | |
| Degassing flux of methane to the atmosphere due to turbine passage at time t |
Disclaimer/Publisher’s Note: The statements, opinions and data contained in all publications are solely those of the individual author(s) and contributor(s) and not of MDPI and/or the editor(s). MDPI and/or the editor(s) disclaim responsibility for any injury to people or property resulting from any ideas, methods, instructions or products referred to in the content. |
© 2023 by the authors. Licensee MDPI, Basel, Switzerland. This article is an open access article distributed under the terms and conditions of the Creative Commons Attribution (CC BY) license (https://creativecommons.org/licenses/by/4.0/).
Share and Cite
Jager, H.I.; Pilla, R.M.; Hansen, C.H.; Matson, P.G.; Iftikhar, B.; Griffiths, N.A. Understanding How Reservoir Operations Influence Methane Emissions: A Conceptual Model. Water 2023, 15, 4112. https://doi.org/10.3390/w15234112
Jager HI, Pilla RM, Hansen CH, Matson PG, Iftikhar B, Griffiths NA. Understanding How Reservoir Operations Influence Methane Emissions: A Conceptual Model. Water. 2023; 15(23):4112. https://doi.org/10.3390/w15234112
Chicago/Turabian StyleJager, Henriette I., Rachel M. Pilla, Carly H. Hansen, Paul G. Matson, Bilal Iftikhar, and Natalie A. Griffiths. 2023. "Understanding How Reservoir Operations Influence Methane Emissions: A Conceptual Model" Water 15, no. 23: 4112. https://doi.org/10.3390/w15234112
APA StyleJager, H. I., Pilla, R. M., Hansen, C. H., Matson, P. G., Iftikhar, B., & Griffiths, N. A. (2023). Understanding How Reservoir Operations Influence Methane Emissions: A Conceptual Model. Water, 15(23), 4112. https://doi.org/10.3390/w15234112

