Impact Assessment of the Implementation Effect of the Post-Relocation Support Policies of Rural Reservoir Resettlers’ Livelihoods in Energy Transition
Abstract
:1. Introduction
2. Research Method
2.1. Construction of the Impact Assessment Index System
2.2. Research Areas
2.3. Data Source
Questionnaire Design
2.4. Research Methodology
2.4.1. Structural Equation Model
2.4.2. Fuzzy Comprehensive Evaluation Method
3. Results
3.1. Basic Characteristics of the Sample Data
3.1.1. Independent Sample Test
3.1.2. Reliability Test of the Questionnaire
3.2. Weights of Impact Assessment Indicators
3.3. Mathematical Fuzzy Evaluation Results of the Impact Assessment
3.3.1. Family Income of Resettlers
3.3.2. Living Conditions of Resettlers
3.3.3. Production Conditions of Resettlers
3.3.4. Local Economy
3.3.5. Social Stability
3.3.6. Comprehensive Impact Assessment of the Implementation Effects of the PReS Policy
4. Discussion
4.1. Quadrant Analysis of Effectiveness and Importance
4.1.1. Dominant System
4.1.2. Retention System
4.1.3. Observation System
4.1.4. Improved System
4.2. Exploring the Experience of Effective Implementation of the PReS Policy
4.2.1. Poverty Alleviation Strategy
4.2.2. Beautiful Home Construction Strategy
4.2.3. Rural Revitalization Construction Strategy
5. Conclusions
Author Contributions
Funding
Data Availability Statement
Acknowledgments
Conflicts of Interest
References
- Perathoner, S.; Centi, G. CO2 recycling: A key strategy to introduce green energy in the chemical production chain. ChemSusChem 2014, 7, 1274–1282. [Google Scholar] [CrossRef]
- Jiang, T.; Wang, M.; Zhang, Y.; Shi, G.; Yan, D. What about the “Stayers”? Examining China’s Resettlement Induced by Large Reservoir Projects. Land 2021, 10, 166. [Google Scholar] [CrossRef]
- Yan, D.; Wang, M.; Wang, H.; Shi, G. Policy and implementation of land-based resettlement in China (1949–2014). Int. J. Water Resour. Dev. 2018, 34, 453–471. [Google Scholar] [CrossRef]
- Cernea, M.M. Understanding and preventing impoverishment from displacement: Reflections on the state of knowledge. J. Refug. Stud. 1995, 8, 245–264. [Google Scholar] [CrossRef]
- Cernea, M.M. Why economic analysis is essential to resettlement: A sociologist’s view. Econ. Political Wkly. 1999, 34, 2149–2158. [Google Scholar]
- Cernea, M.M. Compensation and benefit sharing: Why resettlement policies and practices must be reformed. Water Sci. Eng. 2008, 1, 89–120. [Google Scholar] [CrossRef]
- Cernea, M.M. Financing for development: Benefit-sharing mechanisms in population resettlement. Econ. Political Wkly. 2007, 42, 1033–1046. [Google Scholar]
- Downing, T.E.; Shi, G.; Zaman, M.; Garcia-Downing, C. Improving Post-Relocation Support for People Resettled by Infrastructure Development Introduction. Impact Assess. Proj. Apprais. 2021, 39, 357–365. [Google Scholar] [CrossRef]
- Downing, T.E. Avoiding New Poverty: Mining-Induced Displacement and Resettlement; International Institute for Environment and Development: London, UK, 2002; Volume 52. [Google Scholar]
- Koranteng, R.T.B.; Shi, G. Using informal institutions to address resettlement issues–the case of Ghana dams dialogue. J. Sustain. Dev. 2018, 11, 27–52. [Google Scholar] [CrossRef]
- Oliver-Smith, A. Defying Displacement: Grassroots Resistance and the Critique of Development; University of Texas Press: Austin, TX, USA, 2010. [Google Scholar]
- Shaik, S.S. The collage of SN2 reactivity patterns: A state correlation diagram model. Prog. Phys. Org. Chem. 2009, 15, 197. [Google Scholar]
- Raihan, F.; Milon, M. Livelihood vulnerability assessments and adaptation strategies to climate change: A case study in Tanguar haor, Sylhet. J. Water Clim. Chang. 2021, 12, 3448–3463. [Google Scholar] [CrossRef]
- Shaojun, C. Cost externalization impoverishes resettlers. In Challenging the Prevailing Paradigm of Displacement and Resettlement; Hydropower Projects; Routledge: Abingdon-on-Thames, UK, 2018; pp. 45–56. [Google Scholar]
- Shi, G.; Shang, K. Land asset securitization: An innovative approach to distinguish between benefit-sharing and compensation in hydropower development. Impact Assess. Proj. Apprais. 2021, 39, 405–416. [Google Scholar] [CrossRef]
- Cernea, M. The risks and reconstruction model for resettling displaced populations. World Dev. 1997, 25, 1569–1587. [Google Scholar]
- Cernea, M.M. Risks, safeguards and reconstruction: A model for population displacement and resettlement. Econ. Political Wkly. 2000, 35, 3659–3678. [Google Scholar]
- Vanclay, F. Project-induced displacement and resettlement: From impoverishment risks to an opportunity for development? Impact Assess. Proj. Apprais. 2017, 35, 3–21. [Google Scholar]
- Fox, J.; Brown, L.D. The Struggle for Accountability: The World Bank, NGOS, and Grassroots Movements; MIT Press: Cambridge, MA, USA, 1998. [Google Scholar]
- Xu, J.; Shi, G.; Li, B.; Fischer, T.B.; Zhang, R.; Yan, D.; Jiang, J.; Yang, Q.; Sun, Z. Skills’ sets and shared benefits: Perceptions of resettled people from the Yangtze-Huai River Diversion Project in China. Impact Assess. Proj. Apprais. 2021, 39, 429–438. [Google Scholar] [CrossRef]
- McDonald-Wilmsen, B.; Webber, M. Dams and displacement: Raising the standards and broadening the research agenda. Water Altern. 2010, 3, 142–161. [Google Scholar]
- Cernea, M.M.; McDowell, C. Risks and Reconstruction: Experiences of Resettlers and Refugees; World Bank Publications: Washington, DC, USA, 2000. [Google Scholar]
- Guoqing, S. Comparing China’s and the World Bank’s Resettlement Policies Over Time: The Ascent of the ‘Resettlement with Development’ Paradigm Challenging the Prevailing Paradigm of Displacement and Resettlement; Routledge: Abingdon-on-Thames, UK, 2018; pp. 143–161, reprinted. [Google Scholar]
- Park, S. The world bank’s global safeguard policy norm. In Owning Development: Creating Policy Norms in the IMF and the World Bank; Cambridge University Press: Cambridge, UK, 2010; pp. 181–203. [Google Scholar]
- Price, S. Prologue: Victims or partners? The social perspective in development-induced displacement and resettlement. Asia Pac. J. Anthropol. 2009, 10, 266–282. [Google Scholar]
- Zaman, M.; Khatun, H.; Islam, S. Development-induced displacement and resettlement in Bangladesh: The new land law and resettlement guidelines. In Resettlement in Asian Countries; Routledge: Abingdon-on-Thames, UK, 2021; pp. 19–28, reprinted. [Google Scholar]
- Shi, G.; Yu, F.; Wang, C. Social assessment and resettlement policies and practice in China: Contributions by Michael m Cernea to development in China. In Social Development in the World Bank; Springer: Cham, Switzerland, 2021; pp. 329–344. [Google Scholar]
- Peng, S.; Shi, G.; Zhang, R. Social stability risk assessment: Status, trends and prospects—A case of land acquisition and resettlement in the hydropower sector. Impact Assess. Proj. Apprais. 2021, 39, 379–395. [Google Scholar]
- Robinson, W.C. Risks and Rights: The Causes, Consequences, and Challenges of Development-Induced Displacement; Citeseer: University Park, PA, USA, 2003; Volume 18. [Google Scholar]
- Jackson, S.; Sleigh, A. Resettlement for China’s three gorges dam: Socio-economic impact and institutional tensions. Communist Post-Communist Stud. 2000, 33, 223–241. [Google Scholar]
- Lian, H.; Shi, G.; Xu, J. A Study on Updating the Model for Monitoring and evaluation of Involuntary Resettlement Based on the Experience of China. Processes 2022, 10, 225. [Google Scholar] [CrossRef]
- Yu, Z.; Xiao, L.; Chen, X.; He, Z.; Guo, Q.; Vejre, H. Spatial restructuring and land consolidation of urban-rural settlement in mountainous areas based on ecological niche perspective. J. Geogr. Sci. 2018, 28, 131–151. [Google Scholar]
- Xu, Y.; Shi, G.; Dong, Y. Effects of the post-relocation support policy on livelihood capital of the reservoir resettlers and its implications—A study in Wujiang sub-stream of Yangtze river of China. Sustainability 2022, 14, 2488. [Google Scholar]
- Koenig, D. Advantages and obstacles to retrofitting benefit-sharing after development-induced displacement and resettlement. Impact Assess. Proj. Apprais. 2021, 39, 417–428. [Google Scholar]
- Tang, J.; Gong, J.; Ma, W. Narrowing urban-rural income gap in China: The role of the targeted poverty alleviation program. Econ. Anal. Policy 2022, 75, 74–90. [Google Scholar]
- Zhang, R.; Worden, S.; Xu, J.; Owen, J.R.; Shi, G. Social stability risk assessment and economic competitiveness in China. Humanit. Soc. Sci. Commun. 2022, 9, 309. [Google Scholar] [CrossRef]
- Gao, W.; de Vries, W.T.; Zhao, Q. Understanding rural resettlement paths under the increasing versus decreasing balance land use policy in China. Land Use Policy 2021, 103, 105325. [Google Scholar] [CrossRef]
- Graeme, S. The campaign rolls on: Rural governance in China under Xi Jinping and the war on poverty. China Int. J. 2018, 16, 163–178. [Google Scholar]
- Abouelmagd, S.A.S. The Rehabilitation of Slums and Informal Settlements in Greater Cairo: Applying a Livelihood Perspective to Evaluate Existing Policy and Implementation Approaches; Technische Universitaet: Berlin, Germany, 2020. [Google Scholar]
- Zhang, R.; Owen, J.R.; Kemp, D.; Shi, G. An applied framework for assessing the relative deprivation of dam-affected communities. Sustain. Dev. 2022, 30, 176–190. [Google Scholar] [CrossRef]
- Owen, J.R.; Zhang, R.; Arratia-Solar, A. On the economics of project-induced displacement: A critique of the externality principle in resource development projects. J. Clean. Prod. 2020, 276, 123247. [Google Scholar]
- Koranteng, R.; Shi, G. Aalyzing the relevance of VRA resettlement trust fund as a benefit sharing mechanism. J. Sustain. Dev. 2018, 11, 99. [Google Scholar]
- Duan, Y. Investing in resettlement and benefit-sharing in China: New paradigm, approaches, challenges, and prospects. In Challenging the Prevailing Paradigm of Displacement and Resettlement; Routledge: Abingdon-on-Thames, UK, 2018; pp. 162–179. [Google Scholar]









| Evaluating Indicator | Indicator Question Setting | Indicator Options | Definition of Indicator Options | Indicator Properties |
|---|---|---|---|---|
| Family income of resettlers | How much has the total household income increased since the implementation of the PReS policy? | 1 “significantly decreased”; 2 “slightly decreased”; 3 “no change”; 4 “slightly increased or improved”; 5 “significantly increased or improved”. | 1: A reduction of more than 20% in total household income; 2: Total household income [−5%,−20%); 3: Total household income [−5%,+5%); 4: Total household income [+5%,+20%); 5: An increase of more than 20% in total household income. | Positive Indicator |
| How much has the per capita disposable income increased since the implementation of the PReS policy? | 1 “significantly decreased”; 2 “slightly decreased”; 3 “no change”; 4 “slightly increased or improved”; 5 “significantly increased or improved”. | 1: A decrease of more than 20% in disposable income per capita; 2: Disposable income per capita [−5%,−20%); 3: Disposable income per capita [−5%,+5%); 4: Disposable income per capita [+5%,+20%); 5: An increase of more than 20% in disposable income per capita. | Positive Indicator | |
| How much has nonagricultural income increased since the implementation of the PReS policy? | 1 “significantly decreased”; 2 “slightly decreased”; 3 “no change”; 4 ”slightly increased or improved”; 5 “significantly increased or improved”. | 1: A decrease of more than 20% in the proportion of nonagricultural income; 2: The proportion of nonagricultural income [−5%,−20%]; 3: The proportion of nonagricultural income (−5%,+5%); 4: Nonagricultural income ratio [+5%,+20%]; 5: An increase of over 20% in the proportion of nonagricultural income. | Positive Indicator | |
| Living conditions of resettlers | How much have housing conditions improved since the implementation of the PReS policy? | 1 “significantly decreased”; 2 “slightly decreased”; 3 ”no change”; 4 ”slightly increased or improved”; 5 ”significantly increased or improved”. | Residential conditions: a: thatched house; b: brick concrete house; c: steel concrete house. 1: From c to a; 2: From c to b or from b to a; 3: No change; 4: From a to b or from b to c; 5: From a to c. | Positive Indicator |
| How much has the living environment improved since the implementation of the PReS policy? | 1 “significantly decreased”; 2 “slightly decreased”; 3 “no change”; 4 “slightly increased or improved”; 5 “significantly increased or improved”. | Subjective judgment is made by the respondents on the basis of actual situation. | Positive Indicator | |
| How much has the infrastructure improved since the implementation of the PReS policy? | 1 ”significantly decreased”; 2 “slightly decreased”; 3 “no change”; 4 ”slightly increased or improved”; 5 ”significantly increased or improved”. | 1: A reduction of more than 20% in the number of infrastructures; 2: The number of infrastructures [−5%,−20%); 3: The number of infrastructure [−5%,+5%); 4: The number of infrastructures [+5%,+20%); 5: An increase of more than 20% in the number of infrastructures. | Positive Indicator | |
| How much has the problem been solved since the implementation of the PReS policy? | 1 ”significantly decreased”; 2 ”slightly decreased”; 3 ”no change”; 4 “slightly increased or improved”; 5 ”significantly increased or improved”. | 1: A Reduction of more than 20% in the number of problems solved; 2: Number of problems solved [−5%,−20%); 3: Number of problem solved (−5%,+5%); 4: Number of problem solved [+5%,+20%); 5: An increase of more than 20% in the number of problem solved. | Positive Indicator | |
| Production conditions of resettlers | How much has the per capita area of arable land improved since the implementation of the PReS policy? | 1 ”significantly decreased”; 2 “slightly decreased”; 3 “no change”; 4 ”slightly increased or improved”; 5 ”significantly increased or improved”. | 1: A reduction of more than 20% in arable land per capita; 2: Arable land per capita [−5%,−20%); 3: Arable land per capita (−5%,+5%); 4: Arable land per capita [+5%,+20%); 5: An increase of more than 20% in arable land area per capita | Positive Indicator |
| How much has the per capita grain output increased since the implementation of the PReS policy? | 1 ”significantly decreased”; 2 ”slightly decreased”; 3 “no change”; 4 “slightly increased or improved”; 5 ”significantly increased or improved”. | 1: A reduction of more than 20% in grain production per capita; 2: Per capita grain production [−5%,−20%); 3: Per capita grain production (−5%,+5%); 4: Per capita grain production [+5%,+20%); 5: An increase of more than 20% in per capita grain production. | Positive Indicator | |
| How much has the level of agricultural mechanization improved since the implementation of the PReS policy? | 1 ”significantly decreased”; 2 “slightly decreased”; 3 ”no change”; 4 “slightly increased or improved”; 5 ”significantly increased or improved”. | 1: A reduction of more than 20% in the number of machines and equipment; 2: Number of machines and equipment [−5%,−20%); 3: Number of machines and equipment [−5%,+5%]; 4: Number of machines and equipment [+5%,+20%); 5: An increase of more than 20% in the number of machines and equipment. | Positive Indicator | |
| Local economy | How much has the GDP increased since the implementation of the PReS policy? | 1”significantly decreased”; 2”slightly decreased”; 3”no change”; 4”slightly increased or improved”; 5”significantly increased or improved”. | 1: A reduction of more than 20% in GDP; 2: GDP [−5%,−20%); 3: GDP (−5%,+5%); 4: GDP [+5%,+20%); 5: An increase of more than 20% in GDP. | Positive Indicator |
| How much has the number of poor rural resettlers decreased since the implementation of the PReS policy? | 1 ”significantly decreased”; 2 “slightly decreased”; 3 ”no change”; 4 ”slightly increased or improved”; 5 ”significantly increased or improved”. | 1: A reduction of more than 20% in the number of impoverished people; 2: Number of impoverished people [−5%,−20%); 3: Number of impoverished people [−5%,+5%); 4: Number of impoverished people [+5%,+20%); 5: An increase of more than 20% in the number of impoverished people. | Negative indicators | |
| How much has the construction of “one village, one industry” increased or decreased since the implementation of the PReS policy? | 1 ”significantly decreased”; 2 ”slightly decreased”; 3 “no change”; 4 “slightly increased or improved”; 5 “significantly increased or improved”. | 1: A decrease of more than 20% in the number of “one village, one product”; 2: Number of “one village, one product “[−5%,−20%); 3: Number of “one village, one product “ [−5%,+5%]; 4: Number of “one village, one product “[+5%,+20%); 5: An increase of more than 20% in the number of “one village, one product”. | Positive Indicator | |
| How much has the construction of beautiful homes increased or decreased since the implementation of the PReS policy? | 1 “significantly decreased”; 2 “slightly reduced”; 3 ”no change”; 4 ”slightly increased or improved”; 5 “significantly increased or improved”. | 1: A decrease of more than 20% in the number of Beautiful Home households; 2: Number of Beautiful Home households [−5%,−20%); 3: Number of Beautiful Home households [−5%,+5%); 4: Number of Beautiful Home households [+5%,+20%); 5: An increase of more than 20% in the number of Beautiful Home households. | Positive Indicator | |
| Social stability | How does the number of local letters and visits change since the implementation of the PReS policy? | 1 ”significantly decreased”; 2 ”slightly decreased”; 3 “no change”; 4 “slightly increased or improved”; 5 ”significantly increased or improved”. | 1: A reduction of more than 20% in the number of local letters and visits; 2: Number of local letters and visits [−5%,−20%); 3: Number of local letters and visits (−5%,+5%); 4: Number of local letters and visits [+5%,+20%); 5: An increase of more than 20% in the number of local letters and visits. | Negative indicators |
| How much have complaints changed since the implementation of the PReS policy? | 1 “significantly decreased”; 2 “slightly decreased”; 3 “no change”; 4 ”slightly increased or improved”; 5 “significantly increased or improved”. | 1: A reduction of more than 20% in the number of complaints; 2: Number of complaints [−5%,−20%); 3: Number of complaints (−5%,+5%); 4: Number of complaints [+5%,+20%); 5: An increase of more than 20% in the number of complaints. | Negative indicators | |
| How does the number of group incidents change since the implementation of the PReS policy? | 1 ”significantly decreased”; 2 ”slightly decreased”; 3 ”no change”; 4 ”slightly increased or improved”; 5 ”significantly increased or improved”. | 1: A reduction of more than 20% in the number of mass incidents; 2: Number of mass incidents [−5%,−20%); 3: Number of mass incidents (−5%,+5%); 4: Number of mass incidents [+5%,+20%); 5: An increase of more than 20% in the number of mass incidents. | Negative indicators |
| Attribute | Attribute Classification | Sample Value | |
|---|---|---|---|
| Number | Proportion (%) | ||
| Gender | Male | 221 | 64.24 |
| Female | 23 | 35.76 | |
| Degree of education | Primary school or below education level | 14 | 4.07 |
| Junior high school education level | 39 | 11.34 | |
| High school/technical secondary school education level | 65 | 18.9 | |
| College education level | 102 | 29.65 | |
| University or above education level | 124 | 36.05 | |
| Ethnic groups | Han nationality | 188 | 54.65 |
| Miao nationality | 19 | 5.52 | |
| Buyi nationality | 5 | 1.45 | |
| Dong nationality | 2 | 0.58 | |
| Yi nationality | 23 | 6.69 | |
| Other ethnic minorities | 107 | 31.1 | |
| Current residence | City | 13 | 3.78 |
| County/town | 75 | 21.8 | |
| Township resident | 121 | 35.17 | |
| Village resident committee | 60 | 17.44 | |
| Villager group | 75 | 21.8 | |
| Occupation | Resettlers | 48 | 13.95 |
| Ordinary farmer | 32 | 9.3 | |
| Village cadres | 86 | 25 | |
| Reservoir resettlement cadres | 10 | 2.9 | |
| County and township cadres | 115 | 33.43 | |
| Other | 53 | 15.42 | |
| Index | X2/df | RMSEA | RMR | GFI | CFI | NFI | IFI | PGFI | PNFI |
|---|---|---|---|---|---|---|---|---|---|
| Judgment criteria | <3 | <0.08 | <0.05 | >0.9 | >0.9 | >0.9 | >0.9 | >0.5 | >0.5 |
| Value of this structural model | 3 | 0.078 | 0.05 | 0.889 | 0.933 | 0.905 | 0.933 | 0.619 | 0.704 |
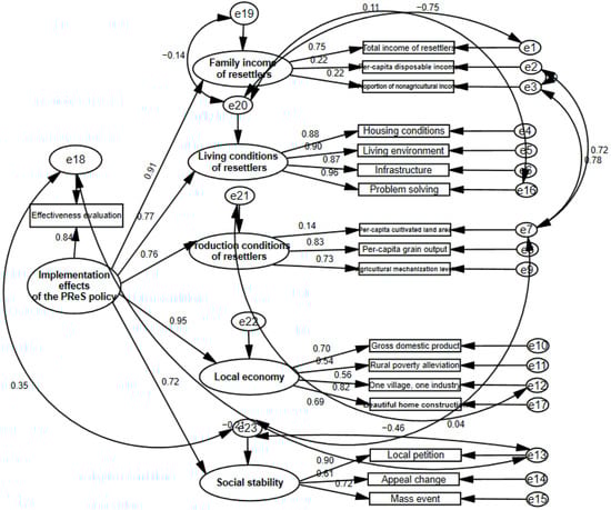
| Primary Index | Secondary Index | Load Estimation of Normalization Factor Numerical Value | Normalized Weight | Third-Level Indicator | Factor Load Estimation Numerical Value | Normalized Weight |
|---|---|---|---|---|---|---|
| Implementation effects of the PReS policy | Family income of resettlers | 0.913 *** | 0.2203 | Total income of resettlers | 0.749 *** | 0.6315 |
| Per-capita disposable income | 0.218 *** | 0.1838 | ||||
| Proportion of nonagricultural income | 0.219 *** | 0.1847 | ||||
| Living conditions of resettlers | 0.769 *** | 0.1856 | Housing conditions | 0.884 *** | 0.2443 | |
| Living environment | 0.901 *** | 0.2490 | ||||
| Infrastructure | 0.873 *** | 0.2413 | ||||
| Problem solving | 0.96 *** | 0.2653 | ||||
| Production conditions of resettlers | 0.763 *** | 0.1841 | Per-capita cultivated land area | 0.141 *** | 0.0827 | |
| Per-capita grain output | 0.831 *** | 0.4877 | ||||
| Agricultural mechanization level | 0.732 *** | 0.4296 | ||||
| Local economy | 0.951 *** | 0.2295 | Gross domestic product | 0.704 *** | 0.2685 | |
| Rural poverty alleviation | 0.535 *** | 0.2040 | ||||
| One village, one industry | 0.564 *** | 0.2151 | ||||
| Beautiful home construction | 0.819 *** | 0.3124 | ||||
| Social stability | 0.718 *** | 0.1733 | Local petition | 0.902 *** | 0.4043 | |
| Appeal change | 0.614 *** | 0.2752 | ||||
| Mass event | 0.715 *** | 0.3205 |
| Subitem Evaluation Indicators | Definition of Subitem Evaluation Values | Overall Evaluation | Definition of Overall Evaluation Values |
|---|---|---|---|
| Family income of resettlers | W1: A decrease of more than 20% in the income of resettlers families. W2: Income of resettlers families [−5%,−20%]; W3: Income of resettlers families (−5%,+5%); W4: Income of resettlers families [+5%,+20%]; W5: An increase of over 20% in the income of resettlers families. | Overall evaluation of the implementation effect of PReS policy | W1: The policy implementation effect is very poor; W2: The policy implementation effect is relatively poor; W3: The policy implementation effect is not significant; W4: The policy implementation has achieved good results. W5: The policy implementation has achieved outstanding results. |
| Living conditions of resettlers | The living conditions of resettlers are measured from four aspects: living conditions, living environment, infrastructure, and problem-solving. W1: A decrease of more than 20% in the living conditions of resettlers. W2: The living conditions of resettlers [−5%,−20%]; W3: The living conditions of resettlers [−5%,+5%]; W4: Living conditions of resettlers [+5%,+20%]; W5: An increase of more than 20% in the living conditions of resettlers. | ||
| Production conditions of resettlers | W1: A reduction of more than 20% in the production conditions of resettlers; W2: Production conditions of resettlers [−5%,−20%]; W3: Production conditions of resettlers (−5%,+5%); W4: Production conditions of resettlers [+5%,+20%]; W5: An increase of more than 20% in the production conditions of resettlers. | ||
| Local economy | W1: A decrease of more than 20% in local economy; W2: Local economy [−5%,−20%]; W3: Local economy (−5%,+5%); W4: Local economy [+5%,+20%] W5: An increase of more than 20% in local economy. | ||
| Social stability | The level of social stability is measured by the number of local petitions, appeals, and mass incidents. W1: An increase of more than 20% in the number of events; W2: Number of events [+5%,+20%]; W3: Number of events (−5%,+5%); W4: Number of events [−5%,−20%) W5: A decrease of more than 20% in the number of events. |
Disclaimer/Publisher’s Note: The statements, opinions and data contained in all publications are solely those of the individual author(s) and contributor(s) and not of MDPI and/or the editor(s). MDPI and/or the editor(s) disclaim responsibility for any injury to people or property resulting from any ideas, methods, instructions or products referred to in the content. |
© 2023 by the authors. Licensee MDPI, Basel, Switzerland. This article is an open access article distributed under the terms and conditions of the Creative Commons Attribution (CC BY) license (https://creativecommons.org/licenses/by/4.0/).
Share and Cite
Liang, B.; Shi, G.; Sun, Z.; Wang, Y.; Zhang, B.; Xu, Y.; Dong, Y. Impact Assessment of the Implementation Effect of the Post-Relocation Support Policies of Rural Reservoir Resettlers’ Livelihoods in Energy Transition. Water 2023, 15, 3129. https://doi.org/10.3390/w15173129
Liang B, Shi G, Sun Z, Wang Y, Zhang B, Xu Y, Dong Y. Impact Assessment of the Implementation Effect of the Post-Relocation Support Policies of Rural Reservoir Resettlers’ Livelihoods in Energy Transition. Water. 2023; 15(17):3129. https://doi.org/10.3390/w15173129
Chicago/Turabian StyleLiang, Bing, Guoqing Shi, Zhonggen Sun, Yuelin Wang, Bosen Zhang, Yuangang Xu, and Yingping Dong. 2023. "Impact Assessment of the Implementation Effect of the Post-Relocation Support Policies of Rural Reservoir Resettlers’ Livelihoods in Energy Transition" Water 15, no. 17: 3129. https://doi.org/10.3390/w15173129
APA StyleLiang, B., Shi, G., Sun, Z., Wang, Y., Zhang, B., Xu, Y., & Dong, Y. (2023). Impact Assessment of the Implementation Effect of the Post-Relocation Support Policies of Rural Reservoir Resettlers’ Livelihoods in Energy Transition. Water, 15(17), 3129. https://doi.org/10.3390/w15173129

