Evaluation of Drinking Water Quality and Treatment from Coolers in Public Places in Madinah City, Saudi Arabia
Abstract
1. Introduction
- Investigating the quality of drinking water from different water coolers in public places (this is the first investigation of its kind in Madinah city);
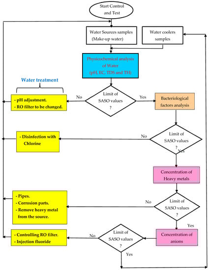
- Auto-detection of low-quality water (values outside the range of the SASO and WHO standards) and closing the concerned water cooler automatically;
- Activating dispensers to provide the best water cooler quality and replacing the contaminated ones;
- Recommending the frequent maintenance and cleaning of water coolers;
- Providing safe drinking water for public health protection in concordance with SASO and WHO standards;
- Choosing the best technique of water desalination to provide the best quality of water;
- Presenting the advantages and disadvantages of different processes used for water desalination techniques such as reverse osmosis, multi-stage flash distillation, multi-effect distillation, and electrodialysis.
2. Methodology
2.1. Study Area
2.2. Collection of Water Cooler Samples
- Local water for coolers 1–19 are the government’s desalinated water;
- Groundwater for coolers 20–22, after treatment using reverse osmosis (RO) filtering.
- Physicochemical analysis of water samples;
- Measurement of different concentrations of anions in water samples;
- Measurement of concentrations of heavy metals in water samples;
- Bacteriological tests of water samples.
2.3. Method for Determining Bacteriological Contamination
- Standard methods use chromogenic substrates for β-D-glucuronidase to identify E. coli and β-D-galactosidase to detect Enterococci.
- Fast methods based on fluorometric procedures have been developed that can be used on-site.
- Advances in biochemical procedures have been made in developing genomic, proteomic, and metabolomics methods.
- Molecular methods are used to determine the total bacterial content of contaminated water.
3. Results and Discussion
Comparative Analysis of Regional Countries
4. Water Desalination Techniques
4.1. Advantages and Disadvantages of Desalination Techniques
- Multi-stage flash (MSF) distillation;
- Multi-effect distillation (MED);
- Solar still distillation (SSD).The membranes processes used are:
- Reverse osmosis (RO);
- Electrodialysis (ED).
4.1.1. Advantages of Desalination Techniques
4.1.2. Inconveniences of Desalination Techniques
5. Practical Applications of Water Quality
6. Conclusions
Author Contributions
Funding
Data Availability Statement
Acknowledgments
Conflicts of Interest
References
- Kılıç, Z. The importance of water and conscious use of water. Int. J. Hydrog. 2020, 4, 239–241. [Google Scholar] [CrossRef]
- Journal of International Scientific Publications: Ecology Safety, Volume 7, Part I. Published by Info Invest Ltd. Bulgaria (EU). 2013. Available online: https://www.sciencebg.net (accessed on 20 December 2022).
- Ben-Nun, L. Water and Its Role for Human Health Book. January 2012. Available online: https://www.researchgate.net/publication/281743757 (accessed on 6 January 2023).
- El-Sorogy, A.S.; Youssef, M.; Al-Hashim, M.H. Water Quality Assessment and Environmental Impact of Heavy Metals in the Red Sea Coastal Seawater of Yanbu, Saudi Arabia. Water 2023, 15, 201. [Google Scholar] [CrossRef]
- Alabdula’aly, A.I.; Khan, M.A. Heavy metals in cooler waters in Riyadh, Saudi Arabia. Environ. Monit. Assess. 2009, 157, 23–28. [Google Scholar] [CrossRef] [PubMed]
- Benghanem, M.; Joraid, A.A. A multiple correlation between different solar parameters in Medina, Saudi Arabia. Renew. Energy 2007, 32, 2424–2435. [Google Scholar] [CrossRef]
- Akoto, O. Chemical analysis of drinking water from some communities in the Brong Ahafo region. Int. J. Environ. Sci. Technol. 2007, 4, 211–214. [Google Scholar] [CrossRef]
- Apha. Standard Methods for Examination of Water and Wastewater, 20th ed.; American Public Health Association: Washington, DC, USA; American Water Works Association: Denver, CO, USA; Water Environment Federation: Alexandria, VA, USA, 2003. [Google Scholar]
- World Health Organization. Guidelines for Drinking-Water Quality, 4th ed.; World Health Organization: Geneva, Switzerland, 2011. [Google Scholar]
- Meenakshi, G. Groundwater quality in some villages of Haryana, India: Focus on fluoride and fluorosis. J. Hazard. Mater. 2004, 106, 85–97. [Google Scholar] [CrossRef]
- Kumar, R.; Singh, S.; Kumar, R.; Prabhakar, S. Groundwater Quality Characterization for Safe Drinking Water Supply in Sheikhpura District of Bihar, India: A Geospatial Approach. Sec. Environ. Water Qual. 2022, 4, 848018. [Google Scholar] [CrossRef]
- Aly, A. Quality characteristics of water dispensed from some public coolers in Cairo, Egypt. J. Appl. Sci. Res. 2012, 8, 3065–3070. [Google Scholar]
- Hussein, R.A. Assessment of the quality of water from some public coolers in Alexandria, Egypt. J. Egypt. Public Health Assoc. 2009, 84, 197–217. [Google Scholar]
- Boonhok, R.; Borisut, S.; Chuklin, N.; Katzenmeier, G.; Srisuphanunt, M. Drinking water quality assessment from water dispensers in an educational institution. Water Supply 2021, 21, 4457. [Google Scholar] [CrossRef]
- Lucy, S. Water Quality Assessment of Public Street Coolers in Sharjah, United Arab Emirates, WIT Transactions on Ecology and The Environment 2017; WIT Press: Billerica, MA, USA, 2017. [Google Scholar]
- Saudi Arabian Standards Organization (SASO). Un-Bottled Drinking Water; SASO 701 and mkg 149; SASO: Riyadh, Saudi Arabia, 2000. (In Arabic)
- Ghorbanzadeha, A.; Peivasteh-roudsarib, L.; Najmeh Afshar, K.; Reihaneh, Z.; Fatemeh, M. A Survey on Coliform Contamination and Chemical parameters. J. Food Saf. Hyg. 2018, 4, 63–68. Available online: https://jfsh.tums.ac.ir (accessed on 17 February 2023).
- Naghipour, D.; Dodangeh, F.; Mehrabian, F. The Bacteriological Quality of Drinking Water of Water Coolers Located in Some hospitals in Rasht. Casp. J. Health Res. 2016, 2, 18–29. Available online: http://cjhr.gums.ac.ir/article-1-35-en.html (accessed on 19 February 2023). [CrossRef]
- Mohammadi, S.; Yazdanbakhsh, A.; Fattahzadeh, M. Investigating the bacteriological quality of water coolers drinking waters of educational departments of Shahid Beheshti Medical Sciences and Shahid Beheshti Universities in 1392. J. Torbat Heydariyeh Univ. Med. Sci. 2013, 1, 31–37. Available online: http://jms.thums.ac.ir/article-1-51-en.html (accessed on 25 January 2023).
- Farhadkhani, M.; Nikaeen, M.; Behrouz, A.; Adergani, B.; Hatamzadeh, M.; Nabavi, B.F.; Assanzadeh, A. Assessment of Drinking Water Quality from Bottled Water Coolers. Iran. J. Public Health 2014, 43, 674–681. [Google Scholar] [PubMed]
- Bitton, G. Wastewater Microbiology, 3rd ed.; John Wiley & Sons Inc.: Etobicoke, ON, Canada, 2005; pp. 419–455. [Google Scholar]
- Wibuloutai, J.; Thanomsangad, P.; Benjawanit, K.; Mahaweerawat, U. Microbial risk assessment of drinking water filtration dispenser toll machines (DFTMs) in Mahasarakham province of Thailand. Water Supply 2019, 19, 1438–1445. [Google Scholar] [CrossRef]
- UNESCO. Education in a Post-COVID World: Nine Ideas for Public Action. International Commission on the Futures of Education; UNESCO: Paris, France, 2020; Available online: https://en.unesco.org/news/education-post-covid-world-nine-ideas-public-action (accessed on 2 March 2023).
- Omar, B.A. Evaluation of Drinking Water Quality from Water Coolers in Makkah, Saudi Arabia. Environ. Health Insights 2023, 17, 11786302231163676. [Google Scholar] [CrossRef]
- El Osta, M.; Masoud, M.; Alqarawy, A.; Elsayed, S.; Gad, M. Groundwater Suitability for Drinking and Irrigation Using Water Quality Indices and Multivariate Modeling in Makkah Al-Mukarramah Province, Saudi Arabia. Water 2022, 14, 483. [Google Scholar] [CrossRef]
- Alqarawy, A.; El Osta, M.; Masoud, M.; Elsayed, S.; Gad, M. Use of Hyperspectral Reflectance and Water Quality Indices to Assess Groundwater Quality for Drinking in Arid Regions, Saudi Arabia. Water 2022, 14, 2311. [Google Scholar] [CrossRef]
- Ikhlaq, A.; Fiaz, U.; Rizvi, O.S.; Akram, A.; Qazi, U.Y.; Masood, Z.; Irfan, M.; Al-Sodani, K.A.A.; Kanwal, M.; Ibn Shamsah, S.M.; et al. Catalytic Ozonation Combined with Conventional Treatment Technologies for the Recycling of Automobile Service Station Wastewater. Water 2023, 15, 171. [Google Scholar] [CrossRef]
- Qazi, U.Y.; Javaid, R.; Ikhlaq, A.; Al-Sodani, K.A.A.; Rizvi, O.S.; Alazmi, A.; Asiri, A.M.; Ibn Shamsah, S.M. Synergistically Improved Catalytic Ozonation Process Using Iron-Loaded Activated Carbons for the Removal of Arsenic in Drinking Water. Water 2022, 14, 2406. [Google Scholar] [CrossRef]
- Mehmood, A.; Qadir, A.; Ehsan, M.; Ali, A.; Raza, D.; Aziz, H. Hydrogeological studies and evaluation of surface and groundwater quality of Khyber Pakhtunkhwa, Pakistan. Desalination Water Treat. 2021, 244, 41–54. [Google Scholar] [CrossRef]
- Sohail, M.T.; Ehsan, M.; Riaz, S.; Elkaeed, E.B.; Awwad, N.S.; Ibrahium, H.A. Investigating the Drinking Water Quality and Associated Health Risks in Metropolis Area of Pakistan. Front. Mater. 2022, 9, 864254. [Google Scholar] [CrossRef]
- Ober, J.; Karwot, J.; Rusakov, S. Tap Water Quality and Habits of Its Use: A Comparative Analysis in Poland and Ukraine. Energies 2022, 15, 981. [Google Scholar] [CrossRef]
- Peters, M.; Guo, Q.; Strauss, H.; Wei, R.; Li, S.; Yue, F. Seasonal effects on contamination characteristics of tap water from rural Beijing: A multiple isotope approach. J. Hydrol. 2020, 588, 125037. [Google Scholar] [CrossRef]
- Zhang, H.; Xu, L.; Huang, T.; Yan, M.; Liu, K.; Miao, Y.; He, H.; Li, S.; Sekar, R. Combined effects of seasonality and stagnation on tap water quality: Changes in chemical parameters, metabolic activity and co-existence in bacterial community. J. Hazard. Mater. 2021, 403, 124018. [Google Scholar] [CrossRef]
- Brogioli, D. Thermodynamic analysis and energy efficiency of thermal desalination processes. Desalination 2018, 428, 29–39. [Google Scholar] [CrossRef]
- Wildeboer, D.; Price, R.G. Methods of analysis for bacterial contamination in environmental waters. In Coliforms: Occurrence, Detection Methods and Environmental Impact; McCoy, G., Ed.; Nova Science Publishers: Hauppauge, NY, USA, 2015; Chapter 2. [Google Scholar]
- Shatat, M.; Rifat, S.B. Water desalination technologies utilizing conventional and renewable energy sources. Int. J. Low-Carbon Technol. 2014, 9, 1–19. [Google Scholar] [CrossRef]
- Saadat, A. Desalination Technologies for Developing Countries: A Review. J. Sci. Res. 2018, 10, 77–97. [Google Scholar]
- Domenico, C.A. Review of the Water Desalination Technologies. Appl. Sci. 2021, 11, 67. [Google Scholar]
- Eltawil, M. A review of renewable energy technologies integrated with desalination systems. Renew. Sustain. Energy Rev. 2009, 13, 2245–2262. [Google Scholar] [CrossRef]
- Greiter, M. Electrodialysis versus ion exchange: Comparison of the cumulative energy demand by means of two applications. Membr. Sci. 2004, 233, 11–19. [Google Scholar] [CrossRef]
- Al-Mutawa, A. Desalination in the GCC. The History, the Present & the Future; GCC: Canberra, Australia, 2014. [Google Scholar]
- Chehayeb, K. Entropy generation analysis of electrodialysis. Desalination 2017, 413, 184–198. [Google Scholar] [CrossRef]
- Shatat, M. Determination of rational design parameters of a multi-stage solar water desalination still using transient Mathematica modelling. Renew. Energy 2010, 35, 52–61. [Google Scholar] [CrossRef]
- Ahmed, F. Solar powered desalination–Technology, energy and future outlook. Desalination 2019, 453, 54–76. [Google Scholar] [CrossRef]
- Othman, A. Toward a Sustainable Decentralized Water Supply. Rev. Water 2020, 12, 1111. [Google Scholar]
- Jones, E. The state of desalination and brine production, A global outlook. Sci. Total Environ. 2019, 657, 1343–1356. [Google Scholar] [CrossRef]
- Fadi, A.; Klausner, J.; Mathew, B. Solar Desalination. In Desalination and Water Treatment; IntechOpen: London, UK, 2018; Chapter 7. [Google Scholar] [CrossRef]
- Benghanem, M.; Mellit, A.; Emad, M.; Aljohani, A. Solar still desalination systems: A comparative study and proposition of a new design based on the internet of things technique. Desalination Water Treat. 2021, 239, 54–67. [Google Scholar] [CrossRef]
- Benghanem, M.; Mellit, A.; Emad, M.; Aljohani, A. Monitoring of solar still desalination system using the internet of things technique. Energies 2021, 14, 6892. [Google Scholar] [CrossRef]
- Benghanem, M.; Mellit, A.; Emad, M. IoT-based performance analysis of hybrid solar heater-double slope solar still. Water Supply 2021, 22, 3027–3043. [Google Scholar] [CrossRef]








| Cooler Number | NO2− | NO3− | Free Cl2 | SO42− | F− |
|---|---|---|---|---|---|
| Limit of SASO | |||||
| 3 mg/L | 50 mg/L | (0.2–0.5) mg/L | 250 mg/L | (1.5–0.6) mg/L | |
| 1 | 0.0028 | 1.43 | 0.26 | 2.9 | 0.02 |
| 2 | 0.0067 | 0.19 | 0.41 | 1.4 | 0.63 |
| 3 | 0.0149 | 1.17 | 0.39 | 9.6 | 0.05 |
| 4 | 0.0127 | 0.97 | 0.41 | 10.4 | 0.04 |
| 5 | 0.0066 | 1.69 | 0.21 | 16.5 | 0.08 |
| 6 | 0.0056 | 1.15 | 0.32 | 9.1 | 0.01 |
| 7 | 0.0123 | 1.10 | 0.49 | 12.0 | 0.02 |
| 8 | 0.0039 | 1.40 | 0.47 | 11.2 | 0.64 |
| 9 | 0.0069 | 1.72 | 0.41 | 9.3 | 0.03 |
| 10 | 0.0063 | 0.48 | 0.43 | 10.7 | 0.02 |
| 11 | 0.0118 | 1.11 | 0.45 | 11.2 | 0.02 |
| 12 | 0.0070 | 0.34 | 0.25 | 32.7 | 0.01 |
| 13 | 0.0121 | 0.05 | 0.21 | 2.2 | 0.01 |
| 14 | 0.0084 | 1.25 | 0.24 | 4.9 | 0.88 |
| 15 | 0.0103 | 0.82 | 0.21 | 5.2 | 0.70 |
| 16 | 0.0072 | 0.49 | 0.34 | 7.3 | 0.73 |
| 17 | 0.0025 | 0.77 | 0.42 | 7.6 | 0.84 |
| 18 | 0.0079 | 0.70 | 0.34 | 8.1 | 0.04 |
| 19 | 0.0038 | 0.66 | 0.36 | 3.8 | 0.07 |
| 20 | 0.0051 | 1.07 | 0.20 | 0.2 | 0.01 |
| 21 | 0.0057 | 3.39 | 0.23 | 3.2 | 0.63 |
| 22 | 0.0252 | 3.55 | 0.37 | 39.4 | 0.06 |
| Cooler Number | Pb (mg/L) | Cd (mg/L) | Cr (mg/L) | Mn (mg/L) | Zn (mg/L) | Cu (mg/L) | Fe (mg/L) |
|---|---|---|---|---|---|---|---|
| Limit of SASO | |||||||
| 0.05 | 0.003 | 0.05 | 0.1 | 5.0 | 1.0 | 0.3 | |
| 1 | LDL | LDL | LDL | LDL | LDL | 0.002 | 0.046 |
| 2 | LDL | LDL | LDL | LDL | LDL | 0.003 | 0.148 |
| 3 | LDL | LDL | LDL | LDL | LDL | 0.001 | 0.038 |
| 4 | LDL | LDL | LDL | LDL | LDL | 0.003 | 0.056 |
| 5 | LDL | LDL | LDL | LDL | LDL | 0.004 | 0.057 |
| 6 | LDL | LDL | LDL | LDL | LDL | 0.001 | 0.065 |
| 7 | LDL | LDL | LDL | LDL | LDL | 0.002 | 0.458 |
| 8 | LDL | LDL | LDL | LDL | LDL | 0.003 | 0.029 |
| 9 | LDL | LDL | LDL | LDL | LDL | 0.003 | 0.125 |
| 10 | LDL | LDL | LDL | LDL | LDL | 0.006 | 0.023 |
| 11 | LDL | LDL | LDL | LDL | LDL | 0.003 | 0.014 |
| 12 | LDL | LDL | LDL | LDL | LDL | 0.001 | 0.091 |
| 13 | LDL | LDL | LDL | LDL | LDL | 0.004 | 0.029 |
| 14 | LDL | LDL | LDL | LDL | LDL | 0.000 | 0.055 |
| 15 | LDL | LDL | LDL | LDL | LDL | 0.006 | 0.016 |
| 16 | LDL | LDL | LDL | LDL | LDL | 0.001 | 0.019 |
| 17 | LDL | LDL | LDL | LDL | LDL | 0.003 | 0.033 |
| 18 | LDL | LDL | LDL | LDL | LDL | 0.003 | 0.089 |
| 19 | LDL | LDL | LDL | LDL | 0.019 | 0.003 | 0.038 |
| 20 | LDL | LDL | LDL | LDL | 0.015 | 0.000 | 0.031 |
| 21 | LDL | LDL | LDL | LDL | 0.018 | 0.001 | 0.010 |
| 22 | LDL | LDL | LDL | 0.043 | 1.96 | 0.001 | 0.704 |
| Cooler Number | Total Coliforms | Fecal Coliforms | Streptococci Fecal | Notes |
|---|---|---|---|---|
| 1 | <1 | <1 | <1 | Safe |
| 2 | <1 | <1 | <1 | Safe |
| 3 | <1 | <1 | <1 | Safe |
| 4 | <1 | <1 | <1 | Safe |
| 5 | <1 | <1 | <1 | Safe |
| 6 | <1 | <1 | <1 | Safe |
| 7 | <1 | <1 | <1 | Safe |
| 8 | <1 | <1 | <1 | Safe |
| 9 | <1 | <1 | <1 | Safe |
| 10 | <1 | <1 | <1 | Safe |
| 11 | <1 | <1 | <1 | Safe |
| 12 | <1 | <1 | <1 | Safe |
| 13 | <1 | <1 | <1 | Safe |
| 14 | <1 | <1 | <1 | Safe |
| 15 | * TNTC | <1 | <1 | Unsafe |
| 16 | <1 | <1 | <1 | Safe |
| 17 | <1 | <1 | <1 | Safe |
| 18 | <1 | <1 | <1 | Safe |
| 19 | <1 | <1 | <1 | Safe |
| 20 | <1 | <1 | <1 | Safe |
| 21 | <1 | <1 | <1 | Safe |
| 22 | <1 | <1 | <1 | Safe |
| Cooler Number | pH | Conductivity (S/Cm) | TDS (mg/L) | TH (mg/L) |
|---|---|---|---|---|
| SASO Limit | ||||
| 6.5–8.5 | 400 | 100–1000 | 500 | |
| 1 | 7.13 | 251 | 137 | 57 |
| 2 | 7.60 | 306 | 238 | 64 |
| 3 | 7.85 | 317 | 239 | 63 |
| 4 | 7.87 | 331 | 247 | 77 |
| 5 | 7.66 | 355 | 199.4 | 75 |
| 6 | 7.6 | 381 | 218.5 | 67 |
| 7 | 7.48 | 344 | 243 | 81 |
| 8 | 7.57 | 353 | 255 | 79 |
| 9 | 8.03 | 347 | 248 | 54 |
| 10 | 7.52 | 341 | 252 | 82 |
| 11 | 7.57 | 259 | 259 | 87 |
| 12 | 7.88 | 202 | 202 | 71 |
| 13 | 7.29 | 193 | 106.7 | 40 |
| 14 | 7.51 | 239 | 129.9 | 56 |
| 15 | 7.76 | 232 | 124.7 | 62 |
| 16 | 7.82 | 394 | 218 | 64 |
| 17 | 7.75 | 380 | 225 | 69 |
| 18 | 7.87 | 337 | 204 | 62 |
| 19 | 7.48 | 363 | 184.8 | 57 |
| 20 | 6.74 | 582 | 3780 | 1710 |
| 21 | 6.52 | 612 | 3925 | 1775 |
| 22 | 6.87 | 1663 | 10,080 | 3480 |
| Cooler Number | NO2− | NO3− | Free Cl2 | SO42− | F− |
|---|---|---|---|---|---|
| SASO Limit | |||||
| 3 mg/L | 50 mg/L | (0.2–0.5) mg/L | 250 mg/L | (1.5–0.6) mg/L | |
| 1 | 0.0028 | 1.43 | 0.26 | 2.9 | 0.62 |
| 2 | 0.0067 | 0.19 | 0.41 | 1.4 | 0.63 |
| 3 | 0.0149 | 1.17 | 0.39 | 9.6 | 0.75 |
| 4 | 0.0127 | 0.97 | 0.41 | 10.4 | 0.64 |
| 5 | 0.0066 | 1.69 | 0.21 | 16.5 | 0.88 |
| 6 | 0.0056 | 1.15 | 0.32 | 9.1 | 0.71 |
| 7 | 0.0123 | 1.10 | 0.49 | 12.0 | 0.62 |
| 8 | 0.0039 | 1.40 | 0.47 | 11.2 | 0.64 |
| 9 | 0.0069 | 1.72 | 0.41 | 9.3 | 0.83 |
| 10 | 0.0063 | 0.48 | 0.43 | 10.7 | 0.72 |
| 11 | 0.0118 | 1.11 | 0.45 | 11.2 | 0.92 |
| 12 | 0.0070 | 0.34 | 0.25 | 32.7 | 0.81 |
| 13 | 0.0121 | 0.05 | 0.21 | 2.2 | 0.71 |
| 14 | 0.0084 | 1.25 | 0.24 | 4.9 | 0.88 |
| 15 | 0.0103 | 0.82 | 0.21 | 5.2 | 0.70 |
| 16 | 0.0072 | 0.49 | 0.34 | 7.3 | 0.73 |
| 17 | 0.0025 | 0.77 | 0.42 | 7.6 | 0.84 |
| 18 | 0.0079 | 0.70 | 0.34 | 8.1 | 0.64 |
| 19 | 0.0038 | 0.66 | 0.36 | 3.8 | 0.87 |
| 20 | 0.0140 | 52.3 | 1.61 | 720 | 1.59 |
| 21 | 0.157 | 53.39 | 2.23 | 790 | 1.63 |
| 22 | 0.0718 | 56.85 | 3.46 | 1840 | 2.15 |
| City/Country | Analysis and Results | References |
|---|---|---|
| Riyadh (Saudi Arabia) | Four hundred water samples from public coolers have been analyzed—95.5% of samples are within the limit of standards values of the SASO. | [5] |
| Sheikhpura (India) | The metal used for water cooler devices could affect the drinking water’s quality, which can be determined by its odor, color, taste, and concentration of organic and inorganic matter. | [11] |
| Alexandria (Egypt) | A total of 85% of water cooler samples contained less than 0.5 mg/L free residual chlorine, 65% of samples contained lead concentrations higher than 0.01 mg/L, and about 15% were microbiologically contaminated. | [14] |
| Sharjah (UAE) | Biological and chemical analyses of public water coolers were conducted on selected streets. All water samples revealed a water quality in concordance with allowable levels. | [15] |
| Iran | It was found that 50% of the tested samples contain residues outside of the Iranian standards. | [17] |
| Iran | It was found that 62% of water cooler samples had a bacteria count higher than the standard limits. | [20] |
| Walailak University, Thailand | Sixty water dispensers were tested. Results show that the total hardness value in 13 samples was higher than the limit values, and the microbiological tests showed that global coliform and fecal coliform bacteria were found in 17% and 8% of total samples, respectively. | [23]. |
| Makkah, Saudi Arabia | Sixty-three samples were analyzed and tested from randomly selected water coolers. | [24] |
| Islamabad city (Pakistan) | Thirty-two samples were tested, and it was found that twenty-sox samples were unsafe for drinking. | [25] |
| Desalination Techniques | Advantages | Disadvantages | Ref. |
|---|---|---|---|
| Reverse osmosis (RO) |
|
| [37,38] |
| Electrodialysis (ED) |
|
| [39,40,41] |
| Multi-stage flash distillation (MSF) |
|
| [35,42] |
| Multi-effect distillation (MED) |
|
| [34,37,42,43,44,45] |
| Solar still distillation (SSD) |
|
| [36,46,47,48,49,50] |
Disclaimer/Publisher’s Note: The statements, opinions and data contained in all publications are solely those of the individual author(s) and contributor(s) and not of MDPI and/or the editor(s). MDPI and/or the editor(s) disclaim responsibility for any injury to people or property resulting from any ideas, methods, instructions or products referred to in the content. |
© 2023 by the authors. Licensee MDPI, Basel, Switzerland. This article is an open access article distributed under the terms and conditions of the Creative Commons Attribution (CC BY) license (https://creativecommons.org/licenses/by/4.0/).
Share and Cite
Emad, M.; Benghanem, M.; Abolibda, T.Z. Evaluation of Drinking Water Quality and Treatment from Coolers in Public Places in Madinah City, Saudi Arabia. Water 2023, 15, 2565. https://doi.org/10.3390/w15142565
Emad M, Benghanem M, Abolibda TZ. Evaluation of Drinking Water Quality and Treatment from Coolers in Public Places in Madinah City, Saudi Arabia. Water. 2023; 15(14):2565. https://doi.org/10.3390/w15142565
Chicago/Turabian StyleEmad, Mohammed, Mohamed Benghanem, and Tariq Z. Abolibda. 2023. "Evaluation of Drinking Water Quality and Treatment from Coolers in Public Places in Madinah City, Saudi Arabia" Water 15, no. 14: 2565. https://doi.org/10.3390/w15142565
APA StyleEmad, M., Benghanem, M., & Abolibda, T. Z. (2023). Evaluation of Drinking Water Quality and Treatment from Coolers in Public Places in Madinah City, Saudi Arabia. Water, 15(14), 2565. https://doi.org/10.3390/w15142565

