Dissecting the Mutual Response of Potential Evapotranspiration with Vegetation Cover/Land Use over Heilongjiang River Basin, China
Abstract
:1. Introduction
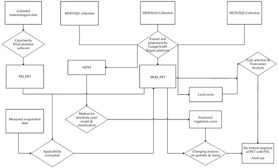
2. Materials and Methods
2.1. Study Area
2.2. Data Source and Preprocessing
2.3. Methods
2.3.1. PET Estimation Based on Meteorological Data
2.3.2. Correlation Analysis between PET Simulation Results and Measured Evaporation Data
2.3.3. Calculation and Classification of FVC
2.3.4. Analysis Method for the Impact of Vegetation Cover and Land-Use Change on PET
3. Results and Analysis
3.1. Temporal Variation of PET Based on PM Methodology and MOD_PET
3.2. Estimated Suitability Evaluation between PM_PET and MOD_PET
3.3. Spatial Characteristic Analysis of PET and FVC/Land Use
3.4. Time Series Changes of FVC and Their Influence on PET
3.5. Time Series Changes of Main Land-Use Types and Analysis of Their Impact on PET
4. Discussion
4.1. Spatiotemporal Characteristics of PET and Their Relationship with the “Evaporation Paradox”
4.2. The Impact of Vegetation Cover and Land-Use Changes on PET
4.3. Research Deficiencies and Prospects
5. Conclusions
Author Contributions
Funding
Institutional Review Board Statement
Informed Consent Statement
Data Availability Statement
Acknowledgments
Conflicts of Interest
References
- Pereira Luis, S.; Perrier, A.; Allen Richard, G.; Alves, I. Evapotranspiration: Concepts and Future Trends. J. Irrig. Drain. Eng. 1999, 125, 45–51. [Google Scholar] [CrossRef]
- Gao, G.; Chen, D.; Ren, G.; Chen, Y.; Liao, Y. Spatial and temporal variations and controlling factors of potential evapotranspiration in China: 1956–2000. J. Geogr. Sci. 2006, 16, 3–12. [Google Scholar] [CrossRef]
- Zhang, L.; Dawes, W.R.; Walker, G.R. Response of mean annual evapotranspiration to vegetation changes at catchment scale. Water Resour. Res. 2001, 37, 701–708. [Google Scholar] [CrossRef]
- Liu, M.; Tian, H.; Chen, G.; Ren, W.; Zhang, C.; Liu, J. Effects of land-use and land-cover change on evapotranspiration and water yield in china during 1900–2000. J. Am. Water Resour. Assoc. 2008, 44, 1193–1207. [Google Scholar] [CrossRef]
- Wang, Q.; Cheng, L.; Zhang, L.; Liu, P.; Qin, S.; Liu, L.; Jing, Z. Quantifying the impacts of land-cover changes on global evapotranspiration based on the continuous remote sensing observations during 1982–2016. J. Hydrol. 2021, 598, 126231. [Google Scholar] [CrossRef]
- Srivastava, A.; Sahoo, B.; Raghuwanshi, N.S.; Singh, R. Evaluation of Variable-Infiltration Capacity Model and MODIS-Terra Satellite-Derived Grid-Scale Evapotranspiration Estimates in a River Basin with Tropical Monsoon-Type Climatology. J. Irrig. Drain. Eng. 2017, 143, 04017028. [Google Scholar] [CrossRef] [Green Version]
- Penman, H.L. Natural Evaporation from Open Water, Bare Soil and Grass. Proc. R. Soc. Lond. Math. Phys. Sci. 1948, 193, 120–145. [Google Scholar]
- Monteith, J.L. Evaporation and Environment; Academic Press: Cambridge, MA, USA, 1965. [Google Scholar]
- Priestley, C.; Taylor, R.J. On the Assessment of Surface Heat Flux and Evaporation Using Large Scale Parameters. Mon. Weather Rev. 1972, 100, 81–92. [Google Scholar] [CrossRef]
- Hargreaves, G.H.; Samani, Z.A. Reference Crop Evapotranspiration from Temperature. Appl. Eng. Agric. 1985, 1, 96–99. [Google Scholar] [CrossRef]
- Ankur, S.; Bhabagrahi, S.; Singh, R.N.; Chandranath, C. Modelling the dynamics of evapotranspiration using Variable Infiltration Capacity model and regionally calibrated Hargreaves approach. Irrig. Sci. 2018, 36, 289–300. [Google Scholar]
- Kumar, M.; Bandyopadhyay, A.; Raghuwanshi, N.S.; Singh, R. Comparative study of conventional and artificial neural network-based ETo estimation models. Irrig. Sci. 2008, 26, 531–545. [Google Scholar] [CrossRef]
- Sahoo, B. Closure to ‘Standardization of Reference Evapotranspiration Models for a Subhumid Valley Rangeland in the Eastern Himalayas’ by Bhabagrahi Sahoo, Imtisenla Walling, Bidyut, C. Deka, and Bhagwati, P. Bhatt. J. Irrig. Drain. Eng. 2013, 139, 795–796. [Google Scholar] [CrossRef]
- Hargreaves, G.H.; Samani, Z.A. Estimating Potential Evapotranspiration. J. Irrig. Drain. Div. 1982, 108, 225–230. [Google Scholar] [CrossRef]
- Yin, Y.; Wu, S.; Gang, C.; Dai, E. Attribution analyses of potential evapotranspiration changes in China since the 1960s. Theor. Appl. Climatol. 2010, 101, 19–28. [Google Scholar] [CrossRef]
- Tang, Y.; Tang, Q. Variations and influencing factors of potential evapotranspiration in large Siberian river basins during 1975–2014. J. Hydrol. 2021, 598, 126443. [Google Scholar] [CrossRef]
- Al-Faraj, F.A.M.; Tigkas, D. Impacts of Multi-year Droughts and Upstream Human-Induced Activities on the Development of a Semi-arid Transboundary Basin. Water Resour. Manag. 2016, 30, 5131–5143. [Google Scholar] [CrossRef]
- Gerginov, P.; Antonov, D. Estimation of evapotranspiration rate by using the Penman-Monteith and Hargreaves formulas for the loess in Northeast Bulgaria complex with HYDRUS-1D. Geol. Balc. 2019, 48, 3–9. [Google Scholar] [CrossRef]
- Zhang, S.; Liu, S.; Xingguo, M.O.; Shu, C.; Sun, Y. Assessing the Impact of Climate Change on Reference Evapotranspiration in Aksu River Basin. Acta Geogr. Sin. 2010, 65, 1363–1370. [Google Scholar]
- Liu, H.; Wang, Z.; Ji, G.; Yue, Y. Quantifying the Impacts of Climate Change and Human Activities on Runoff in the Lancang River Basin Based on the Budyko Hypothesis. Water 2020, 12, 3501. [Google Scholar] [CrossRef]
- Zhao, S.; Chen, S. Spatiotemporal variations of evapotranspiration and potential evapotranspiration in Shandong Province based on station observations and MOD16. Prog. Geogr. 2017, 36, 1040–1047. [Google Scholar]
- Yuanfei, L.I.; Zhang, L.; Cao, Y.; Xiao, C.; Liu, M. Spatiotemporal variations of potential evapotranspiration and its climate influencing factors in Hebei Province. South-North Water Transf. Water Sci. Technol. 2019, 17, 67–78. [Google Scholar]
- Tong, S.Q.; Zhang, J.Q.; Hasi Qi-Yun, M.A.; Environment, S.O. 14 Years Spatial-temporal Distribution Characteristics of Evapotranspiration in Xilingol Grassland Based on MOD16. Chin. J. Grassl. 2016, 38, 83–91. [Google Scholar]
- Huang, J.; Cui, W.; Zhong, M.; Li, X.N. Research on the Characteristics of Evapotranspiration and Climate Aridity Based on Remote Sensing Data in Yunnan–Guizhou Region. China Rural Water Hydropower 2021, 98–104. [Google Scholar]
- Autovino, D.; Minacapilli, M.; Provenzano, G. Modelling bulk surface resistance by MODIS data and assessment of MOD16A2 evapotranspiration product in an irrigation district of Southern Italy. Agric. Water Manag. 2016, 167, 86–94. [Google Scholar] [CrossRef]
- Chen, S.; Zhang, L.I.; Tian, X.; Tang, Q.; Liu, X. Comparative analysis of potential evapotranspiration estimation between Penman-Monteith model and MOD16 data in Middle and Lower Yangtze River Basin. Eng. J. Wuhan Univ. 2019, 52, 283–289. [Google Scholar]
- Dai, C.; Wang, S.; Li, Z.; Zhang, Y.; Gao, Y.; Li, C. Review on hydrological geography in Heilongjiang River Basin. Acta Geogr. Sin. 2015, 70, 1823–1834. [Google Scholar]
- Haruyama, S.; Shiraiwa, T. Environmental Change and the Social Response in the Amur River Basin; Springer: Berlin/Heidelberg, Germany, 2014; Volume 5. [Google Scholar]
- Yang, R.; Li, X.; Mao, D.; Wang, Z.; Tian, Y.; Dong, Y. Examining fractional vegetation cover dynamics in response to climate from 1982 to 2015 in the Amur river basin for SDG 13. Sustainability 2020, 12, 5866. [Google Scholar] [CrossRef]
- Gao, G.; Fu, B.; Wang, S.; Liang, W.; Jiang, X. Determining the hydrological responses to climate variability and land use/cover change in the Loess Plateau with the Budyko framework. Sci. Total Environ. 2016, 557, 331–342. [Google Scholar] [CrossRef]
- Fang, L.; Wang, W.; Jiang, W.; Chen, M.; Wang, Y.; Jia, K.; Li, Y. Spatio-temporal Variations of Vegetation Cover and Its Responses to Climate Change in the Heilongjiang Basin of China from 2000 to 2014. Sci. Geogr. Sin. 2017, 37, 1745–1754. [Google Scholar] [CrossRef]
- Tian, P.; Tian, K.; Jing, L.I.; Zhang, G.J. Studies on Ecological Functional Districts along Amur Basin. J. Northwest For. Univ. 2007, 22, 189–193. [Google Scholar]
- Sputniknews. COVID-19 Outbreak Has Not Disrupted Trade between Russia and China. Available online: https://sputniknews.cn/20200930/1032229345.html (accessed on 30 September 2020).
- Sulla-Menashe, D.; Friedl, M. MCD12Q1 MODIS/Terra + Aqua Land Cover Type Yearly L3 Global 500 m SIN Grid V006; NASA EOSDIS Land Processes DAAC: Sioux Falls, SD, USA, 2019.
- Peng, S.; Ding, Y.; Liu, W.; Zhi, L.I. 1 km monthly temperature and precipitation dataset for China from 1901 to 2017. Earth Syst. Sci. Data 2019, 11, 1931–1946. [Google Scholar] [CrossRef] [Green Version]
- Allen, G.; Utah, L.; Pereira, L.; Raes, D. Crop evapotranspiration: Guidelines for computing crop water requirements. FAO 1998, 300, D05109. [Google Scholar]
- Mu, Q.; Heinsch, F.A.; Zhao, M.; Running, S.W. Development of a global evapotranspiration algorithm based on MODIS and global meteorology data. Remote Sens. Environ. 2007, 111, 519–536. [Google Scholar] [CrossRef]
- Mu, Q.; Zhao, M.; Running, S.W. Improvements to a MODIS global terrestrial evapotranspiration algorithm. Remote Sens. Environ. 2011, 115, 1781–1800. [Google Scholar] [CrossRef]
- Degano, M.F.; Rivas, R.E.; Carmona, F.; Niclòs, R.; Sánchez, J.M. Evaluation of the MOD16A2 evapotranspiration product in an agricultural area of Argentina, the Pampas region. Egypt. J. Remote Sens. Space Sci. 2021, 24, 319–328. [Google Scholar] [CrossRef]
- Tian, Y.; Zhang, K.; Xu, Y.P.; Gao, X.; Wang, J. Evaluation of Potential Evapotranspiration Based on CMADS Reanalysis Dataset over China. Water 2018, 10, 1126. [Google Scholar] [CrossRef] [Green Version]
- Huang, J.; Wang, W.; Cui, W.; Wang, P. Evaluation of several evapotranspiration products over Yunnan-Guizhou region in China. Yangtze River 2019, 50, 73. [Google Scholar]
- Xu, S.; Yu, Z.; Yang, C.; Ji, X.; Zhang, K. Trends in evapotranspiration and their responses to climate change and vegetation greening over the upper reaches of the Yellow River Basin. Agric. For. Meteorol. 2018, 263, 118–129. [Google Scholar] [CrossRef]
- Chen, D.; Gao, G.; Xu, C.; Guo, J.; Ren, G. Comparison of the Thornthwaite method and pan data with the standard Penman-Monteith estimates of reference evapotranspiration in China. Clim. Res. 2005, 28, 123–132. [Google Scholar] [CrossRef]
- Liao, X.F.; Qian, S.; Peng, Y.M.; Qing-Guo, L.I.; Jun, L.U.; Cai, C.X. Response of Evaporation of Evaporator and Potential Evapotranspiration to the Climate Variation. Yellow River 2010, 32, 42–44. [Google Scholar]
- Wang, M.; Jing-Kun, N.A.; Wang, J.B. The representation of small evaporation machince(E_(20)) and calculation data. J. Heilongjiang Hydraul. Eng. Coll. 2004, 31, 17–19. [Google Scholar]
- Xu, S.; Liang, H.; Fu, S.; Hu, Y. Variation characteristics of evaporation in Jilin province from 1951 to 2015. J. Meteorol. Environ. 2018, 34, 71–77. [Google Scholar]
- Yang, J.; Dong, Z.; Meng, Y. Analysis on Small Type and E-601 Type Evaporation Conversion Coefficient in Inner Mongolia. Meteorol. J. Inn. Mong. 2018, 33–36. [Google Scholar]
- Li, J.; Yan, X.; Yan, X.; Guo, W.; Wang, K.; Qiao, J. Temporal and Spatial Variation Study of Vegetation Coverage in the Yellow River Basin Based on GEE Cloud Platform. J. China Coal Soc. 2021, 46, 1439–1450. [Google Scholar]
- Kendall, M.G. Rank Correlation Methods; C. Griffin: Washington, DC, USA, 1948. [Google Scholar]
- Sievers, G.L. Weighted rank statistics for simple linear regression. J. Am. Stat. Assoc. 1978, 73, 628–631. [Google Scholar] [CrossRef]
- Rodrigues, M.; Santana, P.; Rocha, A. Bootstrap approach to validate the performance of models for predicting mortality risk temperature in Portuguese Metropolitan Areas. Environ. Health 2019, 18, 1–16. [Google Scholar] [CrossRef] [PubMed] [Green Version]
- Wu, X.; Wang, P.; Huo, Z.; Bai, Y. Spatio-temporal distribution characteristics of potential evapotranspiration and impact factors in China from 1961 to 2015. Resour. Sci. 2017, 39, 964–977. [Google Scholar]
- Zhao, Y.; Liu, Y.; Li, J.; Liu, X. Spatial and temporal variation of potential evapotranspiration and its sensitivity to meteorological factors in china from 1960 to 2013. Desert Oasis Meteorol. 2018, 12, 1–9. [Google Scholar]
- Su, J.W.; Zhang, X.L.; Shen, B. Spatial and Temporal Variation Characteristics and Influencing Factors of Potential Evapotranspiration in Heilongjiang Province. Heilongjiang Hydraul. Sci. Technol. 2021, 49, 1–8. [Google Scholar]
- Chen, H.; Yang, G.; Lin, M.; Wu, J.; Yuan, F. Spatiotemporal Changes and Affecting Factors of Potential Evapotranspiration in the Second Songhua River Basin. Res. Soil Water Conserv. 2021, 28, 238–244 + 253. [Google Scholar]
- Brutsaert, W.; Parlange, M. Hydrologic Cycle Explains the Evaporation Paradox. Nature 1998, 396, 30. [Google Scholar] [CrossRef]
- Cong, Z.; Yang, D.; Ni, G. Does evaporation paradox exist in China? Hydrol. Earth Syst. Sci. 2009, 13, 357–366. [Google Scholar] [CrossRef] [Green Version]
- Zhao, Q.; Zou, C.; Wang, K.; Gao, Q.; Yao, T. Spatial and temporal distribution characteristics of drought and its influencing factors in Heilongjiang province, China from 1956 to 2015. Appl. Ecol. Environ. Res. 2019, 17, 2631–2650. [Google Scholar] [CrossRef]
- Hu, Q.; Pan, F.; Pan, X.; Hu, L.; Wang, X.; Yang, P.; Wei, P.; Pan, Z. Dry-wet variations and cause analysis in Northeast China at multi-time scales. Theor. Appl. Climatol. 2018, 133, 775–786. [Google Scholar] [CrossRef]
- Fisher, J.B.; Whittaker, R.J.; Malhi, Y. ET come home: Potential evapotranspiration in geographical ecology. Glob. Ecol. Biogeogr. 2011, 20, 1–18. [Google Scholar] [CrossRef]
- Budyko, M.I. Climate and Life; Academic Press: Cambridge, MA, USA, 1974; p. 508. [Google Scholar]
- Yan-Jun, W.; Bo, L.; Jian-Qing, D.; Bu-Da, S.; Yong, L.; Zeng-Xin, Z. Relationship between potential and actual evaporation in Yangtze River Basin. Adv. Clim. Chang. Res. 2011, 7, 393. [Google Scholar]
- Gu, J.P.; Wang, S.Y.; Gong, J.G.; Sun, Z.F.; Gong, W.L. Spational-temporal Evolution Study of Drought and Flood in Heilongjiang Province. Water Resour. Power 2017, 35, 17–20. [Google Scholar]
- Wang, X.; Shen, H.; Zhang, W.; Cao, J.; Qi, Y.; Chen, G.; Li, X. Spatial and temporal characteristics of droughts in the Northeast China Transect. Nat. Hazards 2015, 76, 601–614. [Google Scholar] [CrossRef]
- Zhang, J.; Liu, G.; Song, X.; Song, S.; Jiuyi, L.I.; Lijuan, L.I. A Simulation Study of Actual Evapotranspiration in Songhuajiang River Basin Based on Budyko Hypothesis. J. China Hydrol. 2019, 39, 22–27. [Google Scholar]
- You, G.; Liu, B.; Zou, C.; Li, H.; McKenzie, S.; He, Y.; Gao, J.; Jia, X.; Altaf Arain, M.; Wang, S.; et al. Sensitivity of vegetation dynamics to climate variability in a forest-steppe transition ecozone, north-eastern Inner Mongolia, China. Ecol. Indic. 2021, 120, 106833. [Google Scholar] [CrossRef]
- Wang, Y.; Wang, S.; Song, W.; Yang, S. Application of GLDAS data to the potential evapotranspiration monitoring in Weihe River Basin. J. Arid. Land Resour. Environ. 2013, 27, 54–58. [Google Scholar]
- Fu, J.E.; Pang, Z.; Lu, J. Research on Assessment Method of Winter Wheat Water Use Efficiency Based on ET and Biomass with Remote Sensing; Geo-Informatics in Resource Management and Sustainable Ecosystem: Wuhan, China, 2013. [Google Scholar]










| Period | MOD_PET–Epan_avg | PM_PET–Epan_avg | ||||
|---|---|---|---|---|---|---|
| R2 | MAE | RMSE | R2 | MAE | RMSE | |
| 2001–2009 | 0.94 | 69.22 | 78.37 | 0.79 | 239.35 | 248.49 |
| 2010–2019 | 0.94 | 65.85 | 78.2 | 0.85 | 168.87 | 181.51 |
| (Sub) Basin Name | Mean FVC | FVC Class Ratio % | ||||
|---|---|---|---|---|---|---|
| Bare Soil or Water Body | Low Cover | Low–Medium Cover | Medium Cover | High Cover | ||
| The whole Basin | 0.491 | 1.08 | 8.35 | 35.41 | 28.57 | 26.59 |
| Heilong | 0.565 | 0.39 | 0.57 | 14.58 | 35.92 | 48.54 |
| Songhua–Tumen | 0.545 | 0.64 | 2.11 | 37.18 | 20.58 | 39.49 |
| Argun | 0.411 | 2.39 | 0.97 | 50.97 | 22.83 | 22.84 |
| Nen | 0.457 | 1.09 | 5.72 | 47.78 | 29.12 | 16.29 |
| Wusuli–Suifen | 0.484 | 1.66 | 11.74 | 41.20 | 30.87 | 14.53 |
| (Sub) Basin Name | Mean PET/mm | PET Class Ratio % | ||||
|---|---|---|---|---|---|---|
| [125–365] | [365–605] | [605–845] | [845–1085] | [1085–1337] | ||
| The whole Basin | 928.27 | 0.12 | 6.57 | 55.87 | 37.44 | 0 |
| Heilong | 795.21 | 0.72 | 42.71 | 30.92 | 25.65 | 0 |
| Songhua–Tumen | 924.3 | 0.01 | 11.09 | 50.53 | 38.18 | 0.19 |
| Argun | 829.04 | 0.025 | 13.659 | 47.031 | 39.285 | 0 |
| Nen | 974.66 | 0.005 | 17.594 | 37.744 | 43.360 | 1.296 |
| Wusuli–Suifen | 958.35 | 0.004 | 3.275 | 59.714 | 37.007 | 0 |
Publisher’s Note: MDPI stays neutral with regard to jurisdictional claims in published maps and institutional affiliations. |
© 2022 by the authors. Licensee MDPI, Basel, Switzerland. This article is an open access article distributed under the terms and conditions of the Creative Commons Attribution (CC BY) license (https://creativecommons.org/licenses/by/4.0/).
Share and Cite
Zhou, Y.; Wang, J.; Grigorieva, E.; Li, K. Dissecting the Mutual Response of Potential Evapotranspiration with Vegetation Cover/Land Use over Heilongjiang River Basin, China. Water 2022, 14, 814. https://doi.org/10.3390/w14050814
Zhou Y, Wang J, Grigorieva E, Li K. Dissecting the Mutual Response of Potential Evapotranspiration with Vegetation Cover/Land Use over Heilongjiang River Basin, China. Water. 2022; 14(5):814. https://doi.org/10.3390/w14050814
Chicago/Turabian StyleZhou, Yezhi, Juanle Wang, Elena Grigorieva, and Kai Li. 2022. "Dissecting the Mutual Response of Potential Evapotranspiration with Vegetation Cover/Land Use over Heilongjiang River Basin, China" Water 14, no. 5: 814. https://doi.org/10.3390/w14050814
APA StyleZhou, Y., Wang, J., Grigorieva, E., & Li, K. (2022). Dissecting the Mutual Response of Potential Evapotranspiration with Vegetation Cover/Land Use over Heilongjiang River Basin, China. Water, 14(5), 814. https://doi.org/10.3390/w14050814

