Effects of Ambient Microbiota on the Gut Microbiota of Macrobrachium rosenbergii
Abstract
1. Introduction
2. Materials and Methods
2.1. Sample Collection and Determination of Water Physicochemical Properties
2.2. DNA Extraction and High-Throughput Sequencing of 16S rDNA
2.3. Data Analysis
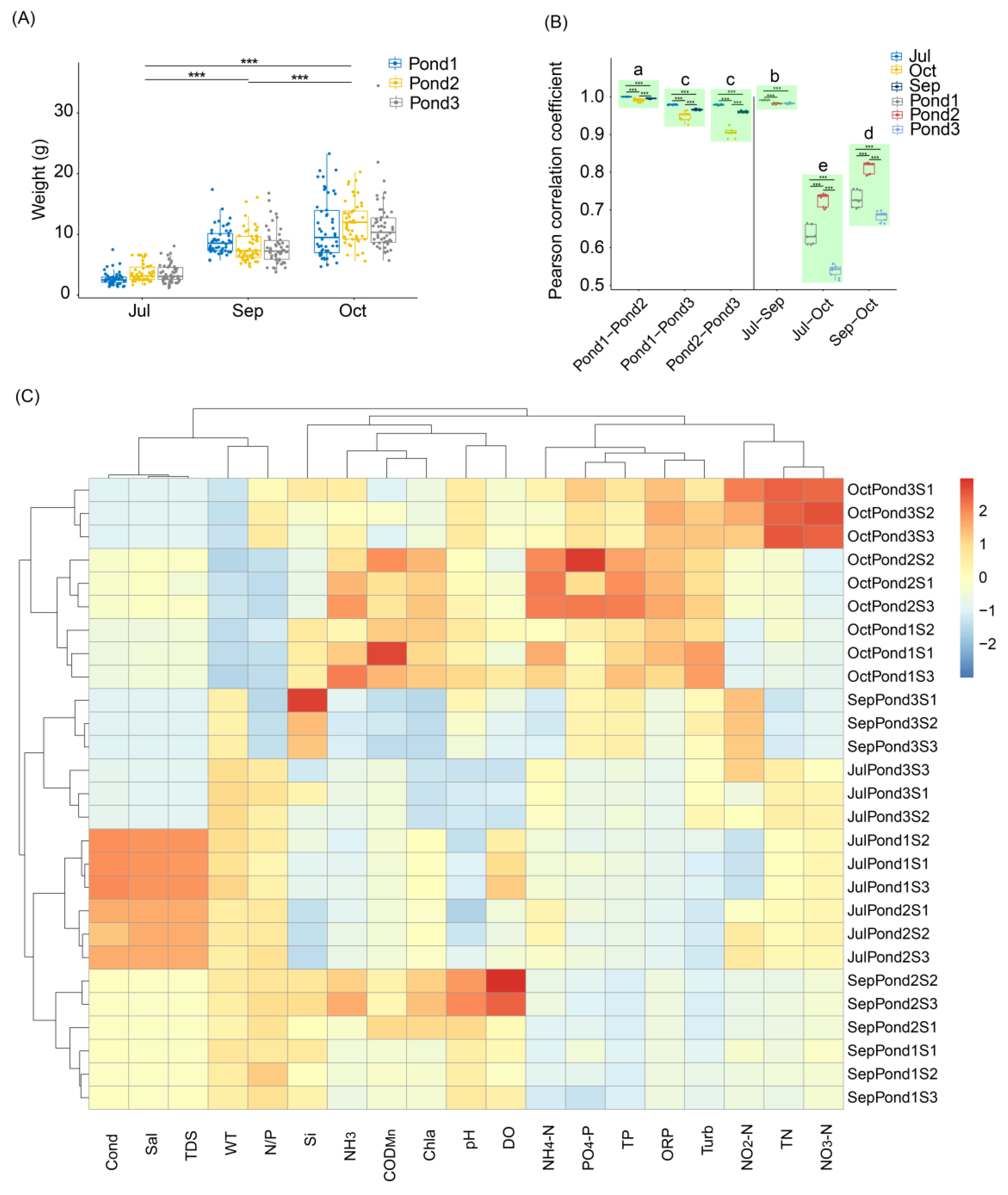
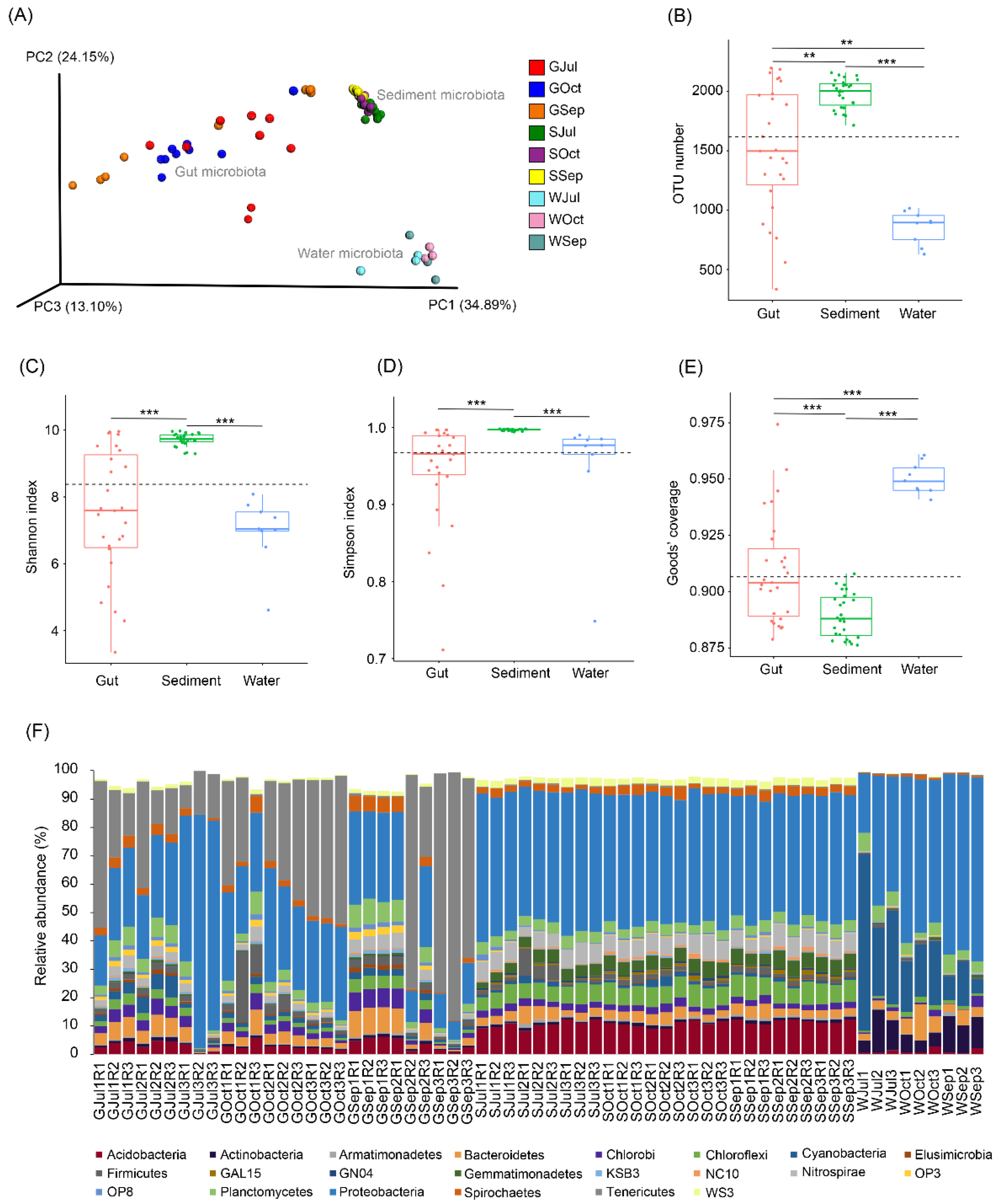
3. Results
3.1. Changes in Shrimp Body Weight and Water Physiochemical Properties
3.2. Differences in Microbiota Composition between Pond Water, Sediment, and Shrimp Gut
3.3. Effects of Pond, Sampling Time, and Habitat on Microbiota Structure
3.4. Effects of Environmental Microbiota on Shrimp Gut Microbiota Structure
4. Discussion
5. Conclusions
Author Contributions
Funding
Data Availability Statement
Conflicts of Interest
References
- Dai, W.; Yu, W.; Zhang, J.; Zhu, J.; Tao, Z.; Xiong, J. The gut eukaryotic microbiota influences the growth performance among cohabitating shrimp. Appl. Microbiol. Biotechnol. 2017, 101, 6447–6457. [Google Scholar] [CrossRef] [PubMed]
- De Schryver, P.; Vadstein, O. Ecological theory as a foundation to control pathogenic invasion in aquaculture. ISME J. 2014, 8, 2360–2368. [Google Scholar] [CrossRef] [PubMed]
- Li, X.; Ringø, E.; Hoseinifar, S.H.; Lauzon, H.L.; Birkbeck, H.; Yang, D. The adherence and colonization of microorganisms in fish gastrointestinal tract. Rev. Aquacul. 2019, 11, 603–618. [Google Scholar] [CrossRef]
- Ni, J.; Yan, Q.; Yu, Y.; Zhang, T. Factors influencing the grass carp gut microbiome and its effect on metabolism. FEMS Microbiol. Ecol. 2014, 87, 704–714. [Google Scholar] [CrossRef] [PubMed]
- Wu, J.Y.; Yan, M.C.; Sang, Y.; Li, F.; Luo, K.; Hu, L.H. Correlation between intestinal microbiota and growth of white shrimp (Litopenaeus vannamei). Appl. Ecol. Environ. Res. 2021, 19, 4993–5005. [Google Scholar] [CrossRef]
- Huang, F.; Pan, L.; Song, M.; Tian, C.; Gao, S. Microbiota assemblages of water, sediment, and intestine and their associations with environmental factors and shrimp physiological health. Appl. Microbiol. Biotechnol. 2018, 102, 8585–8598. [Google Scholar] [CrossRef]
- Xiong, J.; Wang, K.; Wu, J.; Qiuqian, L.; Yang, K.; Qian, Y.; Zhang, D. Changes in intestinal bacterial communities are closely associated with shrimp disease severity. Appl. Microbiol. Biotechnol. 2015, 99, 6911–6919. [Google Scholar] [CrossRef]
- Dai, W.-F.; Zhang, J.-J.; Qiu, Q.-F.; Chen, J.; Yang, W.; Ni, S.; Xiong, J.-B. Starvation stress affects the interplay among shrimp gut microbiota, digestion and immune activities. Fish Shellfish. Immunol. 2018, 80, 191–199. [Google Scholar] [CrossRef]
- Thongbuakaew, T.; Suwansa-ard, S.; Sretarugsa, P.; Sobhon, P.; Cummins, S.F. Identification and characterization of a crustacean female sex hormone in the giant freshwater prawn, Macrobrachium rosenbergii. Aquaculture 2019, 507, 56–68. [Google Scholar] [CrossRef]
- FAO. The State of World Fisheries and Aquaculture 2020. Sustainability in action. FAO: Rome, Italy, 2020. Available online: https://doi.org/10.4060/ca9229en (accessed on 29 January 2022).
- Zou, L.Y.; Cheng, X.C. Water quality evaluation index and conversion method of UIA. Fish Sci. 2002, 21, 42–43. [Google Scholar]
- Liu, Q.; Lai, Z.; Gao, Y.; Wang, C.; Zeng, Y.; Liu, E.; Mai, Y.; Yang, W.; Li, H. Connection between the gut microbiota of largemouth bass (Micropterus salmoides) and microbiota of the pond culture environment. Microorganisms 2021, 9, 1770. [Google Scholar] [CrossRef] [PubMed]
- Ni, J.; Yu, Y.; Feng, W.; Yan, Q.; Pan, G.; Yang, B.; Zhang, X.; Li, X. Impacts of algal blooms removal by chitosan-modified soils on zooplankton community in Taihu Lake, China. J. Environ. Sci. 2010, 22, 1500–1507. [Google Scholar] [CrossRef]
- Xiang, J.; He, T.; Wang, P.; Xie, M.; Xiang, J.; Ni, J. Opportunistic pathogens are abundant in the gut of cultured giant spiny frog (Paa spinosa). Aquacul. Res. 2018, 49, 2033–2041. [Google Scholar] [CrossRef]
- Magoc, T.; Salzberg, S.L. Flash: Fast length adjustment of short reads to improve genome assemblies. Bioinformatics 2011, 27, 2957–2963. [Google Scholar] [CrossRef] [PubMed]
- Caporaso, J.G.; Kuczynski, J.; Stombaugh, J.; Bittinger, K.; Bushman, F.D.; Costello, E.K.; Fierer, N.; Peña, A.G.; Goodrich, J.K.; Gordon, J.I.; et al. QIIME allows analysis of high-throughput community sequencing data. Nat. Methods 2010, 7, 335–336. [Google Scholar] [CrossRef] [PubMed]
- Edgar, R.C. UPARSE: Highly accurate OTU sequences from microbial amplicon reads. Nat. Methods 2013, 10, 996–998. [Google Scholar] [CrossRef]
- Wang, Q.; Garrity, G.M.; Tiedje, J.M.; Cole, J.R. Naïve Bayesian classifier for rapid assignment of rRNA sequences into the new bacterial taxonomy. Appl. Environ. Microbiol. 2007, 73, 5261–5267. [Google Scholar] [CrossRef]
- R Core Team. R: A Language and Environment for Statistical Computing; R Foundation for Statistical Computing: Vienna, Austria, 2013; Available online: http://www.R-project.org/ (accessed on 31 March 2021).
- Anderson, M.J. A new method for non-parametric multivariate analysis of variance. Austral. Ecol. 2001, 26, 32–46. [Google Scholar]
- Dixon, P. VEGAN, a package of R functions for community ecology. J. Veg. Sci. 2003, 14, 927–930. [Google Scholar] [CrossRef]
- Knights, D.; Kuczynski, J.; Charlson, E.S.; Zaneveld, J.; Mozer, M.C.; Collman, R.G.; Bushman, F.D.; Knight, R.; Kelley, S.T. Bayesian community-wide culture-independent microbial source tracking. Nat. Methods 2011, 8, 761–763. [Google Scholar] [CrossRef]
- Pei, P.; Wu, J.; Liang, H.; Du, H. Effects of biological water purification grid on intestinal flora composition of Pacific white leg shrimp Litopenaeus vannamei. Fish Sci. 2018, 37, 301–308. [Google Scholar] [CrossRef]
- Yu, W.; Dai, W.; Tao, Z.; Xiong, J. Characterizing the compositional and functional structures of intestinal microflora between healthy and diseased Litopenaeus vannamei. J. Fish China 2018, 42, 399–409. [Google Scholar] [CrossRef]
- Zhang, Z.; Liu, J.; Jin, X.; Liu, C.; Fan, C.; Guo, L.; Liang, Y.; Zheng, J.; Peng, N. Developmental, dietary, and geographical impacts on gut microbiota of red swamp crayfish (Procambarus clarkii). Microorganisms 2020, 8, 1376. [Google Scholar] [CrossRef] [PubMed]
- Nelson, S.G.; Li, H.W.; Knight, A.W. Calorie, carbon and nitrogen metabolism of juvenile Macrobrachium rosenbergii (de Man) (curstacea, palaemonidae) with regard to trophic position. Comp. Biochem. Phys. A 1977, 58, 319–327. [Google Scholar] [CrossRef]
- New, M.B.; Valenti, W.C. Freshwater Prawn Culture: The Farming of Macrobrachium Rosenbergii; Blackwell Science: Oxford, UK, 2000. [Google Scholar]
- Cao, P.; Wang, J.T.; Hu, H.W.; Zheng, Y.M.; Ge, Y.; Shen, J.P.; He, J.Z. Environmental filtering process has more important roles than dispersal limitation in shaping large-scale prokaryotic beta diversity patterns of grassland soils. Microb. Ecol. 2016, 72, 221–230. [Google Scholar] [CrossRef]
- Dini-Andreote, F.; Stegen, J.C.; van Elsas, J.D.; Salles, J.F. Distentangling mechanisms that mediate the balance between stochastic and deterministic processes in microbial succession. Proc. Natl. Acad. Sci. USA 2015, 112, E1326–E1332. [Google Scholar] [CrossRef]
- Eisenlord, S.D.; Zak, D.R.; Upchurch, R.A. Dispersal limitation and the assembly of soil Actinobacteria communities in a long-term chronosequence. Ecol. Evol. 2012, 2, 538–549. [Google Scholar] [CrossRef]
- Stegen, J.C.; Lin, X.; Konopka, A.E.; Fredrickson, J.K. Stochastic and deterministic assembly processes in subsurface microbial communities. ISME J. 2012, 6, 1653–1664. [Google Scholar] [CrossRef]
- Ni, J.; Yan, Q.; Yu, Y.; Zhang, T. Fish gut microecosystem: A model for detecting spatial pattern of microorganisms. Chin. J. Oceanol. Limnol. 2014, 32, 54–57. [Google Scholar] [CrossRef][Green Version]
- Xiong, J.; Dai, W.; Zhu, J.; Liu, K.; Dong, C.; Qiu, Q. The underlying ecological processes of gut microbiota among cohabitating retarded, overgrown and normal shrimps. Microb. Ecol. 2016, 73, 988–999. [Google Scholar] [CrossRef]
- Bunker, J.J.; Erickson, S.A.; Flynn, T.M.; Henry, C.; Koval, J.C.; Meisel, M.; Jabri, B.; Antonopoulos, D.A.; Wilson, P.C.; Bendelae, A. Natural polyreactive IgA antibodies coat the intestinal microbiota. Science 2017, 358, eaan6619. [Google Scholar] [CrossRef] [PubMed]
- Li, J.; Ni, J.; Li, J.; Wang, C.; Li, X.; Wu, S.; Zhang, T.; Yu, Y.; Yan, Q. Comparative study on gastrointestinal microbiota of eight fish species with different feeding habits. J. Appl. Microbiol. 2014, 117, 1750–1760. [Google Scholar] [CrossRef] [PubMed]



| Habitat | Pond | Sampling Time | |
|---|---|---|---|
| Number of significantly different OTUs | 3910 | 217 | 381 |
| Number of total OTUs | 12,845 | 12,845 | 12,845 |
| Proportion of significantly different OTUs | 30.44% | 1.69% | 2.97% |
| Number of significantly different genera | 685 | 23 | 54 |
| Number of total genera | 1223 | 1223 | 1223 |
| Proportion of significantly different genera | 56.01% | 1.88% | 4.42% |
| p-value | <0.05 | <0.05 | <0.05 |
Publisher’s Note: MDPI stays neutral with regard to jurisdictional claims in published maps and institutional affiliations. |
© 2022 by the authors. Licensee MDPI, Basel, Switzerland. This article is an open access article distributed under the terms and conditions of the Creative Commons Attribution (CC BY) license (https://creativecommons.org/licenses/by/4.0/).
Share and Cite
Liu, Q.; Gao, Y.; Wang, C.; Zeng, Y.; Ni, J.; Lai, Z. Effects of Ambient Microbiota on the Gut Microbiota of Macrobrachium rosenbergii. Water 2022, 14, 658. https://doi.org/10.3390/w14040658
Liu Q, Gao Y, Wang C, Zeng Y, Ni J, Lai Z. Effects of Ambient Microbiota on the Gut Microbiota of Macrobrachium rosenbergii. Water. 2022; 14(4):658. https://doi.org/10.3390/w14040658
Chicago/Turabian StyleLiu, Qianfu, Yuan Gao, Chao Wang, Yanyi Zeng, Jiajia Ni, and Zini Lai. 2022. "Effects of Ambient Microbiota on the Gut Microbiota of Macrobrachium rosenbergii" Water 14, no. 4: 658. https://doi.org/10.3390/w14040658
APA StyleLiu, Q., Gao, Y., Wang, C., Zeng, Y., Ni, J., & Lai, Z. (2022). Effects of Ambient Microbiota on the Gut Microbiota of Macrobrachium rosenbergii. Water, 14(4), 658. https://doi.org/10.3390/w14040658

