Understanding Hydrological Processes under Land Use Land Cover Change in the Upper Genale River Basin, Ethiopia
Abstract
1. Introduction
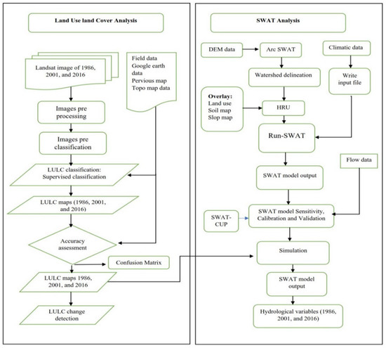
2. Materials and Methods
2.1. Description of the Study Area
2.2. SWAT Model Input
2.2.1. Study Area DEM (Digital Elevation Model)
2.2.2. Land Use Land Cover Map
2.2.3. Soil Map
2.2.4. Meteorological Data
2.2.5. River Flow Data
2.3. LULC Analysis
Image Classification and Accuracy Assessment
2.4. Description of the SWAT Model Set Up
2.5. Watershed Delineation
2.6. Model Simulation and Sensitivity Analysis
2.7. SWAT Model Calibration and Validation
2.8. Model Performance Evaluation
2.9. Impacts of LULC Change on Hydrological Processes
3. Results and Discussions
3.1. Land Use/Land Cover Change Dynamics
3.2. Accuracy Assessment of LULC Images
3.3. Sensitivity Analysis
3.4. Model Calibration and Validation
3.5. Performance Evaluation
3.6. Effect of Land Use Land Cover Change on Hydrological Process
4. Conclusions
Supplementary Materials
Author Contributions
Funding
Institutional Review Board Statement
Informed Consent Statement
Data Availability Statement
Acknowledgments
Conflicts of Interest
References
- Samal, D.R.; Gedam, S. Assessing the Impacts of Land Use and Land Cover Change on Water Resources in the Upper Bhima River Basin, India. Environ. Chall. 2021, 5, 100251. [Google Scholar] [CrossRef]
- Birhanu, A.; Masih, I.; Zaag, P.; Van Der Nyssen, J.; Cai, X. Impacts of Land Use and Land Cover Changes on Hydrology of the Gumara Catchment, Ethiopia. Phys. Chem. Earth 2019, 112, 165–174. [Google Scholar] [CrossRef]
- Betru, T.; Tolera, M.; Sahle, K.; Kassa, H. Trends and Drivers of Land Use/Land Cover Change in Western Ethiopia. Appl. Geogr. 2019, 104, 83–93. [Google Scholar] [CrossRef]
- Dibaba, W.T.; Demissie, T.A.; Miegel, K. Drivers and Implications of Land Use/Land Cover Dynamics in Finchaa Catchment, Northwestern Ethiopia. Land 2020, 9, 113. [Google Scholar] [CrossRef]
- Hassan, Z.; Shabbir, R.; Ahmad, S.S.; Malik, A.H.; Aziz, N.; Butt, A.; Erum, S. Dynamics of Land Use and Land Cover Change (LULCC) Using Geospatial Techniques: A Case Study of Islamabad Pakistan. Springerplus 2016, 5, 812. [Google Scholar] [CrossRef]
- Hailu, A.; Mammo, S.; Kidane, M. Dynamics of Land Use, Land Cover Change Trend and Its Drivers in Jimma Geneti District, Western Ethiopia. Land Use Policy 2020, 99, 105011. [Google Scholar] [CrossRef]
- Mucova, S.A.R.; Filho, W.L.; Azeiteiro, U.M.; Pereira, M.J. Assessment of Land Use and Land Cover Changes from 1979 to 2017 and Biodiversity & Land Management Approach in Quirimbas National Park, Northern Mozambique, Africa. Glob. Ecol. Conserv. 2018, 16, e00447. [Google Scholar] [CrossRef]
- Shawul, A.; Chakma, S. Spatiotemporal Detection of Land Use/Land Cover Change in the Large Basin Using Integrated Approaches of Remote Sensing and GIS in the Upper Awash Basin, Ethiopia. Environ. Earth Sci. 2019, 78, 141. [Google Scholar] [CrossRef]
- Zewdie, W.; Csaplovies, E. Remote Sensing Based Multi-Temporal Land Cover Classification and Change Detection in Northwestern Ethiopia. Eur. J. Remote Sens. 2015, 48, 121–139. [Google Scholar] [CrossRef]
- Alemu, B. The Effect of Land Use Land Cover Change on Land Degradation in the Highlands of Ethiopia. J. Environ. Earth Sci. 2015, 5, 1–13. [Google Scholar]
- Obeidat, M.; Awawdeh, M.; Lababneh, A. Assessment of Land Use/Land Cover Change and Its Environmental Impacts Using Remote Sensing and GIS Techniques, Yarmouk River Basin, North Jordan. Arab. J. Geosci. 2019, 12, 685. [Google Scholar] [CrossRef]
- Woldeyohannes, A.; Cotter, M.; Kelboro, G.; Dessalegn, W. Land Use and Land Cover Changes and Their Effects on the Landscape of Abaya-Chamo Basin, Southern Ethiopia. Land 2018, 7, 2. [Google Scholar] [CrossRef]
- Chang, Y.; Hou, K.; Li, X.; Zhang, Y.; Chen, P. Review of Land Use and Land Cover Change Research Progress. In Proceedings of the IOP Conference Series: Earth and Environmental Science, Harbin, China, 8–10 December 2017; Volume 113, p. 012087. [Google Scholar]
- Berihun, M.L.; Tsunekawa, A.; Haregeweyn, N.; Meshesha, D.T.; Adgo, E.; Tsubo, M.; Masunaga, T.; Fenta, A.A.; Sultan, D.; Yibeltal, M. Exploring Land Use/Land Cover Changes, Drivers and Their Implications in Contrasting Agro-Ecological Environments of Ethiopia. Land Use Policy 2019, 87, 104052. [Google Scholar] [CrossRef]
- Aredo, M.R.; Hatiye, S.D.; Pingale, S.M. Impact of Land Use/Land Cover Change on Stream Flow in the Shaya Catchment of Ethiopia Using the MIKE SHE Model. Arab. J. Geosci. 2021, 14, 114. [Google Scholar] [CrossRef]
- Negese, A. Impacts of Land Use and Land Cover Change on Soil Erosion and Hydrological Responses in Ethiopia. Appl. Environ. Soil Sci. 2021, 2021, 15–17. [Google Scholar] [CrossRef]
- Yesuph, A.Y.; Dagnew, A.B. Land Use/Cover Spatiotemporal Dynamics, Driving Forces and Implications at the Beshillo Catchment of the Blue Nile Basin, North Eastern Highlands of Ethiopia. Environ. Syst. Res. 2019, 8, 21. [Google Scholar] [CrossRef]
- Maza, M.; Srivastava, A.; Bisht, D.S.; Raghuwanshi, N.S.; Bandyopadhyay, A.; Chatterjee, C.; Bhadra, A. Simulating Hydrological Response of a Monsoon Dominated Reservoir Catchment and Command with Heterogeneous Cropping Pattern Using VIC Model. J. Earth Syst. Sci. 2020, 129, 200. [Google Scholar] [CrossRef]
- Srivastava, A.; Kumari, N.; Maza, M. Hydrological Response to Agricultural Land Use Heterogeneity Using Variable Infiltration Capacity Model. Water Resour. Manag. 2020, 34, 3779–3794. [Google Scholar] [CrossRef]
- MoWE Genale-Dawa River Basin Integrated Resources Development Master Plan Study, Sector Report; Volum II, A, Hydrology and Climate; Lahmeyer International GmbH, Germany in association with Yeshi-Ber Consult: Addis Ababa, Ethiopia, 2007.
- Shukla, S.; Gedam, S. Assessing the Impacts of Urbanization on Hydrological Processes in a Semi-Arid River Basin of Maharashtra, India. Model. Earth Syst. Environ. 2018, 4, 699–728. [Google Scholar] [CrossRef]
- Gyamfi, C.; Ndambuki, J.M.; Salim, R.W. Hydrological Responses to Land Use/Cover Changes in the Olifants Basin, South Africa. Water 2016, 8, 588. [Google Scholar] [CrossRef]
- Singh, V.P. Hydrologic Modeling: Progress and Future Directions. Geosci. Lett. 2018, 5, 15. [Google Scholar] [CrossRef]
- Johnston, R.; Smakhtin, V. Hydrological Modeling of Large River Basins: How Much Is Enough? Water Resour. Manag. 2014, 28, 2695–2730. [Google Scholar] [CrossRef]
- Bizuneh, B.B.; Moges, M.A.; Sinshaw, B.G.; Kerebih, M.S. SWAT and HBV Models ’ Response to Streamflow Estimation in the Upper Blue Nile Basin, Ethiopia. Water-Energy Nexus 2021, 4, 41–53. [Google Scholar] [CrossRef]
- Dibaba, W.T.; Demissie, T.A.; Miegel, K. Watershed Hydrological Response to Combined Land Use/Land Cover and Climate Change in Highland Ethiopia: Finchaa Catchment. Water 2020, 12, 1801. [Google Scholar] [CrossRef]
- Haile, A.T.; Akawka, A.L.; Berhanu, B. Changes in Water Availability in the Upper Blue Nile Basin under the Representative Concentration Pathways Scenario. Hydrol. Sci. J. 2017, 62, 2139–2149. [Google Scholar] [CrossRef]
- Takele, G.S.; Gebre, G.S.; Gebremariam, A.G.; Engida, A.N. Hydrological Modeling in the Upper Blue Nile Basin Using Soil and Water Analysis Tool (SWAT). Model. Earth Syst. Environ. 2022, 8, 277–292. [Google Scholar] [CrossRef]
- Tassew, B.G.; Belete, M.A.; Miegel, K. Application of HEC-HMS Model for Flow Simulation in the Lake Tana Basin: The Case of Gilgel Abay Catchment, Upper Blue Nile Basin, Ethiopia. Hydrology 2019, 6, 21. [Google Scholar] [CrossRef]
- Teklay, A.; Dile, Y.T.; Asfaw, D.H.; Bayabil, H.K. Impacts of Climate and Land Use Change on Hydrological Response in Gumara Watershed, Ethiopia. Ecohydrol. Hydrobiol. 2020, 21, 315–322. [Google Scholar] [CrossRef]
- Tufa, F.G.; Sime, C.H. Stream Flow Modeling Using SWAT Model and the Model Performance Evaluation in Toba Sub-Watershed, Ethiopia. Model. Earth Syst. Environ. 2020, 7, 2653–2665. [Google Scholar] [CrossRef]
- Worqlul, A.W.; Dile, Y.T.; Ayana, E.K.; Jeong, J. Impact of Climate Change on Streamflow Hydrology in Headwater Catchments of the Upper Blue Nile. Water 2018, 10, 120. [Google Scholar] [CrossRef]
- Zelelew, D.G.; Melesse, A.M. Applicability of a Spatially Semi-Distributed Hydrological Model for Watershed Scale Runoff Estimation in Northwest Ethiopia. Water 2018, 10, 923. [Google Scholar] [CrossRef]
- Leng, M.; Yu, Y.; Wang, S.; Zhang, Z. Simulating the Hydrological Processes of a Meso-Scale Watershed on the Loess Plateau, China. Water 2020, 12, 878. [Google Scholar] [CrossRef]
- Khoi, D.N.; Thom, V.T. Parameter Uncertainty Analysis for Simulating Streamflow in a River Catchment of Vietnam. Glob. Ecol. Conserv. 2015, 4, 538–548. [Google Scholar] [CrossRef]
- Chimdessa, K.; Quraishi, S.; Kebede, A.; Alamirew, T. Effect of Land Use Land Cover and Climate Change on River Flow and Soil Loss in Didessa River Basin, South West Blue Nile, Ethiopia. Hydrology 2019, 6, 2. [Google Scholar] [CrossRef]
- Awotwi, A.; Kwame, G.; Quaye-ballard, J.A.; Annor, T.; Kwabena, E.; Harris, E.; Agyekum, J.; Lawer, J. Water Balance Responses to Land-Use/Land-Cover Changes in the Pra River Basin of Ghana, 1986–2025. Catena 2019, 182, 104129. [Google Scholar] [CrossRef]
- da Silva, V.d.P.R.; Silva, M.T.; Singh, V.P.; de Souza, E.P.; Braga, C.C.; de Holanda, R.M.; Almeida, R.S.R.; de Sousa, F.d.A.S.; Braga, A.C.R. Simulation of Stream Flow and Hydrological Response to Land-Cover Changes in a Tropical River Basin. Catena 2018, 162, 166–176. [Google Scholar] [CrossRef]
- Alvarenga, L.A.; Mello, C.R.D.; Colombo, A.; Cuartas, L.A.; Bowling, L.C. Assessment of Land Cover Change on the Hydrology of a Brazilian Head- Water Watershed Using the Distributed Hydrology-Soil-Vegetation Model. Catena 2016, 143, 7–17. [Google Scholar] [CrossRef]
- Kumar, N.; Tischbein, B.; Kusche, J.; Beg, M.K.; Bogardi, J.J. Impact of Land-Use Change on the Water Resources of the Upper Kharun Catchment, Chhattisgarh, India. Reg. Environ. Chang. 2017, 17, 2373–2385. [Google Scholar] [CrossRef]
- Chishugi, D.U.; Sonwa, D.J.; Kahindo, J.-M.; Itunda, D.; Chishugi, J.B.; Félix, F.L.; Sahan, M. How Climate Change and Land Use/Land Cover Change Affect Domestic Water Vulnerability in Yangambi Watersheds (D. R. Congo). Land 2021, 10, 165. [Google Scholar] [CrossRef]
- Woldesenbet, T.A.; Elagib, N.A.; Ribbe, L.; Heinrich, J. Catchment Response to Climate and Land Use Changes in the Upper Blue Nile Sub-Basins, Ethiopia. Sci. Total Environ. 2018, 644, 193–206. [Google Scholar] [CrossRef] [PubMed]
- Bogale, S. Hydrological Response to Land Use and Land Cover Changes of Ribb Watershed, Ethiopia. Hydrology 2021, 9, 1–12. [Google Scholar] [CrossRef]
- Gashaw, T.; Tulu, T.; Argaw, M.; Worqlul, A.W. Modeling the Hydrological Impacts of Land Use/Land Cover Changes in the Andassa Watershed, Blue Nile Basin, Ethiopia. Sci. Total Environ. 2018, 619–620, 1394–1408. [Google Scholar] [CrossRef]
- Guzha, A.C. Impacts of Land Use and Land Cover Change on Surface Runoff, Discharge and Low Flows: Evidence from East Africa. J. Hydrol. Reg. Stud. 2018, 15, 49–67. [Google Scholar] [CrossRef]
- Li, H.; Yu, C.; Qin, B.; Li, Y.; Jin, J.; Luo, L.; Wu, Z.; Shi, K.; Zhu, G. Modeling the Effects of Climate Change and Land Use/Land Cover Change on Sediment Yield in a Large Reservoir Basin in the East Asian Monsoonal Region. Water 2022, 14, 2346. [Google Scholar] [CrossRef]
- Li, Y.; Chang, J.; Luo, L.; Wang, Y.; Guo, A.; Ma, F.; Fan, J. Spatiotemporal Impacts of Land Use Land Cover Changes on Hydrology from the Mechanism Perspective Using SWAT Model with Time-Varying Parameters. Hydrol. Res. 2018, 50, 244–261. [Google Scholar] [CrossRef]
- Mango, L.M.; Melesse, A.M.; Mcclain, M.E.; Gann, D.; Setegn, S.G. Land Use and Climate Change Impacts on the Hydrology of the Upper Mara River Basin, Kenya: Results of a Modeling Study to Support Better Resource Management. Hydrol. Earth Syst. Sci. 2011, 15, 2245–2258. [Google Scholar] [CrossRef]
- Adeba, D.; Kansal, M.L.; Sen, S. Assessment of Water Scarcity and Its Impacts on Sustainable Development in Awash Basin, Ethiopia. Sustain. Water Resour. Manag. 2015, 1, 71–87. [Google Scholar] [CrossRef]
- Lv, Z.; Zuo, J.; Rodriguez, D. Predicting of Runoff Using an Optimized SWAT-ANN: A Case Study. J. Hydrol. Reg. Stud. 2020, 29, 100688. [Google Scholar] [CrossRef]
- Awulachew, S.B.; Yilma, A.D.; Loiskandl, W.; Ayana, M.; Alamirew, T. Water Resources and Irrigation Development in Ethiopia; International Water Management Institute (IWMI): Colombo, Sri Lanka, 2007; 66p. [Google Scholar]
- Degefu, M.A.; Tadesse, Y.; Bewket, W. Observed Changes in Rainfall Amount and Extreme Events in Southeastern Ethiopia, 1955–2015. Theor. Appl. Climatol. 2021, 144, 967–983. [Google Scholar] [CrossRef]
- FAO (Food and Agricultural Organization). Major Soils of the World Land and Water Digital Media Series 19; Food and Agricultural Organization of the United Nations: Rome, Italy, 2002. [Google Scholar]
- MoWE Genale-Dawa River Basin Integrated Resources Development Master Plan Study, Sector Report; Volume II, F, Soil Survey; Lahmeyer International GmbH, Germany in association with Yeshi-Ber Consult: Addis Ababa, Ethiopia, 2007.
- Dinku, T.; Hailemariam, K.; Maidment, R.; Tarnavsky, E.; Connor, S. Combined Use of Satellite Estimates and Rain Gauge Observations to Generate High-Quality Historical Rainfall Time Series over Ethiopia. Int. J. Climatol. 2014, 34, 2489–2504. [Google Scholar] [CrossRef]
- Dinku, T.; Cousin, R.; Corral, J.; Ceccato, P.; Thomson, M.C.; Faniriantsoa, R.; Khomyakov, I.; Vadillo, A. The ENACTS Approach: Transforming Climate Services in Africa One Country at a Time. World Policy Pap. 2018, 2018, PA11D-0820. [Google Scholar]
- Alemayehu, A.; Bewket, W. Local Spatiotemporal Variability and Trends in Rainfall and Temperature in the Central Highlands of Ethiopia. Geogr. Ann. Ser. A Phys. Geogr. 2017, 99, 85–101. [Google Scholar] [CrossRef]
- van Buuren, S.; Groothuis-Oudshoorn, K. Mice: Multivariate Imputation by Chained Equations in R. J. Stat. Softw. 2011, 45, 1–67. [Google Scholar] [CrossRef]
- Sattari, M.-T.; Joudi, A.R.; Kusiak, A. Assessment of Different Methods for Estimation of Missing Data in Precipitation Studies. Hydrol. Res. 2017, 48, 1032–1044. [Google Scholar] [CrossRef]
- Alam, A.; Bhat, M.S.; Maheen, M. Using Landsat Satellite Data for Assessing the Land Use and Land Cover Change in Kashmir Valley. GeoJournal 2019, 85, 1529–1543. [Google Scholar] [CrossRef]
- Kindu, M.; Schneider, T.; Teketay, D.; Knoke, T. Land Use/Land Cover Change Analysis Using Object-Based Classification Approach in Munessa-Shashemene Landscape of the Ethiopian Highlands. Remote Sens. 2013, 5, 2411–2435. [Google Scholar] [CrossRef]
- Lillesand, T.M.; Kiefer, R.W.; Chipman, J.W. Remote Sensing and Image Interpretation, 7th ed.; Wiley: New York, NY, USA, 2015; ISBN 9781118343289. [Google Scholar]
- Minta, M.; Kibret, K.; Thorne, P.; Nigussie, T.; Nigatu, L. Land Use and Land Cover Dynamics in Dendi-Jeldu Hilly-Mountainous Areas in the Central Ethiopian Highlands. Geoderma 2018, 314, 27–36. [Google Scholar] [CrossRef]
- Arnold, J.G.; Moriasi, D.N.; Gassman, P.W.; Abbaspour, K.C.; White, M.J.; Srinivasan, R.; Santhi, C.; Harmel, R.D.; Griensven, A.V.; Van Liew, M.W.; et al. SWAT: Model Use, Calibration, and Validation. Trans. Am. Soc. Agric. Biol. Eng. 2012, 55, 1491–1508. [Google Scholar]
- Arnold, J.G.; Srinivasan, R.; Muttiah, R.S.; Williams, J.R. Large Area Hydrologic Modeling and Assessment: Part I. Model Development. J. Am. Water Resour. Assoc. 1998, 34, 73–89. [Google Scholar] [CrossRef]
- Taylor, S.D.; He, Y.; Hiscock, K.M. Modelling the Impacts of Agricultural Management Practices on River Water Quality in Eastern England. J. Environ. Manag. 2016, 180, 147–168. [Google Scholar] [CrossRef]
- Neitsch, S.L.; Arnold, J.G.; Kiniry, J.R.; Willians, J.R. Soil & Water Assessment Tool Theoretical Documentation Version 2009; Texas Water Resources Institute, Texas AgriLife Research and USDA Agriculural Research Service: Temple, TX, USA, 2011. [Google Scholar]
- Narsimlu, B.; Gosain, A.K.; Chahar, B.R. SWAT Model Calibration and Uncertainty Analysis for Streamflow Prediction in the Kunwari River Basin, India, Using Sequential Uncertainty Fitting. Environ. Process. 2015, 2, 79–95. [Google Scholar] [CrossRef]
- Arnold, J.G.; Fohrer, N. SWAT2000: Current Capabilities and Research Opportunities in Applied Watershed Modelling. Hydrol. Process. 2005, 19, 563–572. [Google Scholar] [CrossRef]
- Abbaspour, K.C.; Vaghefi, S.A.; Srinivasan, R. A Guideline for Successful Calibration and Uncertainty Analysis for Soil and Water Assessment: A Review of Papers from the 2016 International SWAT Conference. Water 2018, 10, 6. [Google Scholar] [CrossRef]
- Abbaspour, K.C. SWAT-CUP: SWAT Calibration and Uncertainty Programs—A User Manual; Eawag: Dübendorf, Switzerland, 2015; pp. 16–70. [Google Scholar]
- Abraham, T.; Nadew, B. Impact of Land Use Land Cover Dynamics on Water Balance, Lake Ziway Watershed, Ethiopia. Hydrol. Curr. Res. 2018, 9, 309. [Google Scholar]
- Bekele, D.; Alamirew, T.; Kebede, A.; Zeleke, G.; Assefa, M.; Bekele, D. Modeling the Impacts of Land Use and Land Cover Dynamics on Hydrological Processes of the Keleta Watershed, Ethiopia. Sustain. Environ. 2021, 7, 1947632. [Google Scholar] [CrossRef]
- Akoko, G.; Le, T.H.; Gomi, T.; Kato, T. A Review of SWAT Model Application in Africa. Water 2021, 13, 1313. [Google Scholar] [CrossRef]
- Moriasi, D.N.; Arnold, J.G.; Liew, M.W.V.; Bingner, R.L.; Harmel, R.D.; Veith, T.L. Model Evaluation Guidelines for Systematic Quantification of Accuracy in Watershed Simulations. Trans. Am. Soc. Agric. Biol. Eng. 2007, 50, 885–900. [Google Scholar]
- Nash, J.; Sutcliffe, J. River Flow Forecasting through Conceptual Models: Part I—A Discussion of Principles. J. Hydrol. 1970, 10, 282–290. [Google Scholar] [CrossRef]
- Nasiri, S.; Ansari, H.; Ziaei, A.N. Simulation of Water Balance Equation Components Using SWAT Model in Samalqan Watershed (Iran). Arab. J. Geosci. 2020, 13, 421. [Google Scholar] [CrossRef]
- Gebremicael, T.G.; Mohamed, Y.A.; Van der Zaag, P. Attributing the Hydrological Impact of Different Land Use Types and Their Long-Term Dynamics through Combining Parsimonious Hydrological Modelling, Alteration Analysis and PLSR Analysis. Sci. Total Environ. 2019, 660, 1155–1167. [Google Scholar] [CrossRef]
- Messele, T.A.; Moti, D.T. Modeling Change of Land Use on Hydrological Response of River by Remedial Measures Using Arc SWAT: Case of Weib Catchment, Ethiopia. Int. J. Innov. Technol. Explor. Eng. 2019, 8, 2381–2390. [Google Scholar] [CrossRef]
- Babiso, B.; Toma, S.; Bajigo, A. Land Use/Land Cover Dynamics and Its Implication on Sustainable Land Management in Wallecha Watershed, Southern Ethiopia. Glob. J. Sci. Front. Res. H Environ. Earth Sci. 2016, 16, 49–53. [Google Scholar]
- MoWE Genale-Dawa River Basin Integrated Resources Development Master Plan Study, Sector Report; Volume II, E, Land Cover and Land Use; Lahmeyer International GmbH, Germany in association with Yeshi-Ber Consult: Addis Ababa, Ethiopia, 2007.
- Hassen, E.E.; Assen, M. Land Use/Cover Dynamics and Its Drivers in Gelda Catchment, Lake Tana Watershed, Ethiopia. Environ. Syst. Res. 2018, 6, 4. [Google Scholar] [CrossRef]
- Mathewos, M.; Dananto, M.; Erkossa, T.; Mulugeta, G. Land Use Land Cover Dynamics at Bilate Alaba Sub-Watershed, Southern Ethiopia. J. Appl. Sci. Environ. Manag. 2019, 28, 1521–1528. [Google Scholar] [CrossRef]
- Meshesha, T.W.; Tripathi, S.K.; Khare, D. Analyses of Land Use and Land Cover Change Dynamics Using GIS and Remote Sensing during 1984 and 2015 in the Beressa Watershed Northern Central Highland of Ethiopia. Model. Earth Syst. Environ. 2016, 2, 1–12. [Google Scholar] [CrossRef]
- Hailemariam, S.N.; Soromessa, T.; Teketay, D. Land Use and Land Cover Change in the Bale Mountain Eco-Region of Ethiopia during 1985 to 2015. Land 2016, 5, 41. [Google Scholar] [CrossRef]
- Ayele, G.; Hayicho, H.; Alemu, M. Land Use Land Cover Change Detection and Deforestation Modeling: In Delomena District of Bale Zone, Ethiopia. J. Environ. Prot. 2019, 10, 532–561. [Google Scholar] [CrossRef]
- Anderson, J.R.; Hardy, E.E.; Roach, J.T. A Land Use and Land Cover Classification System for Use with Remote Sensor Data; US Government Printing Office: Washington, DC, USA, 1976; Volume 964. [Google Scholar]
- Viera, A.J.; Garrett, J.M. Understanding Interobserver Agreement: The Kappa Statistic. Fam. Med. 2005, 37, 360–363. [Google Scholar]
- Belihu, M.; Tekleab, S.; Abate, B.; Bewket, W. Hydrologic Response to Land Use Land Cover Change in the Upper Gidabo Watershed, Rift Valley Lakes Basin, Ethiopia. HydroResearch 2020, 3, 85–94. [Google Scholar] [CrossRef]
- Negewo, T.F.; Sarma, A.K. Estimation of Water Yield under Baseline and Future Climate Change Scenarios in Genale Watershed, Genale Dawa River Basin, Ethiopia, Using SWAT Model. J. Hydrol. Eng. 2021, 26, 05020051. [Google Scholar] [CrossRef]
- Roba, N.T.; Kassa, A.K.; Geleta, D.Y.; Harka, A.E. Streamflow and Sediment Yield Estimation, and Area Prioritization for Better Conservation Planning in the Dawe River Watershed of the Wabi Shebelle River Basin, Ethiopia. Heliyon 2021, 7, e08509. [Google Scholar] [CrossRef] [PubMed]
- Shawul, A.A.; Alamirew, T.; Dinka, M.O. Calibration and Validation of SWAT Model and Estimation of Water Balance Components of Shaya Mountainous Watershed, Southeastern Ethiopia. Hydrol. Earth Syst. Sci. Discuss. 2013, 10, 13955–13978. [Google Scholar] [CrossRef]
- Haregeweyn, N.; Tesfaye, S.; Tsunekawa, A.; Tsubo, M.; Meshesha, D.T.; Adgo, E.; Elias, A. Dynamics of Land Use and Land Cover and Its Effects on Hydrologic Responses: Case Study of the Gilgel Tekeze Catchment in the Highlands of Northern Ethiopia. Environ. Monit. Assess. 2015, 187, 4090. [Google Scholar] [CrossRef] [PubMed]
- Nicholls, E.M.; Drewitt, G.B.; Fraser, S.; Carey, S.K. The Influence of Vegetation Cover on Evapotranspiration atop Waste Rock Piles, Elk Valley, British Columbia. Hydrol. Process. 2019, 33, 2594–2606. [Google Scholar] [CrossRef]











| Dataset | Resolution (m) | Path/Raw | Imagery Acquisition Date |
|---|---|---|---|
| Landsat 5 TM imagery | 30 m × 30 m | 167/056, 168/055 and 168/056 | 1 January 1987; 21 Januar 1986 and 5 January 1986 |
| Landsat 5 TM imagery | 30 m × 30 m | 167/056, 168/055 and 168/056 | 26 Januar 2002; 3 March, 2001 and 3 March 2001 |
| Landsat 8 OLI imagery | 30 m × 30 m | 167/056, 168/055 and 168/056 | 2 February 2016; 15 March, 2016 and 15 March 2016 |
| LULC Type | SWAT Code | 1986 LULC | 2001 LULC | 2016LULC | |||
|---|---|---|---|---|---|---|---|
| Area Coverage (ha) | % | Area Coverage (ha) | % | Area Coverage(ha) | % | ||
| Settlements | URBN | 1731.78 | 0.16 | 2100.42 | 0.2 | 2939.4 | 0.28 |
| Cultivated land | AGRL | 257,741.9 | 24.35 | 389,986.3 | 36.85 | 498,167.6 | 47.08 |
| Shrubland | SHRB | 252,403.7 | 23.85 | 245,208.2 | 23.17 | 206,725.8 | 19.53 |
| Forest land | FRST | 312,945.6 | 29.57 | 212,807.7 | 20.11 | 143,124.4 | 13.53 |
| Grassland | GRAS | 230,954.8 | 21.82 | 204,505.7 | 19.33 | 199,965.2 | 18.9 |
| Bare land | BARR | 1740.06 | 0.16 | 2997.27 | 0.28 | 6587.37 | 0.62 |
| Water body | WATR | 701.46 | 0.06 | 613.62 | 0.06 | 709.38 | 0.067 |
| Total | 1,058,219 | 100 | 1,058,219 | 100 | 1,058,219 | 100 | |
| LULC | (2001–1986) | (2016–2001) | (2016–1986) | ||||||
|---|---|---|---|---|---|---|---|---|---|
| Gain/Loss of Area (ha) | % | Annual Rate (ha) | Gain/Loss of Area (ha) | % | Annual Rate (ha) | Gain/Loss of Area (ha) | % | Annual Rate (ha) | |
| URBN | 368.6 | 21.29 | 24.6 | 838.98 | 39.9 | 55.9 | 1207.62 | 69.7 | 40.25 |
| AGRL | 132,244.4 | 51.31 | 8816.3 | 108,181.4 | 27.7 | 7212.1 | 240,425.7 | 93.3 | 8014.19 |
| SHRB | −7195.5 | −2.85 | −479.7 | −38,482.4 | −15.7 | −2565.5 | −45,677.9 | −18.1 | −1522.6 |
| FRST | −100,137.9 | −32.0 | −6675.9 | −69,683.3 | −32.7 | −4645.6 | −169,821 | −54.3 | −5660.71 |
| GRAS | −26,449 | −11.45 | −1763.3 | −4540.5 | −2.2 | −302.7 | −30,989.5 | −13.4 | −1032.98 |
| BARR | 1257.2 | 72.25 | 83.8 | 3590.1 | 119.8 | 239.3 | 4847.31 | 278.6 | 161.58 |
| WATR | −87.8 | −12.52 | −5.9 | 95.76 | 15.6 | 6.4 | 7.92 | 1.1 | 0.26 |
| LULC | URBN | AGRL | SHRB | FRST | GRAS | BARR | WATR | Total |
|---|---|---|---|---|---|---|---|---|
| URBN | 1437.38 | 212.16 | 257.07 | 44.11 | 69.42 | 80.28 | 0 | 2100.42 |
| AGRL | 0 | 176,442 | 47,956.69 | 80,708.75 | 84,421.64 | 457.22 | 0 | 389,986.29 |
| SHRB | 194.03 | 36,822.83 | 132,139 | 40,941.48 | 34,906.79 | 169.42 | 34.3 | 245,208.15 |
| FRST | 0 | 12,389.38 | 15,144.22 | 184,046 | 1227.94 | 0 | 0 | 212,807.7 |
| GRAS | 0 | 31,139.38 | 56,906.34 | 6911.79 | 109,457 | 91.31 | 0 | 204,505.74 |
| BARR | 100.37 | 736.04 | 0.03 | 293.41 | 872.05 | 941.83 | 53.54 | 2997.27 |
| WATR | 0 | 0 | 0 | 0 | 0 | 0 | 613.62 | 613.62 |
| Total | 1731.78 | 257,741.91 | 252,403.65 | 312,945.57 | 230,954.76 | 1740.06 | 701.46 | 1,058,219 |
| LULC | URBN | AGRL | SHRB | FRST | GRAS | BARR | WATR | Total |
|---|---|---|---|---|---|---|---|---|
| URBN | 2046.52 | 350 | 107.6 | 63.42 | 288.36 | 83.5 | 0 | 2939.4 |
| AGRL | 53.9 | 304,712.54 | 86,313.27 | 47,473.17 | 59,306.66 | 308.1 | 0 | 498,167.64 |
| SHRB | 0 | 56,938.04 | 81,030.44 | 48,130.57 | 20,383.99 | 242.73 | 0 | 206,725.77 |
| FRST | 0 | 16,769.41 | 10,543.95 | 105,713.8 | 10,097.23 | 0 | 0 | 143,124.39 |
| GRAS | 0 | 8836.4 | 66,206.2 | 11,401.14 | 112,986.9 | 534.6 | 0 | 199,965.24 |
| BARR | 0 | 2379.9 | 936.53 | 0 | 1442.6 | 1828.34 | 0 | 6587.37 |
| WATR | 0 | 0 | 70.16 | 25.6 | 0 | 0 | 613.62 | 709.38 |
| Total | 2100.42 | 389,986.3 | 245,208.2 | 212,807.7 | 204,505.7 | 2997.27 | 613.62 | 1,058,219 |
| LULC | URBN | AGRL | SHRB | FRST | GRAS | BARR | WATR | Total |
|---|---|---|---|---|---|---|---|---|
| URBN | 1325.65 | 447.7 | 507.56 | 86.78 | 546.91 | 24.77 | 0 | 2939.4 |
| AGRL | 98.5 | 190,414.36 | 93,389.33 | 114,225.2 | 99,856.25 | 184 | 0 | 498,167.64 |
| SHRB | 129.63 | 33,809.59 | 82,632.5 | 59,459.66 | 30,694.39 | 0 | 0 | 206,725.77 |
| FRST | 0 | 3443 | 14617.95 | 106,401.5 | 18,661.94 | 0 | 0 | 143,124.39 |
| GRAS | 0 | 27,496.18 | 60,061.69 | 32,500.95 | 79,666.4 | 240.02 | 0 | 199,965.24 |
| BARR | 178 | 2131.08 | 1186.7 | 271.48 | 1528.84 | 1291.27 | 0 | 6587.37 |
| WATR | 0 | 0 | 7.92 | 0 | 0 | 0 | 701.46 | 709.38 |
| Total | 1731.78 | 257,741.91 | 252,403.65 | 312,945.57 | 230,954.76 | 1740.06 | 701.46 | 1,058,219 |
| Classified Data (1986) | Reference Data | ||||||||
|---|---|---|---|---|---|---|---|---|---|
| URBN | AGRL | SHRB | FRST | GRAS | BARR | WATR | Total | User | |
| Accuracy (%) | |||||||||
| URBN | 22 | 2 | 0 | 0 | 0 | 0 | 0 | 24 | 91.7 |
| AGRL | 3 | 52 | 1 | 0 | 6 | 5 | 0 | 67 | 77.6 |
| SHRB | 0 | 3 | 49 | 4 | 2 | 0 | 1 | 59 | 83.1 |
| FRST | 0 | 0 | 7 | 61 | 0 | 0 | 0 | 68 | 89.7 |
| GRAS | 0 | 7 | 1 | 0 | 47 | 2 | 0 | 57 | 82.5 |
| BARR | 3 | 2 | 0 | 0 | 2 | 25 | 0 | 32 | 78.1 |
| WATR | 0 | 0 | 0 | 0 | 0 | 0 | 39 | 39 | 100 |
| Total | 28 | 66 | 58 | 65 | 57 | 32 | 40 | 346 | |
| Producer accuracy (%) | 78.6 | 78.8 | 84.5 | 93.8 | 82.5 | 78.1 | 97.5 | ||
| Overall accuracy = 85.3%; Kappa statistic = 82.5% | |||||||||
| Classified Data (2001) | |||||||||
| URBN | 41 | 0 | 0 | 0 | 2 | 1 | 0 | 46 | 89.1 |
| AGRL | 2 | 48 | 3 | 0 | 5 | 3 | 0 | 59 | 78.7 |
| SHRB | 0 | 3 | 42 | 3 | 4 | 0 | 0 | 51 | 80.8 |
| FRST | 0 | 0 | 8 | 59 | 0 | 0 | 0 | 68 | 88.1 |
| GRAS | 1 | 5 | 0 | 0 | 45 | 1 | 0 | 52 | 86.5 |
| BARR | 1 | 2 | 0 | 0 | 2 | 43 | 0 | 48 | 89.6 |
| WATR | 0 | 0 | 1 | 0 | 0 | 0 | 36 | 37 | 97.3 |
| Total | 45 | 58 | 54 | 62 | 58 | 48 | 36 | 361 | |
| Producer accuracy (%) | 91.1 | 82.8 | 77.8 | 95.2 | 77.6 | 89.6 | 100 | ||
| Overall accuracy = 87%; Kappa statistic = 84.7% | |||||||||
| Classified Data (2016) | |||||||||
| URBN | 46 | 1 | 0 | 0 | 0 | 2 | 0 | 49 | 93.9 |
| AGRL | 2 | 53 | 1 | 0 | 9 | 2 | 0 | 67 | 79.1 |
| SHRB | 0 | 1 | 44 | 0 | 1 | 0 | 0 | 46 | 95.7 |
| FRST | 0 | 0 | 5 | 59 | 0 | 0 | 0 | 64 | 90.8 |
| GRAS | 0 | 7 | 0 | 0 | 54 | 0 | 0 | 61 | 88.5 |
| BARR | 5 | 0 | 0 | 0 | 1 | 41 | 0 | 47 | 87.2 |
| WATR | 0 | 0 | 0 | 0 | 0 | 0 | 38 | 38 | 100 |
| Total | 53 | 62 | 50 | 59 | 65 | 45 | 38 | 372 | |
| Producer accuracy (%) | 86.8 | 85.5 | 88 | 100 | 83.1 | 91.1 | 100 | ||
| Overall accuracy = 90.05%; Kappa statistic = 88.3% | |||||||||
| Parameter Name | Description | Ranking | t-Stat | p-Value |
|---|---|---|---|---|
| ALPHA_BF.gw | Baseflow alpha factor (days) | 1 | 7.86 | 0.00 |
| CN2.mgt | SCS runoff curve number | 2 | −3.15 | 0.00 |
| CANMX.hru | Maximum canopy storage (mm H2O) | 3 | 2.68 | 0.01 |
| GWQMN.gw | Threshold depth of shallow water aquifer | 4 | −1.25 | 0.21 |
| CH_K2.rte | Effective hydraulic conductivity (mm/h) | 5 | −1.14 | 0.25 |
| REVAPMN.gw | Threshold depth of water in the shallow aquifer for “revap” to occur (mm) | 6 | −0.99 | 0.32 |
| SOL_AWC(..).sol | Available water capacity of the soil | 7 | −0.92 | 0.36 |
| RCHRG_DP.gw | Deep aquifer percolation fraction | 8 | −0.78 | 0.44 |
| ESCO.hru | Soil evaporation compensation factor | 9 | −0.7 | 0.49 |
| GW_DELAY.gw | Groundwater delay (days) | 10 | −0.65 | 0.51 |
| Min Value | Max Value | Calibrated_Value | |
|---|---|---|---|
| ALPHA_BF.gw | 0 | 1 | 0.74 |
| CN2.mgt | −0.2 | 0.2 | 0.0136 |
| CANMX.hru | 0 | 50 | 15.3 |
| GWQMN.gw | 1250 | 2150 | 1755.13 |
| CH_K2.rte | 0.01 | 100 | 58.7 |
| REVAPMN.gw | 0 | 250 | 1.875 |
| SOL_AWC(..).sol | 0 | 1 | 0.0325 |
| RCHRG_DP.gw | 0 | 1 | 0.0075 |
| ESCO.hru | 0 | 1 | 0.277 |
| GW_DELAY.gw | 30 | 450 | 52.05 |
| Statistical Parameters | Calibration | Validation |
|---|---|---|
| P-factor | 0.88 | 0.81 |
| R-factor | 1.02 | 0.87 |
| R2 | 0.78 | 0.74 |
| NSE | 0.73 | 0.72 |
| PBIAS | −3.2 | 3.9 |
| Mean Observed discharge (m3/s) | 101.63 | 98.42 |
| Mean Simulated discharge (m3/s) | 104.95 | 94.59 |
| Hydrological Parameters | 1986 LULC | 2001LULC | 2016 LULC | Percent Change (%) | ||
|---|---|---|---|---|---|---|
| (mm) | (mm) | (mm) | 1986–2001 | 2001–2016 | 1986–2016 | |
| Precipitation | 1060.25 | 1060.25 | 1060.25 | |||
| Surface Runoff | 139.87 | 159.03 | 171.57 | 13.7 | 7.9 | 22.7 |
| Lateral Flow | 38.68 | 37.92 | 36.08 | −1.96 | −4.85 | −6.72 |
| Groundwater flow | 145.46 | 141.31 | 138.34 | −2.85 | −2.10 | −4.89 |
| Evapotranspiration | 692.49 | 676.76 | 670.34 | −2.27 | −0.95 | −3.20 |
| Potential Evapotranspiration | 1699.68 | 1699.68 | 1699.68 | |||
| Total Water Yield | 324.42 | 339.63 | 347.32 | 4.69 | 2.26 | 7.06 |
Publisher’s Note: MDPI stays neutral with regard to jurisdictional claims in published maps and institutional affiliations. |
© 2022 by the authors. Licensee MDPI, Basel, Switzerland. This article is an open access article distributed under the terms and conditions of the Creative Commons Attribution (CC BY) license (https://creativecommons.org/licenses/by/4.0/).
Share and Cite
Shigute, M.; Alamirew, T.; Abebe, A.; Ndehedehe, C.E.; Kassahun, H.T. Understanding Hydrological Processes under Land Use Land Cover Change in the Upper Genale River Basin, Ethiopia. Water 2022, 14, 3881. https://doi.org/10.3390/w14233881
Shigute M, Alamirew T, Abebe A, Ndehedehe CE, Kassahun HT. Understanding Hydrological Processes under Land Use Land Cover Change in the Upper Genale River Basin, Ethiopia. Water. 2022; 14(23):3881. https://doi.org/10.3390/w14233881
Chicago/Turabian StyleShigute, Mehari, Tena Alamirew, Adane Abebe, Christopher E. Ndehedehe, and Habtamu Tilahun Kassahun. 2022. "Understanding Hydrological Processes under Land Use Land Cover Change in the Upper Genale River Basin, Ethiopia" Water 14, no. 23: 3881. https://doi.org/10.3390/w14233881
APA StyleShigute, M., Alamirew, T., Abebe, A., Ndehedehe, C. E., & Kassahun, H. T. (2022). Understanding Hydrological Processes under Land Use Land Cover Change in the Upper Genale River Basin, Ethiopia. Water, 14(23), 3881. https://doi.org/10.3390/w14233881

