Fresh Water Use in Florida: Trends and Drivers
Abstract
1. Introduction
- ₋
- Many studies related to water have been carried out in Florida, and no research has compared different regions of the state. However, elements such as weather, population, level of urbanization, and agricultural and industrial activities, which are most likely to influence water use, may vary from one region to another region of the state [15,16,17].
- ₋
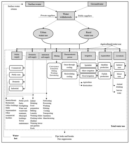
- Studies have explored one or more categories of water use in the entire Florida or parts of it, e.g., irrigation. Most water-related studies in Florida have examined water use from different perspectives using various analytical approaches. Some studies have estimated outdoor water use by identifying factors associated with irrigation practices [18] and analyzing combinations of irrigation planning and landscape/irrigation design to reduce irrigation water application [19]. Water use is also assessed in agricultural activities by examining irrigation water use on sandy soil [20]. Toor and Rainey [21] analyzed the use of reclaimed water to reduce surface and groundwater use, while Anderson [22] presented some of the advantages of reclaimed water use. Leal et al. [23] described the level of importance Florida residents associate with water quantity issues. Palenchar et al. [24] investigated water use patterns and volume for indoor purposes. To our knowledge, studies have not compared the freshwater use in terms of all eight categories namely: aquaculture, livestock, irrigation, thermoelectric power, mining, industrial self-supply, domestic self-supply, and public supply.
- ₋
- Leal et al. [23] suggested that water use comparison between urban and rural areas could be very interesting, especially since rural and urban areas differ in population and land use/land cover properties, including commercial, residential, services, or industrial entities [25]. Besides, a high population can contribute to a decrease in existing water sources [23].
- ₋
- More and more variables have been incorporated into the models to the point that water use drivers vary greatly [26]. Drivers can positively or negatively influence water use. From a conservation awareness perspective, identifying and understanding water use drivers in Florida can contribute to water resource management and policy-making.
2. Study Region, Methodology, and Datasets Used
2.1. Study Region
2.2. Methodology
- ❖ Water-Use Categories for all counties in Florida
- Public-supply water use—Water delivered to domestic, commercial, and industrial users by public and private water suppliers.
- Domestic self-supply water use—Water withdrawn from a private source, such as a well, or captured as rainwater in a cistern for usage purposes in the domestic sector.
- Industrial self-supply water use—Water from a private source for fabricating, processing, washing, diluting, cooling, or transporting a product; incorporating water into a product; or sanitation needs within the manufacturing facility.
- Mining water use—Water used to extract minerals from solids, such as coal, iron, sand, and gravel; liquids, such as crude petroleum; and gases, such as natural gas.
- Thermoelectric power water use—Water used to generate electricity with steam-driven turbine generators. This category includes Once-through cooling and Recirculating cooling systems.
- Irrigation water use—Water applied to sustain plant growth in agricultural practices.
- Livestock water use—Water associated with livestock watering, feedlots, dairy operations, cooling of facilities for the animals and products, dairy sanitation, and wash down of facilities.
- Aquaculture water use—Water associated with raising organisms that live in water, such as finfish and shellfish.
- ❖
- Urban/Rural Water Use
- ❖ Total Water Use
- ❖ Agricultural Water Use
- ❖ Per Capita Water Use
3. Results
3.1. Patterns and Trends in Water Use
3.1.1. Total Water Use
- ₋ Irrigation—Three (3) types of irrigation practices were observed in Florida: sprinkler/spray irrigation (method of applying water in a controlled manner that is similar to rainfall), micro-irrigation (low-pressure, low-flow-rate type of irrigation that can reduce the likelihood of overwatering a landscape), and surface irrigation (also known as flood or furrow irrigation), where farmers flow water down small trenches running through their crops. Compared to all the other categories, in 2005, irrigation water use was 17.4% in north Florida, 44.7% in central Florida, and 58.9% in south Florida (Figure 5). In 2010, irrigation water use increased to 20.5%, 46.9%, and 61.9% in north, central, and south Florida consecutively (Figure 6). In 2015, irrigation water use was still 21% in north Florida as of 2010. However, it has consecutively decreased to 35.8% and 60.2% in central and south Florida (Figure 7).
- ₋ Aquaculture—Aquaculture water use was less than 1% in all three Florida regions in 2005 and 2015 (Figure 5 and Figure 7). In 2010, aquaculture water use was less than 1% in north and central Florida. Curiously, in 2010, the data reported showed that there was no water use in aquaculture in south Florida (Figure 6).
- ₋ Public Supply—In 2005, the public water supply was 30.1% in north Florida, 42.7% in central Florida, and 36.3% in south Florida (Figure 5). In 2010, public-supply water use decreased to 36.9% and 33.2% in central and south Florida consecutively but was 30.3% in north Florida (Figure 6). In 2015, public-supply water use decreased to 29.3% in north Florida, while it increased to 53.2% and 33.9% in central Florida and south Florida, consecutively (Figure 7).
- ₋ Domestic Self-Supply—In 2005, domestic self-supplied water use was 6.4% in north Florida, 2.5% in central Florida, and 1.2% in south Florida (Figure 5). In 2010, it consecutively dropped to 6.1% and remained at 1.2% in north and south Florida, while it increased to 4.4% in central Florida (Figure 6). In 2015, domestic self-supplied water use increased to 6.3% in the north, decreased to 3.5% in central Florida, and slightly dropped to 1.1% in south Florida (Figure 7).
- ₋ Industrial Self-Supply—Self-supplied water use was 12.5% in north Florida, 2.3% in central Florida, and less than 1% in south Florida in 2005 (Figure 5). In 2010, it consecutively dropped to 11.9%, 2%, and remained less than 1% in north, central, and south Florida, while it increased to 4.4% in central Florida (Figure 6). In 2015, industrial self-supplied water use remained at 12.3% in north Florida as in 2005, but increased to 3.5% and dropped to less than 1% in central and south Florida consecutively (Figure 7).
- ₋ Mining—In 2005, water use in the mining sector was 3% in north and central Florida regions (Figure 5 and Figure 6) and 2.6% in south Florida. In 2010, it decreased to 2.2%, 1.3% and 2.1% in north, central, and south Florida (Figure 6). In 2015, mining water use was 2% in north Florida, 1.4% in central, and 3.1% in south Florida (Figure 7).
- ₋ Thermoelectric Power—In 2005, thermoelectric power water use was 30.3% in north Florida, 4.3% in central Florida, and 0.5% in south Florida (Figure 5). In 2010, It decreased to 28.3% in north Florida but increased to 8% and 1.4% in central and south Florida consecutively (Figure 6). In 2015, thermoelectric power water use decreased to 27.6% in north Florida, 1.6% in central, and 1.2% in south Florida (Figure 7).
3.1.2. Urban and Rural Water Use
3.1.3. Water Use by Source
3.1.4. Change in Water Use
3.2. Drivers of Water Use
| Categories | Drivers | Citations |
|---|---|---|
| Sociodemographic | Population | [16,23,51,52] |
| Education | [22,23] | |
| Urbanization | [15,53] | |
| Household size | [51] | |
| Income | [51] | |
| Environmental | Land use/land cover change | [16,49] |
| Climate change | [51,54] | |
| Temperature | [54,55] | |
| Precipitation | [54,55,56] | |
| Economic | Agriculture | [50] |
| Industry | [57] | |
| Tourism | [51] | |
| Policy | Conservation methods | [51] |
| Pricing systems | [51,52,58] | |
| Technical | Technology | [59,60] |
3.3. Water Use and Population
| Florida Regions | 2005 | 2010 | 2015 | ||||||
|---|---|---|---|---|---|---|---|---|---|
| Equation | R2 | R | Equation | R2 | R | Equation | R2 | R | |
| North Florida | y = 1.292x + 39.29 | 0.242 | 0.492 | y = 1.353x + 42.34 | 0.239 | 0.489 | y = 1.394x + 47.36 | 0.206 | 0.454 |
| Central Florida | y = 1.589x + 121.9 | 0.351 | 0.593 | y = 1.954x + 76.39 | 0.354 | 0.595 | y = 2.537x + 92.7 | 0.451 | 0.672 |
| South Florida | y = 0.1952x + 597.6 | 0.007 | 0.082 | y = 0.4926x + 526.5 | 0.0227 | 0.151 | y = 0.3579x + 631. | 0.013 | 0.116 |
4. Discussion
4.1. Demand, Supply, and Water Use Quantity
4.2. Drivers of Change Affecting Florida Water Use
4.3. Assumptions, limitations, next steps
5. Conclusions
Author Contributions
Funding
Data Availability Statement
Acknowledgments
Conflicts of Interest
References
- Yang, L.; Yang, S.-H.; Magiera, E.; Froelich, W.; Jach, T.; Laspidou, C. Domestic water consumption monitoring and behaviour intervention by employing the internet of things technologies. Procedia Comput. Sci. 2017, 111, 367–375. [Google Scholar] [CrossRef]
- Reid, K. Global Water Crisis: Facts, FAQs, and How to Help. 2018. Available online: https://www.worldvision.org/clean-water-news-stories/global-water-crisis-facts (accessed on 15 November 2022).
- McLennan, M. The Global Risks Report 2021, 16th ed.; World Economic Forum Cologny: Cologny, Switzerland, 2021. [Google Scholar]
- Bhaduri, A.; Bogardi, J.; Siddiqi, A.; Voigt, H.; Vörösmarty, C.; Pahl-Wostl, C.; Bunn, S.E.; Shrivastava, P.; Lawford, R.; Foster, S.; et al. Achieving Sustainable Development Goals from a Water Perspective. Front. Environ. Sci. 2016, 4, 64. [Google Scholar] [CrossRef]
- Moumen, Z.; El Idrissi, N.E.A.; Tvaronavičienė, M.; Lahrach, A. Water security and sustainable development. Insights Reg. Dev. 2019, 1, 301–317. [Google Scholar] [CrossRef]
- Sadoff, C.W.; Borgomeo, E.; Uhlenbrook, S. Rethinking water for SDG 6. Nat. Sustain. 2020, 3, 346–347. [Google Scholar] [CrossRef]
- Odera, E.; Martin, E.; Lamm, A. Southern Florida High Water Users’ Public Opinions of Water in Florida. 2015. Available online: http://piecenter.com/wp-content/uploads/2015/09/SouthFloridaWaterOpinions_REPORTFINAL.pdf (accessed on 15 November 2022).
- Marella, R.L. Water Withdrawals, Use, and Trends in Florida, 2010; US Geological Survey: Reston, VA, USA, 2014. [Google Scholar]
- Fernald, E.; Purdum, E. Water Resource Atlas; Institute of Public Affairs, Florida State Univ.: Tallahassee, FL, USA, 1998; pp. 114–119. [Google Scholar]
- Wade, T.; Borisova, T. Florida’s Water Resources. EDIS 2022, 1, 1–9. [Google Scholar] [CrossRef]
- Takatsuka, Y.; Niekus, M.R.; Harrington, J.; Feng, S.; Watkins, D.; Mirchi, A.; Nguyen, H.; Sukop, M.C. Value of irrigation water usage in South Florida agriculture. Sci. Total Environ. 2018, 626, 486–496. [Google Scholar] [CrossRef]
- Glenn, M.E.; Authority, F.K.A. Water Resources Activities in Florida, 1987–1988; US Geological Survey: Reston, VA, USA, 1988. [Google Scholar]
- Stoker, P.; Rothfeder, R. Drivers of Urban Water Use. Sustain. Cities Soc. 2014, 12, 1–8. [Google Scholar] [CrossRef]
- Rawls, C.; Borisova, T.; Berg, S.; Burkhardt, J. Incentives for Residential Water Conservation: Water Price, Revenue, and Consumer Equity in Florida . In Proceedings of the Southern Agricultural Economics Association Annual Meeting, Orlando, FL, USA, 6–9 February 2010. [Google Scholar]
- Dzurik, A.A. Water Use and Public Policy in Florida. J. Water Resour. Plan. Manag. 1984, 110, 167–179. [Google Scholar] [CrossRef]
- Sun, G.; McNulty, S.G.; Myers, J.M.; Cohen, E.C. Impacts of Climate Change, Population Growth, Land Use Change, and Groundwater Availability on Water Supply and Demand across the Conterminous US. Watershed Update 2008, 6, 1–30. [Google Scholar]
- Maliva, R.G.; Manahan, W.S.; Missimer, T.M. Climate change and water supply: Governance and adaptation planning in Florida. Water Policy 2021, 23, 521–536. [Google Scholar] [CrossRef]
- Morera, M.C.; Monaghan, P.F.; Dukes, M.D. Determinants of Landscape Irrigation Water Use in Florida-Friendly Yards. Environ. Manag. 2020, 65, 19–31. [Google Scholar] [CrossRef] [PubMed]
- Haley, M.B.; Dukes, M.D.; Miller, G.L. Residential Irrigation Water Use in Central Florida. J. Irrig. Drain. Eng. 2007, 133, 427–434. [Google Scholar] [CrossRef]
- Zotarelli, L.; Scholberg, J.M.; Dukes, M.; Muñoz-Carpena, R.; Icerman, J. Tomato yield, biomass accumulation, root distribution and irrigation water use efficiency on a sandy soil, as affected by nitrogen rate and irrigation scheduling. Agric. Water Manag. 2009, 96, 23–34. [Google Scholar] [CrossRef]
- Toor, G.S.; Rainey, D.P. History and Current Status of Reclaimed Water Use in Florida. EDIS 2009, 10, 1–4. [Google Scholar] [CrossRef]
- Anderson, C. Reclaimed Water Use: The Example of Florida. U. Fla. JL & Pub. Pol’y 2014, 25, 1. [Google Scholar]
- Leal, A.; Rumble, J.N.; Lamm, A.J. Setting the Agenda: Exploring Florida Residents’ Perceptions of Water Quality and Quantity Issues. J. Appl. Commun. 2015, 99, 53–68. [Google Scholar] [CrossRef]
- Palenchar, J.; Friedman, K.; Heaney, J.P. Hydrograph Separation of Indoor and Outdoor Billed Water Use in Florida’s Single Family Residential Sector . In Proceedings of the FSAWWA Fall Conference, Orlando, FL, USA, 5 June 2009. [Google Scholar]
- Bureau, U.C. Urban and Rural. Available online: https://www.census.gov/programs-surveys/geography/guidance/geo-areas/urban-rural.html (accessed on 15 November 2022).
- Corbella, H.M.; Pujol, D.S. What lies behind domestic water use: A review essay on the drivers of domestic water consumption. Boletín Asoc. Geógrafos Españoles 2009, 50, 297–314. [Google Scholar]
- Maupin, M.A.; Kenny, J.F.; Hutson, S.S.; Lovelace, J.K.; Barber, N.L.; Linsey, K.S. Estimated Use of Water in the United States in 2010; US Geological Survey: Reston, VA, USA, 2014. [Google Scholar]
- Population Clock. Available online: https://www.census.gov/popclock/ (accessed on 15 November 2022).
- Anandhi, A.; Bentley, C. Predicted 21st century climate variability in southeastern U.S. using downscaled CMIP5 and meta-analysis. Catena 2018, 170, 409–420. [Google Scholar] [CrossRef]
- Shukla, S.; Shrestha, N.; Jaber, F.; Srivastava, S.; Obreza, T.; Boman, B. Evapotranspiration and crop coefficient for watermelon grown under plastic mulched conditions in sub-tropical Florida. Agric. Water Manag. 2014, 132, 1–9. [Google Scholar] [CrossRef]
- Singh, S.; Srivastava, P.; Mitra, S.; Abebe, A. Climate variability and irrigation impacts on streamflows in a Karst watershed—A systematic evaluation. J. Hydrol. Reg. Stud. 2016, 8, 274–286. [Google Scholar] [CrossRef]
- Winsberg, M.D. The Advance of Florida’s Frontier as Determined from Post Office Openings. Fla. Hist. Q. 1993, 72, 189–199. [Google Scholar]
- Gonzalez, E. The Local Government Formation Manual. 2003. Available online: http://www.leedelegation.com/uploads/2/3/0/7/2307391/2013-2014_local_government_formation_manual.pdf (accessed on 15 November 2022).
- Wilke, A.B.B.; Vasquez, C.; Cardenas, G.; Carvajal, A.; Medina, J.; Petrie, W.D.; Beier, J.C. Invasion, establishment, and spread of invasive mosquitoes from the Culex coronator complex in urban areas of Miami-Dade County, Florida. Sci. Rep. 2021, 11, 14620. [Google Scholar] [CrossRef] [PubMed]
- Zotarelli, L.; Dukes, M.D.; Simonne, E.H.; Barrett, C.E.; Dittmar, P. 2020–2021 Vegetable Production Handbook: Chapter 3. Principles and Practices of Irrigation Management for Vegetables. 2020. Available online: https://journals.flvc.org/edis/article/download/121804/121978 (accessed on 15 November 2022).
- Heberlein-Larson, L.A.; Tan, Y.; Stark, L.M.; Cannons, A.C.; Shilts, M.H.; Unnasch, T.R.; Das, S.R. Complex Epidemiological Dynamics of Eastern Equine Encephalitis Virus in Florida. Am. J. Trop. Med. Hyg. 2019, 100, 1266–1274. [Google Scholar] [CrossRef] [PubMed]
- Smith, S. Florida Population Growth: Past, Present and Future. 2005. Available online: https://www.bebr.ufl.edu/sites/default/files/Research%20Reports/FloridaPop2005_0.pdf (accessed on 15 November 2022).
- Kelen, P.T.V.; Downs, J.A.; Stark, L.M.; Loraamm, R.W.; Anderson, J.H.; Unnasch, T.R. Spatial epidemiology of eastern equine encephalitis in Florida. Int. J. Health Geogr. 2012, 11, 47. [Google Scholar] [CrossRef]
- Florida’s Snakes. Available online: https://ufwildlife.ifas.ufl.edu/snakes/florida.shtml (accessed on 15 November 2022).
- Borisova, T.; Bi, X.; Larkin, S.; Longanecker, J. Assessing Nature-Based Recreation to Support Economic Development and Environmental Sustainability Extension Programs. J. Ext. 2016, 54, 9. [Google Scholar]
- Lieurance, D.; Flory, L. SS-AGR-371/AG376: The UF/IFAS Assessment of Nonnative Plants in Florida’s Natural Areas: History, Purpose, and Use. Available online: https://edis.ifas.ufl.edu/publication/AG376 (accessed on 15 November 2022).
- Salaudeen, T.; Thomas, M.; Harding, D.; Hight, S.D. Economic Impact of Tropical Soda Apple (Solanum viarum) on Florida Cattle Production. Weed Technol. 2013, 27, 389–394. [Google Scholar] [CrossRef]
- Kenny, J.F.; Barber, N.L.; Hutson, S.S.; Linsey, K.S.; Lovelace, J.K.; Maupin, M.A. Estimated Use of Water in the United States in 2005; US Geological Survey: Reston, VA, USA, 2009. [Google Scholar]
- Dieter, C.; Linsey, K.; Caldwell, R.; Harris, M.; Ivahnenko, T.; Lovelace, J.; Maupin, M.; Barber, N. Estimated Use of Water in the United States County-Level Data for 2015 (Ver. 2.0, June 2018); data release; US Geological Survey: Reston, VA, USA, 2018; Volume 10, p. F7TB15V5. [Google Scholar]
- Khan, M.; Roberson, S.; Reid, K.; Jordan, M.; Odoi, A. Geographic disparities and temporal changes of diabetes prevalence and diabetes self-management education program participation in Florida. PLoS ONE 2021, 16, e0254579. [Google Scholar] [CrossRef]
- Ebrahimi, Z.D.; Momenitabar, M.; Arani, M.; Bridgelall, R. Remediation Ranking of High Crash Fatality Locations Involving Older Drivers in Florida’s Rural Counties. 2022. Available online: http://dx.doi.org/10.2139/ssrn.4062873 (accessed on 15 November 2022).
- Neto, M.D.L.F.; Naghettini, M.; Von Sperling, M.; Libânio, M. Assessing the relevance of intervening parameters on the per capita water consumption rates in Brazilian urban communities. Water Sci. Technol. Water Supply 2005, 5, 9–15. [Google Scholar] [CrossRef]
- Mui, K.; Wong, L.T.; Law, L.; Wai, M.K. Domestic water consumption benchmark development for Hong Kong. Build. Serv. Eng. Res. Technol. 2007, 28, 329–335. [Google Scholar] [CrossRef]
- Pokharel, S. Analysis of Land Use Change as a Method of Predicting Water Demands in an Urbanizing Environment: Redland, Miami-Dade County, Florida; Master of Science, Florida International University: Miami, FL, USA, 2014. [Google Scholar] [CrossRef]
- Warziniack, T.; Arabi, M.; Brown, T.C.; Froemke, P.; Ghosh, R.; Rasmussen, S.; Swartzentruber, R. Projections of Freshwater Use in the United States Under Climate Change. Earth's Futur. 2022, 10, e2021EF002222. [Google Scholar] [CrossRef]
- Marella, R.L. Factors That Affect Public-Supply Water Use in Florida, with a Section on Projected Water Use to the Year 2020; U.S. Department of the Interior, U.S. Geological Survey: Reston, VA, USA, 1992. [Google Scholar]
- Ahmad, S.; Prashar, D. Evaluating Municipal Water Conservation Policies Using a Dynamic Simulation Model. Water Resour. Manag. 2010, 24, 3371–3395. [Google Scholar] [CrossRef]
- Alford, S.; Harris, H.; Martin, C.; Chagaris, D.; Allen, M. SE CASC Coastal Resilience Working Group Part III. Watershed Modification Effects on Coastal Ecosystems: A Synthesis from Selected Gulf of Mexico Estuaries. 2021. Available online: https://www.researchgate.net/profile/Charles-Martin-11/publication/356001608_SE_CASC_Coastal_Resilience_Working_Group_Part_III_Watershed_Modification_Effects_on_Coastal_Ecosystems_A_Synthesis_from_Selected_Gulf_of_Mexico_Estuaries/links/6189621707be5f31b7590874/SE-CASC-Coastal-Resilience-Working-Group-Part-III-Watershed-Modification-Effects-on-Coastal-Ecosystems-A-Synthesis-from-Selected-Gulf-of-Mexico-Estuaries.pdf (accessed on 15 November 2022).
- Her, Y.G.; Boote, K.; Migliaccio, K.; Fraisse, C.; Letson, D.; Mbuya, O.; Anandhi, A.; Chi, H.; Ngatia, L.; Asseng, S. Climate Change Impacts and Adaptation in Florida’s Agriculture. In Florida’s Climate: Changes, Variations & Impacts; 2017. Available online: https://diginole.lib.fsu.edu/islandora/object/fsu%3A539159 (accessed on 15 November 2022).
- Anandhi, A.; Sharma, A.; Sylvester, S. Can meta-analysis be used as a decision-making tool for developing scenarios and causal chains in eco-hydrological systems? Case study in Florida. Ecohydrology 2018, 11, e1997. [Google Scholar] [CrossRef]
- Opalinski, N.F.; Bhaskar, A.S.; Manning, D.T. Spatial and Seasonal Response of Municipal Water Use to Weather across the Contiguous U.S. JAWRA J. Am. Water Resour. Assoc. 2020, 56, 68–81. [Google Scholar] [CrossRef]
- Liu, L.; Hejazi, M.; Patel, P.; Kyle, P.; Davies, E.; Zhou, Y.; Clarke, L.; Edmonds, J. Water demands for electricity generation in the U.S.: Modeling different scenarios for the water–energy nexus. Technol. Forecast. Soc. Chang. 2015, 94, 318–334. [Google Scholar] [CrossRef]
- Zhang, X.; Khachatryan, H. Investigating Monetary Incentives for Environmentally Friendly Residential Landscapes. Water 2020, 12, 3023. [Google Scholar] [CrossRef]
- Borisova, T.; Shah, S.I.A.; Wade, T.; Grogan, K.; Bi, X. Valuing Florida Water Resources: Water Use in Irrigated Agriculture. 2019. Available online: https://edis.ifas.ufl.edu/pdf/FE/FE105700.pdf (accessed on 15 November 2022).
- Morera, M.C.; Monaghan, P.F.; Dukes, M.D. Evolving response to smart irrigation controllers in high water-use central Florida homes. AWWA Water Sci. 2019, 1, e111. [Google Scholar] [CrossRef]
- Marella, R. Water Withdrawals, Use, and Trends in Florida, 2005. Scientific Investigations Report 2009–5125; US Geological Survey: Reston, VA, USA, 2009. [Google Scholar]
- Marella, R. Water Withdrawals, Uses, and Trends in Florida, 2015; Scientific Investigations Report 2019–5147; US Geological Survey: Reston, VA, USA, 2019. [Google Scholar]
- Verdi, R.J.; Tomlinson, S.A.; Marella, R.L. Drought of 1998–2002: Impacts on Florida’s Hydrology and Landscape. 2006. Available online: https://pubs.usgs.gov/circ/2006/1295/pdf/circ1295.pdf (accessed on 15 November 2022).
- U.S. Energy Information Administration—EIA—Independent Statistics and Analysis. Available online: https://www.eia.gov/state/analysis.php?sid=FL#21. (accessed on 15 November 2022).
- Borisova, T.; Rogers, J. Water Withdrawals and Their Use in Florida in 2010. 2018. Available online: https://edis.ifas.ufl.edu/publication/FE943 (accessed on 15 November 2022).
- Dimkić, D. Temperature Impact on Drinking Water Consumption. Environ. Sci. Proc. 2020, 2, 31. [Google Scholar] [CrossRef]
- Cheng, C.-H.; Nnadi, F.; Liou, Y.-A. A Regional Land Use Drought Index for Florida. Remote Sens. 2015, 7, 17149–17167. [Google Scholar] [CrossRef]
- Capece, J. Population Growth and Water Demand Model for Port LaBelle, Florida. 2007. Available online: http://hendryutilities.com/docs/boxes/PLUS_Population_Study_070830.pdf (accessed on 15 November 2022).
- Barnett, C. Mirage: Florida and the Vanishing Water of the Eastern US; University of Michigan Press: Ann Arbor, MI, USA, 2008; pp. 6–75. [Google Scholar]
- Mayer, P.; DeOreo, W.; Towler, E.; Martien, L.; Lewis, D. Tampa Water Department Residential Water Conservation Study: The Impacts of High Efficiency Plumbing Fixture Retrofits in Single-Family Homes. In A Report Prepared for Tampa Water Department and the United States Environmental Protection Agency. 2004. Available online: https://www.researchgate.net/publication/242745422_Tampa_Water_Department_Residential_Water_Conservation_Study_The_Impacts_of_High_Efficiency_Plumbing_Fixture_Retrofits_in_Single-Family_Homes (accessed on 15 November 2022).
- Abrams, B.; Kumaradevan, S.; Sarafidis, V.; Spaninks, F. An Econometric Assessment of Pricing Sydney’s Residential Water Use*. Econ. Rec. 2012, 88, 89–105. [Google Scholar] [CrossRef]
- Worthington, A.C.; Hoffman, M. An Empirical Survey of Residential Water Demand Modelling. J. Econ. Surv. 2008, 22, 842–871. [Google Scholar] [CrossRef]
- Cash, D.W.; Adger, W.N.; Berkes, F.; Garden, P.; Lebel, L.; Olsson, P.; Pritchard, L.; Young, O. Scale and Cross-Scale Dynamics: Governance and Information in a Multilevel World. Ecol. Soc. 2006, 11, art8. [Google Scholar] [CrossRef]













Publisher’s Note: MDPI stays neutral with regard to jurisdictional claims in published maps and institutional affiliations. |
© 2022 by the authors. Licensee MDPI, Basel, Switzerland. This article is an open access article distributed under the terms and conditions of the Creative Commons Attribution (CC BY) license (https://creativecommons.org/licenses/by/4.0/).
Share and Cite
Morain, A.; Anandhi, A. Fresh Water Use in Florida: Trends and Drivers. Water 2022, 14, 3726. https://doi.org/10.3390/w14223726
Morain A, Anandhi A. Fresh Water Use in Florida: Trends and Drivers. Water. 2022; 14(22):3726. https://doi.org/10.3390/w14223726
Chicago/Turabian StyleMorain, Almando, and Aavudai Anandhi. 2022. "Fresh Water Use in Florida: Trends and Drivers" Water 14, no. 22: 3726. https://doi.org/10.3390/w14223726
APA StyleMorain, A., & Anandhi, A. (2022). Fresh Water Use in Florida: Trends and Drivers. Water, 14(22), 3726. https://doi.org/10.3390/w14223726

