Combining Statistical Clustering with Hydraulic Modeling for Resilient Reduction of Water Losses in Water Distribution Networks: Large Scale Application Study in the City of Patras in Western Greece
Abstract
1. Introduction
2. Data and Study Area
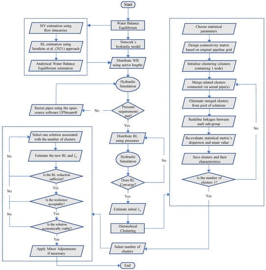
3. Methodology
3.1. Real Losses (RL, Leakages) Allocation
3.2. Minimum Night Flow (Bottom-Up) Approach
3.3. Hierarchical Clustering Approach Based on Ward’s Method
3.4. Selection of the proper clustering solution
4. Results
5. Conclusions
Author Contributions
Funding
Data Availability Statement
Conflicts of Interest
References
- Deng, Y.; Cardin, M.-A.; Babovic, V.; Santhanakrishnan, D.; Schmitter, P.; Meshgi, A. Valuing flexibilities in the design of urban water management systems. Water Res. 2013, 47, 7162–7174. [Google Scholar] [CrossRef] [PubMed]
- Rehan, R.; Knight, M.; Unger, A.; Haas, C. Development of a system dynamics model for financially sustainable management of municipal watermain networks. Water Res. 2013, 47, 7184–7205. [Google Scholar] [CrossRef] [PubMed]
- Charalambous, B.; Foufeas, D.; Petroulias, N. Leak detection and water loss management. Water Util. J. 2014, 8, 25–30. [Google Scholar]
- Serafeim, A.V.; Kokosalakis, G.; Deidda, R.; Karathanasi, I.; Langousis, A. Probabilistic estimation of minimum night flow in water distribution networks: Large-scale application to the city of Patras in western Greece. Stoch. Hydrol. Hydraul. 2021, 36, 643–660. [Google Scholar] [CrossRef]
- Perdios, A.; Kokosalakis, G.; Fourniotis, N.T.; Karathanasi, I.; Langousis, A. Statistical framework for the detection of pressure regulation malfunctions and issuance of alerts in water distribution networks. Stoch. Hydrol. Hydraul. 2022, 1–11. [Google Scholar] [CrossRef]
- Eryiğit, M. Water loss detection in water distribution networks by using modified Clonalg. J. Water Supply Res. Technol. 2019, 68, 253–263. [Google Scholar] [CrossRef]
- Fallahi, H.; Ghazizadeh, M.J.; Aminnejad, B.; Yazdi, J. Leakage detection in water distribution networks using hybrid feedforward artificial neural networks. J. Water Supply Res. Technol. 2021, 70, 637–653. [Google Scholar] [CrossRef]
- Lambert, A.; Hirner, W. Losses from Water Supply Systems: A Standard Terminology and Recommended Performance Measures; IWA Publishing: London, UK, 2000. [Google Scholar]
- Lambert, A.; Charalambous, B.; Fantozzi, M.; Kovac, J.; Rizzo, A.; John, S. 14 years experience of using IWA best practice water balance and water loss performance indicators in Europe. In Proceedings of the IWA Specialized Conference: Water Loss, Vienna, Austria, 1 April 2014. [Google Scholar]
- Mosetlhe, T.C.; Hamam, Y.; Du, S.; Monacelli, E. Appraising the Impact of Pressure Control on Leakage Flow in Water Distribution Networks. Water 2021, 13, 2617. [Google Scholar] [CrossRef]
- Farley, M.R. District Metering. Part 1-System Design and Installation; WRc: Swindon, UK, 1985. [Google Scholar]
- Hindi, K.S.; Hamam, Y.M. Pressure control for leakage minimization in water supply networks Part 1: Single period models. Int. J. Syst. Sci. 1991, 22, 1573–1585. [Google Scholar] [CrossRef]
- Farley, M.R.; Trow, S. Losses in Water Distribution Networks, a Practitioner’s Guide to Assessment, Monitoring and Control; IWA: London, UK, 2003; pp. 146–149. ISBN 1-900222-11-6. [Google Scholar]
- Araujo, L.S.; Ramos, H.; Coelho, S.T. Pressure Control for Leakage Minimisation in Water Distribution Systems Management. Water Resour. Manag. 2006, 20, 133–149. [Google Scholar] [CrossRef]
- Leu, S.-S.; Bui, Q.-N. Leak Prediction Model for Water Distribution Networks Created Using a Bayesian Network Learning Approach. Water Resour. Manag. 2016, 30, 2719–2733. [Google Scholar] [CrossRef]
- Page, P.R.; Abu-Mahfouz, A.M.; Yoyo, S. Parameter-Less Remote Real-Time Control for the Adjustment of Pressure in Water Distribution Systems. J. Water Resour. Plan. Manag. 2017, 143. [Google Scholar] [CrossRef]
- Adedeji, K.B.; Hamam, Y.; Abe, B.T.; Abu-Mahfouz, A.M. Towards Achieving a Reliable Leakage Detection and Localization Algorithm for Application in Water Piping Networks: An Overview. IEEE Access 2017, 5, 20272–20285. [Google Scholar] [CrossRef]
- Adedeji, K.B.; Hamam, Y.; Abu-Mahfouz, A.M. Impact of Pressure-Driven Demand on Background Leakage Estimation in Water Supply Networks. Water 2019, 11, 1600. [Google Scholar] [CrossRef]
- Berardi, L.; Giustolisi, O. Calibration of Design Models for Leakage Management of Water Distribution Networks. Water Resour. Manag. 2021, 35, 2537–2551. [Google Scholar] [CrossRef]
- Serafeim, A.V.; Kokosalakis, G.; Deidda, R.; Karathanasi, I.; Langousis, A. Probabilistic Minimum Night Flow Estimation in Water Distribution Networks and Comparison with the Water Balance Approach: Large-Scale Application to the City Center of Patras in Western Greece. Water 2022, 14, 98. [Google Scholar] [CrossRef]
- Serafeim, A.V.; Kokosalakis, G.; Deidda, R.; Karathanasi, I.; Langousis, A. Probabilistic framework for the parametric modeling of leakages in water distribution networks: Large scale application to the City of Patras in Western Greece. Stoch. Hydrol. Hydraul. 2022, 36, 3617–3637. [Google Scholar] [CrossRef]
- Duan, H.-F.; Pan, B.; Wang, M.; Chen, L.; Zheng, F.; Zhang, Y. State-of-the-art review on the transient flow modeling and utilization for urban water supply system (UWSS) management. J. Water Supply Res. Technol. 2020, 69, 858–893. [Google Scholar] [CrossRef]
- Farley, M.R. Leakage Management and Control: A Best Practice Training Manual; No. WHO/SDE/WSH/01.1; World Health Organization: Geneva, Switzerland, 2001.
- Kunkel, G. Committee Report: Applying worldwide BMPs in water loss control. J. Am. Water Works Assoc. 2003, 95, 65–79. [Google Scholar]
- UKWIR. Effect of District Meter Areas on Water Quality; UK Water Industry Research Limited: London, UK, 2000. [Google Scholar]
- Morrison, J.; Tooms, S.; Rogers, D. DMA Management Guidance Notes; IWA WLTF, IWA Publication: London, UK, 2007. [Google Scholar]
- Lambert, A.; Taylor, R. Water Loss Guidelines; Water New Zealand: Wellington, New Zealand, 2010; ISBN 978-0-9941243-2-6. [Google Scholar]
- Fallis, P.; Hübschen, K.; Oertlé, E.; Ziegler, D.; Klingel, P.; Baader, A.J.; Trujillo, R.; Laures, C. Guidelines for Water Loss Reduction: A Focus on Pressure Management; Deutsche Gesellschaft für Internationale Zusammenarbeit (GIZ) GmbH: Eschborn, Germany, 2011. [Google Scholar]
- Di Nardo, A.; Di Natale, M.; Guida, M.; Musmarra, D. Water Network Protection from Intentional Contamination by Sectorization. Water Resour. Manag. 2012, 27, 1837–1850. [Google Scholar] [CrossRef]
- Di Nardo, A.; Di Natale, M.; Santonastaso, G.F.; Tzatchkov, V.G.; Alcocer-Yamanaka, V.H. Water Network Sectorization Based on Graph Theory and Energy Performance Indices. J. Water Resour. Plan. Manag. 2014, 140, 620–629. [Google Scholar] [CrossRef]
- Saldarriaga, J.; Bohorquez, J.; Celeita, D.; Vega, L.; Paez, D.; Savic, D.; Dandy, G.; Filion, Y.; Grayman, W.; Kapelan, Z. Battle of the Water Networks District Metered Areas. J. Water Resour. Plan. Manag. 2019, 145, 04019002. [Google Scholar] [CrossRef]
- Khoa Bui, X.; Marlim, M.S.; Kang, D. Water Network Partitioning into District Metered Areas: A State-Of-The-Art Review. Water 2020, 12, 1002. [Google Scholar] [CrossRef]
- Scarpa, F.; Lobba, A.; Becciu, G. Elementary DMA Design of Looped Water Distribution Networks with Multiple Sources. J. Water Resour. Plan. Manag. 2016, 142, 04016011. [Google Scholar] [CrossRef]
- WRc. The Effects of System Operation on Water Quality in Distribution; WRc: Swindon, UK, 2000. [Google Scholar]
- Grayman, W.M.; Murray, R.; Savic, D.A. Effects of Redesign of Water Systems for Security and Water Quality Factors. In Proceedings of the World Environmental and Water Resources Congress 2009, Kansas City, MO, USA, 17–21 May 2009; pp. 1–11. [Google Scholar] [CrossRef]
- Diao, K.; Zhou, Y.; Rauch, W. Automated Creation of District Metered Area Boundaries in Water Distribution Systems. J. Water Resour. Plan. Manag. 2013, 139, 184–190. [Google Scholar] [CrossRef]
- Di Nardo, A.; Di Natale, M.; Giudicianni, C.; Musmarra, D.; Santonastaso, G.F.; Simone, A. Water Distribution System Clustering and Partitioning Based on Social Network Algorithms. Procedia Eng. 2015, 119, 196–205. [Google Scholar] [CrossRef]
- Di Nardo, A.; Di Natale, M.; Santonastaso, G.F.; Tzatchkov, V.G.; Alcocer-Yamanaka, V.H. Performance indices for water network partitioning and sectorization. Water Supply 2014, 15, 499–509. [Google Scholar] [CrossRef]
- Todini, E. Looped water distribution networks design using a resilience index based heuristic approach. Urban Water 2000, 2, 115–122. [Google Scholar] [CrossRef]
- Korkana, P.; Kanakoudis, V.; Patelis, M.; Gonelas, K. Forming District Metered Areas in a Water Distribution Network Using Genetic Algorithms. Procedia Eng. 2016, 162, 511–520. [Google Scholar] [CrossRef]
- Gomes, R.; Marques, J.A.S.; Sousa, J. Estimation of the benefits yielded by pressure management in water distribution systems. Urban Water J. 2011, 8, 65–77. [Google Scholar] [CrossRef]
- Gomes, R.; Sousa, J.; Marques, A.S. Influence of Future Water Demand Patterns on the District Metered Areas Design and Benefits Yielded by Pressure Management. Procedia Eng. 2014, 70, 744–752. [Google Scholar] [CrossRef]
- Ferrari, G.; Savic, D. Economic Performance of DMAs in Water Distribution Systems. Procedia Eng. 2015, 119, 189–195. [Google Scholar] [CrossRef]
- De Paola, F.; Fontana, N.; Galdiero, E.; Giugni, M.; degli Uberti, G.S.; Vitaletti, M. Optimal Design of District Metered Areas in Water Distribution Networks. Procedia Eng. 2014, 70, 449–457. [Google Scholar] [CrossRef]
- Savić, D.; Ferrari, G. Design and Performance of District Metering Areas in Water Distribution Systems. Procedia Eng. 2014, 89, 1136–1143. [Google Scholar] [CrossRef]
- Thornton, J.; Sturm, R.; Kunkel, G. Water Loss Control, 2nd ed.; McGraw-Hill: New York, NY, USA, 2008; p. 650. [Google Scholar] [CrossRef]
- Huang, P.; Zhu, N.; Hou, D.; Chen, J.; Xiao, Y.; Yu, J.; Zhang, G.; Zhang, H. Real-Time Burst Detection in District Metering Areas in Water Distribution System Based on Patterns of Water Demand with Supervised Learning. Water 2018, 10, 1765. [Google Scholar] [CrossRef]
- Karadirek, I.E.; Kara, S.; Yilmaz, G.; Muhammetoglu, A. Implementation of Hydraulic Modelling for Water-Loss Reduction Through Pressure Management. Water Resour. Manag. 2012, 26, 2555–2568. [Google Scholar] [CrossRef]
- Giudicianni, C.; Herrera, M.; di Nardo, A.; Adeyeye, K. Automatic Multiscale Approach for Water Networks Partitioning into Dynamic District Metered Areas. Water Resour. Manag. 2020, 34, 835–848. [Google Scholar] [CrossRef]
- Di Nardo, A.; Di Natale, M.; Greco, R.; Santonastaso, G. Ant Algorithm for Smart Water Network Partitioning. Procedia Eng. 2014, 70, 525–534. [Google Scholar] [CrossRef]
- Di Nardo, A.; Di Natale, M.; Giudicianni, C.; Santonastaso, G.F.; Tzatchkov, V.; Varela, J.M.R.; Yamanaka, V.H.A. Water Supply Network Partitioning Based on Simultaneous Cost and Energy Optimization. Procedia Eng. 2016, 162, 238–245. [Google Scholar] [CrossRef]
- Perelman, L.S.; Allen, M.; Preis, A.; Iqbal, M.; Whittle, A.J. Automated sub-zoning of water distribution systems. Environ. Model. Softw. 2015, 65, 1–14. [Google Scholar] [CrossRef]
- Di Nardo, A.; Di Natale, M.; Giudicianni, C.; Greco, R.; Santonastaso, G.F. Weighted spectral clustering for water distribution network partitioning. Appl. Netw. Sci. 2017, 2, 19. [Google Scholar] [CrossRef] [PubMed]
- Tzatchkov, V.G.; Alcocer-Yamanaka, V.H.; Bourguett Ortíz, V. Graph Theory Based Algorithms for Water Distribution Network Sectorization Projects. In Water Distribution Systems Analysis Symposium 2006; American Society of Civil Engineers: Cincinnati, OH, USA, 2008; pp. 1–15. [Google Scholar] [CrossRef]
- Perelman, L.; Ostfeld, A. Topological clustering for water distribution systems analysis. Environ. Model. Softw. 2011, 26, 969–972. [Google Scholar] [CrossRef]
- Gomes, R.; Marques, J.A.S.; Sousa, J. Decision support system to divide a large network into suitable District Metered Areas. Water Sci. Technol. 2012, 65, 1667–1675. [Google Scholar] [CrossRef] [PubMed]
- Alvisi, S.; Franchini, M. A heuristic procedure for the automatic creation of district metered areas in water distribution systems. Urban Water J. 2013, 11, 137–159. [Google Scholar] [CrossRef]
- Campbell, E.; Izquierdo, J.; Montalvo, I.; Ilaya-Ayza, A.E.; Pérez-García, R.; Tavera, M. A flexible methodology to sectorize water supply networks based on social network theory concepts and multi-objective optimization. J. Hydroinform. 2015, 18, 62–76. [Google Scholar] [CrossRef]
- Campbell, E.; Izquierdo, J.; Montalvo, I.; Pérez-García, R. A Novel Water Supply Network Sectorization Methodology Based on a Complete Economic Analysis, Including Uncertainties. Water 2016, 8, 179. [Google Scholar] [CrossRef]
- Karypis, G.; Kumar, V. Multilevelk-way Partitioning Scheme for Irregular Graphs. J. Parallel Distrib. Comput. 1998, 48, 96–129. [Google Scholar] [CrossRef]
- Sempewo, J.; Pathirana, A.; Vairavamoorthy, K. Spatial Analysis Tool for Development of Leakage Control Zones from the Analogy of Distributed Computing. In Water Distribution Systems Analysis 2008; American Society of Civil Engineers: Kruger National Park, South Africa, 2009; pp. 1–15. [Google Scholar] [CrossRef]
- Alvisi, S. A New Procedure for Optimal Design of District Metered Areas Based on the Multilevel Balancing and Refinement Algorithm. Water Resour. Manag. 2015, 29, 4397–4409. [Google Scholar] [CrossRef]
- Newman, M.E.J. Fast algorithm for detecting community structure in networks. Phys. Rev. E 2004, 69, 066133. [Google Scholar] [CrossRef]
- Campbell, E.; Ayala-Cabrera, D.; Izquierdo, J.; Pérez-García, R.; Tavera, M. Water Supply Network Sectorization Based on Social Networks Community Detection Algorithms. Procedia Eng. 2014, 89, 1208–1215. [Google Scholar] [CrossRef]
- Ciaponi, C.; Murari, E.; Todeschini, S. Modularity-Based Procedure for Partitioning Water Distribution Systems into Independent Districts. Water Resour. Manag. 2016, 30, 2021–2036. [Google Scholar] [CrossRef]
- Chung, F. Spectral Graph Theory; CBMS Regional Conference Series in Mathematics; Conference Board of the Mathematical Sciences; 1997; Volume 92, Available online: https://www.cambridge.org/core/journals/bulletin-of-the-london-mathematical-society/article/abs/spectral-graph-theory-cbms-regional-conference-series-in-mathematics-92-by-fan-r-k-chung-207-pp-us2500-isbn-0-8218-0315-8-american-mathematical-society-1997-eigenspaces-of-graphs-encyclopedia-of-mathematics-and-its-applications-66-by-dragos-cvetkovic-peter-rowlinson-and-slobodan-simic-258-pp-4500-isbn-0-521-57352-1-cambridge-university-press-1997/CF016644A8390A06B957AEB39D8CA888 (accessed on 27 October 2022). [CrossRef]
- Saerens, M.; Fouss, F.; Yen, L.; Dupont, P. The Principal Components Analysis of a Graph, and Its Relationships to Spectral Clustering. In Machine Learning: ECML 2004; Boulicaut, J.F., Esposito, F., Giannotti, F., Pedreschi, D., Eds.; ECML 2004. Lecture Notes in Computer Science; Springer: Berlin/Heidelberg, Germany, 2004; Volume 3201. [Google Scholar] [CrossRef]
- Von Luxburg, U. A tutorial on spectral clustering. Stat. Comput. 2007, 17, 395–416. [Google Scholar] [CrossRef]
- Song, S.; Zhao, J. Survey of Graph Clustering Algorithms Using Amazon Reviews. In Proceedings of the 17th International Conference on World Wide Web, Beijing, China, 21–25 April 2008. [Google Scholar]
- Liu, J.; Han, R. Spectral Clustering and Multicriteria Decision for Design of District Metered Areas. J. Water Resour. Plan. Manag. 2018, 144, 04018013. [Google Scholar] [CrossRef]
- Izquierdo, J.; Herrera, M.; Montalvo, I.; Pérez-García, R. Division of Water Supply Systems into District Metered Areas Using a Multi-agent Based Approach. In Software and Data Technologies. ICSOFT 2009. Communications in Computer and Information Science; Cordeiro, J., Ranchordas, A., Shishkov, B., Eds.; Springer: Berlin/Heidelberg, Germany, 2011; Volume 50. [Google Scholar] [CrossRef]
- Herrera, M.; Izquierdo, J.; Pérez-García, R.; Montalvo, I. Multi-agent adaptive boosting on semi-supervised water supply clusters. Adv. Eng. Softw. 2012, 50, 131–136. [Google Scholar] [CrossRef]
- Hajebi, S.; Barrett, S.; Clarke, A.; Clarke, S. Multi-agent simulation to support water distribution network partitioning. In Proceedings of the Modelling and Simulation 2013-European Simulation and Modelling Conference, ESM 2013, Lancaster, UK, 23–25 October 2013; pp. 163–168. [Google Scholar]
- Sowby, R.B.; Walski, T.M. Reconnecting Water Resources Research and Practice. J. Water Resour. Plan. Manag. 2021, 147, 02521004. [Google Scholar] [CrossRef]
- Deidda, R.; Hellies, M.; Langousis, A. A critical analysis of the shortcomings in spatial frequency analysis of rainfall extremes based on homogeneous regions and a comparison with a hierarchical boundaryless approach. Stoch. Hydrol. Hydraul. 2021, 35, 2605–2628. [Google Scholar] [CrossRef]
- Ercan, K.; Mehmet, C.D.; Osman, A.B. Hydrologic homogeneous regions using monthly streamflow in Turkey. Earth Sci. Res. J. 2008, 12, 181–193. [Google Scholar]
- Modarres, R.; Sarhadi, A. Statistically-based regionalization of rainfall climates of Iran. Glob. Planet. Chang. 2011, 75, 67–75. [Google Scholar] [CrossRef]
- Hassan, B.G.; Ping, F. Regional Rainfall Frequency Analysis for the Luanhe Basin—By Using L-moments and Cluster Techniques. APCBEE Procedia 2012, 1, 126–135. [Google Scholar] [CrossRef]
- Ahmad, N.H.; Othman, I.R.; Deni, S.M. Hierarchical Cluster Approach for Regionalization of Peninsular Malaysia based on the Precipitation Amount. J. Phys. Conf. Ser. 2013, 423, 012018. [Google Scholar] [CrossRef]
- Karathanasi, I.; Papageorgakopoulos, C. Development of a Leakage Control System at the Water Supply Network of the City of Patras. Procedia Eng. 2016, 162, 553–558. [Google Scholar] [CrossRef]
- Serafeim, A.V. Statistical Estimation of Water Losses in the Water Distribution Network (WDN) of the City of Patras. MSc Thesis, Department of Civil Engineering, University of Patras, Patra, Greece, 2018; p. 275. (In Greek). [Google Scholar]
- Bisselink, B.; Bernhard, J.; Gelati, E.; Adamovic, M.; Guenther, S.; Mentaschi, L.; De Roo, A. Impact of a Changing Climate, Land Use, and Water Usage on Europe’s Water Resources; Publications Office of the European Union: Luxembourg, 2018; ISBN 978-92-79-80287-4. [CrossRef]
- Tzanakakis, V.A.; Angelakis, A.N.; Paranychianakis, N.V.; Dialynas, Y.G.; Tchobanoglous, G. Challenges and Opportunities for Sustainable Management of Water Resources in the Island of Crete, Greece. Water 2020, 12, 1538. [Google Scholar] [CrossRef]
- Rossman, L.A. EPANET 2 Users Manual; Water Supply and Water Resources Division, National Risk Management Research Laboratory: Cincinnati, OH, USA, 2000. [Google Scholar]
- Emmanouil, S.; Langousis, A. UPStream: Automated hydraulic design of pressurized water distribution networks. SoftwareX 2017, 6, 248–254. [Google Scholar] [CrossRef]
- Langousis, A.S.; Fourniotis, N.T. Elements of Design of Water Supply and Sewerage Works; GOTSIS Publications: Patras, Greece, 2020; 722p, ISBN 978-960-9427-89-0. (In Greek) [Google Scholar]
- Saldarriaga, J.G.; Ochoa, S.; Moreno, M.E.; Romero, N.; Cortés, O.J. Prioritised rehabilitation of water distribution networks using dissipated power concept to reduce non-revenue water. Urban Water J. 2010, 7, 121–140. [Google Scholar] [CrossRef]
- Cobacho, R.; Arregui, F.; Soriano, J.; Cabrera, E. Including leakage in network models: An application to calibrate leak valves in EPANET. J. Water Supply Res. Technol. 2014, 64, 130–138. [Google Scholar] [CrossRef]
- Kofinas, D.; Ulańczyk, R.; Laspidou, C.S. Simulation of a Water Distribution Network with Key Performance Indicators for Spatio-Temporal Analysis and Operation of Highly Stressed Water Infrastructure. Water 2020, 12, 1149. [Google Scholar] [CrossRef]
- May, J. Pressure Dependent Leakage. In World Water & Environmental Engineering; WEF Publishing Inc.: London, UK, 1994. [Google Scholar]
- van Zyl, J. Theoretical Modeling of Pressure and Leakage in Water Distribution Systems. Procedia Eng. 2014, 89, 273–277. [Google Scholar] [CrossRef]
- Mays, L.W. Review of reliability analysis of water distribution systems. In Stochastic Hydraulics ’96, Proceedings of the 7th IAHR international symposium, Mackay, Queensland, Australia, 29–31 July 1996; Xu Goulter, I.C., Tickle, K.S., Wasimi, S., Eds.; CRC Press: Boca Raton, FL, USA, 1996; ISBN 9789054108177. [Google Scholar]
- Creaco, E.; Franchini, M.; Todini, E. Generalized Resilience and Failure Indices for Use with Pressure-Driven Modeling and Leakage. J. Water Resour. Plan. Manag. 2016, 142, 04016019. [Google Scholar] [CrossRef]
- Todini, E. Design, Expansion, and Rehabilitation of Water Distribution Networks Aimed at Reducing Water Losses: Where Are We? In Proceedings of the Water Distribution Systems Analysis 2008, Kruger National Park, South Africa, 17–20 August 2008; pp. 1–18. [Google Scholar] [CrossRef]
- Farmani, R.; Walters, G.A.; Savic, D.A. Trade-off between Total Cost and Reliability for Anytown Water Distribution Network. J. Water Resour. Plan. Manag. 2005, 131, 161–171. [Google Scholar] [CrossRef]
- Farmani, R.; Walters, G.; Savic, D. Evolutionary multi-objective optimization of the design and operation of water distribution network: Total cost vs. reliability vs. water quality. J. Hydroinform. 2006, 8, 165–179. [Google Scholar] [CrossRef]
- Jayaram, N.; Srinivasan, K. Performance-based optimal design and rehabilitation of water distribution networks using life cycle costing. Water Resour. Res. 2008, 44. [Google Scholar] [CrossRef]
- Greco, R.; Di Nardo, A.; Santonastaso, G. Resilience and entropy as indices of robustness of water distribution networks. J. Hydroinform. 2012, 14, 761–771. [Google Scholar] [CrossRef]
- Pandit, A.; Crittenden, J.C. Index of network resilience (INR) for urban water distribution systems. In Proceedings of the 2012 Critical Infrastructure Symposium, Arlington, VA, USA; 2012. [Google Scholar] [CrossRef]
- Atkinson, S.; Farmani, R.; Memon, F.A.; Butler, D. Reliability Indicators for Water Distribution System Design: Comparison. J. Water Resour. Plan. Manag. 2014, 140, 160–168. [Google Scholar] [CrossRef]
- Cimellaro, G.P.; Tinebra, A.; Renschler, C.; Fragiadakis, M. New Resilience Index for Urban Water Distribution Networks. J. Struct. Eng. 2016, 142, C4015014. [Google Scholar] [CrossRef]
- Prasad, T.D.; Hong, S.-H.; Park, N. Reliability based design of water distribution networks using multi-objective genetic algorithms. KSCE J. Civ. Eng. 2003, 7, 351–361. [Google Scholar] [CrossRef]
- Raad, D.N.; Sinske, A.N.; Van Vuuren, J.H. Comparison of four reliability surrogate measures for water distribution systems design. Water Resour. Res. 2010, 46. [Google Scholar] [CrossRef]
- Baños, R.; Reca, J.; Martínez, J.; Gil, C.; Márquez, A.L. Resilience Indexes for Water Distribution Network Design: A Performance Analysis Under Demand Uncertainty. Water Resour. Manag. 2011, 25, 2351–2366. [Google Scholar] [CrossRef]





| PMA Number and Name | Area (km2) | Pipeline Length (km) | Population (cap.) | Number of Active Hydrometers |
|---|---|---|---|---|
| (1) Boud | 0.953 | 44,954 | 15,362 | 10,586 |
| (2) Kentro | 1.207 | 62,174 | 13,992 | 16,454 |
| (3) Panachaiki | 1.184 | 51,703 | 18,003 | 11,983 |
| (4) Prosfygika | 0.802 | 43,246 | 10,657 | 5206 |
| PMA Number and Name | SIV (m3/d) | BAC (%) | UAC (%) | AL (%) | RL (%) |
|---|---|---|---|---|---|
| (1) Boud | 3456 | 44.36 | 10.00 | 4.44 | 41.20 |
| (2) Kentro | 9216 | 39.23 | 10.00 | 3.92 | 46.85 |
| (3) Panachaiki | 6912 | 54.87 | 10.00 | 5.49 | 29.64 |
| (4) Prosfygika | 4032 | 28.27 | 10.00 | 2.83 | 58.90 |
| PMA Number and Name | zr (m) | Pr (m) | Qr (l/s) |
|---|---|---|---|
| (1) Boud | 24.32 | 30.00 | 60.00 |
| (2) Kentro | 21.54 | 44.00 | 160.00 |
| (3) Panachaiki | 39.85 | 68.90 | 120.00 |
| (4) Prosfygika | 40.90 | 40.00 | 70.00 |
| PMA Number and Name | Number of Clusters | RL (l/s) [% Reduction] | Ir,s [% Reduction] |
|---|---|---|---|
| (1) Boud | 1 (original PMA) | 24.720 [0.00] | 0.293 [0.00] |
| 2 | 20.573 [−16.78] | 0.271 [−7.51] | |
| 3 | 17.645 [−28.62] | 0.223 [−23.89] | |
| 4 | 17.365 [−29.75] | 0.202 [−31.06] | |
| (2) Kentro | 1 (original PMA) | 74.960 [0.00] | 0.303 [0.00] |
| 2 | 64.668 [−13.73] | 0.262 [−13.53] | |
| 3 | 64.445 [−14.03] | 0.181 [−40.26] | |
| 4 | 63.986 [−14,64] | 0.170 [−43.99] | |
| (3) Panachaiki | 1 (original PMA) | 35.568 [0.00] | 0.565 [0.00] |
| 2 | 31.811 [−10.56] | 0.505 [−10.62] | |
| 3 | 28.721 [−19.25] | 0.469 [−16.99] | |
| 4 | 28.493 [−19.89] | 0.440 [−22.12] | |
| (4) Prosfygika | 1 (original PMA) | 41.230 [0.00] | 0.225 [0.00] |
| 2 | 28.651 [−30.51] | 0.142 [−36.66] | |
| 3 | 24.367 [−40.90] | 0.121 [−46.10] | |
| 4 | 23.924 [−41.97] | 0.120 [−46.55] |
Publisher’s Note: MDPI stays neutral with regard to jurisdictional claims in published maps and institutional affiliations. |
© 2022 by the authors. Licensee MDPI, Basel, Switzerland. This article is an open access article distributed under the terms and conditions of the Creative Commons Attribution (CC BY) license (https://creativecommons.org/licenses/by/4.0/).
Share and Cite
Serafeim, A.V.; Kokosalakis, G.; Deidda, R.; Fourniotis, N.T.; Langousis, A. Combining Statistical Clustering with Hydraulic Modeling for Resilient Reduction of Water Losses in Water Distribution Networks: Large Scale Application Study in the City of Patras in Western Greece. Water 2022, 14, 3493. https://doi.org/10.3390/w14213493
Serafeim AV, Kokosalakis G, Deidda R, Fourniotis NT, Langousis A. Combining Statistical Clustering with Hydraulic Modeling for Resilient Reduction of Water Losses in Water Distribution Networks: Large Scale Application Study in the City of Patras in Western Greece. Water. 2022; 14(21):3493. https://doi.org/10.3390/w14213493
Chicago/Turabian StyleSerafeim, Athanasios V., George Kokosalakis, Roberto Deidda, Nikolaos Th. Fourniotis, and Andreas Langousis. 2022. "Combining Statistical Clustering with Hydraulic Modeling for Resilient Reduction of Water Losses in Water Distribution Networks: Large Scale Application Study in the City of Patras in Western Greece" Water 14, no. 21: 3493. https://doi.org/10.3390/w14213493
APA StyleSerafeim, A. V., Kokosalakis, G., Deidda, R., Fourniotis, N. T., & Langousis, A. (2022). Combining Statistical Clustering with Hydraulic Modeling for Resilient Reduction of Water Losses in Water Distribution Networks: Large Scale Application Study in the City of Patras in Western Greece. Water, 14(21), 3493. https://doi.org/10.3390/w14213493

