Climate Change Mitigation Tool Implemented through an Integrated and Resilient System to Measure and Monitor Operating Variables, Applied to Natural Wastewater Treatment Systems (NTSW) in Livestock Farms
Abstract
:1. Introduction

2. Materials and Methods
2.1. Analysis of the Operating Parameters and Design of the NTSW
2.1.1. Anaerobic Digester
2.1.2. Constructed Wetlands and Lagoons
2.2. Monitoring Techniques to Control the Anaerobic Process and/or Water Quality
2.3. Methodological Proposal to Control and Improve the Performance of NTSW
2.3.1. Sensors
Atmospherics Parameters Sensors
- -
- BME280 sensor. This precision sensor can measure relative humidity from 0 to 100% with an accuracy of ±3%, barometric pressure from 300 Pa to 1100 hPa with an absolute accuracy of ±1 hPa, and temperature from −40 °C to 85 °C with an accuracy of ±1.0 °C. It can also estimate altitude with an accuracy of ±1 m.
- -
- ML8511 sensor. It is proposed to use the ML8511, an easy-to-use ultraviolet light sensor to measure ultraviolet radiation. It works by emitting an analog signal relative to the amount of ultraviolet light detected in a 280–390 nm wavelength range.
- -
- TSL2561 sensor. It is proposed to use the TSL2561 module, a digital output sensor to measure intensity of light. This sensor is highly accurate and can be configured with different gains and acquisition times. Its internal architecture contains two light detectors, one in the visible light spectrum and the other in the infrared light spectrum. It can be configured for different gain/integration time ranges to detect light ranges from 0.1 to 40,000 Lux. By having an I2C communication port, it facilitates its integration with different embedded systems.
Process parameters sensors
- -
- pH sensor. As previously mentioned, pH is one of the factors with the greatest impact on the AD process. It is proposed to use Atlas Scientific’s EZO-pH integrated circuit with its corresponding probe to measure pH. This is a module that allows high-precision measurements for a relatively small cost, compared to traditional equipment [76]. The connection with the microcontroller can be made in UART or in I2C.
- -
- Oxygen Reduction Potential sensor (ORP). ORP probes are extremely versatile measurement systems for monitoring biological reactions in wastewater treatment plants, as they can indicate whether acceptable biological activity is taking place [77]. It is proposed to measure this parameter using Atlas Scientific’s integrated circuit EZO-ORP, which allows to take measurements of great precision. The ORP probe has a platinum tip that is connected to a silver wire, surrounded by silver chloride. The connection with the microcontroller can be made in UART or in I2C.
- -
- DO sensor. Oxygen is a key factor for wetlands and lagoons, so it is essential to know the DO concentrations of dissolved oxygen in each of the different stages. Different studies have shown that digesters can support limited amounts of oxygen and can even lead to better reactor performance and methane generation, and contribute to H2S removal [78,79]. It is proposed to use the Atlas Scientific EZO-DO module for DO measurement, as it offers accurate readings in mg/L and percent saturation, without having to perform chemical titration tests to check that the readings are correct [80].
- -
- Conductivity sensor. It is proposed to use the Atlas Scientific EZO EC, a circuit to measure conductivity the integrated circuit, in addition to the conductivity of water which also measures salinity as well as the amount of total dissolved solids in ppm. It will indicate all dissolved minerals, salts, chlorides, metals, organic compounds, and other contaminants found in the water.
- -
- Temperature sensor. The internal temperature of the biodigester chambers is a determining factor for the development of the anaerobic process, as previously indicated, as well as the water temperature in wetlands and facultative lagoons. It is proposed to use the Atlas Scientific EZO™ RTD (Resistance Temperature Detector) module. This integrated circuit records high-precision measurements using a generic temperature probe. The EZO-RTD circuit can work with any class of 2-, 3- or 4-wire platinum RTD probe and has a sensing range of −126 to +1254 °C.
- -
- Gas sensor. It is proposed to use the Grove-Multichannel Gas Sensor, an environmental detection sensor with a built-in MiCS-6814 that can detect different types of gases (carbon monoxide, nitrogen dioxide, hydrogen, ammonia, methane, ethanol, propane, or isobutane) These gases can be measured simultaneously due to its three channels. This sensor can work with Arduino directly with I2C interface [81].


2.3.2. Control System and Circuits
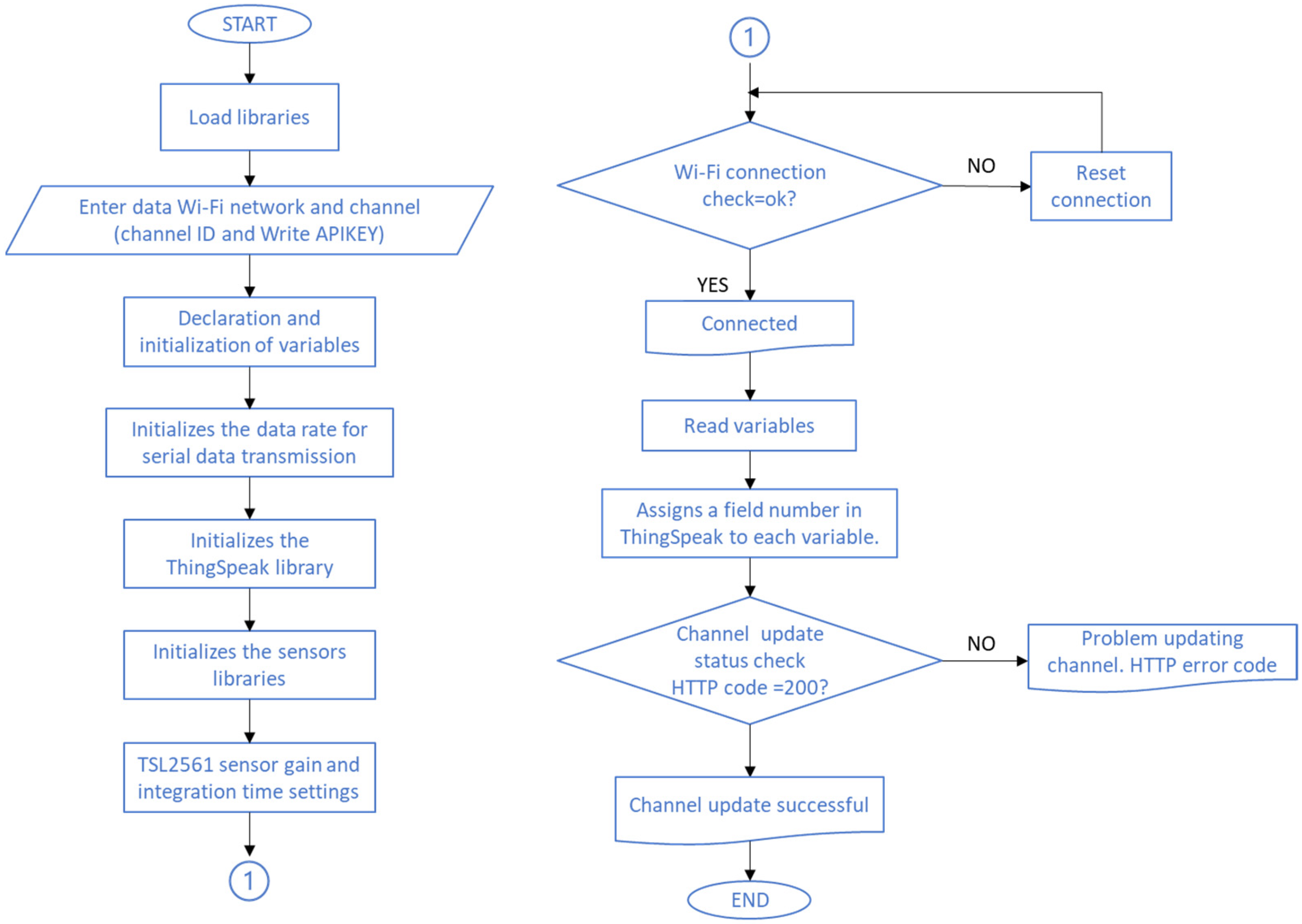
2.3.3. Communication System

- -
- Write API key. Used to write data to the channel.
- -
- Read API key. Used to give permission to third parties to view the feed and graphics of the private channel.


3. Results




4. Discussion
5. Conclusions
Author Contributions
Funding
Institutional Review Board Statement
Informed Consent Statement
Data Availability Statement
Conflicts of Interest
References
- OECD/FAO. Agricultural Outlook 2018–2027; Food and Agriculture Organization of the United Nations: Rome, Italy; Paris, France, 2018; Volume 181, ISBN 9789264297210. [Google Scholar]
- Watabe, M.; Rao, J.R.; Stewart, T.A.; Xu, J.; Millar, B.C.; Xiao, L.; Lowery, C.J.; Dooley, J.S.G.; Moore, J.E. Prevalence of bacterial faecal pathogens in separated and unseparated stored pig slurry. Lett. Appl. Microbiol. 2003, 36, 208–212. [Google Scholar] [CrossRef] [PubMed]
- Marszałek, M.; Kowalski, Z.; Makara, A. Physicochemical and Microbiological Characteristics of Pig Slurry. Tech. Trans. 2014, 2014, 81–91. [Google Scholar] [CrossRef]
- Marszałek, M.; Kowalski, Z.; Makara, A. Emission of Greenhouse Gases and Odorants from Pig Slurry—Effect on the Environment and Methods of its Reduction. Ecol. Chem. Eng. S 2018, 25, 383–394. [Google Scholar] [CrossRef]
- López, C.; Mendieta, C.A.; López, A.; Pérez, S.O. Proceso para el tratamiento de residuos ganaderos en la isla de gran canaria. In Proceedings of the I Simposio Iberoamericano de I Simposio Iberoamericano de Ingeniería de Residuos, Castellón, Spain, 23–24 July 2008; pp. 23–24. [Google Scholar]
- Loyon, L. Overview of manure treatment in France. Waste Manag. 2017, 61, 516–520. [Google Scholar] [CrossRef] [PubMed]
- Grossi, G.; Goglio, P.; Vitali, A.; Williams, A.G. Livestock and climate change: Impact of livestock on climate and mitigation strategies. Anim. Front. 2019, 9, 69–76. [Google Scholar] [CrossRef] [PubMed]
- Santoro, C.; González-Fernandez, C.; Znad, H.; Awual, M.R.; Martini, S. The Utilization of Algae and Seaweed Biomass for Bioremediation of Heavy Metal-Contaminated Wastewater. Molecules 2022, 27, 1275. [Google Scholar] [CrossRef]
- Marszałek, M.; Kowalski, Z.; Makara, A. The Possibility of Contamination of Water-Soil Environment as a Result of the Use of Pig Slurry. Ecol. Chem. Eng. S 2019, 26, 313–330. [Google Scholar] [CrossRef]
- Kubra, K.T.; Salman, M.S.; Hasan, M.N.; Islam, A.; Teo, S.H.; Hasan, M.M.; Sheikh, M.C.; Awual, M.R. Sustainable detection and capturing of cerium(III) using ligand embedded solid-state conjugate adsorbent. J. Mol. Liq. 2021, 338, 116667. [Google Scholar] [CrossRef]
- Jih-Gaw, L.; Chang, C.N.; Chang, S.C. Enhancement of anaerobic digestion of waste activated sludge by alkaline solubilization. Bioresour. Technol. 1997, 62, 85–90. [Google Scholar] [CrossRef]
- Mantovi, P.; Bonazzi, G.; Maestri, E.; Marmiroli, N. Accumulation of copper and zinc from liquid manure in agricultural soils and crop plants. Plant Soil 2003, 250, 249–257. [Google Scholar] [CrossRef]
- Ciećko, Z.; Żołnowski, A.; Mierzejewska, A. Impact of Foliar Nitrogen and Magnesium Fertilization on Concentration of Chlorophyll in Potato Leaves. Ecol. Chem. Eng. A 2012, 19, 525–535. [Google Scholar] [CrossRef]
- Kornegay, E.T.; Harper, A.F. Environmental Nutrition: Nutrient Management Strategies to Reduce Nutrient Excretion of Swine. Prof. Anim. Sci. 1997, 13, 99–111. [Google Scholar] [CrossRef]
- Giner Santonja, G.; Georgitzikis, K.; Scalet, B.M.; Montobbio, P.; Roudier, S.; Sancho, L.D. Best Available Techniques Reference Document for the Intensive Rearing of Poultry or Pigs; Publications Office of the European Union: Luxembourg, 2003. [Google Scholar]
- Awual, M.R. New type mesoporous conjugate material for selective optical copper(II) ions monitoring & removal from polluted waters. Chem. Eng. J. 2017, 307, 85–94. [Google Scholar] [CrossRef]
- Awual, M.R. Novel nanocomposite materials for efficient and selective mercury ions capturing from wastewater. Chem. Eng. J. 2017, 307, 456–465. [Google Scholar] [CrossRef]
- Awual, M.R. Efficient phosphate removal from water for controlling eutrophication using novel composite adsorbent. J. Clean. Prod. 2019, 228, 1311–1319. [Google Scholar] [CrossRef]
- Awual, M.R. Innovative composite material for efficient and highly selective Pb(II) ion capturing from wastewater. J. Mol. Liq. 2019, 284, 502–510. [Google Scholar] [CrossRef]
- ISTAC. Número de Explotaciones Según Especies. Municipios e Islas de Canarias por Años. Desde 2014. Available online: https://www3.gobiernodecanarias.org/istac/statistical-visualizer/visualizer/data.html?resourceType=dataset&agencyId=ISTAC&resourceId=E01008B_000002&version=1.1#visualization/table (accessed on 29 January 2022).
- Mendieta-Pino, C.A.; Ramos-Martin, A.; Perez-Baez, S.O.; Brito-Espino, S. Management of slurry in Gran Canaria Island with full-scale natural treatment systems for wastewater (NTSW). One year experience in livestock farms. J. Environ. Manag. 2019, 232, 666–678. [Google Scholar] [CrossRef]
- Espacios naturales—Cabildo de Gran Canaria. Available online: https://cabildo.grancanaria.com/espacios-naturales (accessed on 8 June 2021).
- Owusu-Twum, M.Y.; Sharara, M.A. Sludge management in anaerobic swine lagoons: A review. J. Environ. Manag. 2020, 271, 110949. [Google Scholar] [CrossRef]
- Varma, V.S.; Parajuli, R.; Scott, E.; Canter, T.; Lim, T.T.; Popp, J.; Thoma, G. Dairy and swine manure management—Challenges and perspectives for sustainable treatment technology. Sci. Total Environ. 2021, 778, 146319. [Google Scholar] [CrossRef]
- Mendieta-Pino, C.A.; Garcia-Ramirez, T.; Ramos-Martin, A.; Perez-Baez, S.O. Experience of Application of Natural Treatment Systems for Wastewater ( NTSW ) in Livestock Farms in Canary Islands. Water 2022, 14, 2279. [Google Scholar] [CrossRef]
- Mendieta-Pino, C.A.; Pérez-Báez, S.O.; Ramos-Martín, A.; León-Zerpa, F.; Brito-Espino, S. Natural treatment system for wastewater (NTSW) in a livestock farm, with five years of pilot plant management and monitoring. Chemosphere 2021, 285, 131529. [Google Scholar] [CrossRef] [PubMed]
- Ward, A.J.; Hobbs, P.J.; Holliman, P.J.; Jones, D.L. Optimisation of the anaerobic digestion of agricultural resources. Bioresour. Technol. 2008, 99, 7928–7940. [Google Scholar] [CrossRef] [PubMed]
- Madsen, M.; Holm-Nielsen, J.B.; Esbensen, K.H. Monitoring of anaerobic digestion processes: A review perspective. Renew. Sustain. Energy Rev. 2011, 15, 3141–3155. [Google Scholar] [CrossRef]
- Angelidaki, I.; Ellegaard, L. Codigestion of manure and organic wastes in centralized biogas plants: Status and future trends. Appl. Biochem. Biotechnol.—Part A Enzym. Eng. Biotechnol. 2003, 109, 95–105. [Google Scholar] [CrossRef]
- Ministerio de Agricultura Alimentación y Medio Ambiente. Evaluación de Técnicas de Gestión de Deyecciones en Ganadería; Ministerio de Agricultura Alimentación y Medio Ambiente: Madrid, Spain, 2015. [Google Scholar]
- Maraba, D.; Bulur, E. Design and construction of an automated OSL reader with open source software and hardware. Radiat. Meas. 2017, 106, 632–637. [Google Scholar] [CrossRef]
- Budzianowski, W.M. A review of potential innovations for production, conditioning and utilization of biogas with multiple-criteria assessment. Renew. Sustain. Energy Rev. 2016, 54, 1148–1171. [Google Scholar] [CrossRef]
- Vanrolleghem, P.A.; Lee, D.S. On-line monitoring equipment for wastewater treatment processes: State of the art. Water Sci. Technol. 2003, 47, 1–34. [Google Scholar] [CrossRef]
- Khanal, S.K.; Giri, B.; Nitayavardhana, S.; Gadhamshetty, V. Anaerobic Bioreactors/Digesters: Design and Development. Curr. Dev. Biotechnol. Bioeng. Biol. Treat. Ind. Effl. 2017, 261–279. [Google Scholar] [CrossRef]
- Spanjers, H.; van Lier, J.B. Instrumentation in Anaerobic Treatment—Research and Practice; IWA Publishing: London, UK, 2006; Volume 53. [Google Scholar]
- Pind, P.F.; Angelidaki, I.; Ahring, B.K.; Stamatelatou, K.; Lyberatos, G. Monitoring and control of anaerobic reactors. Adv. Biochem. Eng. Biotechnol. 2003, 82, 135–182. [Google Scholar] [CrossRef]
- Awual, M.R. Ring size dependent crown ether based mesoporous adsorbent for high cesium adsorption from wastewater. Chem. Eng. J. 2016, 303, 539–546. [Google Scholar] [CrossRef]
- Awual, M.R. Solid phase sensitive palladium(II) ions detection and recovery using ligand based efficient conjugate nanomaterials. Chem. Eng. J. 2016, 300, 264–272. [Google Scholar] [CrossRef]
- Awual, M.R. Assessing of lead(III) capturing from contaminated wastewater using ligand doped conjugate adsorbent. Chem. Eng. J. 2016, 289, 65–73. [Google Scholar] [CrossRef]
- Awual, M.R. A novel facial composite adsorbent for enhanced copper(II) detection and removal from wastewater. Chem. Eng. J. 2015, 266, 368–375. [Google Scholar] [CrossRef]
- Awual, M.R. Investigation of potential conjugate adsorbent for efficient ultra-trace gold(III) detection and recovery. J. Ind. Eng. Chem. 2014, 20, 3493–3501. [Google Scholar] [CrossRef]
- Varnero Moreno, M.T. Manual de Biogas; Proyecto, C., Ed.; Organización de las Naciones Unidas para la Agricultura y la Alimentación (FAO): Santiago de Chile, Chile, 2011; ISBN 978-95-306892-0. [Google Scholar]
- Varnero, M.T.; Arellano, J.; Benavídez, C.; Santibañez, F.; Vanegas, N.; Carrasco, A.; Sepulveda, N. Aprovechamiento Racional de Desechos Orgánicos; Ministerios de Agricultura—Fondo de Investigación Agropecuaria, 1990. [Google Scholar]
- Hilbert, J. Manual Para la Produción de Biogás; Instituto de Ingeniería Rural: INTA Castelar, Morón, Argentina, 2010. [Google Scholar]
- Wahid, H.; Ahmad, S.; Nor, M.A.M.; Rashid, M.A. Fundamentos para el Diseño de Biodigestores Módulo para la asignatura de Construcciones Agrícolas. J. Ekon. Malays. 2017, 51, 39–54. [Google Scholar] [CrossRef]
- Lomborg, C.J.; Thomsen, M.H.; Jensen, E.S.; Esbensen, K.H. Power plant intake quantification of wheat straw composition for 2nd generation bioethanol optimization—A Near Infrared Spectroscopy (NIRS) feasibility study. Bioresour. Technol. 2010, 101, 1199–1205. [Google Scholar] [CrossRef]
- Shi, X.S.; Dong, J.J.; Yu, J.H.; Yin, H.; Hu, S.M.; Huang, S.X.; Yuan, X.Z. Effect of Hydraulic Retention Time on Anaerobic Digestion of Wheat Straw in the Semicontinuous Continuous Stirred-Tank Reactors. BioMed Res. Int. 2017, 2017, 2457805. [Google Scholar] [CrossRef]
- Lorenzo Acosta, Y.; Obaya Abreu, M.C. La digestión anaerobia. Aspectos teóricos. Parte I. ICIDCA. Sobre Deriv. Caña Azúcar 2005, XXXIX, 35–48. [Google Scholar]
- Campos, E.; Bonmatí, A.; Teira, M.; Flotats, X. Aprovechamiento energético de lodos residuales y purines. Producción de biogás. 2001. Available online: https://www.academia.edu/18280460/APROVECHAMIENTO_ENERG%C3%89TICO_DE_LODOS_RESIDUALES_Y_PURINES_PRODUCCI%C3%93N_DE_BIOG%C3%81S (accessed on 10 June 2022).
- Ni, J.; Ji, J.; Li, Y.Y.; Kubota, K. Microbial characteristics in anaerobic membrane bioreactor treating domestic sewage: Effects of HRT and process performance. J. Environ. Sci. 2022, 111, 392–399. [Google Scholar] [CrossRef]
- El-Fadel, M.; Massoud, M. Methane emissions from wastewater management. Environ. Pollut. 2001, 114, 177–185. [Google Scholar] [CrossRef]
- Lu, Y.; Zhang, Q.; Wang, X.; Zhou, X.; Zhu, J. Effect of pH on volatile fatty acid production from anaerobic digestion of potato peel waste. Bioresour. Technol. 2020, 316, 123851. [Google Scholar] [CrossRef] [PubMed]
- Eryildiz, B.; Lukitawesa; Taherzadeh, M.J. Effect of pH, substrate loading, oxygen, and methanogens inhibitors on volatile fatty acid (VFA) production from citrus waste by anaerobic digestion. Bioresour. Technol. 2020, 302, 122800. [Google Scholar] [CrossRef] [PubMed]
- Reyes Aguilera, E.A. Generación de biogás mediante el proceso de digestión anaerobia, a partir del aprovechamiento de sustratos orgánicos. Rev. Cien. FAREM-Estelí 2018, 60–81. [Google Scholar] [CrossRef]
- Di Capua, F.; Spasiano, D.; Giordano, A.; Adani, F.; Fratino, U.; Pirozzi, F.; Esposito, G. High-solid anaerobic digestion of sewage sludge: Challenges and opportunities. Appl. Energy 2020, 278, 115608. [Google Scholar] [CrossRef]
- Pandia, S.; Tanata, S.; Rachel, M.; Octiva, C.; Sialagan, N. Effect of fermentation time of mixture of solid and liquid wastes from tapioca industry to percentage reduction of TSS (Total Suspended Solids). IOP Conf. Ser. Mater. Sci. Eng. 2018, 309, 012086. [Google Scholar] [CrossRef]
- Kadlec, R.H. Chemical, physical and biological cycles in treatment wetlands. Water Sci. Technol. 1999, 40, 37–44. [Google Scholar] [CrossRef]
- Huryna, H.; Brom, J.; Pokorny, J. The importance of wetlands in the energy balance of an agricultural landscape. Wetl. Ecol. Manag. 2014, 22, 363–381. [Google Scholar] [CrossRef]
- Shaffer, G.P.; Kandalepas, D. Wetland plant morphology. In The Wetland Book I: Structure and Function, Management and Methods; Springer: Dordrecht, The Netherlands, 2018. [Google Scholar] [CrossRef]
- Khandaker, S.; Hossain, M.T.; Saha, P.K.; Rayhan, U.; Islam, A.; Choudhury, T.R.; Awual, M.R. Functionalized layered double hydroxides composite bio-adsorbent for efficient copper(II) ion encapsulation from wastewater. J. Environ. Manag. 2021, 300, 113782. [Google Scholar] [CrossRef]
- Oliver Rajadel, N. Estudio de los Humedales Artificiales de Flujo Superficial del Tancat de la Pipa como Instrumentos para la Restauración Ambiental del lago de l’Albufera de València. Ph.D. Thesis, Universidad Politécnica de Valencia, Valencia, Spain, 2017. [Google Scholar]
- Verbyla, M.E.; von Sperling, M.; Maiga, Y. Waste Stabilization Ponds. Water Sanit. 21st Century: Health Microbiol. Asp. Excreta Wastewater Manag. (J.R. Mihelcic and M.E. Verbyla (eds), Part 4: Management Of Risk from Excreta and Wastewater-Section: Sanitation System Technologies, Pathogen Reduction in Sewered System Technologies). Michigan State University, E. Lansing, MI, UNESCO. 2019. Available online: https://www.waterpathogens.org/book/waste-stabilization-ponds (accessed on 10 June 2022).
- Passeport, E.; Vidon, P.; Forshay, K.J.; Harris, L.; Kaushal, S.S.; Kellogg, D.Q.; Lazar, J.; Mayer, P.; Stander, E.K. Ecological engineering practices for the reduction of excess nitrogen in human-influenced landscapes: A guide for watershed managers. Environ. Manag. 2013, 51, 392–413. [Google Scholar] [CrossRef]
- Dahl, N.W.; Woodfield, P.L.; Simpson, B.A.F.; Stratton, H.M.; Lemckert, C.J. Effect of turbulence, dispersion, and stratification on Escherichia coli disinfection in a subtropical maturation pond. J. Environ. Manag. 2021, 288, 112470. [Google Scholar] [CrossRef]
- Ho, L.T.; Alvarado, A.; Larriva, J.; Pompeu, C.; Goethals, P. An integrated mechanistic modeling of a facultative pond: Parameter estimation and uncertainty analysis. Water Res. 2019, 151, 170–182. [Google Scholar] [CrossRef] [PubMed]
- Sunarsih, S.; Sasongko, D.P.; Sutrisno, S.; Putri, G.A.; Hadiyanto, H. Analysis of wastewater facultative pond using advection-diffusion model based on explicit finite difference method. Environ. Eng. Res. 2021, 26, 190496. [Google Scholar] [CrossRef]
- Herazo, L.C.S.; Alvarado-Lassman, A.; Nakase-Rodríguez, C.; Nani, G. Influence of Light Intensity on Growth and Flowering Influence of Light Intensity on Growth and Flowering Ornamental Plants in Constructed. Renew. Energy Biomass Sustain. 2019, 1, 39–52. [Google Scholar]
- Nguyen, D.; Gadhamshetty, V.; Nitayavardhana, S.; Khanal, S.K. Automatic process control in anaerobic digestion technology: A critical review. Bioresour. Technol. 2015, 193, 513–522. [Google Scholar] [CrossRef] [PubMed]
- Lamb, J.J.; Bernard, O.; Sarker, S.; Lien, K.M.; Hjelme, D.R. Perspectives of optical colourimetric sensors for anaerobic digestion. Renew. Sustain. Energy Rev. 2019, 111, 87–96. [Google Scholar] [CrossRef]
- Gaida, D.; Wolf, C.; Bongards, M. Feed control of anaerobic digestion processes for renewable energy production: A review. Renew. Sustain. Energy Rev. 2017, 68, 869–875. [Google Scholar] [CrossRef]
- Lützhøft, H.C.H.; Boe, K.; Fang, C.; Angelidaki, I. Comparison of VFA titration procedures used for monitoring the biogas process. Water Res. 2014, 54, 262–272. [Google Scholar] [CrossRef] [PubMed]
- Zhao, N.; Li, X.; Jin, X.; Angelidaki, I.; Zhang, Y. Integrated electrochemical-biological process as an alternative mean for ammonia monitoring during anaerobic digestion of organic wastes. Chemosphere 2018, 195, 735–741. [Google Scholar] [CrossRef]
- Alcayaga, S.; Glaría, J.; Guerrero, L. Regulaciones de temperatura y potencial de hidrógeno en un biodigestor anaerobio de lecho de lodo granular expandido. Universidad Técnica Federico Santa María, Valparaiso, Chile. Marzo. 1999. Available online: https://www.researchgate.net/publication/267693488_Regulaciones_de_temperatura_y_potencial_de_hidrogeno_en_un_biodigestor_anaerobio_de_lecho_de_lodo_granular_expandido (accessed on 10 June 2022).
- Ward, A.J.; Bruni, E.; Lykkegaard, M.K.; Feilberg, A.; Adamsen, A.P.S.; Jensen, A.P.; Poulsen, A.K. Real time monitoring of a biogas digester with gas chromatography, near-infrared spectroscopy, and membrane-inlet mass spectrometry. Bioresour. Technol. 2011, 102, 4098–4103. [Google Scholar] [CrossRef]
- Wiese, J.; Haeck, M. Instrumentation, control and automation for full-scale manure-based biogas systems. Water Sci. Technol. 2006, 54, 1–8. [Google Scholar] [CrossRef]
- EZO™ pH Circuit | Atlas Scientific. Available online: https://atlas-scientific.com/embedded-solutions/ezo-ph-circuit/html (accessed on 10 June 2022).
- Vongvichiankul, C.; Deebao, J.; Khongnakorn, W. Relationship between pH, Oxidation Reduction Potential (ORP) and Biogas Production in Mesophilic Screw Anaerobic Digester. Energy Procedia 2017, 138, 25–26. [Google Scholar] [CrossRef]
- Nguyen, D.; Khanal, S.K. A little breath of fresh air into an anaerobic system: How microaeration facilitates anaerobic digestion process. Biotechnol. Adv. 2018, 36, 1971–1983. [Google Scholar] [CrossRef] [PubMed]
- Chen, Q.; Wu, W.; Qi, D.; Ding, Y.; Zhao, Z. Review on microaeration-based anaerobic digestion: State of the art, challenges, and prospectives. Sci. Total Environ. 2020, 710, 136388. [Google Scholar] [CrossRef] [PubMed]
- EZO™ Dissolved Oxygen Circuit | Atlas Scientific. Available online: https://atlas-scientific.com/embedded-solutions/ezo-dissolved-oxygen-circuit/ (accessed on 10 June 2022).
- Grove—Multichannel Gas Sensor v2—Seeed Studio. Available online: https://www.seeedstudio.com/grove-multichannel-gas-sensor-v2-p-4569.html (accessed on 12 July 2022).
- Brito-Espino, S.; Leon, F.; Vaswani-Reboso, J.; Ramos-Martin, A.; Mendieta-Pino, C. Proposal of a Laboratory-Scale Anaerobic Biodigester for Introducing the Monitoring and Sensing Techniques, as a Potential Learning Tool in the Fields of Carbon Foot-Print Reduction and Climate Change Mitigation. Water 2021, 13, 2409. [Google Scholar] [CrossRef]
- Rao, A.S.; Marshall, S.; Gubbi, J.; Palaniswami, M.; Sinnott, R.; Pettigrovet, V. Design of low-cost autonomous water quality monitoring system. In Proceedings of the International Conference on Advances in Computing, Communications and Informatics, ICACCI, Mysore, India, 22–25 August 2013; pp. 14–19. [Google Scholar] [CrossRef]
- Oree, V.; Maudhoo, V.A. A microcontroller-based household anaerobic food digester. In Proceedings of the IEEE International Conference on Smart Instrumentation, Measurement and Applications, ICSIMA, Kuala Lumpur, Malaysia, 24–25 November 2015. [Google Scholar] [CrossRef]
- Ahmed, W.A.; Aggour, M.; Naciri, M. Biogas Control: Methane Production Monitoring Using Arduino. Int. J. Biol. Life Agric. Sci. 2017, 11, 130–133. [Google Scholar]
- Moparthi, N.R.; Mukesh, C.; Vidya Sagar, P. Water Quality Monitoring System Using IOT. In Proceedings of the Fourth International Conference on Advances in Electrical, Electronics, Information, Communication and Bio-Informatics (AEEICB), Chennai, India, 27–28 February 2018; pp. 1–5. [Google Scholar]
- Daniyan, I.A.; Daniyan, O.L.; Abiona, O.H.; Mpofu, K. Development and Optimization of a Smart System for the Production of Biogas using Poultry and Pig Dung. Procedia Manuf. 2019, 35, 1190–1195. [Google Scholar] [CrossRef]
- Dhongade, V.; Shaligram, A.D. Cloud service based monitoring system for hybrid renewable energy sources using internet of things platform. AIP Conf. Proc. 2018, 1989, 020012. [Google Scholar] [CrossRef]
- Lopez-Vargas, A.; Fuentes, M.; Vivar, M. IoT Application for Real-Time Monitoring of Solar Home Systems Based on ArduinoTM with 3G Connectivity. IEEE Sens. J. 2019, 19, 679–691. [Google Scholar] [CrossRef]
- Martínez, R.; Vela, N.; el Aatik, A.; Murray, E.; Roche, P.; Navarro, J.M. On the Use of an IoT Integrated System for Water Quality Monitoring and Management in Wastewater Treatment Plants. Water 2020, 12, 1096. [Google Scholar] [CrossRef]
- Saravanan, K.; Anusuya, E.; Kumar, R.; Son, L.H. Real-time water quality monitoring using Internet of Things in SCADA. Environ. Monit. Assess. 2018, 190, 1–16. [Google Scholar] [CrossRef]
- How to Buy—Academic License—ThingSpeak IoT. Available online: https://thingspeak.com/prices/thingspeak_academic?license_name=Academic&country_code=ES&number_of_devices=10&intervals=2&interval_type=Minutes (accessed on 23 September 2021).
- Pricing |Cloud IoT Core |Google Cloud. Available online: https://cloud.google.com/iot/pricing (accessed on 23 September 2021).
- IBM—España. Available online: https://www.ibm.com/es-es (accessed on 23 September 2021).
- Infrastructure & Application Monitoring as a Service|Datadog. Available online: https://www.datadoghq.com/product/ (accessed on 24 September 2021).
- Información General Sobre AWS IoT Analytics—Amazon Web Services. Available online: https://aws.amazon.com/es/iot-analytics/ (accessed on 24 September 2021).
- Blynk IoT Platform: For Businesses and Developers. Available online: https://blynk.io/ (accessed on 24 September 2021).
- ThingsBoard—Open-Source IoT Platform. Available online: https://thingsboard.io/ (accessed on 24 September 2021).
- Adafruit BME280 Library—Arduino Reference. Available online: https://www.arduino.cc/reference/en/libraries/adafruit-bme280-library/ (accessed on 15 August 2022).
- Adafruit_TSL2561/Adafruit_TSL2561_U.h at Master Adafruit/Adafruit_TSL2561 GitHub. Available online: https://github.com/adafruit/Adafruit_TSL2561/blob/master/Adafruit_TSL2561_U.h (accessed on 15 August 2022).
- Adafruit Unified Sensor—Arduino Reference. Available online: https://www.arduino.cc/reference/en/libraries/adafruit-unified-sensor/ (accessed on 15 August 2022).
- DHT Sensor Library—Arduino Reference. Available online: https://www.arduino.cc/reference/en/libraries/dht-sensor-library/ (accessed on 15 August 2022).
- ThingSpeak—Arduino Reference. Available online: https://www.arduino.cc/reference/en/libraries/thingspeak/ (accessed on 15 August 2022).
- SPI—Arduino Reference. Available online: https://www.arduino.cc/reference/en/language/functions/communication/spi/ (accessed on 15 August 2022).
- WiFiNINA—Arduino Reference. Available online: https://www.arduino.cc/reference/en/libraries/wifinina/ (accessed on 15 August 2022).
- Módulo Sensor ML8511, UV. Available online: https://solectroshop.com/es/sensores-de-luz-y-de-color/922-modulo-sensor-ml8511-uv.html?gclid=Cj0KCQjwgO2XBhCaARIsANrW2X3wsDEODbEkmYVGehNq0485hPE0ESg9vtZA-yQ1HAC4FUFpum-FaTQaAnI7EALw_wcB (accessed on 16 August 2022).
- Adafruit TSL2561 Digital Luminosity/Lux/Light Sensor Breakout: ID 439: $5.95: Adafruit Industries, Unique & fun DIY Electronics and Kits. Available online: https://www.adafruit.com/product/439 (accessed on 16 August 2022).
- Adafruit BME280 I2C or SPI Temperature Humidity Pressure Sensor [STEMMA QT]: ID 2652: $14.95: Adafruit Industries, Unique & fun DIY Electronics and Kits. Available online: https://www.adafruit.com/product/2652 (accessed on 16 August 2022).
- Arduino Nano 33 IoT—ABX00027 Arduino ABX00027|BricoGeek.com. Available online: https://tienda.bricogeek.com/arduino-original/1371-arduino-nano-33-iot.html (accessed on 16 August 2022).
- Dieudonne, D.; Shima, H. Effectiveness of applying IoT to improve biogas digesters in Rwanda. In Proceedings of the 4th IEEE International Conference on Applied System Innovation ICASI, Chiba, Japan, 13–17 April 2018; pp. 441–444. [Google Scholar] [CrossRef]
- Cruz, I.A.; de Melo, L.; Leite, A.N.; Melquiades Sátiro, J.V.; Santos Andrade, L.R.; Torres, N.H.; Cabrera Padilla, R.Y.; Bharagava, R.N.; Tavares, R.F.; Romanholo Ferreira, L.F. A new approach using an open-source low cost system for monitoring and controlling biogas production from dairy wastewater. J. Clean. Prod. 2019, 241, 118284. [Google Scholar] [CrossRef]
- Yang, S.; Liu, Y.; Wu, N.; Zhang, Y.; Svoronos, S.; Pullammanappallil, P. Low-cost, Arduino-based, portable device for measurement of methane composition in biogas. Renew. Energy 2019, 138, 224–229. [Google Scholar] [CrossRef]
- Wu, X.; Tong, R.; Wang, Y.; Mei, C.; Li, Q. Study on an Online Detection Method for Ground Water Quality and Instrument Design. Sensors 2019, 19, 2153. [Google Scholar] [CrossRef] [PubMed]
- Yang, S.; Svoronos, S.; Pullammanappallil, P. Inexpensive, Arduino-based device for on-line, automatic, real-time measurement of methane composition and biogas flowrate from anaerobic digesters. Authorea 2020. Available online: https://www.authorea.com/users/362442/articles/483597-inexpensive-arduino-based-device-for-on-line-automatic-real-time-measurement-of-methane-composition-and-biogas-flowrate-from-anaerobic-digesters?commit=f2f24ece89dcf14f09783460020bffa20116d7ac (accessed on 10 June 2022).
- Hakimi, I.M.; Jamil, Z. Development of Water Quality Monitoring Device Using Arduino UNO. IOP Conf. Ser. Mater. Sci. Eng. 2021, 1144, 012064. [Google Scholar] [CrossRef]







| Platform | Description |
|---|---|
| ThingSpeak [92] | Open source software written in Ruby that allows users to communicate with Internet-enabled devices. Has integrated MATLAB applications for data analysis and visualization. |
| Google IoT Core [93] | Managed cloud service that lets you easily and securely connect, manage, and transfer data from millions of devices around the world. |
| IBM Watson IoT Platform [94] | A fully managed and cloud-hosted service suitable for device registration, connectivity, control, rapid visualization, and data storage. It uses communications based on open standards such as MQTT and HTTPS. |
| Datadog [95] | The SaaS (Software as a Service) platform integrates and automates infrastructure monitoring, application performance, and log management to provide real-time, unified management. |
| AWS IoT Analytics [96] | Fully managed service that collects, processes, stores, and analyzes data from IoT devices at scale. Customers can also use their own custom analytics. Processing, data storage, running queries, and running custom analytics are charged for separately. |
| Blynk IoT Platform [97] | A fully integrated suite of IoT software. It offers device provisioning, sensor data visualization, remote control with mobile and web applications, firmware updates, secure cloud, data analysis, user and access management, and alerts. |
| Thingsboard [98] | Open source IoT platform for data collection, processing, visualization, and device management. It allows device connectivity through MQTT, CoAP, and HTTP protocols. |
| Mean | Standard Deviation | Maximum | Data of Value | Minimum | Data of Value | |
|---|---|---|---|---|---|---|
| Temperature (°C) | 22.38 | 2.15 | 52.13 * | 22-January-11:58:13 | 19.17 | 22-January-09:58:11 |
| Humidity (%) | 62.32 | 10.86 | 85.38 | 21-December-20:01:07 | 12.43 * | 22-January-11:58:13 |
| UV Radiation (nm) | 302.13 | 10.98 | 420 | 16-December-12:00:20 | 266 ** | 08-January-13:00:07 |
Publisher’s Note: MDPI stays neutral with regard to jurisdictional claims in published maps and institutional affiliations. |
© 2022 by the authors. Licensee MDPI, Basel, Switzerland. This article is an open access article distributed under the terms and conditions of the Creative Commons Attribution (CC BY) license (https://creativecommons.org/licenses/by/4.0/).
Share and Cite
Rodríguez-Pérez, M.L.; Mendieta-Pino, C.A.; Brito-Espino, S.; Ramos-Martín, A. Climate Change Mitigation Tool Implemented through an Integrated and Resilient System to Measure and Monitor Operating Variables, Applied to Natural Wastewater Treatment Systems (NTSW) in Livestock Farms. Water 2022, 14, 2917. https://doi.org/10.3390/w14182917
Rodríguez-Pérez ML, Mendieta-Pino CA, Brito-Espino S, Ramos-Martín A. Climate Change Mitigation Tool Implemented through an Integrated and Resilient System to Measure and Monitor Operating Variables, Applied to Natural Wastewater Treatment Systems (NTSW) in Livestock Farms. Water. 2022; 14(18):2917. https://doi.org/10.3390/w14182917
Chicago/Turabian StyleRodríguez-Pérez, Melania L., Carlos A. Mendieta-Pino, Saulo Brito-Espino, and Alejandro Ramos-Martín. 2022. "Climate Change Mitigation Tool Implemented through an Integrated and Resilient System to Measure and Monitor Operating Variables, Applied to Natural Wastewater Treatment Systems (NTSW) in Livestock Farms" Water 14, no. 18: 2917. https://doi.org/10.3390/w14182917
APA StyleRodríguez-Pérez, M. L., Mendieta-Pino, C. A., Brito-Espino, S., & Ramos-Martín, A. (2022). Climate Change Mitigation Tool Implemented through an Integrated and Resilient System to Measure and Monitor Operating Variables, Applied to Natural Wastewater Treatment Systems (NTSW) in Livestock Farms. Water, 14(18), 2917. https://doi.org/10.3390/w14182917

