Evaluation of Regional Water Environmental Carrying Capacity and Diagnosis of Obstacle Factors Based on UMT Model
Abstract
:1. Introduction
2. Materials and Methods
2.1. Study Area
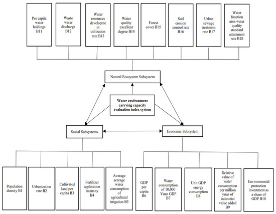
2.2. Constructing WECC Index System Based on SENCE
2.2.1. SENCE Conceptual Framework
2.2.2. Construction of WECC Index System
2.2.3. Criteria for Grading Indicators
- ●
- If national or local standards for relevant indicators had been introduced, they were classified according to the national and local standards;
- ●
- If the established indicators had previous references to established standards and were more valuable for reference, the grading standards in the literature were cited;
- ●
- A statistical study area of the indicator data, according to its own data sorted by the highest or lowest value of 90% and 10%, respectively, as the standard threshold values, and then divide;
- ●
- If there was no relevant standard or reference literature, the empirical indicator grade would be used for classification. We referred to existing research results to divide the grade standard into 5 levels: heavy overload (I), overload (II), critical load (III), weakly loadable (IV), loadable (V).
2.3. Methods
2.3.1. Indicator Weighting Methods
G1 Method
CRITIC Method
Determination of Portfolio Weights Based on Moment Estimation Theory
2.3.2. Uncertainty Measure Theory Evaluation Method
3. Results and Analysis
3.1. Results of the Weighting of Each Indicator
3.2. WECC Evaluation Level and Comprehensive Performance
3.2.1. Comprehensive Performance Analysis
3.2.2. Subsystem Performance Analysis
3.3. Diagnostic Results of Disorder Factors
3.3.1. Diagnostic Analysis of the Guideline Layer Disorder Factor
3.3.2. Diagnostic Analysis of Indicator Layer Disorder Factors
4. Conclusions
- (1)
- Using the unconfirmed measurement model, we found that the WECC value of the Gansu section of the Yellow River basin from 2015 to 2020 was slowly increasing, from grade III (critical load) to IV (weakly loadable), but slightly decreasing to grade III (critical load) in 2019, with the overall trend gradually improving. Its comprehensive performance level also fluctuated and increased, from 2.804 in 2015 to 3.564 in 2020, an increase of 0.76, with an average annual growth rate of 4.914%, of which the natural ecological subsystem had the highest performance index, growing to 2.008 by 2020, an increase of 0.428 times. The social subsystem had the fastest growth with an average annual growth rate of 4.927%. All the subsystems had been slowly improving, but they still have room for improvement in the future.
- (2)
- According to the diagnostic model of obstacle factors to diagnose the obstacle degree of each indicator, the natural ecological subsystem was the most influential factor in the criterion layer, but the overall trend was fluctuating and decreasing, from 65.51% in 2015 to 48.36% in 2020, while the social subsystem had the second highest degree of influence but showed a rising trend year by year. In the indicator layer, the biggest obstacle factors in the last three years varied from other years, and wastewater discharge, population density, urbanization rate, and forest coverage rate were the most significant obstacle factors, which were concentrated in the natural ecological and social subsystems.
- (3)
- The unconfirmed measure theory was used to evaluate the WECC of the Gansu section of the Yellow River basin, and the key impact factors were diagnosed based on the barrier factor model.
Author Contributions
Funding
Acknowledgments
Conflicts of Interest
References
- Chen, S.; He, Y.; Tan, Q.; Hu, K.; Zhang, T.; Zhang, S. Comprehensive assessment of water environmental carrying capacity for sustainable watershed development. J. Environ. Manag. 2021, 303, 114065. [Google Scholar] [CrossRef] [PubMed]
- Jin, C.L.; Li, Y.; Gong, L.; Tian, J.; Zhang, X. Performance evaluation and obstacle factor diagnosis of Happy River based on UMT. China Environ. Sci. 2022, 42, 1466–1476. [Google Scholar]
- Wen, Z.; Li, X.; Li, T. Comprehensive Study on Freshwater Ecosystem Health of Lancang River Basin in Xishuangbanna of China. Water 2020, 12, 1716. [Google Scholar] [CrossRef]
- Liu, Y.; Yang, R.; Sun, M.; Zhang, L.; Li, X.; Meng, L.; Wang, Y.; Liu, Q. Regional sustainable development strategy based on the coordination between ecology and economy: A case study of Sichuan Province, China. Ecol. Indic. 2021, 134, 108445. [Google Scholar] [CrossRef]
- Chen, Y.; Zhu, M.; Lu, J.; Zhou, Q.; Ma, W. Evaluation of ecological city and analysis of obstacle factors under the background of high-quality development: Taking cities in the Yellow River Basin as examples. Ecol. Indic. 2020, 118, 106771. [Google Scholar] [CrossRef]
- Su, W.; Wu, J.; Zhu, B.; Chen, K.; Peng, W.; Hu, B. Health Evaluation and Risk Factor Identification of Urban Lakes—A Case Study of Lianshi Lake. Water 2020, 12, 1428. [Google Scholar] [CrossRef]
- Hasani, M.; Pielesiak, I.; Mahiny, A.S.; Mikaeili, A. Regional ecosystem health assessment based on landscape patterns and ecosystem services approach. Acta Ecol. Sin. 2021; in press. [Google Scholar] [CrossRef]
- Wang, J.Y.; Yao, Q.W.; Guo, Q.; Tao, Y.Z. Study on water environmental carrying capacity evaluation in Taihu lake Basin. China Environ. Sci. 2017, 37, 1979–1987. [Google Scholar]
- Chai, N.; Zhou, W. The DPSIRM—Grey cloud clustering method for evaluating the water environment carrying capacity of Yangtze River economic Belt. Ecol. Indic. 2022, 136, 108722. [Google Scholar] [CrossRef]
- Wan, B.T.; Zhao, J.C.; Bao, X.Y.; Li, A.C. Evaluation of water environment bearing capacity of Yangtze River economic belt based on SVR Model. China Environ. Sci. 2020, 40, 896–905. [Google Scholar]
- Song, W.; Pang, Y. Research on narrow and generalized water environment carrying capacity, economic benefit of Lake Okeechobee, USA. Ecol. Eng. 2021, 173, 106420. [Google Scholar] [CrossRef]
- Wei, X.; Wang, J.; Wu, S.; Xin, X.; Wang, Z.; Liu, W. Comprehensive evaluation model for water environment carrying capacity based on VPOSRM framework: A case study in Wuhan, China. Sustain. Cities Soc. 2019, 50, 101640. [Google Scholar] [CrossRef]
- Yu, L.; Xiong, X.; Samim, S.A.; Hu, Z. Analysis of Water Resources and Water Environmental Carrying Capacity of Animal Husbandry in China—Based on Water Footprint Theory. Water 2021, 13, 3386. [Google Scholar] [CrossRef]
- Yao, L.; Liu, J.; Wang, R.; Yin, K.; Han, B. A qualitative network model for understanding regional metabolism in the context of Social–Economic–Natural Complex Ecosystem theory. Ecol. Inform. 2015, 26, 29–34. [Google Scholar] [CrossRef]
- Tai, X.; Xiao, W.; Tang, Y. A quantitative assessment of vulnerability using social-economic-natural compound ecosystem framework in coal mining cities. J. Clean. Prod. 2020, 258, 120969. [Google Scholar] [CrossRef]
- Jin, C.L.; Dang, D.D.; Gong, L.; Wei, X.Y.; Hei, S.L. Application of improved G1-RS-UMT model to stability prediction of surrounding rock in a water resources allocation project. J. Water Resour. Water Eng. 2021, 32, 186–192. [Google Scholar]
- Wu, H.-W.; Zhen, J.; Zhang, J. Urban rail transit operation safety evaluation based on an improved CRITIC method and cloud model. J. Rail Transp. Plan. Manag. 2020, 16, 100206. [Google Scholar] [CrossRef]
- Cui, W.X.; Jin, C.L.; Gong, L.; Liu, J.J.; Su, Y. Safety Assessment of Sudden Water Pollution in Lanzhou Section of Yellow River Based on Matter-Element Extension Model. Bull. Soil Water Conserv. 2022, 42, 166–172. [Google Scholar]
- Su, X.B.; Li, X.G.; Zhao, J.F. Carrying capacity of water resources system coupling water resources with water environment thresholds. Resour. Sci. 2018, 40, 1016–1025. [Google Scholar]
- Bian, D.; Yang, X.; Wu, F.; Babuna, P.; Luo, Y.; Wang, B.; Chen, Y. A three-stage hybrid model investigating regional evaluation, pattern analysis and obstruction factor analysis for water resource spatial equilibrium in China. J. Clean. Prod. 2022, 331, 129940. [Google Scholar] [CrossRef]
- Pan, Z.; He, J.; Liu, D.; Wang, J.; Guo, X. Ecosystem health assessment based on ecological integrity and ecosystem services demand in the Middle Reaches of the Yangtze River Economic Belt, China. Sci. Total Environ. 2021, 774, 144837. [Google Scholar] [CrossRef]
- Ge, Y.; Wu, J.; Zhang, D.; Jia, R.; Yang, H. Uncertain Analysis of Fuzzy Evaluation Model for Water Resources Carrying Capacity: A Case Study in Zanhuang County, North China Plain. Water 2021, 13, 2804. [Google Scholar] [CrossRef]
- Zheng, Q.-W.; Su, W.-C.; Zhang, F.-T.; Zhou, Z.-Q. Evaluation of Water Resources Security in the Karst Region from the “Man-Land-Water” Perspective: A Case Study of Guizhou Province. Water 2019, 11, 224. [Google Scholar] [CrossRef] [Green Version]
- Chen, C.M. Research on the Evaluation Method of Ecological City Construction Based on Unconfirmed Measure Theory; Tianjin University: Tianjin, China, 2013. [Google Scholar]







| Subsystems | Indicator Attribute | Indicators | Rank | ||||
|---|---|---|---|---|---|---|---|
| I | II | III | IV | V | |||
| Social Subsystems | B1− | Population density (persons/km²) | ≥1300 | 900~1300 | 500~900 | 100~500 | ≤100 |
| B2− | Urbanization rate (%) | ≥75 | 60~75 | 45~60 | 30~45 | ≤30 | |
| B3+ | Arable land area per capita (mu) | ≤0.8 | 0.8~1.6 | 1.6~2.4 | 2.4~3.2 | ≥3.2 | |
| B4− | Fertilizer application intensity (kg/hm²) | ≥320 | 260~320 | 200~260 | 140~200 | ≤140 | |
| B5− | Average water consumption per mu of farmland irrigation (m³/hm²) | ≥7500 | 6500~7500 | 5500~6500 | 4500~5500 | ≤4500 | |
| Economic Subsystem | B6+ | GDP (gross domestic product) per capita (million yuan) | ≤2 | 2~3 | 3~4 | 4~5 | ≥5 |
| B7− | Water consumption of CYN 10,000 GDP (m³) | ≥90 | 80~90 | 60~80 | 40~60 | ≤40 | |
| B8− | Unit GDP energy consumption (m³) | ≥1.3 | 1.1~1.3 | 0.9~1.1 | 0.7~0.9 | ≤0.7 | |
| B9− | Relative value of water consumption of CYN 10,000 of industrial added value (%) | ≥150 | 100~150 | 50~100 | 25~50 | ≤25 | |
| B10+ | Investment in environmental protection as a percentage of GDP (%) | ≤0.5 | 0.5~1 | 1~1.5 | 1.5~2 | ≥2 | |
| Natural Ecosystem Subsystem | B11+ | Per capita water possession (m³/person) | ≤250 | 250~500 | 500~750 | 750~1000 | ≥1000 |
| B12− | Wastewater discharge (billion tons) | ≥5.5 | 5~5.5 | 4.5~5 | 4~4.5 | ≤4 | |
| B13− | Water resources development utilization rate (%) | 60~100 | 50~60 | 35~50 | 20~35 | 0~20 | |
| B14+ | Water quality excellent degree (%) | 0~60 | 60~70 | 70~80 | 80~90 | 90~100 | |
| B15+ | Forest cover (%) | ≤10 | 10~20 | 20~40 | 40~50 | ≥50 | |
| B16+ | Soil erosion control rate (%) | 0~20 | 20~40 | 40~60 | 60~80 | 80~100 | |
| B17+ | Urban sewage treatment rate (%) | 0~70 | 70~85 | 85~90 | 90~95 | 95~100 | |
| B18+ | Water function area water quality standard attainment rate (%) | 0~40 | 40~60 | 60~75 | 75~90 | 90~100 | |
| Level of Importance | Extremely Important | Very Important | More Important | General Importance | Slightly More Important | Equally Important |
|---|---|---|---|---|---|---|
| ri takes the value | 2.0 | 1.8 | 1.6 | 1.4 | 1.2 | 1.0 |
| Guideline Layer | Indicator Layer | G1 Method Weights | CRITIC Method Weights | Portfolio Weights |
|---|---|---|---|---|
| Social Subsystems | B1 | 0.0981 | 0.1062 | 0.1024 |
| B2 | 0.0584 | 0.0990 | 0.0801 | |
| B3 | 0.0298 | 0.0550 | 0.0433 | |
| B4 | 0.0129 | 0.0408 | 0.0278 | |
| B5 | 0.0248 | 0.0466 | 0.0365 | |
| Economic Subsystem | B6 | 0.0033 | 0.0399 | 0.0229 |
| B7 | 0.0019 | 0.0365 | 0.0204 | |
| B8 | 0.0092 | 0.0407 | 0.0261 | |
| B9 | 0.0055 | 0.0421 | 0.0251 | |
| B10 | 0.0207 | 0.0804 | 0.0526 | |
| Natural Ecosystem Subsystem | B11 | 0.0417 | 0.0444 | 0.0431 |
| B12 | 0.2637 | 0.0775 | 0.1641 | |
| B13 | 0.1569 | 0.0408 | 0.0948 | |
| B14 | 0.1883 | 0.0370 | 0.1074 | |
| B15 | 0.0701 | 0.0885 | 0.0799 | |
| B16 | 0.0077 | 0.0475 | 0.0290 | |
| B17 | 0.0046 | 0.0407 | 0.0239 | |
| B18 | 0.0023 | 0.0375 | 0.0211 |
| Year | Multiple Metrics Not Known with Certainty | Rank | Performance Index | ||||
|---|---|---|---|---|---|---|---|
| I | II | III | IV | V | |||
| 2015 | 0.0639 | 0.3327 | 0.4308 | 0.0833 | 0.0899 | III | 2.8044 |
| 2016 | 0.0616 | 0.2486 | 0.4038 | 0.1430 | 0.1436 | III | 3.0600 |
| 2017 | 0.0587 | 0.1359 | 0.4304 | 0.2745 | 0.1012 | III | 3.2253 |
| 2018 | 0.0587 | 0.0939 | 0.3397 | 0.3213 | 0.1870 | IV | 3.4859 |
| 2019 | 0.0587 | 0.1577 | 0.2884 | 0.3229 | 0.1729 | III | 3.3955 |
| 2020 | 0.0862 | 0.1169 | 0.2443 | 0.2548 | 0.2983 | IV | 3.5638 |
| Year | Subsystem Barrier Degree (%) | ||
|---|---|---|---|
| Social Subsystems | Economic Subsystem | Natural Ecosystem Subsystem | |
| 2015 | 17.01 | 17.48 | 65.51 |
| 2016 | 20.80 | 11.36 | 67.85 |
| 2017 | 33.05 | 18.14 | 48.81 |
| 2018 | 33.74 | 16.24 | 50.02 |
| 2019 | 34.45 | 10.77 | 54.78 |
| 2020 | 40.47 | 11.17 | 48.36 |
Publisher’s Note: MDPI stays neutral with regard to jurisdictional claims in published maps and institutional affiliations. |
© 2022 by the authors. Licensee MDPI, Basel, Switzerland. This article is an open access article distributed under the terms and conditions of the Creative Commons Attribution (CC BY) license (https://creativecommons.org/licenses/by/4.0/).
Share and Cite
Jin, C.; Guan, Q.; Gong, L.; Zhou, Y.; Ji, Z. Evaluation of Regional Water Environmental Carrying Capacity and Diagnosis of Obstacle Factors Based on UMT Model. Water 2022, 14, 2621. https://doi.org/10.3390/w14172621
Jin C, Guan Q, Gong L, Zhou Y, Ji Z. Evaluation of Regional Water Environmental Carrying Capacity and Diagnosis of Obstacle Factors Based on UMT Model. Water. 2022; 14(17):2621. https://doi.org/10.3390/w14172621
Chicago/Turabian StyleJin, Chunling, Qiaoyu Guan, Li Gong, Yi Zhou, and Zhaotai Ji. 2022. "Evaluation of Regional Water Environmental Carrying Capacity and Diagnosis of Obstacle Factors Based on UMT Model" Water 14, no. 17: 2621. https://doi.org/10.3390/w14172621
APA StyleJin, C., Guan, Q., Gong, L., Zhou, Y., & Ji, Z. (2022). Evaluation of Regional Water Environmental Carrying Capacity and Diagnosis of Obstacle Factors Based on UMT Model. Water, 14(17), 2621. https://doi.org/10.3390/w14172621
