Next Article in Journal
Numerical Simulation of Internal Flow Characteristics and Pressure Fluctuation in Deceleration Process of Bulb Tubular Pump
Previous Article in Journal
Synthesis of an Organotin Specific Molecularly Imprinted Polymer for Organotin Passive Sampling in Seawater
 
 
Font Type:
Arial Georgia Verdana
Font Size:
Aa Aa Aa
Line Spacing:
Column Width:
Background:
Article

Evaluating Sustainability Improvement of Pressure Regime in Water Distribution Systems Due to Network Partitioning

Department of Engineering, University of Messina, 98122 Messina, Italy
Water 2022, 14(11), 1787; https://doi.org/10.3390/w14111787
Submission received: 1 May 2022 / Revised: 26 May 2022 / Accepted: 30 May 2022 / Published: 2 June 2022
(This article belongs to the Section Urban Water Management)

Abstract

:
Water distribution networks (WDNs) represent essential civil infrastructures providing freshwater for domestic and industrial uses. Pressure management in WDNs is a key issue in operation and management, especially in big and complex networks, and this is the case with Messina City’s WDN. Water network partitioning (WNP) into district zones helps improve water network management; it simplifies water budget computation and consequently helps in the identification and reduction of water loss. In this study, an approach based on sustainability indices (SIs) is proposed to evaluate the improvement in terms of WDN pressure performances after WNP. The sustainability indices are based upon performance criteria including reliability, resiliency, and vulnerability. Three different scenarios are analyzed: (1) the first sees the WDN in the current configuration without partitioning, (2) the second sees the WDN partitioned into district zones for each of which SI is evaluated, and (3) the third sees, in addition to partitioning, the introduction of pressure regulating valves (PRV). Results show an improvement in pressure sustainability at the global- and district-scale and evidence how districts with greater differences in altitude values of terrain topography take more benefits from the installation of PRV.

1. Introduction

A water distribution network (WDN) is an essential infrastructure for social and economic development [1], supplying fresh water for civil, industrial, and fire-fighting use. A key issue in water management and operation in water distribution systems is to guarantee the efficiency of water supply for specific water demands at a lower cost, ensuring sufficient and uniform pressures and flow rates, and reducing water loss, where the latter represents one of the most effective ways to reduce water prices. Quantity of water loss is strictly related to pressures in WDN; in simple terms, reducing water loss can be given by reducing pressures.
Layouts in WDN can assume different configurations, from open-line distribution to looped configurations, with multiple flow paths from its water sources to the final users [2]. This characteristic gives the WDN a high level of reliability in case of mechanical failure of one of its physical components, but it also makes it difficult to control water loss [3].
To improve water pressure management in WDN, water network partitioning (WNP) represents a useful strategy [4]. For example, the “divide and conquer” approach in WDN has been introduced since between 1980 and 1989 in the UK, simplifying the localization of water loss and pressure management techniques [5]. Benefits from this approach are evidenced by Kunkel [6] who highlighted how more than 85% of measured water loss in the UK has been eliminated in a national water loss control program based on WNP.
Other studies also evidence how WNP offers many benefits to WDNs [7,8,9], including a reduction in water loss, simplified and most effective pressure management, district isolation in case of accidental contamination events, rapid identification of damaged pipes, and the potential creation of independent sub-networks for better control of water management.
Partitioning an original network into suitable sub-networks can be challenging because of the intrinsic complexity of the WDN. Clustering and sectorization are the two main phases of WNP, for which recent studies apply complex and interesting mathematical methods, such as graph theory modularity-based algorithms and spectral algorithms [5,7]. Machine learning techniques, which are often applied to other fields of water sciences [10,11], also find application in WNP in recent literature [12,13]. Recent studies also applied approaches for WDP based on social networking analyses and information [14,15,16]. Before mathematical approaches were used for WNP, other techniques were applied following criteria based on tank location, main roads, or the number of inhabitants that represent more suitable approaches in cases of need for economic interventions in existing WDNs [8,17,18]. This is also the case of Messina’s City WDN, an existing big WDN serving around 200,000 inhabitants, which in the present study is used as a case study for applying the proposed methodology.
Recent studies highlighted how WNP can be helpful for energy management in smart systems [19], reducing water leakages [20], improving maintenance costs for water managers [21], and improving water quality [22]. WNP can also cause counterintuitive effects; for example, Armand et al. [23] highlights how WNP could compromise the overall water quality in WDN.
The purpose of this study is to quantify improvements in WDN after WNP, specifically in terms of water pressure performances for the WDN of Messina City.
To quantify the improvement in terms of WDN pressure performance, an approach based on sustainability indices (SIs) is proposed here.
In recent studies, water resources sustainability has been measured using reliability, resiliency, and vulnerability performance indicators [24]. Numerous investigators have applied these performance indices differently in the literature. For example, Li and Yang [24] defined sustainability in water systems as the equilibrium of network efficiency and resiliency. Piratla and Ariaratnam [25] modeled a sustainable water distribution system considering trade-offs between hydraulic reliability, life cycle cost, and CO2 emissions. Monteleone et al. [26] proposed indicators based on vulnerability curves in agricultural water management. Tabesh and Saber [27] proposed a model using hydraulic (i.e., pressure index, pressure performance index, velocity performance index, and reliability index), physical, and empirical indices for the rehabilitation of water distribution networks. Hamouda et al. [28] proposed an indicator-based methodology to evaluate the vulnerability of water supply systems in the Eastern Nile Basin.
Loucks [29], in particular, introduced the Sustainability Index (SI) based on reliability, resiliency, and vulnerability. Aydin [24] had also aggregated the SI calculated for each node, into an overall SI for all the studied areas divided into geographical zones and calculated SI for both pressure and water quality into a WDN.
In this study, the SI assessment is applied to the urban WDN of the city of Messina (Italy). Messina has a complex WDN that has never been numerically modeled for simulating its hydraulic behavior.
To evaluate sustainability improvement in terms of water pressure performances due to WNP for the WDN of Messina City, in the present study, the water distribution system modeling is carried out by EPANET [30], a widely used software developed by the “Water Supply and Water Resources Division” of the “U.S. Environmental Protection Agency’s—National Risk Management Research Laboratory”.

2. Materials and Methods

In this section, the characteristics of the case study of Messina’s WDN and its mathematical modeling through the software EPANET are illustrated. The proposed methodology is then illustrated, including the mathematical formulation, and procedure for SI evaluation are explained.
The values of node pressure are used to determine reliability, resiliency, and vulnerability performance indices, which are then combined into a complete sustainability index (SI) for every node. All the WDN is partitioned into sub-networks using the tank-location criteria to define each zone, and a combined SI calculation is performed to produce an overall sustainability score for every zone.
Simulations are carried out in three different scenarios: (1) the first where the WDN is analyzed in the current configuration without partitioning, to evaluate a SI value to be used as a reference for comparison with other scenarios, (2) the second where the WDN is partitioned into five main district zones for each of which SI is evaluated, and (3) the third where, in addition to above-mentioned partitioning, pressure regulating valves (PRVs) are introduced.

2.1. Case Study

Messina City is located in Sicily (Italy) on the coast and counts 250,000 inhabitants. Drinking water in Messina City is supplied by three main aqueducts: the Santissima Aqueduct, which is the oldest one, taking its water from Nebrodi Mountains close to the city, supplying around 150 L/s [31], the Alcantara Aqueduct, and the Fiumefreddo one, taking their water from Etna Mountain groundwater aquifer [32,33] and supplying to Messina City respectively around 300 L/s and 1000 L/s.
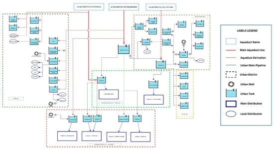
Messina’s WDN accounts for a total of 458 km of pipelines, with more than 40 different tanks of different capacities serving the whole city center and more than 20 small urban villages on the coast, for a total supplied area of 213 km2 of extension. Urban tanks are connected to each other with pumping connections or gravity ones, and in addition, there are numerous small wells in the urban area for extra water resources supply as represented in Figure 1.
In the original configuration of Messina’s WDN, it is possible to identify five main districts in corresponding urban zones designed to follow the historical expansion of city urbanization, namely (from south to north) Mangialupi, Noviziato, Torre Vittoria, Trapani, and San Licandro (Figure 2a).

2.2. Mathematical Modeling Using EPANET

The EPANET software [30] is used for simulating the nodal pressures throughout the network over time using the extended period simulation (EPS) for 24 h.
EPANET is a public domain, water distribution system modeling software package developed by the United States Environmental Protection Agency’s (EPA) Water Supply and Water Resources Division.
The actual configuration of the water distribution network of Messina has been implemented in EPANET and consists of 4000 nodes and more than 4400 pipes (Figure 2a).
In Figure 2a are also reported elevation values of each supply junction of the WDN represented in EPANET, showing the great differences in elevation values of this WDN, given by topographic characteristics of the metropolitan area of Messina city. Lowest supply junctions are located at 3 m.a.s.l and highest ones at more than 120 m.a.s.l. In a WDN with those altimetric characteristics, maintaining a proper pressure range in each part of the network is very challenging for water managers, dealing with low-pressure issues in the highest areas of the WDN and with overpressure issues in the lowest part near the coast.
Low pressures cause discomfort for water users, and high pressures increase water loss. Practical intervention is needed to ensure proper pressure regimes and reduce water leakage.
Interventions in Messina’s WDN must respect the economic criteria of being cheap and easy to implement in a short time, to avoid discomfort to water users.
For those reasons, the benefits coming from partitioning Messina’s WDN by applying the simple criteria based on the main tank location [8,18] are analyzed here. Applying this criterion, it is possible to identify five main districts to each of which corresponds a tank, namely (from south to north) Mangialupi, Noviziato, Torre Vittoria, Trapani, and San Licandro (Figure 2b).
Table 1 shows minimum and maximum elevation values of supply junctions for each district after partitioning.
In the first scenario simulation, SI for pressure performances will be evaluated in the actual configuration of Messina’s WDN without partitioning. Then in the second scenario, after partitioning, each of those districts will be analyzed separately evaluating the SIs and comparing it to the global SI of the first scenario. In the third scenario, PRV will be introduced in specific districts of the WDN, and SIs will be again evaluated.
All the simulations will be carried out hourly with a continuous distribution of 24 h. The model is calibrated on available data on water supply for Messina City and the distribution pattern in the 24 h implemented in EPANET (Figure 3) has been experimentally determined by records of water demand levels observed at an experimental site in the city center of Messina.

2.3. Sustainability Index Calculation

Reliability, resiliency, and vulnerability performance indicators are calculated for each node and then aggregated into the SI.
A SI is a term that indicates the performance of a water system concerning predetermined thresholds of a satisfactory state [27,29]. To calculate the performance of the system, the satisfactory state and unsatisfactory state should be distinguished in mathematical terms.
The SI in terms of pressure for each zone is calculated by aggregating the entire SI of the corresponding nodes.

2.3.1. SI Calculation for Each Node

The SI is a weighted combination of reliability, resiliency, and vulnerability which may change over time and space [27,29]. The following definitions of reliability, resiliency, and vulnerability follow the work of Hashimoto et al. [35]. Reliability (REL) is the probability that the WDN is in a satisfactory state defined as:
R E L k , i , j = #   o f   t i m e s   s a t i s f a c t o r y   o c c u r s t o t a l   #   o f   t i m e   s t e p s
where k refers to nodal pressure or water age at node j in zone i.
Resiliency (RES) represents how fast the system recovers from a failure defined as:
R E S k , i , j = #   o f   t i m e s   s a t i s f a c t o r y   f o l l o w s   u n s a t i s f a c t o r y t o t a l   #   o f   t i m e   u n s a t i s f a c t o r y   o c c u r s
Vulnerability (VUL) is the magnitude or duration of an unacceptable state of WDS in a certain time scale. In this study, vulnerability is defined as:
V U L k , i , j = u n s a t i s f a c t o r y   v a l u e s a l l   v a l u e s
Upper and lower limits of nodal pressure, which represents the sustainable range, are identified. In particular, in this study, following the national regulations (Decree of the Prime Minister on 4 March 1996) [36], the satisfactory state for nodal pressure Pi,j,t (pressure at node j in zone i at time t) is assumed to be from 30 m to 70 m at the final delivery points.
The following SI definition proposed by Sandoval-Solis et al. [37] is used to calculate the SI for water distribution systems.
S I k , i , j = [ R E L k , i , j R E S k , i , j ( 1 V U L k , i , j ) ] 1 / 3
The main feature of the SI is that it ranges from 0 (i.e., the lowest degree of sustainability) to 1 (highest degree of sustainability). Another property is that if any one of the performance criteria is zero, then the overall SI will be zero. In this study, values of SI will be considered as reported in Table 2.

2.3.2. SI Calculation for Each District

The next step is to generalize the node performances to the corresponding zones in the network. For this purpose, the methodology proposed by Aydin et al. [24] is here applied: each node is weighted by the corresponding water demand, which indicates the population affected by the poor performance of WDS. The following function is used to calculate the SI of each zone:
S I k , i = j = 1 N   J i D i , j , S I k , i , j j = 1 N   J i D i , j
where SIk,i is the SI in terms of pressure (k = P) in zone i, NJi is the total number of nodes in zone i, SIk,i,j is the SI in terms of pressure at node j in zone i, and Di,j, daily is the daily demand of node j in zone i.

3. Results and Discussion

In this section, results from the application to Messina City WDN of the above-described methodology are illustrated.

3.1. Scenario Descriptions

The first scenario simulation sees Messina City WDN in the actual configuration without any partitioning. For this scenario, value of the global sustainability index (GSI) for network pressure regime (NPR), i.e., the pressure values condition at WDN’s supply junction under a certain scenario, has been evaluated.
The second scenario simulation sees the WDN of Messina City partitioned with a simple and easy to implement criterion of main tank location [8,18]. For each of five main districts identified (Mangialupi, Noviziato, Torre Vittoria, Trapani and San Licandro), the SI is evaluated for NPR and compared with GSI. Districts for which partitioning does not improve sustainability in NPR are highlighted.
The third scenario simulation sees the introduction of PRVs for those districts where partitioning in scenario 2 has not produced an improvement in the sustainability of NPR. SIs in those cases are again evaluated and compared with previous SIs values.
GSI for each scenario is then evaluated, to have both a specific district evaluation of sustainability improvement in NPR and a global overview of NPR in WDN.

3.2. Pressure Regimes and Sustainability Index Evaluation

3.2.1. Scenario 1 Simulation

Figure 4 shows NPR for Messina WDN in the current configuration without partitioning in the time step of maximum consumption, 13:00. The GSI evaluated in this configuration is 0.55 defined as Moderate Sustainability.
GSI in the first scenario is evaluated with the procedure described in Section 2.3.1 and Section 2.3.2, by firstly evaluating SI in each node with Equation (4) and then considering the whole WDN as a unique district and evaluating the GSI by applying Equation (5).

3.2.2. Scenario 2 Simulation

Simulations for each district after partitioning with the main tank criterion [8,18] are run separately. This criterion is used for WNP, because it is also suitable for the economic aspects of practical interventions in this WDN.
Figure 5 shows NPR for Messina WDN after WDP in the time step of maximum consumption, 13:00. The SI values for each district are evaluated in this configuration and reported in Table 3. SI for districts Mangialupi, Torre Vittoria, and Trapani sees improvement with respect to GSI of the actual configuration of Messina WDN analyzed in Scenario 1, while districts Noviziato and San Licandro show values of SI unacceptable.

3.2.3. Scenario 3 Simulation

Districts Noviziato and San Licandro after WNP show unacceptable values of SI. They are analyzed again in this scenario, with the introduction of PRVs at the inlet.
Figure 6 shows NPR for Noviziato and San Licandro districts after WDP and PRVs introduction in the time step of maximum consumption, 13:00. The SI values of both districts are evaluated in this configuration and reported in Table 4.

3.2.4. Comparison of Scenario Simulations and GSIs Evaluation

Global SI of Messina City WDN is evaluated for each scenario and reported in Table 5.
In the first scenario, the GSI for the whole WDN in the actual configuration has been evaluated, showing a value of 0.55 (Table 5) that correspond to a Moderate Sustainability in NPR. This value represents an element of comparison for improvements in NPR sustainability after proposed interventions.
Therefore, the five identified districts have been simulated separately (Figure 5) in scenario 2, and NPR sustainability has been evaluated through SI. An overall view of scenario 2 shows an improvement in its value of GSI with respect to scenario 1 (Table 5), which after partitioning assumes the value of 0.62, corresponding to an Acceptable Sustainability.
This represents, for sure, a global benefit to the system due to WNP, but analysis at district-scale evidence how this benefit is not an advantage for all of them.
In particular, in scenario 2, districts Mangialupi, Torre Vittoria, and Trapani show SI values of 0.85, 0.93, and 0.89 (Table 3), respectively, which correspond to an Ideal Sustainability, with NPR (Figure 5c–e respectively) which corresponds to suitable criteria of national regulations [36]. In the same scenario, districts Noviziato and San Licandro, show SI values of 0.21 and 0.27 (Table 3), respectively, which correspond to an Unacceptable Sustainability of the pressure regime.
NPR for Noviziato and San Licandro districts after partitioning are represented in Figure 5a,b, respectively, showing overpressures in numerous supply junctions. Overpressures in Noviziato and San Licandro districts represent a disadvantage of WNP, which can cause discomforts to users and economic loss for water managers due to increase in water leakage in those parts of the WDN.
Overpressures in those districts are explained by their topographic characteristics of them; in particular, both of them present a great value of differences in altitude values of terrain topography, corresponding to great differences in altitude values in supply junctions (Table 1). The Noviziato district has a difference in altitude values of district supply junction of 66 m, and San Licandro of 82 m.
Isolating districts with great differences in altitude in their supply junction exacerbate overpressure issues that in the actual configuration of the whole WDN are less evident (Scenario 1, Figure 4).
Scenario 2 then highlights how districts with a homogeneous topography, Mangialupi with 37 m of difference in altitude values, Torre Vittoria with 35 m, and Trapani with 28 m, take great advantages in NPR sustainability from WNP.
To improve sustainability in NPR of the two districts which show unacceptable sustainability values in Scenario 2, PRVs are introduced in Noviziato and San Licandro district networks, and SIs are again evaluated in Scenario 3. After the introduction of PRVs at the inlet, SI value of the Noviziato district increases to 0.85 and the San Licandro district to a SI value of 0.91 (Table 4), values both corresponding to an Ideal Sustainability in NPR.
In this configuration, GSI is again evaluated, assuming the value of 0.90, which corresponds to an ideal sustainability value in NPR for the WDN and improvement with respect to both GSI in Scenario 1 and GSI in Scenario 2 (Table 5).
Results highlight an improvement in pressure sustainability at the global- and district-scale while using WNP and evidence how districts with a greater difference in altitude values due to topography take more benefits from the installation of PRVs.

4. Conclusions

In this work, sustainability improvement in the WDN pressure regime due to WNP has been evaluated for the case study of Messina City.
The proposed methodology sees the calculation of SI to quantify and compare NPR improvement between different scenarios after partitioning and PRVs introduction.
Results highlight how WDN partitioning with tank location criteria brings substantial improvement in NPR for those districts that present homogeneous topographic characteristics. Benefits of WNP can be found in recent literature [19], which highlights how WNP improves energy recovery, reduces water leakage, and produces global economic advantages for water managers when the costs of interventions are low. From the latter statement, it is possible to qualitatively deduce that the main tank criteria for WNP applied in the present study, which corresponds to economical intervention, would lead to global economic benefits to Messina WDN’s managers.
For districts with great differences in values of topographic altitude in supply junctions, WNP alone is not sufficient to improve NPR sustainability; on the contrary, it can cause overpressure issues. Also in another study, [23] application of WNP to a WDN produced downgrading effects at the global scale; in particular, in [23] it compromises the overall quality of the water in WDN.
Those counterintuitive effects in WNP highlights the necessity for simple and easy to understand tools to check quantitatively improvements after WNP in WDN.
The methodology proposed in this study, based on SI evaluation, represent a useful and practical tool in order to make rapid comparison between different scenarios at the partitioned scale and global scale in WDN.
In this study, the introduction of PRVs shows to be an effective solution for improving sustainability in NPR both at the district scale and at the WDN global scale. Introducing PRVs is an effective way to control pressure regimes and produces also other benefits to WDNs; for example, as highlighted in [37], PRVs and control valves’ introduction in WDN produces leakages reductions and uniforms pressures in WDN.
The sustainability index approach shows to be an effective way to evaluate improvement in pressure regime between different scenarios, quantifying those improvements in a simple, easy to understand way, and to compare between the different configurations The approach proposed here based on SI then results as a useful tool in intervention planning on existing WDN for pressure regime improving using WNP procedures, as it easily evidences where WNP is sufficient and where other solutions, such as the introduction of PRVs, are required.
Results show coherence with WNP benefits in pressure control highlighted in other studies [3,5,6,7,8,9,18] and effective use of SI if compared with literature [28,29,38], in particular with the approach of calculation for each node and then aggregation for zones [24].
Future developments in this sense, for the benefits of this case study, can regard the effective evaluation of water leakage reduction due to WNP and consequently economic advantages estimation for water managers.

Funding

This research received no external funding.

Data Availability Statement

No new data were created or analyzed in this study. Data sharing is not applicable to this article.

Acknowledgments

The author is extremely grateful to Giuseppe Tito Aronica for inspiring this research, for supervising it at the early stage, and for providing information on the case study. The author is also grateful to A.M.A.M. S.p.a. (Azienda Meridionale Acque Messina) for having provided all the information and the data related to the WDN.

Conflicts of Interest

The authors declare no conflict of interest.

References

  1. Adams, W.M. The Future of Sustainability: Re-thinking Environment and Development in the Twenty-first Century. In Proceedings of the the IUCN Renowned Thinkers Meeting, Zurich, Switzerland, 29–31 January 2006. [Google Scholar]
  2. Todini, E. Looped Water Distribution Networks Design Using a Resilience Index Based Heuristic Approach. Urban Water 2000, 2, 115–122. [Google Scholar] [CrossRef]
  3. Di Nardo, A.; Di Natale, M.; Giudicianni, C.; Santonastaso, G.F.; Tzatchkov, V.; Rodriguez Varela, J.M.; Yamanaka, V.H.A. Water Supply Network Partitioning Based on Simultaneous Cost and Energy Optimization. Procedia Eng. 2016, 162, 238–245. [Google Scholar] [CrossRef] [Green Version]
  4. Di Nardo, A.; Di Natale, M.; Gargano, R.; Giudicianni, C.; Greco, R.; Santonastaso, G. Performance of partitioned water distribution networks under spatial-temporal variability of water demand. Environ. Model. Softw. 2018, 101, 128–136. [Google Scholar] [CrossRef]
  5. Di Nardo, A.; Di Natale, M.; Santonastaso, G.F.; Venticinque, S. An automated tool for smart water network partitioning. Water Resour. Manag. 2013, 27, 4493–4508. [Google Scholar] [CrossRef]
  6. Kunkel, G. Committee report: Applying worldwide BMPs in water loss control. J. Am. Water Works Assoc. 2003, 95, 65–79. [Google Scholar]
  7. Saldarriaga, J.; Bohorquez, J.; Celeita, D.; Vega, L.; Paez, D.; Savic, D.; Dandy, G.; Filion, Y.; Grayman, W.; Kapelan, Z. Battle of the Water Networks District Metered Areas. J. Water Resour. Plan. Manag. 2019, 145, 04019002. [Google Scholar] [CrossRef]
  8. Morrison, J.; Tooms, S.; Rogers, D. DMA Management Guidance Notes; IWA Publishing: London, UK, 2007. [Google Scholar]
  9. Khoa Bui, X.; Marlim, M.S.; Kang, D. Water Network Partitioning into District Metered Areas: A State-Of-The-Art Review. Water 2020, 12, 1002. [Google Scholar] [CrossRef] [Green Version]
  10. Zhu, X.; Kandola, J.; Lafferty, J.; Ghahramani, Z. Graph Kernels by Spectral Transforms. In Semi-Supervised Learning; MIT Press: Cambridge, MA, USA, 2006; pp. 277–291. [Google Scholar]
  11. Cesarini, L.; Figueiredo, R.; Monteleone, B.; Martina, M.L.V. The potential of machine learning for weather index insurance. Nat. Hazards Earth Syst. Sci. 2021, 21, 2379–2405. [Google Scholar] [CrossRef]
  12. Giudicianni, C.; Herrera, M.; di Nardo, A.; Adeyeye, K. Automatic Multiscale Approach for Water Networks Partitioning into Dynamic District Metered Areas. Water Resour. Manag. 2020, 34, 835–848. [Google Scholar] [CrossRef] [Green Version]
  13. Herrera, M.; Izquierdo, J.; Pérez-García, R.; Montalvo, I. Multi-Agent Adaptive Boosting on Semi-Supervised Water Supply Clusters. Adv. Eng. Softw. 2012, 50, 131–136. [Google Scholar] [CrossRef]
  14. Di Nardo, A.; Di Natale, M.; Giudicianni, C.; Musmarra, D.; Santonastaso, G.F.; Simone, A. Water Distribution System Clustering and Partitioning Based on Social Network Algorithms. Procedia. Eng. 2015, 119, 196–205. [Google Scholar] [CrossRef] [Green Version]
  15. Brentan, B.M.; Campbell, E.; Meirelles, G.L.; Luvizotto, E.; Izquierdo, J. Social Network Community Detection for DMA Creation: Criteria Analysis through Multilevel Optimization. Math. Probl. Eng. 2017, 2017, 1–12. [Google Scholar] [CrossRef]
  16. Brentan, B.; Campbell, E.; Goulart, T.; Manzi, D.; Meirelles, G.; Herrera, M.; Izquierdo, J.; Luvizotto, E. Social Network Community Detection and Hybrid Optimization for Dividing Water Supply into District Metered Areas. J. Water Resour. Plan. Manag. 2018, 144, 04018020. [Google Scholar] [CrossRef] [Green Version]
  17. Liu, H.; Zhao, M.; Zhang, C.; Fu, G. Comparing Topological Partitioning Methods for District Metered Areas in the Water Distribution Network. Water 2018, 10, 368. [Google Scholar] [CrossRef] [Green Version]
  18. UK Water Industry Research Limited. A Manual of DMA Practice; UK Water Industry Research Limited: London, UK, 1999. [Google Scholar]
  19. Giudicianni, C.; Herrera, M.; di Nardo, A.; Carravetta, A.; Ramos, H.M.; Adeyeye, K. Zero-Net Energy Management for the Monitoring and Control of Dynamically-Partitioned Smart Water Systems. J. Clean. Prod. 2020, 252, 119745. [Google Scholar] [CrossRef]
  20. Laucelli, D.B.; Simone, A.; Berardi, L.; Giustolisi, O. Optimal Design of District Metering Areas for the Reduction of Leakages. J. Water Resour. Plan. Manag. 2017, 143, 04017017. [Google Scholar] [CrossRef]
  21. Gomes, R.; Marques, A.S.; Sousa, J. District Metered Areas Design under Different Decision Makers’ Options: Cost Analysis. Water Resour. Manag. 2013, 27, 4527–4543. [Google Scholar] [CrossRef]
  22. Ciaponi, C.; Creaco, E.; Di Nardo, A.; Di Natale, M.; Giudicianni, C.; Musmarra, D.; Santonastaso, G. Reducing Impacts of Contamination in Water Distribution Networks: A Combined Strategy Based on Network Partitioning and Installation of Water Quality Sensors. Water 2019, 11, 1315. [Google Scholar] [CrossRef] [Green Version]
  23. Armand, H.; Stoianov, I.; Graham, N. Impact of Network Sectorisation on Water Quality Management. J. Hydroinform. 2018, 20, 424–439. [Google Scholar] [CrossRef] [Green Version]
  24. Aydin, N.; Mays, L.; Schmitt, T. Sustainability assessment of Urban Water Distribution System. Water Resour Manag. 2014, 28, 4373–4384. [Google Scholar] [CrossRef]
  25. Piratla, K.R.; Ariaratnam, S.T. Reliability based optimal design of water distribution networks considering life cycle components. Urban Water J. 2012, 9, 305–316. [Google Scholar] [CrossRef]
  26. Monteleone, B.; Borzí, I.; Bonaccorso, B.; Martina, M. Developing stage-specific drought vulnerability curves for maize: The case study of the Po River basin. Agric. Water Manag. 2022, 269, 107713. Available online: https://www.sciencedirect.com/science/article/pii/S0378377422002608 (accessed on 25 May 2022). [CrossRef]
  27. Abesh, M.; Saber, H. A prioritization model for rehabilitation of water distribution networks using GIS. Water Resour. Manag. 2011, 26, 225–241. [Google Scholar]
  28. Amouda, M.A.; El-Din, M.M.N.; Moursy, F.I. Vulnerability assessment of water resources systems in the Eastern Nile Basin. Water Resour. Manag. 2009, 23, 2697–2725. [Google Scholar]
  29. Loucks, D.P. Quantifying trends in system sustainability. Hydrol. Sci. J. 1997, 42, 513–530. [Google Scholar] [CrossRef]
  30. Rossman, L.A. EPANET 2.0 Users Manual; Environment Protection Agency: Washington, DC, USA, 2000.
  31. Borzì, I.; Bonaccorso, B. Quantifying Groundwater Resources for Municipal Water Use in a Data-Scarce Region. Hydrology 2021, 8, 184. [Google Scholar] [CrossRef]
  32. Borzì, I.; Bonaccorso, B.; Fiori, A. A Modified IHACRES Rainfall-Runoff Model for Predicting the Hydrologic Response of a River Basin Connected with a Deep Groundwater Aquifer. Water 2019, 11, 2031. [Google Scholar] [CrossRef] [Green Version]
  33. Borzì, I.; Bonaccorso, B.; Aronica, G.T. The Role of DEM Resolution and Evapotranspiration Assessment in Modeling Groundwater Resources Estimation: A Case Study in Sicily. Water 2020, 12, 2980. [Google Scholar] [CrossRef]
  34. Borzì, I. Analisi degli scenari di funzionamento idraulico del Sistema di condotte e serbatori della rete di distribuzione idrica della città di Messina. M.Sc. Thesis, University of Messina, Messina, Italy, 2016. (available only in Italian under request). [Google Scholar]
  35. Hashimoto, T.; Stedinger, J.R.; Loucks, D.P. Reliability, resiliency and vulnerability criteria for water resource system performance evaluation. Water Resour. Res. 1982, 18, 14–20. [Google Scholar] [CrossRef] [Green Version]
  36. Decree of the Prime Minister on March 4 1996 Disposizioni in materia di risorse idriche. GU Serie Generale n.62 del 14-03-1996. Suppl. Ordinario n. 47. Available online: https://www.gazzettaufficiale.it/atto/serie_generale/caricaDettaglioAtto/originario?atto.dataPubblicazioneGazzetta=1996-03-14&atto.codiceRedazionale=096A1670 (accessed on 25 May 2022).
  37. Creaco, E.; Cunha, M.; Franchini, M. Using Heuristic Techniques to Account for Engineering Aspects in Modularity-Based Water Distribution Network Partitioning Algorithm. J. Water Resour. Plan. Manag. 2019, 145, 04019062. [Google Scholar] [CrossRef]
  38. Sandovalsolis, S.; McKinney, D.C.; Loucks, D.P. Sustainability index for water resources planning and management. J. Water Resour. Plan Manag. 2011, 137, 381–390. [Google Scholar] [CrossRef] [Green Version]
Figure 1. Scheme of the water distribution system of Messina City (excerpted from [34]).
Figure 1. Scheme of the water distribution system of Messina City (excerpted from [34]).
Water 14 01787 g001
Figure 2. (a) Hydraulic Model of Messina WDN in EPANET with elevation values of supply junctions. (b) The five main districts of Messina’s WDN.
Figure 2. (a) Hydraulic Model of Messina WDN in EPANET with elevation values of supply junctions. (b) The five main districts of Messina’s WDN.
Water 14 01787 g002
Figure 3. Distribution Pattern of 24 h for Messina WDN, implemented in EPANET.
Figure 3. Distribution Pattern of 24 h for Messina WDN, implemented in EPANET.
Water 14 01787 g003
Figure 4. NPR for Messina WDN in Scenario 1 (without partitioning).
Figure 4. NPR for Messina WDN in Scenario 1 (without partitioning).
Water 14 01787 g004
Figure 5. NPR for Messina WDN in Scenario 2 for the following districts: (a) Noviziato; (b) San Licandro; (c) Torre Vittoria; (d) Trapani; (e) Mangialupi.
Figure 5. NPR for Messina WDN in Scenario 2 for the following districts: (a) Noviziato; (b) San Licandro; (c) Torre Vittoria; (d) Trapani; (e) Mangialupi.
Water 14 01787 g005
Figure 6. NPR for Messina WDN in Scenario 3 for the following districts: (a) Noviziato; (b) San Licandro.
Figure 6. NPR for Messina WDN in Scenario 3 for the following districts: (a) Noviziato; (b) San Licandro.
Water 14 01787 g006
Table 1. Elevation Values (minimum and maximum) of supply junctions for each of the five main districts identified after partitioning.
Table 1. Elevation Values (minimum and maximum) of supply junctions for each of the five main districts identified after partitioning.
District NameMinimum Elevation
(m.a.s.l.)
Maximum Elevation
(m.a.s.l.)
Mangialupi8 45
Noviziato3 69
Torre Vittoria4 39
Trapani4 32
San Licandro23 105
Table 2. Sustainability Index Range Definition.
Table 2. Sustainability Index Range Definition.
SI RangeState
0–0.2Very Unacceptable
0.2–0.4Unacceptable
0.4–0.6 Moderate
0.6–0.8Acceptable
0.8–1Ideal
Table 3. SI values for each district in Scenario 2 after partitioning.
Table 3. SI values for each district in Scenario 2 after partitioning.
District NameSustainability Index Value
Mangialupi0.85
Noviziato0.21
Torre Vittoria0.93
Trapani0.89
San Licandro0.27
Table 4. SI values for the district with PRV in Scenario 3.
Table 4. SI values for the district with PRV in Scenario 3.
District NameSustainability Index Value
Noviziato0.85
San Licandro0.91
Table 5. Global Sustainability Indices (GSIs) for the three scenarios.
Table 5. Global Sustainability Indices (GSIs) for the three scenarios.
GSI Scenario 1GSI Scenario 2GSI Scenario 3
0.550.620.90
Publisher’s Note: MDPI stays neutral with regard to jurisdictional claims in published maps and institutional affiliations.

Share and Cite

MDPI and ACS Style

Borzì, I. Evaluating Sustainability Improvement of Pressure Regime in Water Distribution Systems Due to Network Partitioning. Water 2022, 14, 1787. https://doi.org/10.3390/w14111787

AMA Style

Borzì I. Evaluating Sustainability Improvement of Pressure Regime in Water Distribution Systems Due to Network Partitioning. Water. 2022; 14(11):1787. https://doi.org/10.3390/w14111787

Chicago/Turabian Style

Borzì, Iolanda. 2022. "Evaluating Sustainability Improvement of Pressure Regime in Water Distribution Systems Due to Network Partitioning" Water 14, no. 11: 1787. https://doi.org/10.3390/w14111787

APA Style

Borzì, I. (2022). Evaluating Sustainability Improvement of Pressure Regime in Water Distribution Systems Due to Network Partitioning. Water, 14(11), 1787. https://doi.org/10.3390/w14111787

Note that from the first issue of 2016, this journal uses article numbers instead of page numbers. See further details here.

Article Metrics

Back to TopTop