Guidelines for Analysing Coastal Flood Protection Systems after a Submersion
Abstract
:1. Introduction
- the modes of adaptation have been extensively studied through alternative options covering both protection structures and vulnerable stakes. Thus, building on previous research [13,14], the IPCC report [3] describes, in addition to the option of no response, five main modes of adaptation to mean and extreme sea level rise: advance, protect, retreat, accommodate, and ecosystem-based adaptation
2. Concepts for Geographic Analysis
2.1. Protection System
- lines representing the limit of lands that are not submerged under normal circumstances. These lines can be called “defence lines”. During a stormy event, important exchanges of water can take place through these lines;
- lines drawn on grounds that are not prone to flooding thanks to their elevation or to their distance from the source of the flood. These lines can be called “sheltered lines”. No noticeable exchange takes place through these lines during a flood event.
2.2. Hydraulic Cells
- defence elements against water entrances situated on the system outline;
- water management elements situated in the interior zone.
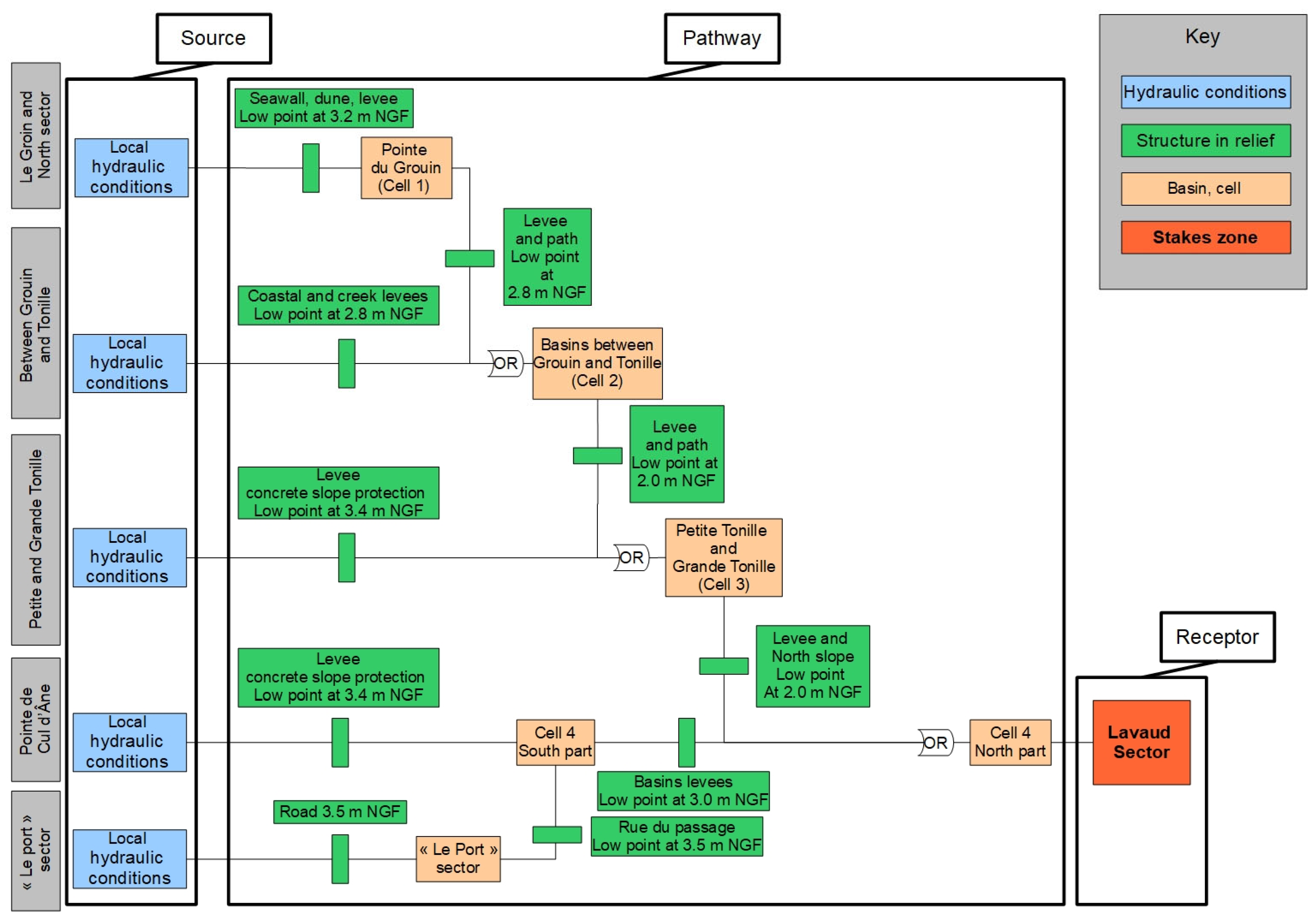
2.3. “Source–Pathway–Receptor”
- natural phenomena that initiate the event (sources);
- zones with vulnerable stakes (receptors);
- flood routes from the exterior environment towards the receptor (pathways).
3. Function, Performance Limits, and Failure Modes of a System
- the natural phenomena at the origin of the flood;
- the behaviour of the protection system facing these phenomena.
3.1. Natural Phenomena at the Origin of the Flood
- the meteorological phenomena;
- the evolution of water levels during the event with consideration of their components (e.g., astronomical tide, storm surge, dynamic effects due to the propagation of this surge, effects of the local wind);
- sea states (direction, significant height, period) and currents;
- where necessary, the flow characteristics of rivers (water levels, discharges, speeds);
- the morphological evolutions.
3.2. System Behaviour during the Event
- a discontinuity in the defence line, either by a hydraulic bypassing of existing structures, by water entrances through openings in coastal structures (e.g., via a staircase, slipway, or through gates), or by overtopping or overflowing of structures whose dimensions were not sufficient;
- no coordination between the defence function (around the system) and the water management function (inside the system). A global plan should make water management capacities and defence protection levels consistent for the entire system. Normal conditions and breaches in the defence line should be considered.
- maximum water height should not exceed 0.5 m;
- flood duration should not exceed a tide cycle;
- flow speed should not exceed 0.25 m/s;
- overtopping should not exceed an average discharge of 0.1 L/s.
4. Study Strategy and Analysis Methods
4.1. Strategy and Organisation of a Study
4.2. Analysis Methods
- the fault tree,
- the event tree,
- a combination of both trees called the “bowtie tree” because of its general shape
- fault tree: for a given failure, this flowchart allows for the identification of all the intermediate events and the initial causes,
- event tree: for a given event, this flowchart identifies all the scenarios that can lead to a variety of negative consequences.
- the fault tree, which establishes the events chain until the stakes zone flooding (central dreaded event);
- the event tree, which considers this flooding and determines all of the potential consequences.
- dangerous phenomena that can occur in the stakes zone depending on the action of the protection barriers that can exist in this perimeter. In addition, factors influencing the flood propagation in the stakes zone (those that cannot be considered as barriers) can be indicated;
- the damage to the stakes. In addition, the exposure factors of the stakes can be indicated.
5. Conclusions
- the delimitation of the system, understanding of its functioning, understanding the conditions in which flooding can occur;
- the definition of measures for the maintenance and inspection of the structures and the definition of adequate operations for measuring and forecasting water levels and sea states;
- the comparison of this functional plan to the reality: when an event occurs, the way the system reacts should be compared to the way it was predicted to react according to the global functional plan.
- mastering the fundamental notions of flood risk management (i.e., natural phenomena, events, hazards, stakes, and vulnerability);
- understanding the physical phenomena that occur in these coastal environments, both at the global scale of the system and at the scale of the structures (including the coastal natural features);
- implementing multiple scientific and technical disciplines for the investigation and modelling.
Author Contributions
Funding
Acknowledgments
Conflicts of Interest
References
- UNISDR. The Sendai Framework for Disaster Risk Reduction 2015–2030. 2015. Available online: https://www.unisdr.org/files/43291_sendaiframeworkfordrren.pdf (accessed on 20 December 2021).
- Merkens, J.-L.; Reimann, L.; Hinkel, J.; Vafeidis, A. Gridded population projections for the coastal zone under the Shared Socioeconomic Pathways. Glob. Planet. Chang. 2016, 145, 57–66. [Google Scholar] [CrossRef] [Green Version]
- IPCC. 2019: IPCC Special Report on the Ocean and Cryosphere in a Changing Climate; Pörtner, H.-O., Roberts, D.C., Masson-Delmotte, V., Zhai, P., Tignor, M., Poloczanska, E., Mintenbeck, K., Alegría, A., Nicolai, M., Okem, A., et al., Eds.; IPCC: Geneva, Switzerland, 2019; Available online: https://www.ipcc.ch/srocc/ (accessed on 20 December 2021).
- Hallegatte, S.; Green, C.; Nicholls, R.J.; Corfee-Morlot, J. Future flood losses in major coastal cities. Nat. Clim. Chang. 2013, 3, 802–806. [Google Scholar] [CrossRef]
- Lincke, D.; Hinkel, J. Economically robust protection against 21st century sea-level rise. Glob. Environ. Chang. 2018, 51, 67–73. [Google Scholar] [CrossRef]
- Tiggeloven, T.; de Moel, H.; Winsemius, H.C.; Eilander, D.; Erkens, G.; Gebremedhin, E.; Diaz Loaiza, A.; Kuzma, S.; Luo, T.; Iceland, C.; et al. Global-scale benefit–cost analysis of coastal flood adaptation to different flood risk drivers using structural measures. Nat. Hazards Earth Syst. Sci. 2020, 20, 1025–1044. [Google Scholar] [CrossRef] [Green Version]
- Serre, D.; Peyras, L.; Maurel, P.; Tourment, R.; Diab, Y. A Spatial Decision Support System Aiding Levee Managers in their Repair and Maintenance Planning. J. Decis. Syst. 2009, 18, 347–373. [Google Scholar] [CrossRef]
- Vuillet, M. Élaboration d’un Modèle d’AIDE à la Décision Basé sur une Approche Probabiliste pour l’Évaluation de la Performance des Digues Fluviales. Doctoral Dissertation, Université Paris-Est, École doctorale Ville, Transports et Territoires, Paris, France, 2012. [Google Scholar]
- Hathout, M.; Vuillet, M.; Carvajal, C.; Peyras, L.; Diab, Y. Expert judgments calibration and combination for assessment of river levee failure probability. Reliab. Eng. Syst. Saf. 2019, 188, 377–392. [Google Scholar] [CrossRef]
- Millennium Ecosystems Assessment. Ecosystems and Human Well-Being: A Framework for Assessment; Island Press: Washington, DC, USA, 2003. [Google Scholar]
- Millennium Ecosystem Assessment. Ecosystems and Human Well-Being: Biodiversity Synthesis; World Resources Institute: Washington, DC, USA, 2005. [Google Scholar]
- Campbell, A.; Kapos, V.; Scharlemann, J.P.W.; Bubb, P.; Chenery, A.; Coad, L.; Dickson, B.; Doswald, N.; Khan, M.S.I.; Kershaw, F.; et al. Review of the Literature on the Links between Biodiversity and Climate Change: Impacts, Adaptation and Mitigation; Technical Series No. 42; Secretariat of the Convention on Biological Diversity (CBD): Montreal, QC, Canada, 2009; 124p, ISBN 92-9225-135-X. [Google Scholar]
- Zhu, X.; Linham, M.M.; Nicholls, R.J. 2010: Technologies for Climate Change Adaptation: Coastal Erosion and Flooding; TNA Guidebook Series; Danmarks Tekniske Universitet, Risø Nationallaboratoriet for Bæredygtig Energi: Roskilde, Denmark, 2010; Available online: http://orbit.dtu.dk/files/5699563/Technologies%20for%20Climate%20Change%20Adaptation-Coastal%20Erosion%20and%20Flooding.pdf (accessed on 12 August 2021).
- Wong, P.P.; Losada, I.J.; Gattuso, J.-P.; Hinkel, J.; Khattabi, A.; McInnes, K.L.; Saito, Y.; Sallenger, A. Coastal systems and low-lying areas. In Climate Change 2014: Impacts, Adaptation, and Vulnerability. Part A: Global and Sectoral Aspects. Contribution of Working Group II to the Fifth Assessment Report of the Intergovernmental Panel of Climate Change; Barros, V.R., Field, C.B., Dokken, D.J., Mastrandrea, M.D., Mach, K.J., Bilir, T.E., Chatterjee, M., Ebi, K.L., Estrada, Y.O., Genova, R.C., et al., Eds.; Cambridge University Press: Cambridge, UK; New York, NY, USA; pp. 361–409.
- Sugawara, D. Numerical modeling of tsunami: Advances and future challenges after the 2011 Tohoku earthquake and tsunami. Earth-Sci. Rev. 2021, 214, 103498. [Google Scholar] [CrossRef]
- Daniel, P.; Haie, B.; Aubail, X. Operational forecasting of tropical cyclones storm surges at Météo-France. In Proceedings of the JCOMM Scientific and Technical Symposium on Storm Surges, Séoul, Korea, 2–6 October 2007; Available online: http://www.meteorologie.eu.org/mothy/surcotes/pierre_daniel_jcomm_seoul_2007.pdf (accessed on 20 December 2021).
- Bertin, X.; Bruneau, N.; Breilh, J.F.; Fortunato, A.; Karpytchev, M. Importance of wave age and resonance in storm surges: The case Xynthia, Bay of Biscay. Ocean Model. 2012, 42, 16–30. [Google Scholar] [CrossRef]
- Tiberi-Wadier, A.-L.; Goutal, N.; Ricci, S.; Sergent, P.; Taillardat, M.; Bouttier, F.; Monteil, C. Strategies for hydrologic ensemble generation and calibration: On the merits of using model-based predictors. J. Hydrol. 2021, 599, 126233. [Google Scholar] [CrossRef]
- Chataigner, T.; Yates, M.L.; Le Dantec, N.; Harley, M.D.; Splinter, K.D.; Goutal, N. Sensitivity of a one-line longshore shoreline change model to the mean wave direction. Coast. Eng. 2022, 172, 104025. [Google Scholar] [CrossRef]
- Zhang, Y.; Chen, G.; Hu, J.; Chen, X.; Yang, W.; Tao, A.; Zheng, J. Experimental study on mechanism of sea-dike failure due to wave overtopping. Appl. Ocean Res. 2017, 68, 171–181. [Google Scholar] [CrossRef]
- Wu, W.; Li, H. A simplified physically-based model for coastal dike and barrier breaching by overtopping flow and waves. Coast. Eng. 2017, 130, 1–13. [Google Scholar] [CrossRef]
- Stańczak, G.; Oumeraci, H. Modeling sea dike breaching induced by breaking wave impact-laboratory experiments and computational model. Coast. Eng. 2011, 59, 28–37. [Google Scholar] [CrossRef]
- Suzuki, T.; Altomare, C.; Veale, W.; Verwaest, T.; Trouw, K.; Troch, P.; Zijlema, M. Efficient and robust wave overtopping estimation for impermeable coastal structures in shallow foreshores using SWASH. Coast. Eng. 2017, 122, 108–123. [Google Scholar] [CrossRef]
- Prime, T.; Brown, J.M.; Plater, A.J. Flood inundation uncertainty: The case of a 0.5% annual probability flood event. Environ. Sci. Policy 2016, 59, 1–9. [Google Scholar] [CrossRef] [Green Version]
- Formentin, S.M.; Zanuttigh, B. A new method to estimate the overtopping and overflow discharge at over-washed and breached dikes. Coast. Eng. 2018, 140, 240–256. [Google Scholar] [CrossRef]
- Marijnissen, R.; Esselink, P.; Kok, M.; Kroeze, C.; van Loon-Steensma, J.M. How natural processes contribute to flood protection—A sustainable adaptation scheme for a wide green dike. Sci. Total. Environ. 2020, 739, 139698. [Google Scholar] [CrossRef]
- Dupuits, E.; Schweckendiek, T.; Kok, M. Economic optimization of coastal flood defense systems. Reliab. Eng. Syst. Saf. 2017, 159, 143–152. [Google Scholar] [CrossRef] [Green Version]
- Vuik, V.; van Vuren, S.; Borsje, B.W.; van Wesenbeeck, B.K.; Jonkman, S.N. Assessing safety of nature-based flood defenses: Dealing with extremes and uncertainties. Coast. Eng. 2018, 139, 47–64. [Google Scholar] [CrossRef] [Green Version]
- Vuik, V.; Borsje, B.W.; Willemsen, P.W.; Jonkman, S.N. Salt marshes for flood risk reduction: Quantifying long-term effectiveness and life-cycle costs. Ocean Coast. Manag. 2019, 171, 96–110. [Google Scholar] [CrossRef] [Green Version]
- CIRIA; MEDDE; USACE. The International Levee Handbook. C731; CIRIA: London, UK, 2013; 1332p, ISBN 978-0-86017-734-0. [Google Scholar]
- Mazas, F. Extreme Meteo-Oceanic Events. Environmental Engineering. Université Paris-Est. 2017. English. Available online: https://pastel.archives-ouvertes.fr/tel-01743728/document (accessed on 20 December 2021).
- Walker, B.; Holling, C.S.; Carpenter, S.R.; Kinzig, A. Resilience, adaptability and transformability in social–ecological systems. Ecol. Soc. 2004, 9, 5. [Google Scholar] [CrossRef]
- Krob, D. Éléments d’architecture des systèmes complexes. 2008. Available online: http://www.afscet.asso.fr/msc/textes-2009/Krob-elements-archisys.pdf (accessed on 20 December 2021).
- Gill, J.C.; Malamud, B.D. Reviewing and visualizing the interactions of natural hazards. Rev. Geophys. 2014, 52, 680–722. [Google Scholar] [CrossRef] [Green Version]
- Kunte, P.D.; Jauhari, N.; Mehrotra, U.; Kotha, M.; Hursthouse, A.; Gagnon, A.S. Multi-hazards coastal vulnerability assessment of Goa, India, using geospatial techniques. Ocean Coast. Manag. 2014, 95, 264–281. [Google Scholar] [CrossRef]
- Liu, B.; Siu, Y.L.; Mitchell, G. Hazard interaction analysis for multi-hazard risk assessment: A systematic classification based on hazard-forming environment. Nat. Hazards Earth Syst. Sci. 2016, 16, 629–642. [Google Scholar] [CrossRef] [Green Version]
- Hagenlocher, M.; Renaud, F.G.; Haas, S.; Sebesvari, Z. Vulnerability and risk of deltaic social-ecological systems exposed to multiple hazards. Sci. Total. Environ. 2018, 631-632, 71–80. [Google Scholar] [CrossRef] [PubMed] [Green Version]
- Zevenbergen, C.; Veerbeek, W.; Gersonius, B.; Van Herk, S. Challenges in urban flood management: Travelling across spatial and temporal scales. J. Flood Risk Manag. 2008, 1, 81–88. [Google Scholar] [CrossRef]
- Quinlan, A.E.; Berbés-Blázquez, M.; Haider, L.J.; Peterson, G.D. Measuring and assessing resilience: Broadening understanding through multiple disciplinary perspectives. J. Appl. Ecol. 2016, 53, 677–687. [Google Scholar] [CrossRef]
- Bourlier, B.; Taillandier, F.; Heinzlef, C.; Curt, C.; Davies, N.; Serre, D. A flood resilience observatory in French Polynesia: Results and research perspectives from the ILOTS project. In Proceedings of the FLOODrisk 2020—4th European Conference on Flood Risk Management, Online, 22–24 June 2021. [Google Scholar]
- Barroca, B.; Serre, D. Behind the Barriers: A Resilience Conceptual Model, S.A.P.I.E.N.S 6.1. 2013. Available online: http://sapiens.revues.org/1529 (accessed on 7 July 2021).
- The Rockefeller Foundation. City Resilience Index. 2015. Available online: https://www.rockefellerfoundation.org/wp-content/uploads/CRI-Revised-Booklet1.pdf (accessed on 20 December 2021).
- Balsells, M.; Becue, V.; Barroca, B.; Diab, Y.; Serre, D. Flood resilience assessment of New Orleans neighborhood over time. In Resilience and Urban Risk Management; Balsells, M., Becue, V., Barroca, B., Diab, Y., Serre, D., Eds.; Taylor & Francis Group: London, UK, 2012; pp. 143–150. [Google Scholar]
- Lhomme, S.; Serre, D.; Diab, Y.; Laganier, R. Analyzing resilience of urban networks: A preliminary step towards more flood resilient cities. Nat. Hazards Earth Syst. Sci. 2013, 13, 221–230. [Google Scholar] [CrossRef] [Green Version]
- Zevenbergen, C.; van Herk, S.; Escarameia, M.; Gersonius, B.; Serre, D.; Walliman, N.; de Bruijn, K.M.; de Graaf, R. Assessing quick wins to protect critical urban infrastructure from floods: A case study in Bangkok, Thailand. J. Flood Risk Manag. 2015, 11, S17–S27. [Google Scholar] [CrossRef]
- Serre, D.; Barroca, B.; Balsells, M.; Becue, V. Contributing to urban resilience to floods with neighbourhood design: The case of Am Sandtorkai/Dalmannkai in Hamburg. J. Flood Risk Manag. 2018, 11, S69–S83. [Google Scholar] [CrossRef]
- Heinzlef, C.; Becue, V.; Serre, D. Operationalizing urban resilience to floods in embanked territories—Application in Avignon, Provence Alpes Côte d’azur region. Saf. Sci. 2019, 118, 181–193. [Google Scholar] [CrossRef]
- Cerema. Etude des Systèmes de Protection Contre les Submersions Marines—Méthodologie et Études de Cas Issues de la Tempête Xynthia; Editions du Cerema: Bron, France, 2016; 440p. [Google Scholar]
- Igigabel, M.; Nedelec, Y.; Flouest, N.; Berenger, N.; Chasse, P.; Bernard, A.; Pitie, C. Coastal flood protection systems. Xynthia feedback experience. Case studies conclusion. Rev. Paralia 2015, 9, s04.1–s04.6. [Google Scholar]
- Igigabel, M.; Nedelec, Y.; Berenger, N.; Flouest, N.; Bernard, A.; Davias, H.; Benot, R.; Revel, J.; Chasse, P.; Tiberi-Wadier, A.-L.; et al. Lignes directrices pour l’étude de systèmes de protection contre les submersions marines. Houille Blanche 2014, 100, 44–52. [Google Scholar] [CrossRef]
- FLOODsite. Language of risk. Project definitions. In Report T34-02-01, 2nd ed.; HR Wallingford Ltd.: Wallingford, UK, 2009; 55p, Available online: www.floodsite.net (accessed on 20 December 2021).
- SOGREAH. Éléments de mémoire sur la tempête Xynthia du 27 et 28 février 2010 en Charente-Maritime. Préfecture de Charente-Maritime/DDTM 17. 2011. Available online: https://www.charente-maritime.gouv.fr/Politiques-publiques/Environnement-risques-naturels-et-technologiques/Risques-naturels-et-technologiques/Generalites-sur-la-prevention-des-risques-naturels/Elements-de-memoire-Xynthia/Elements-de-memoire-sur-la-tempete-Xynthia-du-27-et-28-fevrier-2010 (accessed on 20 October 2021).
- INERIS. Outils d’analyse des Risques générés par une Installation Industrielle; Institut National de l’Environnement Industriel et des Risques: Verneuil-en-Halatte, France, 2006. [Google Scholar]












Publisher’s Note: MDPI stays neutral with regard to jurisdictional claims in published maps and institutional affiliations. |
© 2021 by the authors. Licensee MDPI, Basel, Switzerland. This article is an open access article distributed under the terms and conditions of the Creative Commons Attribution (CC BY) license (https://creativecommons.org/licenses/by/4.0/).
Share and Cite
Igigabel, M.; Nédélec, Y.; Bérenger, N.; Flouest, N.; Bernard, A.; Chassé, P.; Tiberi-Wadier, A.-L. Guidelines for Analysing Coastal Flood Protection Systems after a Submersion. Water 2022, 14, 15. https://doi.org/10.3390/w14010015
Igigabel M, Nédélec Y, Bérenger N, Flouest N, Bernard A, Chassé P, Tiberi-Wadier A-L. Guidelines for Analysing Coastal Flood Protection Systems after a Submersion. Water. 2022; 14(1):15. https://doi.org/10.3390/w14010015
Chicago/Turabian StyleIgigabel, Marc, Yves Nédélec, Nathalie Bérenger, Nicolas Flouest, Alexis Bernard, Patrick Chassé, and Anne-Laure Tiberi-Wadier. 2022. "Guidelines for Analysing Coastal Flood Protection Systems after a Submersion" Water 14, no. 1: 15. https://doi.org/10.3390/w14010015
APA StyleIgigabel, M., Nédélec, Y., Bérenger, N., Flouest, N., Bernard, A., Chassé, P., & Tiberi-Wadier, A.-L. (2022). Guidelines for Analysing Coastal Flood Protection Systems after a Submersion. Water, 14(1), 15. https://doi.org/10.3390/w14010015

