Environmental Hydraulics in the New Millennium: Historical Evolution and Recent Research Trends
Abstract
1. Introduction
- Transport processes are those moving a substance from a point to another within the bulk water and across its surrounding boundaries, such as advection, molecular and turbulent diffusion, gas-transfer, sediment transport, hyporheic exchange.
- Transformation processes are those changing a substance into another substance or the same substance in another form. There are physical, chemical, and biological transformations.
2. Historical Development and Future Challenges of Environmental Hydraulics

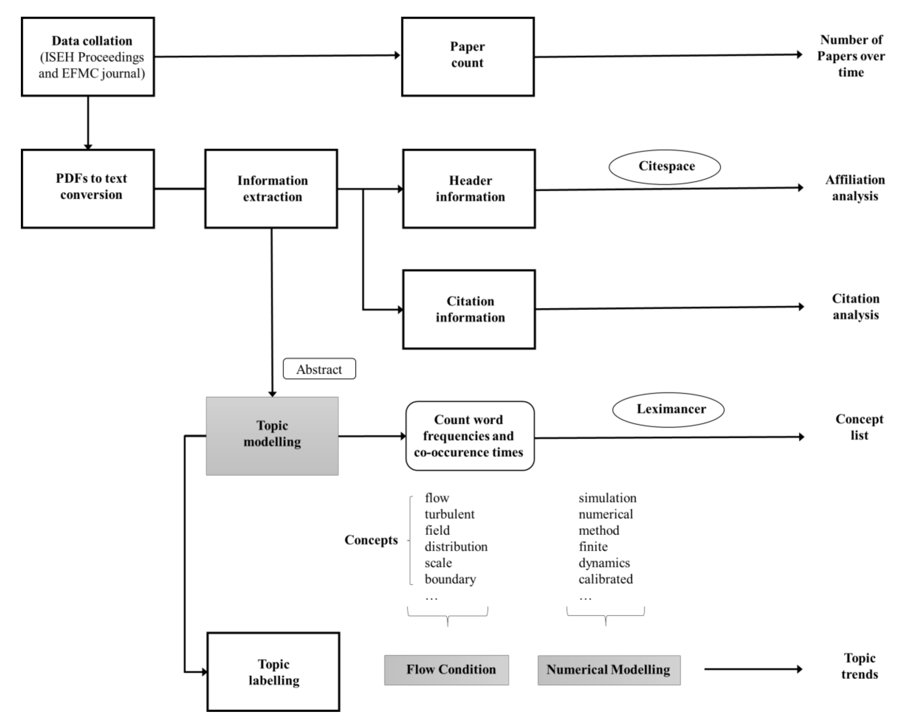
3. Materials and Methods
3.1. Data Collation
3.2. Information Extraction and Analysis
3.3. Content Analysis
3.3.1. Topic Modelling
3.3.2. Identification of Topics
3.4. Temporal Trends
4. Results and Discussion
4.1. Affiliation and Author Analyses
4.2. EFMC Impact Indices and Highly Cited Articles
4.3. Major Topics in Environmental Hydraulics
5. Conclusions
Supplementary Materials
Author Contributions
Funding
Institutional Review Board Statement
Informed Consent Statement
Data Availability Statement
Acknowledgments
Conflicts of Interest
References
- Cushman-Roisin, B.; Gualtieri, C.; Mihailovic, D.T. Environmental fluid mechanics: Current issues and future outlook. In Fluid Mechanics of Environmental Interfaces, 2nd ed.; Gualtieri, C., Mihailović, D.T., Eds.; CRC Press: Boca Raton, FL, USA, 2012; pp. 3–17. [Google Scholar]
- Acreman, M. Environmental flows-basics for novices. Wiley interdisciplinary reviews. Water 2016, 3, 622–628. [Google Scholar]
- Vuorinen, H.S. Water and health in antiquity: Europe’s legacy. In Environmental History of Water-Global Views on Community Water Supply and Sanitation; Juuti, P.S., Katko, T.S., Vuorinen, H.S., Eds.; IWA Publishing: London, UK, 2007; p. 45. [Google Scholar]
- Mays, L.W. A brief history of water technology during antiquity: Before the Romans. In Ancient Water Technologies; Mays, L.W., Ed.; Springer: Dordrecht, The Netherlands, 2010; pp. 1–28. [Google Scholar]
- Mays, L.W. A brief history of Roman water technology. In Ancient Water Technologies; Mays, L.W., Ed.; Springer: Dordrecht, The Netherlands, 2010; pp. 115–137. [Google Scholar]
- De Feo, G.; Antoniou, G.; Fardin, H.F.; El-Gohary, F.; Zheng, X.Y.; Reklaityte, I.; Butler, D.; Yannopoulos, S.; Angelakis, A.N. The historical development of sewers worldwide. Sustainability 2014, 6, 3936–3974. [Google Scholar] [CrossRef]
- Vuorinen, H.S. The emergence of the idea of water-borne diseases. In Environmental History of Water-Global Views on Community Water Supply and Sanitation; Juuti, P.S., Katko, T.S., Vuorinen, H.S., Eds.; IWA Publishing: London, UK, 2007; pp. 103–115. [Google Scholar]
- Chanson, H. An experimental study of Roman dropshaft hydraulics. J. Hydraul. Res. 2002, 40, 3–12. [Google Scholar] [CrossRef]
- Gualtieri, C.; Chanson, H. Interparticle arrival time analysis of bubble distributions in a dropshaft and hydraulic jump. J. Hydraul. Res. 2013, 51, 253–264. [Google Scholar] [CrossRef]
- Chanson, H. Environmental Hydraulics of Open Channel Flows; Elsevier, Butterworth-Heinemann: Oxford, UK, 2004; p. 430. [Google Scholar]
- Mossa, M. The recent 500th anniversary of Leonardo da Vinci’s death: A reminder of his contribution in the field of fluid mechanics. Environ. Fluid Mech. 2020, in press. [Google Scholar] [CrossRef]
- Marusic, I.; Broomhall, S. Leonardo da Vinci and Fluid Mechanics. Ann. Rev. Fluid Mech. 2021, 53, 1–25. [Google Scholar] [CrossRef]
- Da Vinci, L. Paris Manuscript F (f. 3r) Institut de France, Ms. 2177. 1508. Available online: https://www.photo.rmn.fr/archive/19-548299-2C6NU0AHNMQXA.html (accessed on 1 December 2020).
- Gad-el-Hak, M. Flow Control: Passive, Active, and Reactive Flow Management; Cambridge University Press: Cambridge, UK, 2007. [Google Scholar]
- Yates, F.A. Giordano Bruno and the Hermetic Tradition; University of Chicago Press: Chicago, IL, USA, 1964. [Google Scholar]
- Wright, N.; Crosato, A. The hydrodynamics and morphodynamics of rivers. In Treatise on Water Science; Wilderer, P., Ed.; Academic Press: Oxford, UK, 2011; Volume 2, pp. 135–156. [Google Scholar]
- Chapra, S.C. Surface Water-Quality Modeling; McGraw-Hill: New York, NY, USA, 1997; p. 844. [Google Scholar]
- Streeter, H.W.; Phelps, E.B. A Study of the Pollution and Natural Purification of Ohio River; US Department of Health, Education, & Welfare: Washington, DC, USA, 1958; Volume 146, pp. 1436–1439.
- Velz, C.J. Deoxygenation and reoxygenation. Proc. Am. Soc. Civ. Eng. 1938, 64, 767–780. [Google Scholar]
- Velz, C.J. Factors Influencing Self-Purification and Their Relation to Pollution Abatement. Sew. Work. J. 1947, 19, 629–644. [Google Scholar]
- O’Connor, D. Oxygen balance of an estuary. Trans. Am. Soc. Civ. Eng. 1961, 126, 556–575. [Google Scholar] [CrossRef]
- O’Connor, D. The temporal and spatial distribution of dissolved oxygen in streams. Water Resour. Res. 1967, 3, 65–79. [Google Scholar] [CrossRef]
- O’Connor, D. The bacterial distribution in a lake in the vicinity of a sewage discharge. In Proceedings of the 2nd Purdue Industrial Waste Conference, West Lafayette, IN, USA, 10–11 January 1946. [Google Scholar]
- Fischer, H.B.; List, E.J.; Koh, R.C.Y.; Imberger, J.; Brooks, N.H. Mixing in Inland and Coastal Waters; Academic Press: Salt Lake City, UT, USA, 1979. [Google Scholar]
- Thomann, R.V.; Mueller, J.A. Principles of Surface Water Modeling and Control; Harper & Row Publishers: New York, NY, USA, 1987. [Google Scholar]
- Wool, T.; Ambrose, R.B.; Martin, J.L.; Comer, A. WASP 8: The Next Generation in the 50-year Evolution of USEPA’s Water Quality Model. Water 2020, 12, 1398. [Google Scholar] [CrossRef]
- Gualtieri, C. Contaminants modeling with TOXI5. Hydrol. Sci. Technol. J. 1999, 15, 87–95. [Google Scholar]
- Gualtieri, C.; Mihailovic, D.T. Fluid Mechanics of Environmental Interfaces, 2nd ed.; Gualtieri, C., Mihailovic, D.T., Eds.; CRC Press/Balkema: Leiden, The Netherlands, 2012; p. 498. [Google Scholar]
- Pope, S.B. Turbulent Flows; Cambridge University Press: Cambridge, UK, 2020. [Google Scholar]
- Gualtieri, C.; Pulci Doria, G. Gas-transfer at unsheared free surfaces. In Fluid Mechanics of Environmental Interfaces; Gualtieri, C., Mihailović, D.T., Eds.; CRC Press: Boca Raton, FL, USA, 2012; pp. 143–177. [Google Scholar]
- Maddock, I.; Harby, A.; Kemp, P.; Wood, P.J. Ecohydraulics: An Integrated Approach; John Wiley & Sons: Chichester, UK, 2013. [Google Scholar]
- Nepf, H.M. Flow and Transport. in Regions with Aquatic Vegetation. Annu. Rev. Fluid Mech. 2012, 44, 123–142. [Google Scholar] [CrossRef]
- Tonina, D. Surface water and streambed sediment interaction: The hyporheic exchange. In Fluid Mechanics of Environmental Interfaces, 2nd ed.; Gualtieri, C., Mihailović, D.T., Eds.; CRC Press/Balkema: Leiden, The Netherlands, 2012; pp. 255–294. [Google Scholar]
- Nikora, V. Hydrodynamics of aquatic ecosystems: An interface between ecology, biomechanics and environmental fluid mechanics. River Res. Appl. 2010, 26, 367–384. [Google Scholar] [CrossRef]
- Mihailovic, D.T.; Gualtieri, C. Advances in Environmental Fluid Mechanics; World Scientific: Singapore, 2010; p. 348. ISBN 978-981-4291-99-6. [Google Scholar]
- Bates, P.D.; Lane, S.N.; Ferguson, R.I. Computational Fluid Dynamics (Applications in Environmental Hydraulics); Wiley: Chichester, UK, 2005; p. 534. [Google Scholar] [CrossRef]
- Rodi, W.; Constantinescu, G.; Stoesser, T. Large-Eddy Simulation in Hydraulics; CRC Press: New York, NY, USA, 2013. [Google Scholar]
- Environmental Fluid Mechanics. Available online: https://www.springer.com/journal/10652 (accessed on 1 December 2020).
- Kalinowska, M.B.; Mrokowska, M.M.; Rowiński, P.M.; Szydłowski, M.; Mikos-Studnicka, P. Recent Trends in Environmental Hydraulics; Springer International Publishing: Cham, Switzerland, 2020. [Google Scholar]
- Lipinski, M.; Yao, K.; Breitinger, C.; Beel, J.; Gipp, B. Evaluation of header metadata extraction approaches and tools for scientific PDF documents. In Proceedings of the 13th ACM/IEEE-CS Joint Conference on Digital Libraries, Indianapolis, IN, USA, 22 July 2013. [Google Scholar]
- Chen, C. Searching for intellectual turning points: Progressive knowledge domain visualization. Proc. Natl. Acad. Sci. USA 2004, 101 (Suppl. 1), 5303–5310. [Google Scholar] [CrossRef]
- Chen, C. CiteSpace II: Detecting and visualizing emerging trends and transient patterns in scientific literature. J. Am. Soc. Inf. Sci. Tec. 2006, 57, 359–377. [Google Scholar] [CrossRef]
- Chen, C. CiteSpace: A Practical Guide for Mapping Scientific Literature; Nova Science Publishers: Hauppauge, NY, USA, 2016. [Google Scholar]
- Chen, X.; Zou, D.; Cheng, G.; Xie, H. Detecting latent topics and trends in educational technologies over four decades using structural topic modeling: A retrospective of all volumes of Computers & Education. Comput. Educ. 2020, 151, 103855. [Google Scholar]
- Han, B.A.; Ostfeld, R.S. Topic modeling of major research themes in disease ecology of mammals. J. Mammal. 2019, 100, 1008–1018. [Google Scholar] [CrossRef]
- McCallen, E.; Knott, J.; Nunez-Mir, G.; Taylor, B.; Jo, I.; Fei, S. Trends in ecology: Shifts in ecological research themes over the past four decades. Front. Ecol. Environ. 2019, 17, 109–116. [Google Scholar] [CrossRef]
- Leximancer User Guide: Release 4.5 (2017). Available online: http://doc.leximancer.com/doc/LeximancerManual.pdf (accessed on 12 April 2018).
- Porter, J.; Bristow, C.; Charlton, K.; Tapsell, L.; Choi, T. Changes in nutrition and dietetic research: A content analysis of the past decade of Dietitians Association of Australia conference abstracts. Nutr. Diet. 2019, 76, 634–641. [Google Scholar] [CrossRef]
- Smith, A.E.; Humphreys, M.S. Evaluation of unsupervised semantic mapping of natural language with Leximancer concept mapping. Behav. Res. Methods 2006, 38, 262–279. [Google Scholar] [CrossRef]
- González-Pereira, B.; Guerrero-Bote, V.P.; Moya-Anegón, F. A new approach to the metric of journals’ scientific prestige: The SJR indicator. J. Informetr. 2010, 4, 379–391. [Google Scholar] [CrossRef]
- Ghisalberti, M.; Nepf, H. The structure of the shear layer in flows over rigid and flexible canopies. Environ. Fluid Mech. 2006, 6, 277–301. [Google Scholar] [CrossRef]
- Luhar, M.; Rominger, J.; Nepf, H. Interaction between flow, transport and vegetation spatial structure. Environ. Fluid Mech. 2008, 8, 423–439. [Google Scholar] [CrossRef]
- Ghisalberti, M.; Nepf, H. Mass transport in vegetated shear flows. Environ. Fluid Mech. 2005, 5, 527–551. [Google Scholar] [CrossRef]
- Folkard, A.M. Flow regimes in gaps within stands of flexible vegetation: Laboratory flume simulations. Environ. Fluid Mech. 2011, 11, 289–306. [Google Scholar] [CrossRef]
- Lightbody, A.F.; Nepf, H.M. Prediction of near-field shear dispersion in an emergent canopy with heterogeneous morphology. Environ. Fluid Mech. 2006, 6, 477–488. [Google Scholar] [CrossRef]
- Jirka, G.H. Integral model for turbulent buoyant jets in unbounded stratified flows. Part I: Single round jet. Environ. Fluid Mech. 2004, 4, 1–56. [Google Scholar] [CrossRef]
- Shao, D.D.; Law, A.W.K. Mixing and boundary interactions of 30A degrees and 45A degrees inclined dense jets. Environ. Fluid Mech. 2010, 10, 521–553. [Google Scholar] [CrossRef]
- Jirka, G.H. Integral model for turbulent buoyant jets in unbounded stratified flows Part 2: Plane jet dynamics resulting from multiport diffuser jets. Environ. Fluid Mech. 2006, 6, 43–100. [Google Scholar] [CrossRef]
- Loth, E.; Dorgan, A. An equation of motion for particles of finite Reynolds number and size. Environ. Fluid Mech. 2009, 9, 187–206. [Google Scholar] [CrossRef]
- Nogueira, H.I.S.; Adduce, C.; Alves, E.; Franca, M.J. Dynamics of the head of gravity currents. Environ. Fluid Mech. 2014, 14, 519–540. [Google Scholar] [CrossRef]
- Dewals, B.J.; Kantoush, S.A.; Erpicum, S.; Pirotton, M.; Schleiss, A.J. Experimental and numerical analysis of flow instabilities in rectangular shallow basins. Environ. Fluid Mech. 2008, 8, 31–54. [Google Scholar] [CrossRef]
- Ataie-Ashtiani, B.; Nik-Khah, A. Impulsive waves caused by subaerial landslides. Environ. Fluid Mech. 2008, 8, 263–280. [Google Scholar] [CrossRef]
- Ou, S.; Zhang, H.; Wang, D. Dynamics of the buoyant plume off the Pearl River Estuary in summer. Environ. Fluid Mech. 2009, 9, 471–492. [Google Scholar] [CrossRef]
- Chanson, H. Turbulent air-water flows in hydraulic structures: Dynamic similarity and scale effects. Environ. Fluid Mech. 2009, 9, 125–142. [Google Scholar] [CrossRef]
- Soomere, T. Fast ferry traffic as a qualitatively new forcing factor of environmental processes in non-tidal sea areas: A case study in Tallinn Bay, Baltic Sea. Environ. Fluid Mech. 2005, 5, 293–323. [Google Scholar] [CrossRef]
- Bombardelli, F.A.; Meireles, I.; Matos, J. Laboratory measurements and multi-block numerical simulations of the mean flow and turbulence in the non-aerated skimming flow region of steep stepped spillways. Environ. Fluid Mech. 2011, 11, 263–288. [Google Scholar] [CrossRef]
- Zhao, Z.H.; Fernando, H.J.S. Numerical simulation of scour around pipelines using an Euler-Euler coupled two-phase model. Environ. Fluid Mech. 2007, 7, 121–142. [Google Scholar] [CrossRef]
- Deng, Z.Q.; Bengtsson, L.; Singh, V.P. Parameter estimation for fractional dispersion model for rivers. Environ. Fluid Mech. 2006, 6, 451–475. [Google Scholar] [CrossRef]
- Shah, M.; Pabel, A. Making the student voice count: Using qualitative student feedback to enhance the student experience. J. Appl. Res. High. Educ. 2019, 194–209. [Google Scholar] [CrossRef]











| Material Types | Description |
|---|---|
| Natural inorganic salts and sediments | These materials are not toxic, only become possible pollutants in excessive doses, such as an increase in turbidity. |
| Waste heat | This is usually related to electric generating plants. |
| Organic wastes | Domestic sewage containing organic matter can cause damage to the ecosystem, but if adequately treated and dispersed, these materials can be safely assimilated into large water bodies. |
| Trace metals | Examples are lead, mercury, and cadmium which are naturally present in the environment in very small amounts, but wastewater often has much higher concentrations which can be toxic. |
| Synthetic organic chemicals | These substances are slow to degrade in the environment and are often bioaccumulated in the food chain, which is capable in some instances of multiplying the concentration by a factor of 105. |
| Radioactive materials | They need a long-term storage without leakage or contamination of natural waters. |
| Year | City | Country |
|---|---|---|
| 1991 | Hong Kong | China |
| 1998 | Hong Kong | China |
| 2001 | Tempe Arizona | USA |
| 2004 | Hong Kong | China |
| 2007 | Tempe Arizona | USA |
| 2010 | Athens | Greece |
| 2014 | Singapore | Singapore |
| 2018 | South Bend | USA |
| Rank (TC2020) | Rank (C2020) | Citation/Year | Article Title | References |
|---|---|---|---|---|
| 1 (209) | 1 (20) | 13.93 | The structure of the shear layer inflows over rigid and flexible canopies | Ghisalberti, M. and Nepf, H.M. (2006) |
| 2 (161) | 4 (12) | 9.47 | Integral model for turbulent buoyant jets in unbounded stratified flows. Part I: Single round jet | Jirka, G.H. (2004) |
| 3 (148) | 3 (14) | 11.38 | Interaction between flow, transport, and vegetation spatial structure | Luhar, M. et al. (2009) |
| 4 (106) | 5 (10) | 6.63 | Mass transport in vegetated shear flows | Ghisalberti, M. and Nepf, H.M. (2005) |
| 5 (89) | 6 (10) | 7.42 | Turbulent air-water flows in hydraulic structures: dynamic similarity and scale effects | Chanson, H. (2009) |
| 6 (75) | 2 (16) | 6.25 | An equation of motion for particles of finite Reynolds number and size | Loth, E. and Dorgan, A.J. (2009) |
| 7 (73) | 8 (7) | 5.62 | Impulsive waves caused by subaerial landslides | Ataie-Ashtiani, B. et al. (2008) |
| 8 (65) | 12 (6) | 5.91 | Mixing and boundary interactions of 30A degrees and 45A degrees inclined dense jets | Shao, D and Law, A. W. (2010) |
| 9 (61) | 17 (1) | 4.07 | Prediction of near-field shear dispersion in an emergent canopy with heterogeneous morphology | Lightbody, A. F. and Nepf, H. M. (2006) |
| 10 (61) | 16 (2) | 3.81 | Fast ferry traffic as a qualitatively new forcing factor of environmental processes in non-tidal sea areas: A case study in Tallinn Bay, Baltic Sea | Soomere, T. (2005) |
| 11 (60) | 9 (7) | 8.57 | Dynamics of the head of gravity currents | Nogueira, H. I. S. et al. (2014) |
| 12 (58) | 7 (9) | 5.8 | Laboratory measurements and multi-block numerical simulations of the mean flow and turbulence in the non-aerated skimming flow region of steep stepped spillways | Bombardelli, F. A. et al. (2011) |
| 13 (57) | 10 (7) | 4.75 | Dynamics of the buoyant plume off the Pearl River Estuary in summer | Ou, S. et al. (2009) |
| 14 (54) | 18 (1) | 4.15 | Experimental and numerical analysis of flow instabilities in rectangular shallow basins | Dewals, B. J. et al. (2008) |
| 15 (53) | 14 (5) | 5.3 | Flow regimes in gaps within stands of flexible vegetation: laboratory flume simulations | Folkard, A. M. (2011) |
| 16 (53) | 15 (4) | 3.79 | Numerical simulation of scour around pipelines using an Euler-Euler coupled two-phase model | Zhao, Z. and Fernando, H. J. S. (2007) |
| 17 (52) | 11 (7) | 3.47 | Parameter estimation for fractional dispersion model for rivers | Deng, Z. et al. (2006) |
| 18 (51) | 13 (6) | 3.4 | Integral model for turbulent buoyant jets in unbounded stratified flows. Part 2: Plane jet dynamics resulting from multiport diffuser jets | Jirka, G. H. (2006) |
| Hits | Labeled Topic | Concepts | |||||
|---|---|---|---|---|---|---|---|
| ISEH proceedings | 4806 | Flow Condition | flow | turbulent | distribution | scale | boundary |
| momentum | intensity | channel | spatial | pressure | |||
| evolution | interaction | shear stress | critical | vortices | |||
| supercritical | subcritical | ||||||
| 3091 | Numerical Modelling | simulation | finite | dynamics | calibrated | mathematical | |
| ANN | computational | 2D | 3D | depth-averaged | |||
| grid | LES | k-ε | RANS | DNS | |||
| 2868 | Sediment Transport | bed | slope | densimetric | suspended | column | |
| floodplain | downstream | upstream | load | aquatic | |||
| erosion | reclamation | bankfull | |||||
| 1325 | Experimental Measurement | velocity | vertical | horizontal | Reynolds | particle | |
| wake | velocimetry | ADV | ADCP | ||||
| 1107 | Hydrologic Monitoring | systems | hydrodynamic | monitoring | watershed | drainage | |
| hydrological | inundation | ||||||
| 1063 | Basin Systems | basin | rivers | reservoir | groundwater | runoff | |
| lake | capacity | dam | rainfall | shoreline | |||
| 250 | Physical Modeling | diffusion | bubble | phase | tracer | trajectory | |
| LIF | PLIF | ADV | LDV | PIV | |||
| 156 | Model Validation | validated | accuracy | analytical | verified | intervals | |
| discretized | calibrated | data | comparison | ||||
| EFMC articles | 10,157 | Flow Condition | flow | velocity | mixing | vertical | parameter |
| distribution | plume | jet | fluctuations | laboratory | |||
| shear stress | wake | ||||||
| 3191 | Experimental Measurements | measurements | data | field | experimental | concentrations | |
| temperature | spatial | theory | tunnel | ||||
| 3099 | Turbulence | conditions | experiments | momentum | evolution | pressure | |
| free | eddy | ||||||
| 2889 | Air-water Flow | transport | particles | dynamics | air | shallow | |
| 3D | diffusion | buoyant | hydrodynamic | ||||
| 2864 | Numerical Modelling | simulations | equations | dispersion | methods | performance | |
| approaches | sources | computational | |||||
| 2172 | Flow Though Vegetation | current | channel | bed | vegetation | gravity | |
| vortex | slopes | propagation | coherent | dense | |||
Publisher’s Note: MDPI stays neutral with regard to jurisdictional claims in published maps and institutional affiliations. |
© 2021 by the authors. Licensee MDPI, Basel, Switzerland. This article is an open access article distributed under the terms and conditions of the Creative Commons Attribution (CC BY) license (https://creativecommons.org/licenses/by/4.0/).
Share and Cite
Zeng, X.; Gualtieri, C.; Liu, H.; Shao, D. Environmental Hydraulics in the New Millennium: Historical Evolution and Recent Research Trends. Water 2021, 13, 1021. https://doi.org/10.3390/w13081021
Zeng X, Gualtieri C, Liu H, Shao D. Environmental Hydraulics in the New Millennium: Historical Evolution and Recent Research Trends. Water. 2021; 13(8):1021. https://doi.org/10.3390/w13081021
Chicago/Turabian StyleZeng, Xianglai, Carlo Gualtieri, Haifei Liu, and Dongdong Shao. 2021. "Environmental Hydraulics in the New Millennium: Historical Evolution and Recent Research Trends" Water 13, no. 8: 1021. https://doi.org/10.3390/w13081021
APA StyleZeng, X., Gualtieri, C., Liu, H., & Shao, D. (2021). Environmental Hydraulics in the New Millennium: Historical Evolution and Recent Research Trends. Water, 13(8), 1021. https://doi.org/10.3390/w13081021

