Mountain Road-Culvert Maintenance Algorithm
Abstract
1. Introduction
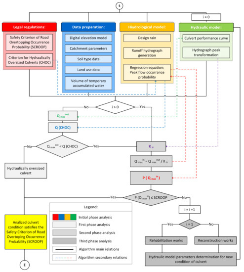
- the determination of the overtopping occurrence probability based on regression dependence between the peak runoff hydrograph value and the probability of occurrence of designed rainfall forming the runoff hydrograph on small mountain catchments that do not have a base water flow during the year;
- the inclusion of the accumulated stone sediment inside the culvert in the flow capacity calculation by combining the two aspects of the analyzed problem: the friction coefficient change and the decreasing cross-sectional flow area of the culvert;
- the inclusion of a model of runoff hydrograph transformation in the accumulation on the upstream side of the road, which determines the transformation coefficient of the hydrograph peak based on the relationship between the peak runoff hydrograph value and the maximum flow capacity of the road culvert, into the hydraulic model;
- the definition of a safety criterion of road overtopping occurrence probability (SCROOP) by legal regulations, which enables the application of the CMOOP algorithm in other countries;
- an algorithm that analyzes the impact of rehabilitation and reconstruction works on culverts with the aim of fulfilling the defined safety criterion; and
- the application of summary results of the CMOOP algorithm for the purpose of planning the culvert’s maintenance for the mountain road sections.
2. Materials and Methods
2.1. Study Area
2.2. Data Gathering and Preparation
2.3. Hydrological Model
2.4. Hydraulic Model
2.5. Algorithm for Road Culvert Maintenance Based on the Overtopping Occurrence Probability
3. Results ad Discussion
4. Conclusions
- 19.4% of the analyzed culverts were hydraulically oversized, which means that they were designed using other primary criteria (passage of people and vehicles, or safe passage of wild animals), which is typical for mountain road sections;
- 49.25% of analyzed culverts satisfied the safety criterion (SCROOP) in their existing condition, which means that even though they are poorly maintained, most of the analyzed culverts were designed in compliance with the official legal regulations;
- if rehabilitation works are applied on the selected culverts, the percentage of culverts satisfying the SCROOP criterion would reach 89.55%, which confirms the poor culvert maintenance on the analyzed road section and confirms our research basic hypothesis;
- for 10.45% of the analyzed culverts that were hydraulically undersized, the application of reconstruction works to satisfy the SCROOP is needed; and
- the accumulated stone sediment inside the culvert was identified as the main reason for not meeting the SCROOP criterion, which was confirmed by the high correlation coefficients between the level of culvert sediment filling and the flow capacity increase rate of the culvert by application of rehabilitation works. This conclusion also indicates the poor maintenance of the road culverts on the analyzed road section.
Supplementary Materials
Author Contributions
Funding
Institutional Review Board Statement
Informed Consent Statement
Data Availability Statement
Acknowledgments
Conflicts of Interest
Acronyms
| GIS | Geographic information system |
| SCROOP | Safety criterion for roadovertopping occurrence probability |
| WMS | Watershed modeling system |
| IDF | Intensity–duration–frequency |
| FCE | Flow calculation equations |
| DEM | Digital elevation model |
| NASA | National aeronautics and space administration |
| ASTER | Advanced spaceborne termal emission and reflection radiometer |
| SCS | Soil conservation service |
| CHOC | Criterion for hydraulically oversized culverts |
| PFI | Percentage of flow capacity increase |
References
- Schall, J.D.; Thomson, P.L.; Zerges, S.M.; Kilgore, R.T.; Morris, J.L. Hydraulic Design of Highway Culverts: Federal Highway Administration (FHWA-HIF-12-026), 3rd ed.; Federal Highway Administration (FHWA): Washington, DC, USA, 2012. [Google Scholar]
- Kilgore, R.T.; Bergendahl, B.; Hotchkiss, R.H. Culvert Design for Aquatic Organism Passage: Hydraulic Engineering Circular Number 26; Central Federal Lands Highway Division: Lakewood, CO, USA, 2010. [Google Scholar]
- American Association of State Highway and Transportation Officials (AASHTO). Chapter 4: Culverts. In Highway Drainage Guidelines; American Association of State Highway and Transportation Officials: Washington, DC, USA, 2007; p. 1188. ISBN 978-1560512929. [Google Scholar]
- Thompson, P.L.; Kilgore, R.T. Hydraulic Design of Energy Dissipators for Culverts and Channels: Federal Highway Administration (FHWA-NHI-06-086), 3rd ed.; Federal Highway Administration (FHWA): Washington, DC, USA, 2006. [Google Scholar]
- Balkham, M.; Fosbeary, C.; Kitchen, A.; Rickard, C. Culvert Design and Operation Guide; CIRIA: London, UK, 2010; Volume 1, ISBN 978-0-86017-689-3. [Google Scholar]
- Mark, A.; Marek, P. Chapter 8: Culverts. In Texas Department of Transportation: Hydraulic Design Manual; Texas Department of Transportation: Austin, TX, USA, 2019; pp. 293–351. [Google Scholar]
- Najafi, M.; Salem, O.M.; Bhattachar, D.; Salman, B.; Patil, R. An Asset Management Approach for Drainage Infrastructure and Culverts (CFDA 20.701); Midwest Regional University Transportation Center, University of Winsconsin-Madison, 1415 Engineering Drive: Madison, WI, USA, 2008. [Google Scholar]
- Mohamed, M.S. Characteristics and prediction of simultaneous flow over broad-crested weirs and through culverts. Egypt J. Eng. Sci. Technol. 2002, 6, 113–127. [Google Scholar] [CrossRef]
- Ashley, S.T.; Ashley, W.S. Flood fatalities in the United States. J. Appl. Meteorol. Climatol. 2008, 47, 805–818. [Google Scholar] [CrossRef]
- Haynes, K.; Coates, L.; Leigh, R.; Handmer, J.; Whittaker, J.; Gissing, A.; McAneney, J.; Opper, S. ‘Shelter-in-place’ vs. evacuation in flash floods. Environ. Hazards 2009, 8, 291–303. [Google Scholar] [CrossRef]
- Jaeger, R.; Tondera, K.; Pather, S.; Porter, M.; Jacobs, C.; Tindale, N. Flow control in culverts: A performance comparison between inlet and outlet control. Water 2019, 11, 11. [Google Scholar] [CrossRef]
- Perrin, J.J.; Dwivedi, R. Need for culvert asset management. Transp. Res. Rec. 2006, 1957, 8–15. [Google Scholar] [CrossRef]
- Gassman, S.L.; Sasanakul, I.; Pierce, C.E.; Gheibi, E.; Starcher, R.; Ovalle, W.; Rahman, M. Failures of pipe culverts from a 1000-year rainfall event in South Carolina. In Proceedings of the Geotechnical Frontiers, Orlando, FL, USA, 12–15 March 2017; pp. 114–124. [Google Scholar] [CrossRef]
- Lian, Y.; Yen, B.C. Comparison of risk calculation methods for a culvert. J. Hydraul. Eng. 2003, 129, 140–152. [Google Scholar] [CrossRef][Green Version]
- Najafi, M.; Bhattachar, D.V. Development of a culvert inventory and inspection framework for asset management of road structures. J. King Saud. Univ. 2011, 23, 243–254. [Google Scholar] [CrossRef]
- Piratla, K.R.; Jin, H.; Yazdekhasti, S. A failure risk-based culvert renewal prioritization framework. Infrastructures 2019, 4, 43. [Google Scholar] [CrossRef]
- Yang, C. Predicting Deterioration Rate of Culvert Structures Utilizing a Markov Model. Ph.D. Thesis, Luisiana Tech University, Ruston, LA, USA, 27 June 2011. [Google Scholar]
- Salem, O.; Salman, B.; Najafi, M. Culvert asset management practices and deterioration modeling. Transp. Res. Rec. 2012, 2285, 1–7. [Google Scholar] [CrossRef]
- Stoner, M.; Pang, W.; Piratla, K. Predicting culvert deterioration using physical and environmental time-independent variables. J. Pipeline Syst. Eng. Pract. 2019, 10, 4019035. [Google Scholar] [CrossRef]
- Kamaka, M.; Cheng, E.; Teng, M.; Matsuda, C. Analytical and hydraulic model study of highway culvert sand-blockages. Comput. Methods Exp. Meas. XIII 2007, 46, 319–326. [Google Scholar] [CrossRef]
- Cafferata, P.; Cafferata, P.H. Designing Watercourse Crossings for Passage of 100 Year Flood Flows, Wood, and Sediment; State of California Department of Forestry and Fire Protection: Sacramento, CA, USA, 2004. [Google Scholar]
- Flanagan, S.A. Woody Debris Transport Through Low-Order Stream Channels of Northwest California: Implications for Road-Stream Crossing Failure. Master’s Thesis, Humboldt State University, Humboldt, CA, USA, 2004. [Google Scholar]
- Kehler, N.J. Hydraulic Characteristics of Fully Developed Flow in Circular Culverts. Master’s Thesis, Department of Civil Engineering, University of Manitoba, Winnipeg, MB, Canada, 2009. [Google Scholar]
- Nwaogazie, I.L.; Agiho, G.C. Performance analysis of box and circular culverts using HY 8 software for Aluu Clan, Port Harcourt. Niger. J. Technol. 2019, 38, 22–32. [Google Scholar] [CrossRef]
- Pelivanoski, B.; Ivanoski, D. Culvert hydraulics analysis for road flood protection. In Proceedings of the Water Observation and Information System for Balkan Countries (BALWOIS), Ohrid, North Macedonia, 25–29 May 2010; pp. 1–11. [Google Scholar]
- Conesa-García, C.; García-Lorenzo, R. Evaluating the effectiveness of road-crossing drainage culverts in ephemeral streams. Hydrol. Process. 2013, 27, 1781–1796. [Google Scholar] [CrossRef]
- Soong, D.T.; Murphy, E.A.; Straub, T.D.; Zeeb, H.L. Flood-Hazard Analysis of Four Headwater Streams Draining the Argonne National Laboratory Property, DuPage County, Illinois; (Report 2016-5132); US Geological Survey: Reston, VA, USA, 2016. [Google Scholar]
- Günal, M.; Ay, M.; Günal, A.Y. Cross-drainage culvert design by using GIS. Acta Phys. Pol. A 2017, 132, 595–598. [Google Scholar] [CrossRef]
- Truhlar, A.M.; Marjerison, R.D.; Gold, D.F.; Watkins, L.; Archibald, J.A.; Lung, M.E.; Meyer, A.; Walter, M.T. Rapid remote assessment of culvert flooding risk. J. Sustain. Water Built Environ. 2020, 6, 6020001. [Google Scholar] [CrossRef]
- Hotchkiss, R.H.; McCallum, B.E. Peak discharge for small agricultural watersheds. J. Hydraul. Eng. 1995, 121, 36–48. [Google Scholar] [CrossRef]
- Levy, B.; McCuen, R. Assessment of storm duration for hydrologic design. J. Hydrol. Eng. 1999, 4, 209–213. [Google Scholar] [CrossRef]
- Wang, X.; Liu, T.; Shang, S.; Yang, D.; Melesse, A.M. Estimation of design discharge for an ungauged overflow-receiving watershed using one-dimensional hydrodynamic model. Int. J. River Basin Manag. 2010, 8, 79–92. [Google Scholar] [CrossRef]
- NASA, ASTER Global Digital Elevation Model V003 [Data Set]. Available online: https://doi.org/10.5067/ASTER/ASTGTM.003 (accessed on 29 January 2021).
- O’Callaghan, J.F.; Mark, D.M. The extraction of drainage networks from digital elevation data. Comput. Vision Graph. Image Process. 1984, 28, 323–344. [Google Scholar] [CrossRef]
- QGIS Development Team. QGIS Geographic Information System. Available online: http://qgis.osgeo.org (accessed on 29 January 2021).
- Tarboton, D.G.; Bras, R.L.; Rodriguez-Iturbe, I. On the extraction of channel networks from digital elevation data. Hydrol. Process. 1991, 5, 81–100. [Google Scholar] [CrossRef]
- GRASS Development Team, Geographic Resources Analysis Support System (GRASS GIS) Software. Available online: http://grass.osgeo.org (accessed on 29 January 2021).
- Neteler, M.; Bowman, M.H.; Landa, M.; Metz, M. GRASS GIS: A multi-purpose open source GIS. Environ. Model. Softw. 2012, 31, 124–130. [Google Scholar] [CrossRef]
- Tarboton, D.G. A new method for the determination of flow directions and upslope areas in grid digital elevation models. Water Resour. Res. 1997, 33, 309–319. [Google Scholar] [CrossRef]
- Conrad, O.; Bechtel, B.; Bock, M.; Dietrich, H.; Fischer, E.; Gerlitz, L.; Wehberg, J.; Wichmann, V.; Böhner, J. System for Automated Geoscientific Analyses (SAGA) v. 2.1.4. Geosci. Model Dev. Discuss. 2015, 8, 2271–2312. [Google Scholar] [CrossRef]
- Watershed Modeling System Software. Available online: https://www.aquaveo.com/software/wms-watershed-modeling-system-introduction (accessed on 29 January 2021).
- Erturk, A.; Gurel, M.; Baloch, M.; Dikerler, T.; Varol, E.; Akbulut, N.; Tanik, A. Application of Watershed Modeling System (WMS) for integrated management of a watershed in Turkey. J. Environ. Sci. Health Part A Toxic Hazard. Subst. Environ. Eng. 2006, 41, 2045–2056. [Google Scholar] [CrossRef]
- Daniel, E.B.; Camp, J.V.; LeBoeuf, E.J.; Penrod, J.R.; Dobbins, J.P.; Abkowitz, M.D. Watershed modeling and its applications: A state-of-the-art review. Open Hydrol. J. 2011, 5, 26–50. [Google Scholar] [CrossRef]
- Wieder, W.R.; Boehnert, J.; Bonan, G.B.; Langseth, M. Regridded harmonized world soil database v1.2. Available online: https://daac.ornl.gov/cgi-bin/dsviewer.pl?ds_id=1247 (accessed on 29 January 2021).
- Bielecka, E.; Jenerowicz, A. Intellectual structure of CORINE land cover research applications in Web of Science: A Europe-wide review. Remote Sens. 2019, 11, 2017. [Google Scholar] [CrossRef]
- Zhang, H.; Yao, Z.; Yang, Q.; Li, S.; Baartman, J.E.M.; Gai, L.; Yao, M.; Yang, X.; Ritsema, C.J.; Geissen, V. An integrated algorithm to evaluate flow direction and flow accumulation in flat regions of hydrologically corrected DEMs. CATENA 2017, 151, 174–181. [Google Scholar] [CrossRef]
- Blue Marble Geographics. Global Mapper. Available online: http://www.bluemarblegeo.com/products/global-mapper.php (accessed on 29 January 2021).
- Chu, X.; Steinman, A. Event and continuous hydrologic modeling with HEC-HMS. J. Irrig. Drain. Eng. 2009, 135, 119–124. [Google Scholar] [CrossRef]
- Eric, R.; Todorovic, A.; Plavsic, J.; Djukic, V. Rainfall-runoff simulations in the Lukovska River Basin with the HEC-HMS model. Glasnik Sumarskog Fakulteta 2019, 119, 33–60. [Google Scholar] [CrossRef]
- Madsen, H.; Mikkelsen, P.S.; Rosbjerg, D.; Harremoës, P. Regional estimation of rainfall intensity-duration-frequency curves using generalized least squares regression of partial duration series statistics. Water Resour. Res. 2002, 38, 21-1–21-11. [Google Scholar] [CrossRef]
- Langousis, A.; Veneziano, D. Intensity-duration-frequency curves from scaling representations of rainfall. Water Resour. Res. 2007, 43, 1–12. [Google Scholar] [CrossRef]
- Mandić, V.; Šešlija, M.; Kolaković, S. Regional IDF Curves. Available online: https://zenodo.org/record/4429899#.YBSNzehKiMo (accessed on 12 January 2021).
- Chung, W.H.; Wang, I.T.; Wang, R.Y. Theory-based SCS-CN method and its applications. J. Hydrol. Eng. 2010, 15, 1045–1058. [Google Scholar] [CrossRef]
- Salami, A.W.; Bilewu, S.O.; Ibitoye, A.B.; Ayanshola, A.M. Runoff hydrographs using snyder and SCS synthetic unit hydrograph methods: A case study of selected rivers in south west Nigeria. J. Ecol. Eng. 2017, 18, 25–34. [Google Scholar] [CrossRef]
- Hoseini, Y.; Azari, A.; Pilpayeh, A. Flood modeling using WMS model for determining peak flood discharge in southwest Iran case study: Simili basin in Khuzestan Province. Appl. Water Sci. 2017, 7, 3355–3363. [Google Scholar] [CrossRef]
- Kiusalaas, J. Chapter 3: Interpolation and curve fitting. In Numerical Methods in Engineering with MATLAB ®; Cambridge University Press: Cambridge, UK, 2009; Volume 1, ISBN 9780511812200. [Google Scholar]
- Federal Highway Administration (FHWA), Washington, DC, USA, HY-8 Software. Available online: https://www.fhwa.dot.gov/engineering/hydraulics/software/hy8/ (accessed on 29 January 2021).
- Rowley, B.J.; Thiele, E.A.; Hotchkiss, R.H.; Nelson, E.J. Numerical modeling of culvert hydraulics: Modernization of existing HY8 software. In Proceedings of the World Environmental and Water Resource Congress 2006: Examining the Confluence of Environmental and Water Concerns, Omaha, Nebraska, 21–25 May 2006; American Society of Civil Engineers (ASCE): Reston, VA, USA, 2006; pp. 1–10. [Google Scholar]
- Hotchkiss, R.H.; Thiele, E.A.; Nelson, E.J.; Thompson, P.L. Culvert hydraulics. Transp. Res. Rec. J. Transp. Res. Board 2008, 2060, 141–149. [Google Scholar] [CrossRef]
- The Math Works, Inc. Matlab Version 9.2. 0 (r2017a) Software. Available online: https://www.mathworks.com/products/matlab.html (accessed on 29 January 2021).
- Gesch, D.; Oimoen, M.; Danielson, J.; Meyer, D. Validation of the ASTER global digital elevation model version 3 over the conterminous United States. Int. Arch. Photogramm. Remote Sens. Spat. Inf. Sci. 2016, 41, 143–148. [Google Scholar] [CrossRef]
- Abrams, M.; Crippen, R.; Fujisada, H. ASTER Global Digital Elevation Model (GDEM) and ASTER Global Water Body Dataset (ASTWBD). Remote Sens. 2020, 12, 1156. [Google Scholar] [CrossRef]
- Sui, J. Estimation of design flood hydrograph for an ungauged watershed. Water Resour. Manag. 2005, 19, 813–830. [Google Scholar] [CrossRef]
- Kastridis, A.; Stathis, D. Evaluation of hydrological and hydraulic models applied in typical mediterranean ungauged watersheds using post-flash-flood measurements. Hydrology 2020, 7, 12. [Google Scholar] [CrossRef]
- Kang, M.S.; Koo, J.H.; Chun, J.A.; Her, Y.G.; Park, S.W.; Yoo, K. Design of drainage culverts considering critical storm duration. Biosyst. Eng. 2009, 104, 425–434. [Google Scholar] [CrossRef]
- Yen, B.C. Open channel flow resistance. J. Hydraul. Eng. 2002, 128, 20–39. [Google Scholar] [CrossRef]
- Djajadi, R. Comparative study of equivalent Manning roughness coefficient for channel with composite roughness. Civ. Eng. Dimens. 2009, 11, 113–118. [Google Scholar]
- Hong, Y.-M. Graphical estimation of detention pond volume for rainfall of short duration. J. Hydro Environ. Res. 2008, 2, 109–117. [Google Scholar] [CrossRef]
- Doll, B.A.; Kurki-Fox, J.J.; Line, D.E. A framework for planning and evaluating the role of urban stream restoration for improving transportation resilience to extreme rainfall events. Water 2020, 12, 1620. [Google Scholar] [CrossRef]
- Gao, C.; Elzarka, H. The use of decision tree based predictive models for improving the culvert inspection process. Adv. Eng. Inform. 2021, 47, 101203. [Google Scholar] [CrossRef]












| No. | Stationing (km) | Culvert Type: | Dimensions/Diameter (mm) | Culvert Length (m) | No. | Stationing (km) | Culvert Type: | Dimensions/Diameter (mm) | Culvert Length (m) | ||
|---|---|---|---|---|---|---|---|---|---|---|---|
| 1 | 236.78798 | Pipe | Ø500 | 10.15 | 35 | 245.54835 | Pipe | Ø1000 | 13.14 | ||
| 2 | 236.82351 | Pipe | Ø500 | 18.91 | 36 | 245.72752 | Box | 2200 | 1800 | 9.24 | |
| 3 | 236.89418 | Box | 2500 | 1500 | 8.76 | 37 | 246.07534 | Pipe-arch | 2000 | 2200 | 20.06 |
| 4 | 236.95647 | Pipe-arch | 1000 | 1000 | 13.70 | 38 | 246.72622 | Pipe | Ø1000 | 21.08 | |
| 5 | 237.27257 | Pipe-arch | 2000 | 1600 | 23.43 | 39 | 246.99919 | Pipe-arch | 2000 | 1700 | 20.67 |
| 6 | 237.34794 | Pipe-arch | 1000 | 1000 | 20.12 | 40 | 247.11827 | Pipe-arch | 1000 | 1000 | 19.68 |
| 7 | 237.47457 | Pipe-arch | 1600 | 2000 | 21.14 | 41 | 247.52423 | Pipe-arch | 1000 | 1000 | 22.09 |
| 8 | 238.15669 | Pipe-arch | 1000 | 1000 | 35.20 | 42 | 247.73666 | Box | 2500 | 2000 | 9.86 |
| 9 | 238.29219 | Pipe-arch | 1000 | 1000 | 27.42 | 43 | 248.45677 | Pipe | Ø900 | 27.25 | |
| 10 | 238.49045 | Box | 1200 | 1000 | 10.11 | 44 | 248.55084 | Pipe | Ø1000 | 24.19 | |
| 11 | 238.66913 | Pipe-arch | 2000 | 1600 | 25.56 | 45 | 248.72108 | Pipe-arch | 2000 | 2000 | 15.89 |
| 12 | 238.76617 | Pipe-arch | 1000 | 1000 | 28.33 | 46 | 249.32999 | Box | 1000 | 1100 | 8.77 |
| 13 | 238.91557 | Pipe-arch | 4000 | 3200 | 14.88 | 47 | 249.55194 | Pipe-arch | 1000 | 1000 | 15.65 |
| 14 | 239.17311 | Box | 3000 | 2850 | 9.79 | 48 | 249.78251 | Pipe-arch | 1000 | 1000 | 29.57 |
| 15 | 239.31967 | Pipe | Ø500 | 17.81 | 49 | 249.95408 | Pipe | Ø600 | 36.91 | ||
| 16 | 239.47249 | Pipe | Ø1000 | 16.56 | 50 | 250.15709 | Pipe-arch | 2000 | 1800 | 28.05 | |
| 17 | 239.71977 | Pipe | Ø500 | 36.52 | 51 | 250.24686 | Pipe-arch | 1000 | 1000 | 24.47 | |
| 18 | 239.99762 | Pipe-arch | 1000 | 1000 | 14.12 | 52 | 250.36582 | Pipe-arch | 2000 | 1500 | 30.96 |
| 19 | 240.27911 | Box | 2000 | 1900 | 10.18 | 53 | 250.50679 | Box | 1800 | 2000 | 10.55 |
| 20 | 241.02708 | Pipe-arch | 1000 | 1000 | 22.55 | 54 | 250.57528 | Pipe | Ø600 | 30.57 | |
| 21 | 241.49258 | Pipe-arch | 2000 | 2000 | 30.74 | 55 | 250.78730 | Box | 3000 | 1300 | 9.53 |
| 22 | 241.58683 | Pipe-arch | 1000 | 1000 | 25.58 | 56 | 250.99072 | Pipe | Ø1000 | 10.91 | |
| 23 | 241.85217 | Pipe-arch | 1000 | 1000 | 15.00 | 57 | 251.34695 | Pipe | Ø800 | 30.48 | |
| 24 | 242.09081 | Pipe-arch | 3000 | 2500 | 14.23 | 58 | 251.54172 | Box | 2300 | 1700 | 9.73 |
| 25 | 242.66435 | Box | 4000 | 2300 | 9.57 | 59 | 251.66778 | Pipe | Ø800 | 29.93 | |
| 26 | 242.91715 | Pipe-arch | 1000 | 1000 | 23.88 | 60 | 252.03890 | Pipe | Ø1000 | 18.12 | |
| 27 | 243.01846 | Pipe-arch | 1000 | 1000 | 20.58 | 61 | 252.15223 | Pipe | Ø500 | 20.30 | |
| 28 | 243.58744 | Pipe-arch | 3000 | 2400 | 23.47 | 62 | 252.24892 | Box | 2500 | 2200 | 9.01 |
| 29 | 243.84610 | Pipe-arch | 1000 | 1000 | 25.68 | 63 | 252.32288 | Pipe | Ø800 | 18.48 | |
| 30 | 244.47159 | Pipe | Ø500 | 14.43 | 64 | 252.42755 | Pipe | Ø600 | 10.65 | ||
| 31 | 244.96612 | Box | 2000 | 1600 | 9.51 | 65 | 252.56980 | Box | 3500 | 2400 | 12.05 |
| 32 | 245.19507 | Pipe | Ø600 | 10.74 | 66 | 252.85253 | Pipe-arch | 1000 | 1000 | 20.34 | |
| 33 | 245.29313 | Box | 2000 | 1200 | 10.62 | 67 | 253.16520 | Pipe-arch | 1000 | 1000 | 16.65 |
| 34 | 245.42235 | Pipe | Ø1000 | 32.89 | |||||||
| Methodological Groups: | Method/Data: | Software: | Reference(s) | ||
|---|---|---|---|---|---|
| 1. Data preparation: | |||||
| 1.1. | Digital Elevation Model (DEM) | Data: ASTER v3 | [33] | ||
| 1.2. | Catchment parameters: | ||||
| 1.2.1. | Flow direction calculation | Method: Deterministic 8 | QGIS | [34,35] | |
| 1.2.2. | Stream detection | Method: Strahle order | Grass GIS | [36,37,38] | |
| 1.2.3. | Catchment delineation | Method: Upslope area (D infinity) | SAGA-GIS | [39,40] | |
| 1.2.4. | Physical parameters | Method: Parametric equations | WMS | [41,42,43] | |
| 1.3. | Soil type data | Data: Harmonized World Soil Database | [44] | ||
| 1.4. | Land use data | Data: Copernicus Corine land cover | [45] | ||
| 1.5. | Volume of temporary accumulated water | Method: Volume between surfaces | Global Mapper | [46,47] | |
| 2. Hydrological model: | |||||
| 2.1. | Runoff hydrograph generation | Method: HEC-HMS * | WMS | [48,49] | |
| 2.2. | Design Rain: | ||||
| 2.2.1. | Rainfall intensity | Data: IDF curves | [50,51,52] | ||
| 2.2.2. | Effective rainfall | Method: SCS-CN | WMS | [53,54] | |
| 2.2.3. | Design rain duration | Method: Iterative procedure | WMS | [55] | |
| 2.3. | Peak flow occurrence probability | Method: Regression analysis | MatLAB | [56] | |
| 3. Hydraulic model: | |||||
| 3.1. | Culvert performance curve: | ||||
| 3.1.1. | Designed culvert performance | Method: Flow calculation equations (FCE) | HY-8 | [57,58] | |
| 3.1.2. | Current culvert performance | Method: Parameter estimation for FCE | HY-8 | [24,59] | |
| 3.2. | Transformation of hydrograph peak | Method: Hydrograph peak transformation | MatLAB | [60] | |
Publisher’s Note: MDPI stays neutral with regard to jurisdictional claims in published maps and institutional affiliations. |
© 2021 by the authors. Licensee MDPI, Basel, Switzerland. This article is an open access article distributed under the terms and conditions of the Creative Commons Attribution (CC BY) license (http://creativecommons.org/licenses/by/4.0/).
Share and Cite
Mandić, V.; Šešlija, M.; Kolaković, S.; Kolaković, S.; Jeftenić, G.; Trajković, S. Mountain Road-Culvert Maintenance Algorithm. Water 2021, 13, 471. https://doi.org/10.3390/w13040471
Mandić V, Šešlija M, Kolaković S, Kolaković S, Jeftenić G, Trajković S. Mountain Road-Culvert Maintenance Algorithm. Water. 2021; 13(4):471. https://doi.org/10.3390/w13040471
Chicago/Turabian StyleMandić, Vladimir, Miloš Šešlija, Slobodan Kolaković, Srđan Kolaković, Goran Jeftenić, and Slaviša Trajković. 2021. "Mountain Road-Culvert Maintenance Algorithm" Water 13, no. 4: 471. https://doi.org/10.3390/w13040471
APA StyleMandić, V., Šešlija, M., Kolaković, S., Kolaković, S., Jeftenić, G., & Trajković, S. (2021). Mountain Road-Culvert Maintenance Algorithm. Water, 13(4), 471. https://doi.org/10.3390/w13040471

