Using Critical Environmental Agency to Engage Teachers in Local Watersheds through Water Quality Citizen Science
Abstract
1. Introduction
1.1. Critical Science Agency
1.2. Environmental Literacy
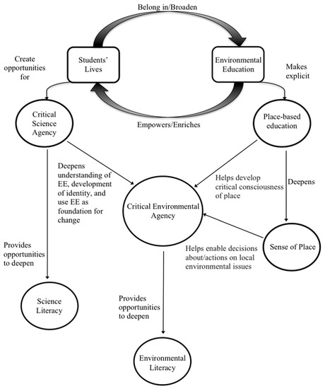
1.3. Theoretical Framework
1.4. Purpose of Study
2. Methods
2.1. Study Design
2.2. Study Context
2.3. Participants
2.4. Data Collection
2.5. Data Analysis
3. Results
3.1. Critical Environmental Agency Affordances
3.1.1. Principle A: Knowledge
3.1.2. Principle B: Identity
3.1.3. Principle C: Place
3.1.4. Principle D: Action
3.1.5. Principle E: Vision
3.1.6. Summary of CEA Results
3.2. Constraints
4. Discussion
5. Implications
Author Contributions
Funding
Institutional Review Board Statement
Informed Consent Statement
Acknowledgments
Conflicts of Interest
References
- Moreno-Guerrero, A.J.; Romero-Rodríguez, J.-M.; López-Belmonte, J.; Alonso-García, S. Flipped learning approach as educational innovation in water literacy. Water 2020, 12, 574. [Google Scholar] [CrossRef]
- Sozcu, U.; Ürker, A. Examining the water literacy levels of high school students according to some variables. Asian J. Educ. Train. 2020, 6, 569–582. [Google Scholar] [CrossRef]
- Vitousek, P.M.; Mooney, H.A.; Lubchenco, J.; Melillo, J.M. Human domination of earth’s ecosystems. Science 1997, 277, 494–499. [Google Scholar] [CrossRef]
- Grimm, N.B.; Faeth, S.H.; Golubiewski, N.E.; Redman, C.L.; Wu, J.; Bai, X.; Briggs, J.M. Global change and the ecology of cities. Science 2008, 319, 756–760. [Google Scholar] [CrossRef] [PubMed]
- Calabrese Barton, A.; Tan, E. Where da heat go? Developing critical science agency through student-directed science documentaries on urban heat islands. In Proceedings of the Annual Meeting of the American Educational Research Association, New York, NY, USA, 24–28 March 2008. [Google Scholar]
- Taylor, D.E. Race, Class, Gender, and American Environmentalism; USDA: Portland, OR, USA, 2002.
- Amahmid, O.; El Guamri, Y.; Yazidi, M.; Razoki, B.; Rassou, K.K.; Rakibi, Y.; Kniki, G.; El Ouardi, T. Water education in school curricula: Impact on children knowledge, attitudes and behaviours towards water use. Int. Res. Geogr. Environ. Educ. 2019, 28, 178–193. [Google Scholar] [CrossRef]
- Calabrese Barton, A.; Tan, E. Funds of knowledge and discourses and hybrid space. J. Res. Sci. Teach. 2009, 46, 50–73. [Google Scholar] [CrossRef]
- Barnett, M.; Lord, C.; Strauss, E.; Rosca, C.; Langford, H.; Chavez, D.; Deni, L. Using the urban environment to engage youths in urban ecology field studies. J. Environ. Educ. 2006, 37, 3–11. [Google Scholar] [CrossRef]
- Calabrese Barton, A.; Tan, E. We be burnin’! Agency, identity, and science learning. J. Learn. Sci. 2010, 19, 187–229. [Google Scholar] [CrossRef]
- Wheaton, M.; Ash, D. Exploring middle school girls’ ideas about science at a bilingual marine science camp. J. Muse. Educ. 2008, 33, 131–142. [Google Scholar] [CrossRef]
- Tan, E.; Calabrese Barton, A.; Turner, E.; Gutiérrez, M.V. Empowering Science and Mathematics Education in Urban Schools; Tan, E., Barton, A., Turner, E., Eds.; The University of Chicago Press: Chicago, IL, USA, 2012. [Google Scholar]
- Brown, B.A.; Reveles, J.M.; Kelly, G.J. Scientific literacy and discursive identity: A theoretical framework for understanding science learning. Sci. Educ. 2005, 89, 779–802. [Google Scholar] [CrossRef]
- Roberts, D.A. Scientific literacy/Science literacy. In Handbook of Research on Science Education; Lawrence Erlbaum Associates: Hillsdale, NJ, USA, 2007; pp. 729–780. [Google Scholar]
- Jordan, R.C.; Ballard, H.L.; Phillips, T.B. Key issues and new approaches for evaluating citizen-science learning outcomes. Front. Ecol. Environ. 2012, 10, 307–309. [Google Scholar] [CrossRef]
- National Academies of Sciences, Engineering, and Medicine. Learning through Citizen Science: Enhancing Opportunities by Design; National Academies Press: Washington, DC, USA, 2018. [Google Scholar]
- Hiller, S.E.; Kitsantas, A. Fostering student metacognition and motivation in STEM through citizen science programs. In Metacognition: Fundaments, Applications, and Trends. Intelligent Systems Reference Library, Vol 76; Peña-Ayala, A., Ed.; Springer: Cham, Switzerland, 2015. [Google Scholar]
- Huffling, L.D.; Scott, H.C.; Collins, R.; Gantt, B.; Johnson, H.; Weeks, M. Science educators’ perspectives on learning to utilize citizen science in our teaching. In Enhancing Stem Motivation through Citizen Science Programs; Hiller, S.E., Ed.; Nova Science Publishing Inc.: Hauppauge, NY, USA, 2019. [Google Scholar]
- Bonney, R.; Cooper, C.B.; Dickinson, J.; Kelling, S.; Phillips, T.; Rosenberg, K.V.; Shirk, J. Citizen science: A developing tool for expanding science knowledge and scientific literacy. BioScience 2009, 59, 977–984. [Google Scholar] [CrossRef]
- Tan, E.; Calabrese Barton, A. Unpacking science for all through the lens of identities-in-practice: The stories of Amelia and Ginny. Cult. Stud. Sci. Educ. 2008, 3, 43–71. [Google Scholar] [CrossRef]
- Basu, S.J.; Calabrese Barton, A.; Clairmont, N.; Locke, D. Developing a framework for critical science agency through case study in a conceptual physics context. Cult. Stud. Sci. Educ. 2009, 4, 345–371. [Google Scholar] [CrossRef]
- Tsurusaki, B.K.; Calabrese Barton, A.; Tan, E.; Koch, P.; Contento, I.R. Using transformative boundary objects to create critical engagement in science: A case study. Sci. Educ. 2013, 97, 1–31. [Google Scholar] [CrossRef]
- McNeill, K.L.; Vaughn, M.H. Urban high school students’ critical science agency: Conceptual understandings and environmental actions around climate change. Res. Sci. Educ. 2012, 42, 373–399. [Google Scholar] [CrossRef]
- Endreny, A.H. Urban 5th Graders conceptions during a place-based inquiry unit on watersheds. J. Res. Sci. Tea 2010, 47, 501–517. [Google Scholar] [CrossRef]
- Lutts, R.H. Place, home, and story in environmental education. J. Environ. Educ. 1985, 17, 37–41. [Google Scholar] [CrossRef]
- Place-based Education Evaluation Collaborative. The Benefits of Place-Based Education: A Report from the Place-Based Education Evaluation Collaborative, 2nd ed.; PEEC: Bennington, NH, USA, 2010. [Google Scholar]
- Barnett, M.; Vaughn, M.H.; Strauss, E. Urban environmental education: Leveraging technology and ecology to engage students in studying the environment. Int. Res. Geogr. Environ. Educ. 2011, 20, 37–41. [Google Scholar] [CrossRef]
- Bates, K.; Teudt, M.; Collier, J. Mapping points for a place-based pedagogy of practice. Curric. Perspect. 2019, 39, 91–96. [Google Scholar] [CrossRef]
- Sukhontapatipak, C.; Srikosamatara, S. The role of field exercises in ecological learning and values education: Action research on the use of campus wetlands. J. Biol. Educ. 2012, 46, 37–41. [Google Scholar] [CrossRef]
- Carter, R.L.; Simmons, B. The history and philosophy of environmental education. In The Inclusion of Environmental Education in Science Teacher Education; Bodzin, A.M., Shiner Klein, B., Weaver, S., Eds.; Springer: Dordrecht, The Netherlands, 2010; pp. 3–16. [Google Scholar] [CrossRef]
- Roth, C.E. Environmental Literacy: Its Roots, Evolution, and Directions in 1990s; U.S. Department of Education: Columbus, OH, USA, 1992.
- Iozzi, L. A Summary of Research in Environmental Education, 1971–1982. The Second Report of the National Commission on Environmental Education. Monographs in Environmental Education and Environmental Studies, Volume II; Eric Clearinghouse: Columbus, OH, USA, 1984. [Google Scholar]
- McBeth, W.; Hungerford, H.R.; Marcinkowski, T.; Volk, T.L.; Cifranick, K. National Environmental Literacy Assessment, Phase Two: Measuring the Effectiveness of North American Environmental Education Programs with Respect to the Parameters of Environmental Literacy, Final Research Report; NOAA: Carbondale, IL, USA, 2011.
- McBeth, W.; Volk, T.L. The national environmental literacy project: A baseline study of middle grade students in the United States. J. Environ. Educ. 2010, 41, 55–67. [Google Scholar] [CrossRef]
- Rickinson, M. Learners and learning in environmental education: A critical review of the evidence. Environ. Educ. Res. 2001, 7, 37–41. [Google Scholar] [CrossRef]
- Coyle, K. Environmental Literacy in America: What Ten Years of Neetf/Roper Research and Related Studies Say about Environmental Literacy in the U.S.; The National Environmental Education and Training Foundation: Washington, DC, USA, 2005. [Google Scholar]
- Marcinkowski, T. Using a logic model to review and analyze an environmental education program. In NAAEE Monograph Series, Volume 1; Volk, T.L., Ed.; NAAEE: Washington, DC, USA, 2004. [Google Scholar]
- Schusler, T.M.; Krasny, M.E. Environmental action as context for youth development. J. Environ. Educ. 2010, 41, 208–223. [Google Scholar] [CrossRef]
- Tomasek, T.; Huffling, L.D.; Matthews, C.E.; Carlone, H. Unlikely partners: The voucher specimen project & science service learning. In Service and Service Learning; Newman, J.L., Sunal, D.W., Sunal, C.S., Eds.; Information Age Publishing: Charlotte, NC, USA, 2016; pp. 125–145. [Google Scholar]
- Volk, T.L.; McBeth, W. Environmental Literacy in the United States; North American Association for Environmental Education: Washington, DC, USA, 1997. [Google Scholar]
- Zelezny, L.C. Educational interventions that improve environmental behaviors: A meta-analysis. J. Environ. Educ. 1999, 31, 5–14. [Google Scholar] [CrossRef]
- Greenwood, D.A. A critical theory of place-conscious education. In International Handbook of Research on Environmental Education; Stevenson, R., Brody, M., Dillon, J., Wals, A., Eds.; Routledge: New York, NY, USA, 2012; pp. 83–100. [Google Scholar]
- Huffling, L.D. Critical Environmental Agency in a Field Ecology Program; University of North Carolina at Greensboro: Greensboro, NC, USA, 2015. [Google Scholar]
- North American Association for Environmental Education. Developing a Framework for Assessing Environmental Literacy; NAAEE: Washington, DC, USA, 2011. [Google Scholar]
- Glesne, C. Becoming Qualitative Researchers: An Introduction. Becoming Qualitative Researchers: An Introduction, 4th ed.; Pearson: Boston, MA, USA, 2011. [Google Scholar]
- Phillips, D.; Noddings, N.; Lincoln, Y.S.; Bochner, A.P.; Barone, T.; Harry, B.; Stone, L. Nine perspectives of research. In Introduction to the Philosophies of Research and Criticism in Education and the Social Sciences; Paul, J.L., Ed.; Pearson: Upper Saddle River, NJ, USA, 2005; pp. 49–91. [Google Scholar]
- Lichtman, M. Qualitative Research in Education: A User’s Guide, 2nd ed.; Sage: Washington, DC, USA, 2010. [Google Scholar]
- Strack, R.W.; Magill, C.; Mcdonagh, K. Engaging youth through photovoice. Heal. Promot. Pr. 2004, 5, 49–58. [Google Scholar] [CrossRef]
- Wang, C.C.; Burris, M.A. Empowerment through Photo Novella: Portraits of Participation. Heal. Educ. Q. 1994, 21, 171–186. [Google Scholar] [CrossRef]
- Hunter, R. Educator Environmental Literacy: A Mixed-Methods Study of Behavior, Identity, and Practices; Rutgers University: News Brunswick, NJ, USA, 2019. [Google Scholar]
- Leech, N.L.; Onwuegbuzie, A.J. A typology of mixed methods research designs. Qual. Quant. 2007, 43, 265–275. [Google Scholar] [CrossRef]
- Tracy, S.J. Qualitative quality: Eight “big-tent” criteria for excellent qualitative research. Qual. Inq. 2010, 16, 837–851. [Google Scholar] [CrossRef]
- Miles, M.B.; Huberman, A.M. Qualitative Data Analysis: A Methods Sourcebook, 3rd ed.; SAGE Publishers: Thousand Oaks, CA, USA, 2014. [Google Scholar]
- Ballard, H.L.; Dixon, G.H.; Harris, E.M. Youth-focused citizen science: Examining the role of environmental science learning and agency for conservation. Biol. Conserv. 2017, 208, 65–75. [Google Scholar] [CrossRef]
- Mitchell, I.K.; Ling, C.; Krusekopf, C.; Kerr, S. Pathways toward whole community transformation: A case study on the role of school engagement and environmental education. Environ. Dev. Sustain. 2015, 17, 279–298. [Google Scholar] [CrossRef]
- Carlone, H.B.; Huffling, L.D.; Tomasek, T.; Hegedus, T.A.; Matthews, C.E.; Allen, M.; Ash, M.C. Unthinkable selves: Identity boundary work in a summer field ecology enrichment program for diverse youth. Int. J. Sci. Educ. 2015, 37, 1524–1546. [Google Scholar] [CrossRef]
- Darling-Hammond, L.; Hyler, M.E.; Gardner, M. Effective Teacher Professional Development; Learning Policy Institute: Palo Alto, CA, USA, 2017. [Google Scholar]
- Dean, A.J.; Church, E.K.; Loder, J.; Fielding, K.S.; Wilson, K.A. How do marine and coastal citizen science experiences foster environmental engagement? J. Environ. Manag. 2018, 213, 409–416. [Google Scholar] [CrossRef] [PubMed]
- Mitchell, N.; Triska, M.; Liberatore, A.; Ashcroft, L.; Weatherill, R.; Longnecker, N. Benefits and challenges of incorporating citizen science into university education. PLoS ONE 2017, 12, e0186285. [Google Scholar] [CrossRef] [PubMed]
- Chambers, J.M.; Radbourne, C.L. Using the environment as text. Lang. Lit. 2015, 17, 1–20. [Google Scholar] [CrossRef][Green Version]
- Ballard, H.L.; Harris, E.M.; Dixon, C.G. Science Identity and Agency in Community and Citizen Science: Evidence & Potential; Commissioned paper for the Committee on Designing Citizen Science to Support Science Learning; National Academies Press: Washington, DC, USA, 2018. [Google Scholar]
- Gee, J.P. Identity as an analytic lens for research in education. Rev. Res. Educ. 2001, 25, 99–125. [Google Scholar] [CrossRef]
- Wenger, E. Communities of Practice: Learning, Meaning, and Identity; Cambridge University Press: New York, NY, USA, 1998. [Google Scholar]








| CEA Principle Definition | Examples of How Designed for PD |
|---|---|
| Knowledge: gain a deep understanding of the sciences that inform environmental education (EE) and the processes, skills, and modes of inquiry associated with the sciences | Adopt-a-Stream training; ArcGIS; content lectures; DataClassroom; Deep Water Horizon movie; field trips into the Swamp; Flatbirds; Frogging; Model My Watershed; NSTA Learning Center; Phenology; Soil Your Undies; StreamStats; StoryMaps Tall Timbers Fire Ecology and Foodweb; TriState Water PBL; USGS |
| Identity: identify themselves as experts in one or more realms associated with EE (such as environmental sciences, economics, and political sciences) | Collaborative discussions and sharing out each evening; macroinvertebrate identification practice; Phenology Scavenger Hunt; photovoice assignment; Okefenokee Escaperoom; Schoolyard Final Project |
| Place: gain a deep understanding of place, leading to a critical consciousness of place | Travel to the three entrances of the Okefenokee to see the differences (boat tours, boardwalks, etc.); use of local consultants/guides; photovoice assignment; watershed mapping; Schoolyard Final Project |
| Action: strengthen their sense of place and demonstrate behaviors, actions, and/or individual and/or collective agency to consider, discuss and/or act on environmental issues | Collaborative brainstorming sessions for schoolyard project designs; photovoice presentation; Schoolyard Final Project Presentation |
| Vision: use EE as a foundation for change, such that their identity develops, their position in the world advances, and/or they alter the world towards what they envision as more just | Community focused citizen science projects; Schoolyard Final Project Presentation |
| Gender | Race | Ethnicity | Level of Education | ||||
|---|---|---|---|---|---|---|---|
| Male | Female | Black/African American | White | Hispanic/Latinx | Bachelors | Masters | Doctoral |
| 3 | 16 | 2 | 17 | 2 | 6 | 12 | 1 |
| Code | Coding Definition | Data Sources Analyzed |
|---|---|---|
| Knowledge | Discuss content in the interview (content topics to enhance their answers), i.e., sensitivity of macros; how they will use with their classes | Adopt-a-Stream Tests, Individual Interviews; Pre/Post-Science Content Assessment; Pre/Post-Watershed Mapping Assessment |
| Identity | Learn enough content that they can share with teachers at their school; mention other people (or get mentioned); feel smart or proud; defining themselves; felt “sciency” | Pre/Post-Teacher Environmental Literacy Survey; Individual Interviews |
| Place | Recognize that displacement has occurred; how to bring back association with a particular place (reinhabit); realizing that there is habitat that becomes realized as important and valuable; awareness of environment and communities; understanding where you are without belonging there | Individual Interviews |
| Action | Demonstrate behaviors, actions, agency is the focus; gain content knowledge, identifying self as being able to contribute, then take action | Pre/Post-Teacher Environmental Literacy Survey; Individual Interviews |
| Vision | Envision a change somehow for the place or themselves; may become a birder; classify yourself in a new way; alter world as more just—for example, picking up trash that they have become aware of | Individual Interviews |
| Constraint | Discuss examples of times when could not fully engage or did felt understood aspects of PD | Individual Interviews |
| Statement | Pre-Response Rate Agree or Strongly Agree | Post-Response Rate Agree or Strongly Agree |
|---|---|---|
| I feel confident in my ability to create a change in the environment. | 65% | 85% |
| I am confident in my ability to work with others to create a change to benefit the environment. | 80% | 100% |
| I feel like I have a strong connection to the environment. | 85% | 95% |
| I see myself as someone who cares for the environment in one or more ways. | 95% | 95% |
| I believe that I am responsible for taking care of the environment. | 100% | 100% |
| I feel confident in my ability to create a change in the environment. | 65% | 85% |
| Codes | Action | Identity | Knowledge | Place | Vision |
|---|---|---|---|---|---|
| Action | 22 | 25 | 31 | 48 | |
| Identity | 22 | 43 | 16 | 21 | |
| Knowledge | 25 | 43 | 43 | 26 | |
| Place | 31 | 16 | 43 | 28 | |
| Vision | 48 | 21 | 26 | 28 | |
| Totals | 138 | 121 | 159 | 130 | 136 |
Publisher’s Note: MDPI stays neutral with regard to jurisdictional claims in published maps and institutional affiliations. |
© 2021 by the authors. Licensee MDPI, Basel, Switzerland. This article is an open access article distributed under the terms and conditions of the Creative Commons Attribution (CC BY) license (http://creativecommons.org/licenses/by/4.0/).
Share and Cite
Huffling, L.D.; Scott, H.C. Using Critical Environmental Agency to Engage Teachers in Local Watersheds through Water Quality Citizen Science. Water 2021, 13, 205. https://doi.org/10.3390/w13020205
Huffling LD, Scott HC. Using Critical Environmental Agency to Engage Teachers in Local Watersheds through Water Quality Citizen Science. Water. 2021; 13(2):205. https://doi.org/10.3390/w13020205
Chicago/Turabian StyleHuffling, Lacey D., and Heather C. Scott. 2021. "Using Critical Environmental Agency to Engage Teachers in Local Watersheds through Water Quality Citizen Science" Water 13, no. 2: 205. https://doi.org/10.3390/w13020205
APA StyleHuffling, L. D., & Scott, H. C. (2021). Using Critical Environmental Agency to Engage Teachers in Local Watersheds through Water Quality Citizen Science. Water, 13(2), 205. https://doi.org/10.3390/w13020205
