Climate Change Projections of Aridity Conditions in the Iberian Peninsula
Abstract
:1. Introduction
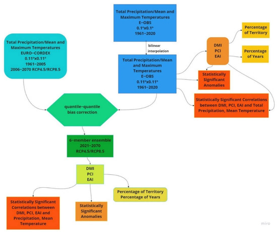
2. Materials and Methods
2.1. Data and Bias Correction
2.2. Aridity Indices
2.3. Statistical Analysis
3. Results
3.1. Projections of Total Annual Precipitation and Annual Mean Temperature
3.2. Projections for the Aridity Indices
4. Discussion
5. Conclusions
Supplementary Materials
Author Contributions
Funding
Institutional Review Board Statement
Informed Consent Statement
Data Availability Statement
Acknowledgments
Conflicts of Interest
References
- Andrade, C.; Contente, J. Köppen’s Climate Classification Projections for the Iberian Peninsula. Clim. Res. 2020, 81, 71–89. [Google Scholar] [CrossRef]
- Giorgi, F. Climate Change Hot-Spots. Geophys. Res. Lett. 2006, 33, L08707. [Google Scholar] [CrossRef]
- Diffenbaugh, N.S.; Pal, J.S.; Giorgi, F.; Gao, X. Heat Stress Intensification in the Mediterranean Climate Change Hotspot. Geophys. Res. Lett. 2007, 34, L11706. [Google Scholar] [CrossRef] [Green Version]
- Diffenbaugh, N.S.; Giorgi, F. Climate Change Hotspots in the CMIP5 Global Climate Model Ensemble. Clim. Chang. 2012, 114, 813–822. [Google Scholar] [CrossRef] [PubMed] [Green Version]
- Hoegh-Guldberg, O.; Jacob, D.; Taylor, M.; Bindi, M.; Brown, S.; Camilloni, I.; Diedhiou, A.; Djalante, R.; Ebi, K.L.; Engelbrecht, F.; et al. Impacts of 1.5 °C of Global Warming on Natural and Human Systems. In Global Warming of 1.5 °C. An IPCC Special Report on the Impacts of Global Warming of 1.5°C above Pre-Industrial Levels and Related Global Greenhouse Gas Emission Pathways, in the Context of Strengthening the Global Response to the Threat of Climate Change, Sustainable Development, and Efforts to Eradicate Poverty; IPCC: Geneva, Switzerland, 2018; p. 138. [Google Scholar]
- IPCC. Climate Change 2014: Synthesis Report. Contribution of Working Groups I, II and III to the Fifth Assessment Report of the Intergovernmental Panel on Climate Change; Core Writing Team, Pachauri, R.K., Meyer, L.A., Eds.; IPCC: Geneva, Switzerland, 2014; p. 151. [Google Scholar]
- Baltas, E. Spatial distribution of climatic indices in northern Greece. Meteorol. Appl. 2007, 14, 69–78. [Google Scholar] [CrossRef]
- Elagib, N.A.; Addin Abdu, A.S. Climate Variability and Aridity in Bahrain. J. Arid Environ. 1997, 36, 405–419. [Google Scholar] [CrossRef]
- Chowdhury, M.A. Assessment of Intensity and Distribution of Aridity over Bangladesh Using Different Climate Indices with GIS. Clim. Chang. 2018, 4, 743–749. [Google Scholar]
- Türkeş, M. Vulnerability of Turkey to Desertification With Respect to Precipitation and Aridity Conditions. Turk. J. Eng. Environ. Sci. 1999, 23, 363–380. [Google Scholar]
- Önder, D.; Aydin, M.; Berberoğlu, S.; Önder, S.; Yano, T. The use of aridity index to assess implications of climatic change for land cover in Turkey. Turk. J. Agric. For. 2009, 33, 305–314. [Google Scholar]
- Deniz, A.; Toros, H.; Incecik, S. Spatial Variations of Climate Indices in Turkey. Int. J. Climatol. 2011, 31, 394–403. [Google Scholar] [CrossRef]
- Türkeş, M.; Akgündüz, A.S. Assessment of the Desertification Vulnerability of the Cappadocian District (Central Anatolia, Turkey) Based on Aridity and Climate-Process System. J. Hum. Sci. 2011, 8, 1234–1268. [Google Scholar]
- Paltineanu, C.; Tanasescu, N.; Chitu, E.; Mihailescu, I.F. Relationships between the De Martonne Aridity Index and Water Requirements of Some Representative Crops: A Case Study from Romania. Int. Agrophys. 2007, 21, 81–93. [Google Scholar]
- Croitoru, A.-E.; Piticar, A.; Imbroane, A.M.; Burada, D.C. Spatiotemporal Distribution of Aridity Indices Based on Temperature and Precipitation in the Extra-Carpathian Regions of Romania. Theor. Appl. Climatol. 2013, 112, 597–607. [Google Scholar] [CrossRef]
- Nistor, M.M. Spatial Distribution of Climate Indices in the Emilia-Romagna Region. Meteorol. Appl. 2016, 23, 304–313. [Google Scholar] [CrossRef] [Green Version]
- Vlăduţ, A.Ș.; Licurici, M. Aridity Conditions within the Region of Oltenia (Romania) from 1961 to 2015. Theor. Appl. Climatol. 2020, 140, 589–602. [Google Scholar] [CrossRef]
- Gebremedhin, M.A.; Kahsay, G.H.; Fanta, H.G. Assessment of Spatial Distribution of Aridity Indices in Raya Valley, Northern Ethiopia. Appl. Water Sci. 2018, 8, 217. [Google Scholar] [CrossRef] [Green Version]
- Gebremedhin, M.A.; Abraha, A.Z.; Fenta, A.A. Changes in Future Climate Indices Using Statistical Downscaling Model in the Upper Baro Basin of Ethiopia. Theor. Appl. Climatol. 2018, 133, 39–46. [Google Scholar] [CrossRef]
- Some’E, B.S.; Ezani, A.; Tabari, H. Spatiotemporal Trends of Aridity Index in Arid and Semi-Arid Regions of Iran. Theor. Appl. Climatol. 2013, 111, 149–160. [Google Scholar] [CrossRef]
- Tabari, H.; Hosseinzadeh Talaee, P.; Mousavi Nadoushani, S.S.; Willems, P.; Marchetto, A. A Survey of Temperature and Precipitation Based Aridity Indices in Iran. Quat. Int. 2014, 345, 158–166. [Google Scholar] [CrossRef]
- Araghi, A.; Martinez, C.J.; Adamowski, J.; Olesen, J.E. Spatiotemporal Variations of Aridity in Iran Using High-Resolution Gridded Data. Int. J. Climatol. 2018, 38, 2701–2717. [Google Scholar] [CrossRef]
- Haider, S.; Adnan, S. Classification and Assessment of Aridity Over Pakistan Provinces (1960–2009). Int. J. Environ. 2014, 3, 24–35. [Google Scholar] [CrossRef] [Green Version]
- Andrade, C.; Corte-Real, J.A. Spatial Distribution of Climate Indices in the Iberian Peninsula. AIP Conf. Proc. 2015, 1648, 110006. [Google Scholar] [CrossRef]
- Andrade, C.; Corte-Real, J. Aridity Conditions in the Iberian Peninsula During the XX Century. Int. J. Environ. Sci. 2016, 1, 52–58. [Google Scholar]
- Paniagua, L.L.; García-Martín, A.; Moral, F.J.; Rebollo, F.J. Aridity in the Iberian Peninsula (1960–2017): Distribution, Tendencies, and Changes. Theor. Appl. Climatol. 2019, 138, 811–830. [Google Scholar] [CrossRef]
- Abdulla, H.J. Evaluation of Moisture Deficit Index in Dry Land in Iraq. Middle-East J. Sci. Res. 2008, 3, 116–119. [Google Scholar]
- Şarlak, N.; Mahmood, O.M.A. Spatial and Temporal Variations of Aridity Indices in Iraq. Theor. Appl. Climatol. 2018, 133, 89–99. [Google Scholar] [CrossRef]
- Moral, F.J.; Rebollo, F.J.; Paniagua, L.L.; García-Martín, A.; Honorio, F. Spatial Distribution and Comparison of Aridity Indices in Extremadura, Southwestern Spain. Theor. Appl. Climatol. 2016, 126, 801–814. [Google Scholar] [CrossRef]
- Milentijević, N.; Dragojlović, J.; Ristić, D.; Cimbaljević, M.; Demirović, D.; Valjarević, A. The Assessment of Aridity in Leskovac Basin, Serbia (1981–2010). J. Geogr. Inst. Jovan Cvijic SASA 2018, 68, 249–264. [Google Scholar] [CrossRef]
- Radaković, M.G.; Tošić, I.; Bačević, N.; Mladjan, D.; Gavrilov, M.B.; Marković, S.B. The Analysis of Aridity in Central Serbia from 1949 to 2015. Theor. Appl. Climatol. 2018, 133, 887–898. [Google Scholar] [CrossRef]
- Gavrilov, M.B.; An, W.; Xu, C.; Radaković, M.G.; Hao, Q.; Yang, F.; Guo, Z.; Perić, Z.; Gavrilov, G.; Marković, S.B. Independent Aridity and Drought Pieces of Evidence Based on Meteorological Data and Tree Ring Data in Southeast Banat, Vojvodina, Serbia. Atmosphere 2019, 10, 586. [Google Scholar] [CrossRef] [Green Version]
- Ramachandran, A.; Praveen, D.; Jaganathan, R.; Palanivelu, K. Projected and Observed Aridity and Climate Change in the East Coast of South India under RCP 4.5. Sci. World J. 2015, 2015, e169761. [Google Scholar] [CrossRef] [PubMed]
- Sarma, R.; Singh, D.K. Spatio-Temporal Analysis of Drought and Aridity in Gomti Basin. Curr. Sci. 2019, 116, 919–925. [Google Scholar] [CrossRef]
- El Kenawy, A.M.; McCabe, M.F.; Vicente-Serrano, S.M.; Robaa, S.M.; Lopez-Moreno, J.I. Recent Changes in Continentality and Aridity Conditions over the Middle East and North Africa Region, and Their Association with Circulation Patterns. Clim. Res. 2016, 69, 25–43. [Google Scholar] [CrossRef] [Green Version]
- Pellicone, G.; Caloiero, T.; Guagliardi, I. The De Martonne Aridity Index in Calabria (Southern Italy). J. Maps 2019, 15, 788–796. [Google Scholar] [CrossRef]
- Cheval, S.; Dumitrescu, A.; Birsan, M.-V. Variability of the Aridity in the South-Eastern Europe over 1961–2050. Catena 2017, 151, 74–86. [Google Scholar] [CrossRef]
- De Martonne, E. Aerisme, et Índices d’aridite. C. R. Acad. Sci. 1926, 182, 1395–1398. [Google Scholar]
- Zambakas, J. General Climatology; Department of Geology, National & Kapodistrian University of Athens: Athens, Greece, 1992. [Google Scholar]
- Erinç, S. An Attempt on Precipitation Efficiency and a New Index; Istanbul University Institute Release, Baha Press: Istanbul, Turkey, 1965. [Google Scholar]
- Taylor, K.E.; Stouffer, R.J.; Meehl, G.A. An Overview of CMIP5 and the Experiment Design. Bull. Am. Meteorol. Soc. 2012, 93, 485–498. [Google Scholar] [CrossRef] [Green Version]
- Moss, R.H.; Edmonds, J.A.; Hibbard, K.A.; Manning, M.R.; Rose, S.K.; van Vuuren, D.P.; Carter, T.R.; Emori, S.; Kainuma, M.; Kram, T.; et al. The next Generation of Scenarios for Climate Change Research and Assessment. Nature 2010, 463, 747–756. [Google Scholar] [CrossRef]
- Van Vuuren, D.P.; Edmonds, J.; Kainuma, M.; Riahi, K.; Thomson, A.; Hibbard, K.; Hurtt, G.C.; Kram, T.; Krey, V.; Lamarque, J.-F.; et al. The Representative Concentration Pathways: An Overview. Clim. Chang. 2011, 109, 5–31. [Google Scholar] [CrossRef]
- Colin, J.; Déqué, M.; Radu, R.; Somot, S. Sensitivity Study of Heavy Precipitation in Limited Area Model Climate Simulations: Influence of the Size of the Domain and the Use of the Spectral Nudging Technique. Tellus Dyn. Meteorol. Oceanogr. 2010, 62, 591–604. [Google Scholar] [CrossRef] [Green Version]
- Baldauf, M.; Seifert, A.; Förstner, J.; Majewski, D.; Raschendorfer, M.; Reinhardt, T. Operational Convective-Scale Numerical Weather Prediction with the COSMO Model: Description and Sensitivities. Mon. Weather Rev. 2011, 139, 3887–3905. [Google Scholar] [CrossRef]
- Rockel, B.; Will, A.; Hense, A. The Regional Climate Model COSMO-CLM (CCLM). Meteorol. Z. 2008, 347–348. [Google Scholar] [CrossRef]
- Bøssing Christensen, O.; Drews, M.; Christensen, J.H.; Dethloff, K.; Ketelsen, K.; Hebestadt, I.; Rinke, A. Technical Report 06-17 The HIRHAM Regional Climate Model Version 5 (β); Danish Meteorological Institute: Copenhagen, Denmark, 2007; p. 22. [Google Scholar]
- van Meijgaard, E.; van Ulft, L.H.; van de Berg, W.J.; Bosveld, F.C.; van den Hurk, B.J.J.M.; Lenderink, G.; Siebesma, A.P. The KNMI Regional Atmospheric Climate Model RACMO, Version 2.1; Koninklijk Nederlands Meteorologisch Instituut: Utrecht, The Netherlands, 2008; p. 50. [Google Scholar]
- Teichmann, C.; Eggert, B.; Elizalde, A.; Haensler, A.; Jacob, D.; Kumar, P.; Moseley, C.; Pfeifer, S.; Rechid, D.; Remedio, A.R.; et al. How Does a Regional Climate Model Modify the Projected Climate Change Signal of the Driving GCM: A Study over Different CORDEX Regions Using REMO. Atmosphere 2013, 4, 214–236. [Google Scholar] [CrossRef] [Green Version]
- IIPSL-INERIS. Cordex EUR-11 IPSL-INERIS WRF331F. World Data Center for Climate (WDCC) at DKRZ. 2017. Available online: http://cera-www.dkrz.de/WDCC/ui/Compact.jsp?acronym=CXEU11IPWF (accessed on 19 July 2021).
- Cornes, R.C.; van der Schrier, G.; van den Besselaar, E.J.M.; Jones, P.D. An Ensemble Version of the E-OBS Temperature and Precipitation Data Sets. J. Geophys. Res. Atmos. 2018, 123, 9391–9409. [Google Scholar] [CrossRef] [Green Version]
- Amengual, A.; Homar, V.; Romero, R.; Alonso, S.; Ramis, C. A Statistical Adjustment of Regional Climate Model Outputs to Local Scales: Application to Platja de Palma, Spain. J. Clim. 2012, 25, 939–957. [Google Scholar] [CrossRef] [Green Version]
- Maraun, D. Bias Correction, Quantile Mapping, and Downscaling: Revisiting the Inflation Issue. J. Clim. 2013, 26, 2137–2143. [Google Scholar] [CrossRef] [Green Version]
- Hrnjak, I.; Lukić, T.; Gavrilov, M.B.; Marković, S.B.; Unkašević, M.; Tošić, I. Aridity in Vojvodina, Serbia. Theor. Appl. Climatol. 2014, 115, 323–332. [Google Scholar] [CrossRef]
- Wilcoxon, F. Individual Comparisons by Ranking Methods. Biom. Bull. 1945, 1, 80–83. [Google Scholar] [CrossRef]
- Mann, H.B.; Whitney, D.R. On a Test of Whether One of Two Random Variables Is Stochastically Larger than the Other. Ann. Math. Stat. 1947, 18, 50–60. [Google Scholar] [CrossRef]
- Jacob, D.; Petersen, J.; Eggert, B.; Alias, A.; Christensen, O.B.; Bouwer, L.M.; Braun, A.; Colette, A.; Déqué, M.; Georgievski, G.; et al. EURO-CORDEX: New High-Resolution Climate Change Projections for European Impact Research. Reg. Environ. Chang. 2014, 14, 563–578. [Google Scholar] [CrossRef]
- Santos, M.; Fonseca, A.; Fragoso, M.; Santos, J.A. Recent and Future Changes of Precipitation Extremes in Mainland Portugal. Theor. Appl. Climatol. 2019, 137, 1305–1319. [Google Scholar] [CrossRef]
- Hertig, E.; Maraun, D.; Bartholy, J.; Pongracz, R.; Vrac, M.; Mares, I.; Gutiérrez, J.M.; Wibig, J.; Casanueva, A.; Soares, P.M.M. Comparison of Statistical Downscaling Methods with Respect to Extreme Events over Europe: Validation Results from the Perfect Predictor Experiment of the COST Action VALUE. Int. J. Climatol. 2019, 39, 3846–3867. [Google Scholar] [CrossRef]
- Santos, J.A.; Andrade, C.; Corte-Real, J.; Leite, S. The Role of Large-Scale Eddies in the Occurrence of Winter Precipitation Deficits in Portugal. Int. J. Climatol. 2009, 29, 1493–1507. [Google Scholar] [CrossRef]
- Casanueva, A.; Rodríguez-Puebla, C.; Frías, M.D.; González-Reviriego, N. Variability of Extreme Precipitation over Europe and Its Relationships with Teleconnection Patterns. Hydrol. Earth Syst. Sci. 2014, 18, 709–725. [Google Scholar] [CrossRef] [Green Version]
- Fleig, A.K.; Tallaksen, L.M.; James, P.; Hisdal, H.; Stahl, K. Attribution of European Precipitation and Temperature Trends to Changes in Synoptic Circulation. Hydrol. Earth Syst. Sci. 2015, 19, 3093–3107. [Google Scholar] [CrossRef] [Green Version]
- Cortesi, N.; Gonzalez-Hidalgo, J.C.; Trigo, R.M.; Ramos, A.M. Weather Types and Spatial Variability of Precipitation in the Iberian Peninsula. Int. J. Climatol. 2014, 34, 2661–2677. [Google Scholar] [CrossRef]
- Santos, J.A.; Belo-Pereira, M.; Fraga, H.; Pinto, J.G. Understanding Climate Change Projections for Precipitation over Western Europe with a Weather Typing Approach. J. Geophys. Res. Atmospheres 2016, 121, 1170–1189. [Google Scholar] [CrossRef] [Green Version]
- Scoccimarro, E.; Villarini, G.; Vichi, M.; Zampieri, M.; Fogli, P.G.; Bellucci, A.; Gualdi, S. Projected Changes in Intense Precipitation over Europe at the Daily and Subdaily Time Scales. J. Clim. 2015, 28, 6193–6203. [Google Scholar] [CrossRef]
- Viceto, C.; Cardoso Pereira, S.; Rocha, A. Climate Change Projections of Extreme Temperatures for the Iberian Peninsula. Atmosphere 2019, 10, 229. [Google Scholar] [CrossRef] [Green Version]
- Andrade, C.; Leite, S.M.; Santos, J.A. Temperature Extremes in Europe: Overview of Their Driving Atmospheric Patterns. Nat. Hazards Earth Syst. Sci. 2012, 12, 1671–1691. [Google Scholar] [CrossRef] [Green Version]
- Heinrich, G.; Gobiet, A. The Future of Dry and Wet Spells in Europe: A Comprehensive Study Based on the ENSEMBLES Regional Climate Models. Int. J. Climatol. 2012, 32, 1951–1970. [Google Scholar] [CrossRef]
- Andrade, C.; Contente, J.; Santos, J.A. Climate Change Projections of Dry and Wet Events in Iberia Based on the WASP-Index. Climate 2021, 9, 94. [Google Scholar] [CrossRef]
- Georgieva, V.; Shopova, N.; Kazandjiev, V. Assessment of Conditions in South Bulgaria for Spring Crop Growing Using Agrometeorological Indices. AIP Conf. Proc. 2019, 2075, 120014. [Google Scholar] [CrossRef]
- Fraga, H.; Pinto, J.G.; Viola, F.; Santos, J.A. Climate Change Projections for Olive Yields in the Mediterranean Basin. Int. J. Climatol. 2020, 40, 769–781. [Google Scholar] [CrossRef] [Green Version]
- Fraga, H.; Moriondo, M.; Leolini, L.; Santos, J.A. Mediterranean Olive Orchards under Climate Change: A Review of Future Impacts and Adaptation Strategies. Agronomy 2021, 11, 56. [Google Scholar] [CrossRef]
- Yang, C.; Fraga, H.; van Ieperen, W.; Santos, J.A. Assessing the Impacts of Recent-Past Climatic Constraints on Potential Wheat Yield and Adaptation Options under Mediterranean Climate in Southern Portugal. Agric. Syst. 2020, 182, 102844. [Google Scholar] [CrossRef]
- Fraga, H.; García de Cortázar Atauri, I.; Santos, J.A. Viticultural Irrigation Demands under Climate Change Scenarios in Portugal. Agric. Water Manag. 2018, 196, 66–74. [Google Scholar] [CrossRef]
- Santos, J.A.; Fraga, H.; Malheiro, A.C.; Moutinho-Pereira, J.; Dinis, L.-T.; Correia, C.; Moriondo, M.; Leolini, L.; Dibari, C.; Costafreda-Aumedes, S.; et al. A Review of the Potential Climate Change Impacts and Adaptation Options for European Viticulture. Appl. Sci. 2020, 10, 3092. [Google Scholar] [CrossRef]










| RCM, References | GCM | Contributor |
|---|---|---|
| ALADIN53, [44] | CNRM-CM5 | Météo France, CNRM |
| CCLM4-8-17, [45,46] | ICHEC-EC-EARTH | Climate Limited-area Modelling Community, CLMcom |
| HIRHAM5, [47] | ICHEC-EC-EARTH | Danish Meteorological Institute, DMI |
| RACMO22E, [48] | ICHEC-EC-EARTH | Royal Netherlands Meteorological Institute, KNMI |
| REMO2009, [49] | MPI-ESM-LR | Max Planck Institute for Meteorology, MPI-CSC |
| WRF331F, [50] | IPSL-CM5A-MR | Institute Pierre-Simon Laplace, IPSL-INERIS |
| Index | Climate Type | Abbr. | Index Values | P Values (mm) |
|---|---|---|---|---|
| DMI | Dry | D | DMI < 10 | P < 200 |
| Semi-dry | SD | 10 ≤ DMI < 20 | 200 ≤ P < 400 | |
| Mediterranean | M | 20 ≤ DMI < 24 | 400 ≤ P < 500 | |
| Semi-humid | SH | 24 ≤ DMI < 28 | 500 ≤ P < 600 | |
| Humid | H | 28 ≤ DMI < 35 | 600 ≤ P < 700 | |
| Very humid | VH | 35 ≤ DMI ≤ 55 | 700 ≤ P < 800 | |
| Excessively humid | EH | DMI > 55 | P ≥ 800 | |
| PCI | Dry | D | PCI < 10 | |
| Semi-dry | SD | 10 ≤ PCI ≤ 20 | ||
| Humid | H | PCI > 20 | ||
| EAI | Severe arid | SvA | EAI ≤ 8 | |
| Arid | A | 8 < EAI ≤ 15 | ||
| Semi-arid | SA | 15 < EAI ≤ 23 | ||
| Semi-humid | SH | 23 < EAI ≤ 40 | ||
| Humid | H | 40 < EAI ≤ 55 | ||
| Perhumid | PH | EAI > 55 |
| Index | Climatic Classification | Climatic Characteristics | 1961–1990 | 2011–2040 | 2041–2070 | |||||||
|---|---|---|---|---|---|---|---|---|---|---|---|---|
| RCP4.5 | RCP8.5 | RCP4.5 | RCP8.5 | |||||||||
| (a) | (b) | % (a) | % (b) | % (a) | % (a) | % (a) | % (b) | % Δ(a) | % (b) | % (a) | % Δ(a) | |
| DMI | D | DC | 0.9 | 34.3 | 1.8 | 1.5 | 2.5 | 47.2 | 12.9 | 3.2 | 50.6 | 16.3 |
| SD | 33.4 | 41.4 | 41.3 | 44.7 | 47.4 | |||||||
| M | MC | 23.0 | 23.0 | 18.3 | 18.8 | 16.7 | 16.7 | −6.3 | 14.4 | 14.4 | −8.6 | |
| SH | HC | 9.8 | 42.7 | 7.7 | 7.6 | 7.2 | 36.1 | −6.6 | 7.2 | 35.0 | −7.7 | |
| H | 9.0 | 8.1 | 8.2 | 7.1 | 6.5 | |||||||
| VH | 16.4 | 15.9 | 16.1 | 16.3 | 16.4 | |||||||
| EH | 7.5 | 6.8 | 6.5 | 5.5 | 4.9 | |||||||
| PCI | D | DC | 34.3 | 80.7 | 30.4 | 30.5 | 35.5 | 76.3 | −4.4 | 40.1 | 76.8 | −3.9 |
| SD | 46.4 | 44.2 | 44.7 | 40.8 | 36.7 | |||||||
| H | HC | 19.3 | 19.3 | 25.4 | 24.8 | 23.7 | 23.7 | 4.4 | 23.2 | 23.2 | 3.9 | |
| EAI | SvA | AC | 0 | 28.4 | 0 | 0 | 0 | 33.8 | 5.4 | 0.1 | 39.1 | 10.7 |
| A | 2.1 | 4.6 | 4.5 | 5.3 | 6.1 | |||||||
| SA | 26.3 | 25.0 | 24.8 | 28.5 | 32.9 | |||||||
| SH | HC | 43.4 | 71.6 | 41.2 | 41.7 | 38.8 | 66.2 | −5.4 | 34.7 | 60.9 | −10.7 | |
| H | 10.4 | 9.1 | 9.2 | 8.7 | 8.4 | |||||||
| PH | 17.8 | 20.1 | 19.8 | 18.7 | 17.8 | |||||||
Publisher’s Note: MDPI stays neutral with regard to jurisdictional claims in published maps and institutional affiliations. |
© 2021 by the authors. Licensee MDPI, Basel, Switzerland. This article is an open access article distributed under the terms and conditions of the Creative Commons Attribution (CC BY) license (https://creativecommons.org/licenses/by/4.0/).
Share and Cite
Andrade, C.; Contente, J.; Santos, J.A. Climate Change Projections of Aridity Conditions in the Iberian Peninsula. Water 2021, 13, 2035. https://doi.org/10.3390/w13152035
Andrade C, Contente J, Santos JA. Climate Change Projections of Aridity Conditions in the Iberian Peninsula. Water. 2021; 13(15):2035. https://doi.org/10.3390/w13152035
Chicago/Turabian StyleAndrade, Cristina, Joana Contente, and João Andrade Santos. 2021. "Climate Change Projections of Aridity Conditions in the Iberian Peninsula" Water 13, no. 15: 2035. https://doi.org/10.3390/w13152035
APA StyleAndrade, C., Contente, J., & Santos, J. A. (2021). Climate Change Projections of Aridity Conditions in the Iberian Peninsula. Water, 13(15), 2035. https://doi.org/10.3390/w13152035

