Development and Verification of the Available Number of Water Intake Days in Ungauged Local Water Source Using the SWAT Model and Flow Recession Curves
Abstract
1. Introduction
2. Theoretical Background
2.1. Description of SWAT
2.2. Calibration and Validation of SWAT
2.3. Description of Flow Recession Curve
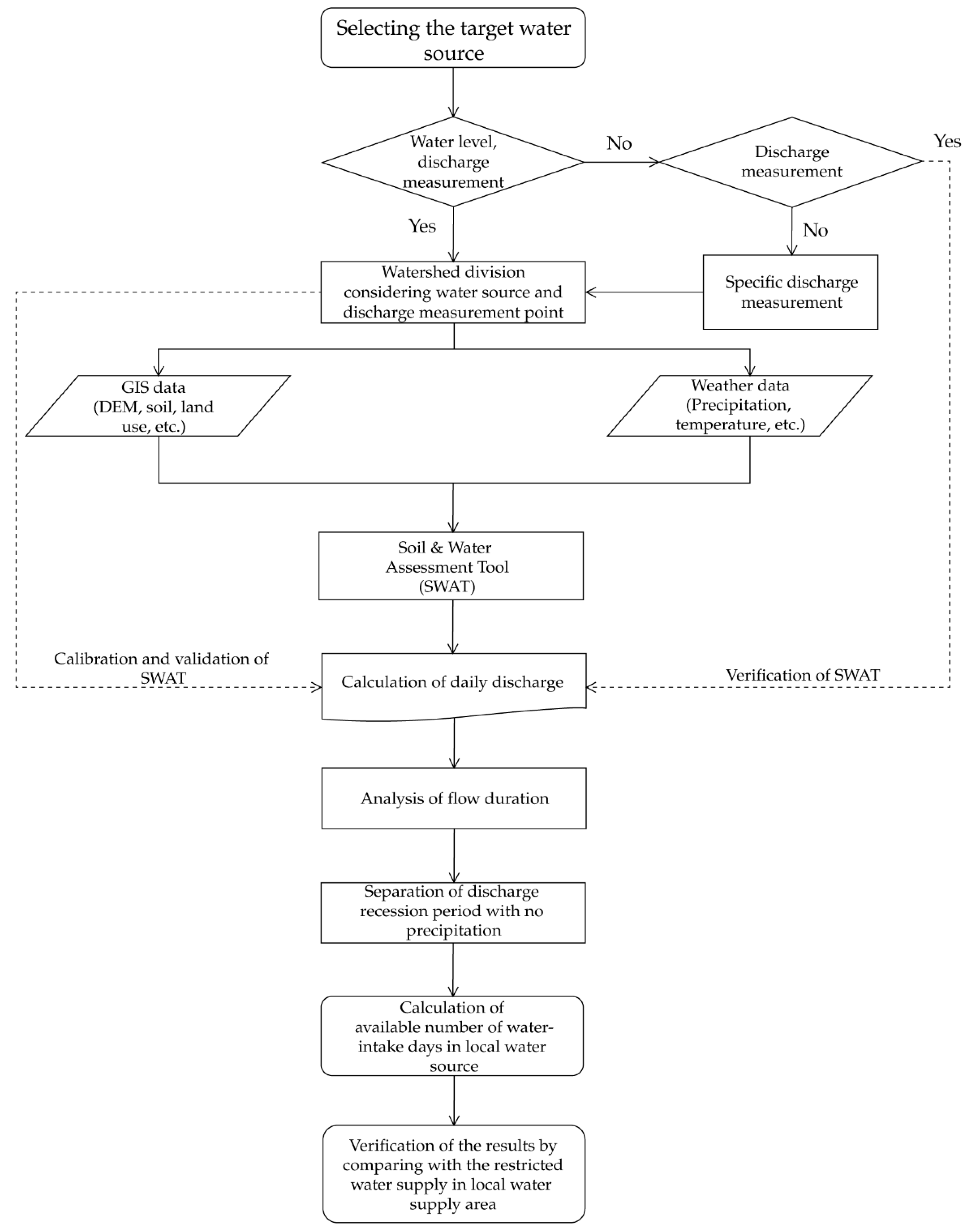
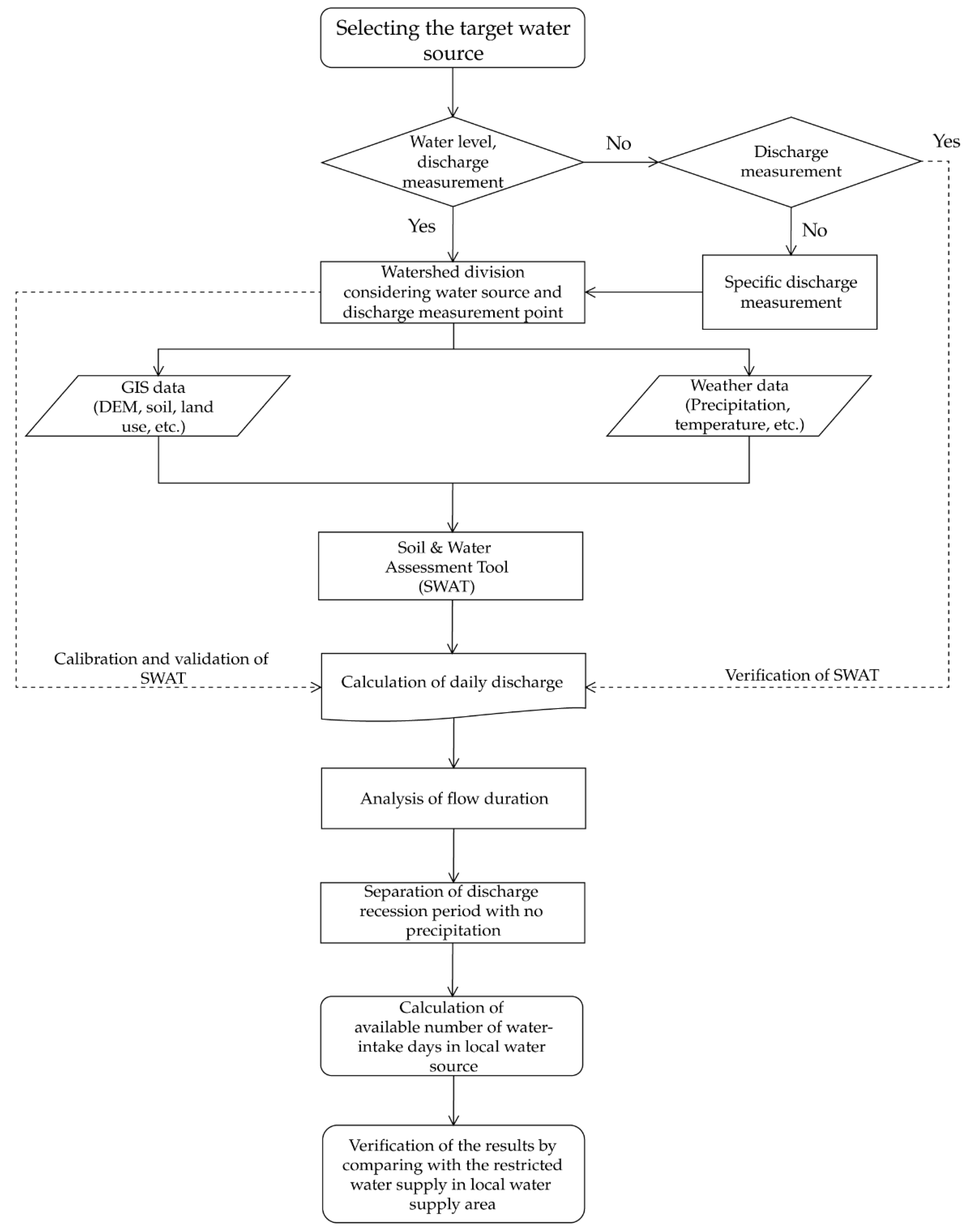
2.4. Description of Available Number of Water Intake Days
3. Study Watershed and Materials
3.1. Selection of the Study Watershed
3.2. Meteorological and Hydrologic Data Collection and Organization
3.2.1. Meteorological Data
3.2.2. Geographical Information System (GIS) Data
3.2.3. Flow Data
3.3. Division of Subbasins
4. Application and Analysis
4.1. Calculation of Long-Term Flow Using the SWAT Model
4.2. Calculation Results of Water Supply Available Days Curve
4.3. Comparison of Drought Cases and Applicability Evaluation
5. Conclusions
Author Contributions
Funding
Institutional Review Board Statement
Informed Consent Statement
Data Availability Statement
Acknowledgments
Conflicts of Interest
References
- Bekele, E.G.; Knapp, H.V. Watershed modeling to assessing impacts of potential climate change on water supply availability. Water Resour. Manag. 2010, 24, 3299–3320. [Google Scholar] [CrossRef]
- Muttiah, R.S.; Wurbs, R.A. Modeling the impacts of climate change on water supply reliabilities. Water Int. 2009, 22, 407–419. [Google Scholar] [CrossRef]
- Ministry of Land, Infrastructure and Transport (MOLIT). Long-Term Water Resource Management Master Plan (2011–2020); MOLIT: Gwacheon, Korea, 2011. Available online: https://dl.nanet.go.kr/file/fileDownload.do?linkSystemId=NADL&controlNo=MONO1201205881 (accessed on 17 April 2020). (In Korean)
- Ministry of Environment (ME); Korea Water Resources Corporation (K-Water). Drought Report Survey in 2019; ME: Sejong, Korea, 2019. Available online: https://dl.nanet.go.kr/file/fileDownload.do?linkSystemId=NADL&controlNo=MONO1202028920 (accessed on 15 February 2021). (In Korean)
- Kim, T.W.; Park, D.H. Guidelines for extreme drought planning adaptation to climate change. J. Korean Soc. Civ. Eng. 2018, 66, 43–48. [Google Scholar]
- Ministry of Environment (ME). A Study on the Development of Drought Prediction and Response System for Local Water Supply System; ME: Sejong, Korea, 2017. Available online: https://dl.nanet.go.kr/file/fileDownload.do?linkSystemId=NADL&controlNo=NONB1301902785 (accessed on 20 April 2020). (In Korean)
- Ministry of Construction and Transport (MOCT); Korea Water Resources Corporation (K-Water). Long-Term Water Resource Management Master Plan (2006–2020); MOCT: Gwacheon, Korea, 2006. Available online: https://dl.nanet.go.kr/file/fileDownload.do?linkSystemId=NADL&controlNo=MONO1200721496 (accessed on 17 April 2020). (In Korean)
- Ryu, J.N. Review of Water Budget Management Methods Using Causal Loop; Korea Environment Institute (KEI): Sejong, Korea, 2015; Available online: https://library.kei.re.kr:444/dmme/img/001/012/004/%ea%b8%b0%ec%b4%882015_12_%eb%a5%98%ec%9e%ac%eb%82%98.pdf (accessed on 12 March 2020). (In Korean)
- Ministry of Construction and Transport (MOCT). Long-Term Water Resource Management Master Plan (Water Vision 2020); MOCT: Gwacheon, Korea, 2001. Available online: https://dl.nanet.go.kr/file/fileDownload.do?linkSystemId=NADL&controlNo=MONO1200111563 (accessed on 17 April 2020). (In Korean)
- Ministry of Environment (ME). Comprehensive Plan on National Water Demand Management; ME: Sejong, Korea, 2007. Available online: https://dl.nanet.go.kr/file/fileDownload.do?linkSystemId=NADL&controlNo=NONB1200729862 (accessed on 12 March 2020). (In Korean)
- Kim, H. A Study on Adaptive Drought Management Policy to Drought Stages: Focused on the Non-Structural Measures at Local Scale; Korea Environment Institute (KEI): Sejong, Korea, 2016; Available online: https://library.kei.re.kr:444/dmme/img/001/011/006/%ec%88%98%ec%8b%9c2016_01_%ea%b9%80%ed%98%b8%ec%a0%95.pdf (accessed on 17 April 2020). (In Korean)
- Chung, I.M.; Lee, J.W.; Lee, J.E.; Choi, J.R. The estimation of sand dam storage using a watershed hydrologic model and reservoir routing method. J. Eng. Geol. 2018, 28, 541–552. [Google Scholar]
- Choi, J.R.; Chung, I.M.; Jo, H.J. A study on the establishment of water supply and demand monitoring system and drought response plan of small-scale water facilities. J. Eng. Geol. 2019, 29, 469–481. [Google Scholar]
- Rockwood, D.M.; Davis, E.M.; Andersen, J.A. User’s Manual for COSSARR: A Digital Computer Program Designed for Small to Medium Scale Computers Performing Streamflow Synthesis and Reservoir Regulation in Conversational Mode; U.S. Army Engineering: Division, OR, USA, 1972.
- Sugarawa, M.; Ozaki, E.; Watanabe, I.; Katsuyama, Y. Tank model and its application to Bird Creek, Wollombi Brook, Bihin River, Kitsu River, Sanaga River, and Nam Mune. In Research Notes of National Center for Dister Prevention (NCDP) 11; NCDP: Tokyo, Japan, 1976; pp. 1–64. [Google Scholar]
- Beven, K.J.; Kirby, M.J. A physically-based variable contributing area model of basin hydrology. Hydrol. Sci. Bull. 1979, 24, 46–69. [Google Scholar] [CrossRef]
- Arnold, J.G.; Allen, P.M.; Bernhardt, G. A comprehensive surface-groundwater flow model. J. Hydrol. 1993, 142, 47–69. [Google Scholar] [CrossRef]
- Beven, K.J.; Kirkby, M.J.; Schofield, N.; Tagg, A.F. Testing a physically based flood forecasting model (TOPMODEL) for three UK catchments. J. Hydrol. 1984, 69, 119–143. [Google Scholar] [CrossRef]
- Kim, H.Y.; Park, S.W. Simulating daily inflow and release rates for irrigation reservoirs, 1: Modeling inflow rates by a linear reservoir model. J. Korean Soc. Agric. Eng. 1988, 30, 50–62. [Google Scholar]
- Arnold, J.G.; Williams, J.R.; Srinivasan, R.; King, K.W.; Griggs, R.H. SWAT: Soil Water Assessment Tool; U.S. Department of Agriculture, Agricultural Research Service, Grassland, Soil and Water Research Laboratory: Temple, TX, USA, 1994.
- Song, J.H. Hydrologic Analysis System with Multi-Objective Optimization for Agricultural Watersheds. Ph.D. Thesis, Seoul National University, Seoul, Korean, 2017. [Google Scholar]
- Leta, O.T.; Bauwens, W. Assessment of the impact of climate change on daily extreme peak and low flows of Zenne Basin in Belgium. Hydrology 2018, 5, 38. [Google Scholar] [CrossRef]
- Sehgal, V.; Sridhar, V. Effect of hydroclimatological teleconnections on the watershed-scale drought predictability in the southeastern United States. Int. J. Climatol. 2018, 38, e1139–e1157. [Google Scholar] [CrossRef]
- Hoyos, N.; Correa-Metrio, A.; Jepsen, S.M.; Wemple, B.; Valencia, S.; Marsik, M.; Doria, R.; Escobar, J.; Restrepo, J.C.; Velez, M.I. Modeling streamflow response to persistent drought in a coastal tropical mountainous watershed, Sierra Nevada De Santa Marta, Colombia. Water 2019, 11, 94. [Google Scholar] [CrossRef]
- Le, M.H.; Lakshmi, V.; Bolten, J.; Bui, D.D. Adequacy of satellite-derived precipitation estimate for hydrological modeling in Vietnam basins. J. Hydrol. 2020, 586, 124820. [Google Scholar] [CrossRef]
- Kumar, A.; Sharma, M.P. A modeling approach to assess the greenhouse gas risk in Koteshwar hydropower reservoir, India. Hum. Ecol. Risk Assess. 2016, 22, 1651–1664. [Google Scholar] [CrossRef]
- Senent-Aparicio, J.; Alcalá, F.J.; Liu, S.; Jimeno-Sáez, P. Coupling SWAT model and CMB method for modeling of high-permeability bedrock basins receiving interbasin groundwater flow. Water 2020, 12, 657. [Google Scholar] [CrossRef]
- Wilhite, D.A.; Glantz, M.H. Understanding the drought phenomenon: The role of definitions. Water Int. 1985, 10, 111–120. [Google Scholar] [CrossRef]
- An, B.K.; Kim, T.C.; Park, S.K.; Lee, K.G. A study on the variation of recession constants in daily hydrographs. J. Korean Soc. Agri. Eng. 1991, 33, 45–54. [Google Scholar]
- Boussinesq, J. Sur un mode simple d’ecoulement des nappes d’eau d’infiltration a lit horizontal, avec rebord vertical tout autour lorsqu’une partie de ce rebord est enlevee depuis la surface jusqu’au fond. CR Acad. Sci. 1903, 137, 5–11. (In French) [Google Scholar]
- Barnes, B.S. The structure of discharge recession curve. Eos Trans. AGU 1939, 20, 721–725. [Google Scholar] [CrossRef]
- Hall, F.R. Base-flow recession—A review. Water Resour. Res. 1968, 4, 973–983. [Google Scholar] [CrossRef]
- Nathan, R.J.; McMahon, T.A. Evaluation of automated techniques for base flow and recession analysis. Water Resour. Res. 1990, 26, 1465–1473. [Google Scholar] [CrossRef]
- Tallaksen, L.M. A review of baseflow recession analysis. J. Hydrol. 1995, 165, 349–370. [Google Scholar] [CrossRef]
- Klaasen, B.; Pilgrim, D.H. Hydrograph recession constants for New South Wales stream. Civil. Eng. Trans. Inst. Eng. 1975, CE17, 43–49. [Google Scholar]
- Singh, K.P. Some factors affecting base flow. Water Resour. Res. 1968, 4, 985–999. [Google Scholar] [CrossRef]
- Bako, M.D.; Hunt, D.N. Derivation of baseflow recession constant using computer and numerical analysis. Hydrol. Sci. J. 1988, 33, 357–367. [Google Scholar] [CrossRef]
- Vogel, R.M.; Kroll, C.N. Regional geohydrologic-geomorphic for the estimation of low-flow statics. Water Resour. Res. 1992, 28, 2451–2458. [Google Scholar] [CrossRef]
- Kullman, E. Krasovo–Puklinové Vody—Karst-Fissure Waters; Geologický ústav Dionýza Štúra: Bratislava, Slovakia, 1990; p. 184. [Google Scholar]
- Jeon, M.W.; Jeon, S.H.; Cho, Y.S. Determining parameters of storage function runoff model from recession curve. J. Inst. Constr. Technol. 2000, 19, 141–152. [Google Scholar]
- Kim, D.R.; Kim, S.J. A study on parameter estimation for SWAT calibration considering streamflow of long-term drought periods. J. Korean Soc. Agric. Eng. 2017, 59, 19–27. [Google Scholar] [CrossRef][Green Version]
- Lee, J.C.; Park, Y.K.; Jung, J.S. A study on estimation of recession constant in base flow. J. Korean Soc. Environ. Technol. 2001, 2, 7–15. [Google Scholar]
- Kienzle, S.W. The use of the recession index as an indicator for streamflow recovery after a multi-year drought. Water Resour. Manag. 2006, 20, 991–1006. [Google Scholar] [CrossRef]
- Fiorotto, V.; Caroni, E. A new approach to master recession curve analysis. Hydrol. Sci. J. 2013, 58, 966–975. [Google Scholar] [CrossRef]
- Kim, C.G.; Kim, N.W. Comparison of natural flow estimates for the Han River basin using TANK and SWAT models. J. Korea Water Resour. Assoc. 2012, 45, 1226–6280. [Google Scholar] [CrossRef]
- Han, J.H.; Ryu, T.S.; Lim, K.J.; Jung, Y.H. A review of baseflow analysis techniques of watershed-scale runoff models. J. Korean Soc. Agric. Eng. 2016, 58, 75–83. [Google Scholar] [CrossRef][Green Version]
- Williams, J.R.; Nicks, A.D.; Arnold, J.G. Simulator for water resources in rural basins. J. Hydraul. Eng. 1985, 111, 970–986. [Google Scholar] [CrossRef]
- Arnold, J.G.; Williams, J.R.; Nicks, A.D.; Sammons, N.B. SWRRB: A Basin Scale Simulation Model. for Soil and Water Resources Management; Texas A & M University Press: College Station, TX, USA, 1990. [Google Scholar]
- Neitsch, S.L.; Arnold, J.G.; Kiniry, J.R.; Williams, J.R. Soil and Water Assessment Tool Theoretical Documentation Version 2009; Texas Water Resources Institute: College Station, TX, USA, 2011. [Google Scholar]
- Moriasi, D.N.; Gitau, M.W.; Pai, N.; Daggupati, P. Hydrologic and water quality models: Performance measures and evaluation criteria. Trans. ASABE 2015, 58, 1763–1785. [Google Scholar] [CrossRef]
- Lee, B.S. A study of natural seasons in Korea. J. Korean Geogr. Soc. 1979, 20, 1–11. [Google Scholar]
- Rural Development Administration (RDA). Soil Environment Information System. Available online: http://www.rda.go.kr/foreign/ten/ (accessed on 2 December 2017).
- Saxton, K.E.; Rawls, W.J.; Romberger, J.S.; Papendick, R.I. Estimating generalized soil-water characteristics from texture. Soil Sci. Soc. Am. J. 1986, 50, 1031–1036. [Google Scholar] [CrossRef]
- Ministry of Environment (ME). Environmental Geographical Information System. Available online: https://egis.me.gov.kr (accessed on 2 December 2017).














| Seasonal Classification | Temperature | Precipitation (mm) | Humidity (%) | Wind Speed (m/s) | |
|---|---|---|---|---|---|
| Max (°C) | Min (°C) | ||||
| January | 2.6 | −7.6 | 15.0 | 57.4 | 3.6 |
| February | 5.9 | −5.2 | 33.4 | 55.1 | 3.4 |
| March | 11.7 | −0.4 | 62.3 | 55.1 | 3.2 |
| April | 18.3 | 5.0 | 98.3 | 55.3 | 2.9 |
| May | 24.5 | 10.7 | 111.0 | 59.2 | 2.5 |
| June | 27.8 | 16.0 | 121.9 | 67.2 | 1.9 |
| July | 29.1 | 20.6 | 318.4 | 78.4 | 1.6 |
| August | 30.1 | 20.5 | 242.3 | 77.6 | 1.5 |
| September | 25.5 | 14.3 | 139.4 | 76.6 | 1.6 |
| October | 20.3 | 7.1 | 61.4 | 71.5 | 2.1 |
| November | 11.9 | 0.7 | 44.3 | 65.9 | 2.7 |
| December | 4.2 | −5.6 | 26.7 | 60.8 | 3.5 |
| Total Period | 17.7 | 6.3 | 1274.5 | 65.0 | 2.5 |
| Date | Measurement Flow (m3/s) | Daily Average Flow (m3/s) |
|---|---|---|
| 7 December 2016 | 0.514, 0.511 | 0.513 |
| 11 January 2017 | 0.579, 0.581 | 0.580 |
| 7 February 2017 | 0.470, 0.442 | 0.456 |
| 16 March 2017 | 0.556, 0.544 | 0.550 |
| 11 April 2017 | 2.680, 2.637, 2.699, 2.653 | 2.667 |
| Parameters | Definition | Default | Range | Calibrated Values |
|---|---|---|---|---|
| CN2 | SCS curve number for moisture condition | Various | 35 to 98 | −25% |
| ESCO | Soil evaporation compensation coefficient | 0.95 | 0 to 1 | 0.1 |
| GW_DELAY | Delay time for aquifer recharge (days) | 31 | 0 to 500 | 80 |
| ALPHA_BF | Base flow recession constant (days) | 0.048 | 0 to 1 | 0.8 |
| GWQMN | Threshold water level in shallow aquifer for baseflow (mm) | 1000 | 0 to 5000 | 2000 |
| Duration Curve Zone | Yecheon Water-Intake Station (m3/s) | Yecheon Bridge (m3/s) |
|---|---|---|
| Moist conditions | 3.728 | 3.830 |
| Midrange flows | 1.521 | 1.590 |
| Dry conditions | 0.778 | 0.815 |
| Low flow | 0.354 | 0.373 |
| Seasonal Classification | Master Recession Curve Equation | |
|---|---|---|
| Spring (March–May) | 0.99 | |
| Summer (June–August) | 0.93 | |
| Autumn (September–November) | 0.94 | |
| Winter (December–February) | 0.91 | |
| Total Period (January–December) | 0.98 |
| No. | Town Name | Water Restriction Events (Date) | Household | Water Supply Population |
|---|---|---|---|---|
| 1 | Giran-myeon | June 18–26 | 17 | 32 |
| 2 | Jaesan-myeon | June 15–22 | 8 | 20 |
| 3 | Jaesan-myeon | June 15–22 | 8 | 20 |
| 4 | Myeongho-myeon | June 14–26 | 3 | 10 |
| 5 | Myeongho-myeon | June 14–26 | 8 | 20 |
| 6 | Myeongho-myeon | June 11–22 | 11 | 18 |
| 7 | Seokpo-myeon | June 6–21 | 14 | 21 |
| 8 | Jaesan-myeon | May 30–June 22 | 18 | 40 |
Publisher’s Note: MDPI stays neutral with regard to jurisdictional claims in published maps and institutional affiliations. |
© 2021 by the authors. Licensee MDPI, Basel, Switzerland. This article is an open access article distributed under the terms and conditions of the Creative Commons Attribution (CC BY) license (https://creativecommons.org/licenses/by/4.0/).
Share and Cite
Choi, J.-R.; Chung, I.-M.; Jeung, S.-J.; Choo, K.-S.; Oh, C.-H.; Kim, B.-S. Development and Verification of the Available Number of Water Intake Days in Ungauged Local Water Source Using the SWAT Model and Flow Recession Curves. Water 2021, 13, 1511. https://doi.org/10.3390/w13111511
Choi J-R, Chung I-M, Jeung S-J, Choo K-S, Oh C-H, Kim B-S. Development and Verification of the Available Number of Water Intake Days in Ungauged Local Water Source Using the SWAT Model and Flow Recession Curves. Water. 2021; 13(11):1511. https://doi.org/10.3390/w13111511
Chicago/Turabian StyleChoi, Jung-Ryel, Il-Moon Chung, Se-Jin Jeung, Kyung-Su Choo, Cheong-Hyeon Oh, and Byung-Sik Kim. 2021. "Development and Verification of the Available Number of Water Intake Days in Ungauged Local Water Source Using the SWAT Model and Flow Recession Curves" Water 13, no. 11: 1511. https://doi.org/10.3390/w13111511
APA StyleChoi, J.-R., Chung, I.-M., Jeung, S.-J., Choo, K.-S., Oh, C.-H., & Kim, B.-S. (2021). Development and Verification of the Available Number of Water Intake Days in Ungauged Local Water Source Using the SWAT Model and Flow Recession Curves. Water, 13(11), 1511. https://doi.org/10.3390/w13111511

