Parallel Hydrological Model Parameter Uncertainty Analysis Based on Message-Passing Interface
Abstract
1. Introduction
2. Methods
2.1. The GLUE Method
2.2. MPI
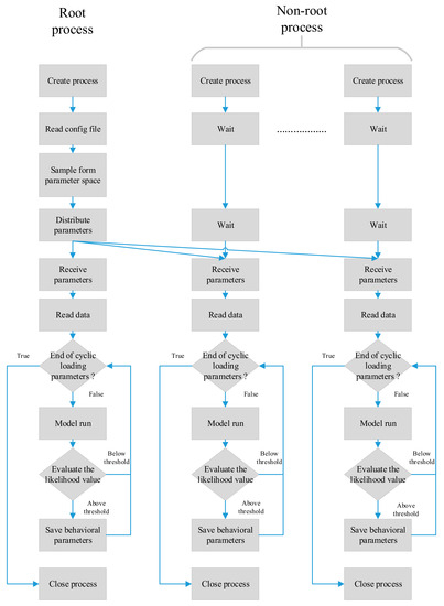
2.3. The Parallel GLUE Method
- Create multiple processes according to the sample size and available computing resources, and specify one root process, while the remaining processes are non-root processes.
- Read the model configuration file in the root process, and sample in the model parameter space to generate a group of candidate parameter sets.
- Assign the candidate parameter sets equally to all processes.
- On each process, perform the model run during the calibration period and likelihood value calculation with the sub-candidate parameter sets. Evaluate the likelihood value, and save the parameter sets and forecast results if they are above (or below according to the likelihood function) the threshold value. Among the processes, this step is performed simultaneously.
2.4. The Xinanjiang Model
3. Case Study
3.1. Study Area and Data Sets
3.2. Hardware and Software Environment
3.3. Evaluation Criteria
4. Results and Discussion
4.1. Analysis of Parallelism Efficiency
4.2. Impacts of Sampling Scale and Likelihood Threshold on the Number of Behavioral Parameter Sets
4.3. Impact of the Sampling Scale and Likelihood Threshold on the Parameter Posterior Distribution
5. Conclusions
- The MPI-based parallel GLUE method can significantly improve the calculation efficiency and shorten the calculation time. For the sampling size of 100,000, the parallelism efficiency remains at 0.865, and the speedup ratio is close to a linear speedup ratio, even if the allocated processors are up to 400. The results show the great scalability of the present method.
- The proportion of behavioral parameter sets remains unchanged as the sampling scale changes. Within the interval of less than 0.1%, the proportion of behavioral parameter sets and the threshold value have an exponential relationship. The larger the sampling scale, the more likely it is that behavioral parameter sets are obtained at high threshold values.
- The threshold values impact the posterior distribution of the sensitivity parameters. Some parameters may yield more concentrated posterior distributions when the threshold is higher.
Author Contributions
Funding
Acknowledgments
Conflicts of Interest
References
- Wen, X.; Liu, Z.; Lei, X.; Lin, R.; Fang, G.; Tan, Q.; Wang, C.; Tian, Y.; Quan, J. Future changes in Yuan River ecohydrology: Individual and cumulative impacts of climates change and cascade hydropower development on runoff and aquatic habitat quality. Sci. Total Environ. 2018, 633, 1403–1417. [Google Scholar] [CrossRef] [PubMed]
- Yin, Z.; Liao, W.; Lei, X.; Wang, H.; Wang, R. Comparing the Hydrological Responses of Conceptual and Process-Based Models with Varying Rain Gauge Density and Distribution. Sustainability 2018, 10. [Google Scholar] [CrossRef]
- Lei, X.; Tian, Y.; Liao, W.; Bai, W.; Jia, Y.W.; Jiang, Y.Z.; Wang, H. Development of an AutoWEP distributed hydrological model and its application to the upstream catchment of the Miyun Reservoir. Comput. Geosci. 2012, 44, 203–213. [Google Scholar] [CrossRef]
- Lei, X.; Liao, W.; Wang, Y.; Jiang, Y.; Wang, H.; Tian, Y. Development and Application of a Distributed Hydrological Model: EasyDHM. J. Hydrol. Eng. 2014, 19, 44–59. [Google Scholar] [CrossRef]
- Wang, M.; Lei, X.; Liao, W.; Shang, Y. Analysis of changes in flood regime using a distributed hydrological model: A case study in the Second Songhua River basin, China. Int. J. Water Resour. Dev. 2018, 34, 386–404. [Google Scholar] [CrossRef]
- Bartholmes, J.C.; Thielen, J.; Ramos, M.H.; Gentilini, S. The european flood alert system EFAS—Part 2: Statistical skill assessment of probabilistic and deterministic operational forecasts. Hydrol. Earth Syst. Sci. 2009, 13, 141–153. [Google Scholar] [CrossRef]
- Thiboult, A.; Anctil, F.; Boucher, M.-A. Accounting for three sources of uncertainty in ensemble hydrological forecasting. Hydrol. Earth Syst. Sci. 2016, 20, 1809–1825. [Google Scholar] [CrossRef]
- Krueger, T.; Page, T.; Hubacek, K.; Smith, L.; Hiscock, K. The role of expert opinion in environmental modelling. Environ. Model. Softw. 2012, 36, 4–18. [Google Scholar] [CrossRef]
- Beck, M.; Krueger, T. The epistemic, ethical, and political dimensions of uncertainty in integrated assessment modeling. Wiley Interdiscip. Rev. Clim. Chang. 2016, 7, 627–645. [Google Scholar] [CrossRef]
- Melsen, L.A.; Teuling, A.J.; Torfs, P.J.J.F.; Zappa, M.; Mizukami, N.; Mendoza, P.A.; Clark, M.P.; Uijlenhoet, R. Subjective modeling decisions can significantly impact the simulation of flood and drought events. J. Hydrol. 2019, 568, 1093–1104. [Google Scholar] [CrossRef]
- Hassanzadeh, Y.; Afshar, A.A.; Pourreza-Bilondi, M.; Memarian, H.; Besalatpour, A.A. Toward a combined Bayesian frameworks to quantify parameter uncertainty in a large mountainous catchment with high spatial variability. Environ. Monit. Assess. 2019, 191. [Google Scholar] [CrossRef] [PubMed]
- Liu, Y.R.; Li, Y.P.; Huang, G.H.; Zhang, J.L.; Fan, Y.R. A Bayesian-based multilevel factorial analysis method for analyzing parameter uncertainty of hydrological model. J. Hydrol. 2017, 553, 750–762. [Google Scholar] [CrossRef]
- Pang, B.; Yue, J.; Huang, Z.; Zhang, R. Parameter uncertainty assessment of a flood forecasting model using multiple objectives. J. Flood Risk Manag. 2019, 12. [Google Scholar] [CrossRef]
- Zadeh, F.K.; Nossent, J.; Woldegiorgis, B.T.; Bauwens, W.; van Griensven, A. Impact of measurement error and limited data frequency on parameter estimation and uncertainty quantification. Environ. Model. Softw. 2019, 118, 35–47. [Google Scholar] [CrossRef]
- Huang, X.; Liao, W.; Lei, X.; Jia, Y.; Wang, Y.; Wang, X.; Jiang, Y.; Wang, H. Parameter optimization of distributed hydrological model with a modified dynamically dimensioned search algorithm. Environ. Model. Softw. 2014, 52, 98–110. [Google Scholar] [CrossRef]
- Bomhof, J.; Tolson, B.A.; Kouwen, N. Comparing single and multi-objective hydrologic model calibration considering reservoir inflow and streamflow observations. Can. Water Resour. J. 2019, 44, 319–336. [Google Scholar] [CrossRef]
- Fang, W.; Huang, S.; Ren, K.; Huang, Q.; Huang, G.; Cheng, G.; Li, K. Examining the applicability of different sampling techniques in the development of decomposition-based streamflow forecasting models. J. Hydrol. 2019, 568, 534–550. [Google Scholar] [CrossRef]
- Zhou, Q.; Chen, L.; Singh, V.P.; Zhou, J.; Chen, X.; Xiong, L. Rainfall-runoff simulation in karst dominated areas based on a coupled conceptual hydrological model. J. Hydrol. 2019, 573, 524–533. [Google Scholar] [CrossRef]
- Beven, K.; Binley, A. Future of distributed models: Model calibration and uncertainty prediction. Hydrol. Process. 1992, 6, 279–298. [Google Scholar] [CrossRef]
- Kuczera, G.; Parent, E. Monte Carlo assessment of parameter uncertainty in conceptual catchment models: The Metropolis algorithm. J. Hydrol. 1998, 211, 69–85. [Google Scholar] [CrossRef]
- Van Griensven, A.; Meixner, T. Methods to quantify and identify the sources of uncertainty for river basin water quality models. Water Sci. Technol. 2006, 53, 51–59. [Google Scholar] [CrossRef] [PubMed]
- Abbaspour, K.C.; Johnson, C.A.; van Genuchten, M.T. Estimating uncertain flow and transport parameters using a sequential uncertainty fitting procedure. Vadose Zone J. 2004, 3, 1340–1352. [Google Scholar] [CrossRef]
- Kong, X.; Li, Z.; Liu, Z. Flood Prediction in Ungauged Basins by Physical-Based TOPKAPI Model. Adv. Meteorol. 2019, 2019. [Google Scholar] [CrossRef]
- Xiang, Y.; Li, L.; Chen, J.; Xu, C.-Y.; Xia, J.; Chen, H.; Liu, J. Parameter Uncertainty of a Snowmelt Runoff Model and Its Impact on Future Projections of Snowmelt Runoff in a Data-Scarce Deglaciating River Basin. Water 2019, 11. [Google Scholar] [CrossRef]
- Smith, K.A.; Barker, L.J.; Tanguy, M.; Parry, S.; Harrigan, S.; Legg, T.P.; Prudhomme, C.; Hannaford, J. A multi-objective ensemble approach to hydrological modelling in the UK: An application to historic drought reconstruction. Hydrol. Earth Syst. Sci. 2019, 23, 3247–3268. [Google Scholar] [CrossRef]
- Blasone, R.-S.; Madsen, H.; Rosbjerg, D. Uncertainty assessment of integrated distributed hydrological models using GLUE with Markov chain Monte Carlo sampling. J. Hydrol. 2008, 353, 18–32. [Google Scholar] [CrossRef]
- Stedinger, J.R.; Vogel, R.M.; Lee, S.U.; Batchelder, R. Appraisal of the generalized likelihood uncertainty estimation (GLUE) method. Water Resour. Res. 2008, 44. [Google Scholar] [CrossRef]
- Li, L.; Xia, J.; Xu, C.-Y.; Singh, V.P. Evaluation of the subjective factors of the GLUE method and comparison with the formal Bayesian method in uncertainty assessment of hydrological models. J. Hydrol. 2010, 390, 210–221. [Google Scholar] [CrossRef]
- Jin, X.; Xu, C.-Y.; Zhang, Q.; Singh, V.P. Parameter and modeling uncertainty simulated by GLUE and a formal Bayesian method for a conceptual hydrological model. J. Hydrol. 2010, 383, 147–155. [Google Scholar] [CrossRef]
- Wu, Q.; Spiryagin, M.; Cole, C.; McSweeney, T. Parallel computing in railway research. Int. J. Rail Transp. 2020, 8, 111–134. [Google Scholar] [CrossRef]
- Peng, X.; Yu, P.; Chen, G.; Xia, M.; Zhang, Y. CPU-accelerated explicit discontinuous deformation analysis and its application to landslide analysis. Appl. Math. Model. 2020, 77, 216–234. [Google Scholar] [CrossRef]
- Wang, X.; Feng, L.; Zhao, H. Fast image encryption algorithm based on parallel computing system. Inf. Sci. 2019, 486, 340–358. [Google Scholar] [CrossRef]
- Huang, F.; Tie, B.; Tao, J.; Tan, X.; Ma, Y. Methodology and optimization for implementing cluster-based parallel geospatial algorithms with a case study. Cluster Comput. 2020, 23, 673–704. [Google Scholar] [CrossRef]
- Zhang, S.; Li, M.; Chen, Z.; Huang, T.; Li, S.; Li, W.; Chen, Y. Parallel Spatial-Data Conversion Engine: Enabling Fast Sharing of Massive Geospatial Data. Symmetry 2020, 12. [Google Scholar] [CrossRef]
- Vrugt, J.A.; Nuallain, B.O.; Robinson, B.A.; Bouten, W.; Dekker, S.C.; Sloot, P.M.A. Application of parallel computing to stochastic parameter estimation in environmental models. Comput. Geosci. 2006, 32, 1139–1155. [Google Scholar] [CrossRef][Green Version]
- Zhang, X.; Beeson, P.; Link, R.; Manowitz, D.; Izaurralde, R.C.; Sadeghi, A.; Thomson, A.M.; Sahajpal, R.; Srinivasan, R.; Arnold, J.G. Efficient multi-objective calibration of a computationally intensive hydrologic model with parallel computing software in Python. Environ. Model. Softw. 2013, 46, 208–218. [Google Scholar] [CrossRef]
- Her, Y.; Cibin, R.; Chaubey, I. Application of Parallel Computing Methods for Improving Efficiency of Optimization in Hydrologic and Water Quality Modeling. Appl. Eng. Agric. 2015, 31, 455–468. [Google Scholar] [CrossRef]
- Kan, G.; Lei, T.; Liang, K.; Li, J.; Ding, L.; He, X.; Yu, H.; Zhang, D.; Zuo, D.; Bao, Z.; et al. A Multi-Core CPU and Many-Core GPU Based Fast Parallel Shuffled Complex Evolution Global Optimization Approach. IEEE Trans. Parallel Distrib. Syst. 2017, 28, 332–344. [Google Scholar] [CrossRef]
- Huo, J.; Liu, L.; Zhang, Y. An improved multi-cores parallel artificial Bee colony optimization algorithm for parameters calibration of hydrological model. Future Gener. Comput. Syst. 2018, 81, 492–504. [Google Scholar] [CrossRef]
- Apostolopoulos, T.K.; Georgakakos, K.P. Parallel computation for streamflow prediction with distributed hydrologic models. J. Hydrol. 1997, 197, 1–24. [Google Scholar] [CrossRef]
- Vivoni, E.R.; Mascaro, G.; Mniszewski, S.; Fasel, P.; Springer, E.P.; Ivanov, V.Y.; Bras, R.L. Real-world hydrologic assessment of a fully-distributed hydrological model in a parallel computing environment. J. Hydrol. 2011, 409, 483–496. [Google Scholar] [CrossRef]
- Li, T.; Wang, G.; Chen, J.; Wang, H. Dynamic parallelization of hydrological model simulations. Environ. Model. Softw. 2011, 26, 1736–1746. [Google Scholar] [CrossRef]
- Wang, H.; Fu, X.; Wang, G.; Li, T.; Gao, J. A common parallel computing framework for modeling hydrological processes of river basins. Parallel Comput. 2011, 37, 302–315. [Google Scholar] [CrossRef]
- Liu, J.; Zhu, A.X.; Liu, Y.; Zhu, T.; Qin, C.-Z. A layered approach to parallel computing for spatially distributed hydrological modeling. Environ. Model. Softw. 2014, 51, 221–227. [Google Scholar] [CrossRef]
- Zhang, F.; Zhou, Q. Parallelization of the flow-path network model using a particle-set strategy. Int. J. Geogr. Inf. Sci. 2019, 33, 1984–2010. [Google Scholar] [CrossRef]
- Sanders, B.F.; Schubert, J.E.; Detwiler, R.L. ParBreZo: A parallel, unstructured grid, Godunov-type, shallow-water code for high-resolution flood inundation modeling at the regional scale. Adv. Water Resour. 2010, 33, 1456–1467. [Google Scholar] [CrossRef]
- Wang, X.; Shangguan, Y.; Onodera, N.; Kobayashi, H.; Aoki, T. Direct Numerical Simulation and Large Eddy Simulation on a Turbulent Wall-Bounded Flow Using Lattice Boltzmann Method and Multiple GPUs. Math. Probl. Eng. 2014, 2014. [Google Scholar] [CrossRef]
- Wang, Y.; Yang, X. Sensitivity Analysis of the Surface Runoff Coefficient of HiPIMS in Simulating Flood Processes in a Large Basin. Water 2018, 10. [Google Scholar] [CrossRef]
- Liu, Q.; Qin, Y.; Li, G. Fast Simulation of Large-Scale Floods Based on GPU Parallel Computing. Water 2018, 10. [Google Scholar] [CrossRef]
- Hwang, H.T.; Park, Y.J.; Sudicky, E.A.; Forsyth, P.A. A parallel computational framework to solve flow and transport in integrated surface-subsurface hydrologic systems. Environ. Model. Softw. 2014, 61, 39–58. [Google Scholar] [CrossRef]
- Kuffour, B.N.O.; Engdahl, N.B.; Woodward, C.S.; Condon, L.E.; Kollet, S.; Maxwell, R.M. Simulating coupled surface-subsurface flows with ParFlow v3.5.0: Capabilities, applications, and ongoing development of an open-source, massively parallel, integrated hydrologic model. Geosci. Model. Dev. 2020, 13, 1373–1397. [Google Scholar] [CrossRef]
- Kan, G.; He, X.; Ding, L.; Li, J.; Hong, Y.; Liang, K. Heterogeneous parallel computing accelerated generalized likelihood uncertainty estimation (GLUE) method for fast hydrological model uncertainty analysis purpose. Eng. Comput. 2019, 36, 75–96. [Google Scholar] [CrossRef]
- Nash, J.E.; Sutcliffe, J.V. River flow forecasting through conceptual models part I—A discussion of principles. J. Hydrol. 1970, 10, 282–290. [Google Scholar] [CrossRef]
- Thakur, R.; Gropp, W.D. Improving the performance of collective operations in MPICH. In Recent Advances in Parallel Virtual Machine and Message Passing Interface; Dongarra, J., Laforenza, D., Orlando, S., Eds.; Springer: Berlin, Germany, 2003; Volume 2840, pp. 257–267. [Google Scholar]
- Thakur, R.; Rabenseifner, R.; Gropp, W. Optimization of collective communication operations in MPICH. Int. J. High Perform. Comput. Appl. 2005, 19, 49–66. [Google Scholar] [CrossRef]
- Buntinas, D.; Mercier, G.; Gropp, W. Implementation and shared-memory evaluation of MPICH2 over the nemesis communication subsystem. In Recent Advances in Parallel Virtual Machine and Message Passing Interface; Mohr, B., Traff, J.L., Worringen, J., Dongarra, J., Eds.; Springer: Berlin, Germany, 2006; Volume 4192, pp. 86–95. [Google Scholar]
- Zhao, R.-J.; Zuang, Y.-L.; Fang, L.-R.; Liu, X.-R.; Zhang, Q.-S. XINANJIANG MODEL. In Proceedings of the Hydrology Forecast Symposium, Oxford, UK, 15–18 April 1980; pp. 351–356. [Google Scholar]
- Xiao, H.; Wu, H.; Chi, X. SCE: Grid Environment for Scientific Computing. In Networks for Grid Applications; Vicat-Blanc Primet, P., Kudoh, T., Mambretti, J., Eds.; Springer: Berlin/Heidelberg, Germany, 2009; Volume 2, pp. 35–42. [Google Scholar]
- Rouholahnejad, E.; Abbaspour, K.C.; Vejdani, M.; Srinivasan, R.; Schulin, R.; Lehmann, A. A parallelization framework for calibration of hydrological models. Environ. Model. Softw. 2012, 31, 28–36. [Google Scholar] [CrossRef]
- Ercan, M.B.; Goodall, J.L.; Castronova, A.M.; Humphrey, M.; Beekwilder, N. Calibration of SWAT models using the cloud. Environ. Model. Softw. 2014, 62, 188–196. [Google Scholar] [CrossRef]
- McKay, M.D.; Beckman, R.J.; Conover, W.J. A comparison of three methods for selecting values of input variables in the analysis of output from a computer code. Technometrics 2000, 42, 55–61. [Google Scholar] [CrossRef]
- Xue, C.; Chen, B.; Wu, H. Parameter Uncertainty Analysis of Surface Flow and Sediment Yield in the Huolin Basin, China. J. Hydrol. Eng. 2014, 19, 1224–1236. [Google Scholar] [CrossRef]





| Parameter | Description | Range |
|---|---|---|
| C | Coefficient of the deep layer evapotranspiration | 0.1~0.3 |
| IMP (%) | Percentage of impervious and saturated areas in the catchment | 0~0.7 |
| WM1 (mm) | Averaged soil moisture storage capacity of the upper layer | 5~100 |
| WM2 (mm) | Averaged soil moisture storage capacity of the lower layer | 50~300 |
| WM3 (mm) | Averaged soil moisture storage capacity of the deep layer | 5~100 |
| B | Exponential of the distribution of the tension water capacity | 0.15~0.35 |
| SM (mm) | Areal mean free water capacity of the surface soil layer | 5~100 |
| EX | Exponent of the free water capacity curve influencing the development of the saturated area | 0.5~2 |
| KG | Outflow coefficients of the free water storage to groundwater relationships | 0.05~0.7 |
| KSS | Outflow coefficients of the free water storage to interflow relationships | 0.05~0.7 |
| KKG | Recession constants for groundwater storage | 0.9~0.999 |
| KKSS | Recession constants for lower interflow storage | 0.05~0.95 |
| PETM | Coefficient of the actual evapotranspiration | 0.5~1 |
| CH_S2M | Coefficient of the river slope | 0.1~10 |
| CH_L2M | Coefficient of the river length | 0.5~20 |
| CH_N2M | Coefficient of the river roughness | 0.1~10 |
| CH_K2M | Coefficient of the river bottom hydraulic conductivity | 0.1~10 |
| Processes Number | Task Number of Single Process | Calculation Time (s) | Sp | E | |
|---|---|---|---|---|---|
| Serial | 1 | 10,000 | 7608 | 1 | 1 |
| Parallel | 2 | 5000 | 3807 | 1.998 | 0.999 |
| 4 | 2500 | 1933 | 3.936 | 0.984 | |
| 8 | 1250 | 975 | 7.803 | 0.975 | |
| 20 | 500 | 390 | 19.508 | 0.975 | |
| 40 | 250 | 196 | 38.816 | 0.970 | |
| 50 | 200 | 159 | 47.849 | 0.957 | |
| 80 | 125 | 100 | 76.080 | 0.951 | |
| 100 | 100 | 82 | 92.780 | 0.928 | |
| 200 | 50 | 41 | 185.561 | 0.928 | |
| 400 | 25 | 22 | 345.818 | 0.865 |
| Rouholahnejad et al. [59] | Zhang et al. [36] | Her et al. [37] | Ercan et al. [60] | |
|---|---|---|---|---|
| Hardware | personal computer | cluster computer | cluster computer | cluster computer |
| Parallel tool | not mentioned | MPI | MATLAB built-in | not mentioned |
| Maximum processes | 24 | 400 | 8 | 256 |
| Maximum Sp | ~10 | 110 | 6.17 | ~175 |
| Parallelism efficiency | ~0.4 | 0.275 | 0.77 | ~0.68 |
| Sampling Scale (Million) | 10.2 | 1.02 | 0.102 | |||
|---|---|---|---|---|---|---|
| Threshold Value | Number of Behavioral Parameter Sets | Proportion (%) | Number of Behavioral Parameter Sets | Proportion (%) | Number of Behavioral Parameter Sets | Proportion (%) |
| 0.80 | 0 | 0 | 0 | 0 | 0 | 0 |
| 0.78 | 2 | 1.96 × 10−5 | 0 | 0 | 0 | 0 |
| 0.76 | 38 | 3.73 × 10−4 | 3 | 2.94 × 10−4 | 0 | 0 |
| 0.74 | 128 | 1.26 × 10−3 | 12 | 1.17 × 10−3 | 1 | 9.80 × 10−4 |
| 0.72 | 376 | 3.69 × 10−3 | 41 | 4.02 × 10−3 | 1 | 9.80 × 10−4 |
| 0.70 | 808 | 7.92 × 10−3 | 81 | 7.94 × 10−3 | 10 | 9.80 × 10−3 |
| 0.68 | 1590 | 1.56 × 10−2 | 162 | 1.59 × 10−2 | 19 | 1.86 × 10−2 |
| 0.66 | 2772 | 2.72 × 10−2 | 278 | 2.73 × 10−2 | 24 | 2.35 × 10−2 |
| 0.64 | 4794 | 4.70 × 10−2 | 477 | 4.68 × 10−2 | 43 | 4.22 × 10−2 |
| 0.62 | 7105 | 0.0697 | 724 | 0.0701 | 79 | 0.0774 |
| 0.60 | 11,533 | 0.113 | 1147 | 0.112 | 130 | 0.127 |
© 2020 by the authors. Licensee MDPI, Basel, Switzerland. This article is an open access article distributed under the terms and conditions of the Creative Commons Attribution (CC BY) license (http://creativecommons.org/licenses/by/4.0/).
Share and Cite
Yin, Z.; Liao, W.; Lei, X.; Wang, H. Parallel Hydrological Model Parameter Uncertainty Analysis Based on Message-Passing Interface. Water 2020, 12, 2667. https://doi.org/10.3390/w12102667
Yin Z, Liao W, Lei X, Wang H. Parallel Hydrological Model Parameter Uncertainty Analysis Based on Message-Passing Interface. Water. 2020; 12(10):2667. https://doi.org/10.3390/w12102667
Chicago/Turabian StyleYin, Zhaokai, Weihong Liao, Xiaohui Lei, and Hao Wang. 2020. "Parallel Hydrological Model Parameter Uncertainty Analysis Based on Message-Passing Interface" Water 12, no. 10: 2667. https://doi.org/10.3390/w12102667
APA StyleYin, Z., Liao, W., Lei, X., & Wang, H. (2020). Parallel Hydrological Model Parameter Uncertainty Analysis Based on Message-Passing Interface. Water, 12(10), 2667. https://doi.org/10.3390/w12102667

