Evaluation of Water Resources Security in the Karst Region from the “Man-Land-Water” Perspective: A Case Study of Guizhou Province
Abstract
1. Introduction
2. Water Resource Safety Evaluation Model
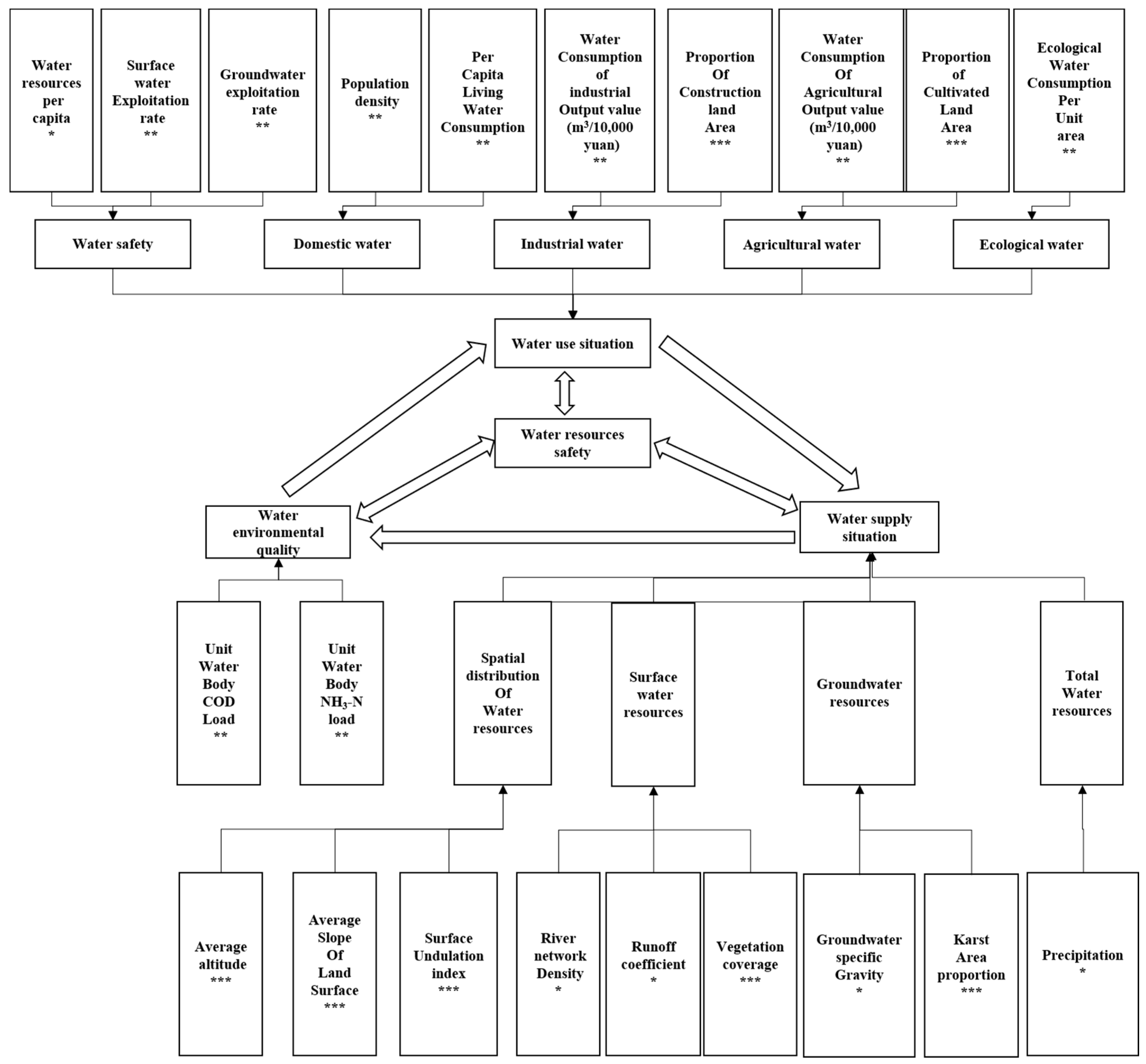
2.1. Evaluation Index System Based on the “Man-Land-Water” Concept
2.2. Methods
3. Case Studies
3.1. Study Area
3.2. Data Source
3.3. Results and Discussion
3.3.1. Characteristics of WRS in Guizhou Province
3.3.2. Spatiotemporal Patterns of Water Resources Security in Guizhou Province
3.3.3. Factors Affecting Water Resources Security
4. Conclusions
- (1)
- Water resources background conditions in Guizhou Province were of the critically safe type in most years. The human activity intensity was of the relatively safe type and demonstrated an upward trend over the study period, gradually transforming to the safe type. The geological and geomorphological features of the majority of the states were of the critically safe type and remained constant. The water resource security comprehensive index ranged between 0.6 and 0.8 in most years, which was generally of the relatively safe type. Despite the substantial fluctuations in precipitation and, thus, per capita water resources, the significant decline of the water consumption of the industrial output value (m3/10,000 yuan) and the water consumption of the agricultural output value (m3/10,000 yuan) enabled the overall development of water resources towards the direction of the safe type.
- (2)
- The water resource background conditions were poor in the northwest but good in the southeast of Guizhou Province. The geological and geomorphological features of the east are excellent but inferior to the west of the province. The human activity intensity was affected by the urban economy and water resource utilization efficiency and the areas with poor water resources background conditions were mainly Guiyang, Tongren and Qianxinan. The spatial dislocation of the three factors finally led to a certain degree of difference in the Water Resource Security Comprehensive Index of Guizhou province on the space-time scale. The overall water resources background conditions were low in the west and high in the east of the province and generally improved over time (except for Guiyang, which remained as critically safe type). Despite the spatiotemporal variations in the water resource security criteria layer indices in each city of Guizhou Province, the characteristics of regional consistency between water resource background conditions and the geological and geomorphic features were significant (probably related to the innate influences among them). Overall, 56 percent of the city and state Water Resource Background Condition Indexes were of the critically safe type; 89 percent of the city and state Human Activity Intensity Indexes were of the relatively safe type; 78 percent of city Geological and Geomorphological Features Indexes were of the critically safe type; and 56 percent of city and state Water Resources Security Comprehensive Indexes were of the relatively safe type.
- (3)
- The Water Resources Security Comprehensive Index in various cities and states in Guizhou Province were positively correlated with these factors: precipitation, runoff coefficient, water resources per capita and river network density at different levels (between 0.01 and 0.05), groundwater specific gravity, surface water exploitation rate, groundwater exploitation rate, water consumption of the industrial output value (m3/10,000 yuan), water consumption of the agricultural output value (m3/10,000 yuan), average slope of the land surface, karst area proportion and average altitude. In contrast, the proportion of cultivated land area showed varying degrees of negative correlation at the 0.01 and 0.05 levels. To improve the water resources security, future efforts should focus on strengthening the ecological environment governance, readjusting industrial structure, improving water resources utilization technology, having better water resources management and establishing sound management measures and security system related institutions.
Author Contributions
Funding
Acknowledgments
Conflicts of Interest
References
- Bao, C.; Fang, C.L. Water resources flows related to urbanization in China: Challenges and perspectives for water management and urban development. Water Res. Manag. 2012, 26, 531–552. [Google Scholar] [CrossRef]
- Shao, D.G.; Yang, F.S.; Xiao, C.; Tan, X.Z. Evaluation of water security: An integrated approach applied in Wuhan urban agglomeration, China. Water Sci. Technol. 2012, 66, 79–87. [Google Scholar] [CrossRef]
- Evaluation of water resources security pattern of Beijing-Tianjin-Hebei urban agglomeration based on human-water relationship. Acta Ecol. Sinica 2018, 38, 4180–4190.
- Zhou, Z.Y.; Zhang, X.J.; Dong, W.Y. Fuzzy comprehensive evaluation for safety guarantee system of reclaimed. Procedia Environ. Sci. 2013, 18, 227–235. [Google Scholar] [CrossRef]
- Moglia, M.; Neumann, L.E.; Alexander, K.S.; Nguyen, M.N.; Sharma, A.K.; Cook, S.; Trung, N.H.; Tuan, D.D.A. Application of the water needs index: Can Tho city, Mekong delta, Vietnam. J. Hydrol. 2012, 468–469, 203–212. [Google Scholar] [CrossRef]
- Bai, Y.; Wang, P.; Li, C.; Xie, J.; Wang, Y. A multi-scale relevance vector regression approach for daily urban water demand forecasting. J. Hydrol. 2014, 517, 236–245. [Google Scholar] [CrossRef]
- Raso, L.; Schwanenberg, D.; Giesen, N.D.; van Overloop, P.J. Short-term optimal operation of water systems using ensemble forecasts. Adv. Water Res. 2014, 71, 200–208. [Google Scholar] [CrossRef]
- Karen, B. Water security: Research challenges and opportunities. Science 2012, 337, 914–915. [Google Scholar]
- Chang, M.Q.; Liu, J.P. Basic concepts and research progress of water resources security. Chin. J. Saf. Sci. 2008, 18, 12–21. [Google Scholar]
- Bhesh, R.T.; Hiroshi, I.; Vishnu Prasad, P.; Bahandari, T.M. Evaluation of water security in Kathmandu valley before and after water transfer from another basin. Water 2018, 10, 1–12. [Google Scholar]
- Dai, W.; Zhai, H.X.; Tong, S.M. Study on water resources security evaluation index system. Water Sav. Irrig. 2012, 3, 40–47. [Google Scholar]
- Guanghua, D.; Juqin, S.; Yizhen, J.; Fuhua, S. Comprehensive evaluation of water resource security: Case study from Luoyang city, China. Water 2018, 10, 1–19. [Google Scholar]
- Zhang, F.T.; Wang, L.C.; Su, W.C.; YANG, Q.Q. Study on the “dualistic” water resources security evaluation of surface Karst zone based on entropy weight set. J. Hydroelectr. Eng. 2012, 31, 70–77. [Google Scholar]
- Jia, X.; Li, C.; Cai, Y.; Wang, X.; Sun, L. An improved method for integrated water security assessment in the Yellow river basin, China. Stoch. Environ. Res. Risk Assess. 2015, 29, 1–15. [Google Scholar] [CrossRef]
- Zhao, Z.; Liu, J.G.; Savenije, H.H.G. A simple approach to assess water scarcity integrating water quantity and quality. Ecol. Indic. 2013, 34, 441–449. [Google Scholar]
- Liu, M.; Wei, J.H.; Wang, G.Q.; Wang, F. Water resources stress assessment and risk early warning a case of Hebei province China. Ecol. Indic. 2017, 358–368. [Google Scholar] [CrossRef]
- Sullivan, C.A.; Meigh, J.R.; Giacomello, A.M. The Water Poverty Index: Development and Application at the Community Scale//Natural Resources Forum; Blackwell Publishing Ltd.: Hobokrn, NJ, USA, 2003; pp. 189–199. [Google Scholar]
- Sullivan, C. Calculating a water poverty index. World Dev. 2002, 30, 1195–1210. [Google Scholar] [CrossRef]
- Li, G.; Jin, C.L. Fuzzy comprehensive evaluation for carrying capacity of regional water resources. Water Res. Manag. 2009, 23, 2505–2513. [Google Scholar]
- Zhang, X.; Zhao, X.; Zhang, M.; Wu, Q.-Y. Safety evaluation of an artificial groundwater recharge system for reclaimed water reuse based on bioassays. Desalination 2011, 281, 185–189. [Google Scholar] [CrossRef]
- Faghihi, F.; Ramezani, E.; Yousefpour, F.; Mirvakili, S.M. Level-1 probability safety assessment of the Iranian heavy water reactor using SAPHIRE software. Reliab. Eng. Syst. Saf. 2008, 93, 1377–1409. [Google Scholar] [CrossRef]
- Chen, J.F.; Lu, X.; Wang, H.M.; Jin, Q. Research on urban water security early-warning based on support vector machines. Adv. Inf. Sci. Serv. Sci. 2012, 4, 191–199. [Google Scholar]
- Williamson, A. Feasibility study of a water safety data collection for beaches. J. Sci. Med. Sport 2006, 9, 243–248. [Google Scholar] [CrossRef]
- Wu, K.Y.; Jin, J.L. A projection pursuit evaluation model for regional water resources based on variable weight and information entropy. J. Yangtze River Res. Environ. 2011, 20, 1085–1090. [Google Scholar]
- Song, P.Z.; Wang, J.; Liu, W.; Yu, J.; Zhang, B. Water resources security evaluation model based on PSO optimized logistic curve. J. Nat Res. 2016, 31, 886–893. [Google Scholar]
- Gong, S.Y.; Guan, H.; Chen, P.Y. Preliminary analysis of water resources security in Henan province. J. Henan Uni. (Nat.) 2005, 35, 46–51. [Google Scholar]
- Zhang, F.T.; Wang, L.C.; Su, W.C. Water safety evaluation of karst area based on DPSIRM conceptual framework model. China Environ. Sci. 2015, 35, 3511–3520. [Google Scholar]
- Yang, Z.H.; Zhou, Q.W.; Guo, Y.; Su, W.C.; Zhang, F.T. Dynamic evaluation of water resources security in Karst areas based on SPA-MC model—A case study of Guiyang city. China Environ. Sci. 2017, 37, 1589–1600. [Google Scholar]
- Wang, W.G.; He, M.X.; Pan, K.; Zhu, Q.L.; Zhou, Y.; Fan, Y.; Hu, Q.C. Spatial and temporal analysis of water resources ecological footprint and ecological carrying capacity in Sichuan province. J. Nat. Res. 2011, 26, 1555–1565. [Google Scholar]
- Saaty, T.L. A scaling method for priorities in hierarchical structures. J. Math. Psychol. 2000, 15, 234–281. [Google Scholar] [CrossRef]
- Pollesch, N.L.; Dale, V.H. Normalization in sustainability assessment: Methods and implications. Ecol. Econ. 2016, 130, 195–208. [Google Scholar] [CrossRef]
- Geng, Z.F.; Zhang, Y.B.; Han, T.H.; Xing, X.N. Correlation analysis of urbanization level and water resources utilization in Aksu region. J. Tarim Uni. 2013, 25, 105–109. [Google Scholar]
- Wang, X.Y.; Halik, W.H.F.; Musa, A.S.G.L.; Wang, Y.F.; Wang, F. Coordinated development of population-eco-water resources in Arid areas and their correlation Analysis—A case study of Urumqi county. Water Irrig. 2018, 101–105, 110. [Google Scholar]









| Target Layer | Criteria Layer (Weight) | Indicator Attribute | Indicator Layer (Unit) | Weight |
|---|---|---|---|---|
| Water resources security | Water resource background (0.2556) | X1+ | Precipitation (mm) | 0.0428 |
| X2− | The proportion of groundwater (%) | 0.0495 | ||
| X3+ | Runoff coefficient | 0.0596 | ||
| X4+ | River network density (km/km2) | 0.0652 | ||
| X5+ | Water resources per capita (p/m3) | 0.0385 | ||
| Human activity intensity (0.4003) | X6− | Surface water exploitation rate (%) | 0.0424 | |
| X7− | Groundwater exploitation rate (%) | 0.0631 | ||
| X8− | Population density (p/km2) | 0.0485 | ||
| X9− | Water consumption of industrial output value (m3/10,000 yuan) | 0.0588 | ||
| X10− | Water consumption of agricultural output value (m3/10,000 yuan) | 0.0287 | ||
| X11− | Domestic water consumption per capita (m3/p) | 0.0459 | ||
| X12+ | Ecological water consumption per unit area (m3/km2) | 0.0214 | ||
| X13− | Unit water body Chemical Oxygen Demand(COD) load (mg/L) | 0.0416 | ||
| X14− | Unit water body NH3-N load (mg/L) | 0.0498 | ||
| Geological and geomorphological features (0.3439) | X15− | Average slope of land surface | 0.0449 | |
| X16− | Surface undulation index | 0.0550 | ||
| X17− | Karst area proportion (%) | 0.0635 | ||
| X18− | Average altitude | 0.0390 | ||
| X19+ | Vegetation coverage (%) | 0.0595 | ||
| X20− | Proportion of cultivated land area (%) | 0.0502 | ||
| X21− | Proportion of construction land area (%) | 0.0318 |
| Specific Indicators | Security Type | |||||
|---|---|---|---|---|---|---|
| Extremely Unsafe | Unsafe | Critically Safe | Relatively Safe | Safe | ||
| Water Resources Security Comprehensive Index | 0 | 0.2 | 0.4 | 0.6 | 0.8 | 1 |
| Water resource background index | 0 | 0.2 | 0.4 | 0.6 | 0.8 | 1 |
| Human activity intensity index | 0 | 0.2 | 0.4 | 0.6 | 0.8 | 1 |
| Geological and geomorphological features index | 0 | 0.2 | 0.4 | 0.6 | 0.8 | 1 |
| Precipitation (mm) | 0 | 823 | 987 | 1097 | 1206 | 1371 |
| Groundwater specific gravity (%) | 50 | 40 | 30 | 20 | 10 | 0 |
| Runoff coefficient | 0 | 0.2 | 0.4 | 0.6 | 0.8 | 1 |
| River network density (km/km2) | 0 | 0.3 | 0.4 | 0.5 | 0.6 | 0.7 |
| Water resources per capita (p/m3) | 0 | 1000 | 1700 | 2200 | 2700 | 3400 |
| Surface water exploitation rate (%) | 50 | 40 | 30 | 20 | 10 | 0 |
| Groundwater exploitation rate (%) | 50 | 40 | 30 | 20 | 10 | 0 |
| Population density (p/km2) | 500 | 400 | 300 | 200 | 100 | 0 |
| Water consumption of industrial output value (m3/10,000 yuan) | 1000 | 500 | 200 | 100 | 50 | 0 |
| Water consumption of agricultural output value (m3/10,000 yuan) | 10,000 | 5000 | 2000 | 1000 | 500 | 0 |
| Domestic water consumption (m3/p) | 100 | 80 | 60 | 40 | 20 | 0 |
| Ecological water consumption per unit area (m3/km2) | 0 | 100 | 200 | 500 | 1000 | 2000 |
| Unit water body COD load (mg/L) | 40 | 30 | 20 | 15 | 10 | 0 |
| Unit water body NH3-N load (mg/L) | 2 | 1.5 | 1 | 0.5 | 0.15 | 0 |
| Average slope of land surface | 50 | 35 | 25 | 15 | 5 | 0 |
| Surface undulation index | 1.5 | 1.4 | 1.3 | 1.2 | 1.1 | 1 |
| Karst area proportion (%) | 100 | 80 | 60 | 40 | 20 | 0 |
| Average altitude | 3000 | 2000 | 1500 | 1000 | 500 | 0 |
| Vegetation coverage (%) | 0 | 50 | 60 | 70 | 80 | 100 |
| Proportion of cultivated land area (%) | 50 | 40 | 30 | 20 | 10 | 0 |
| Proportion of construction land area (%) | 1 | 0.8 | 0.6 | 0.4 | 0.2 | 0 |
| Index | Guizhou Province | Guiyang | Zunyi | Anshun | Bijie | Tongren | Qianxinan | Qiandongnan | Qiannan | Liupanshui |
|---|---|---|---|---|---|---|---|---|---|---|
| X1 | 0.825** | 0.799** | 0.670** | 0.827** | 0.690** | 0.532* | 0.557* | 0.672** | 0.840** | 0.677** |
| X2 | −0.709** | −0.515* | −0.571* | −0.844** | −0.718** | −0.016 | −0.160 | −0.151 | −0.693** | −0.912** |
| X3 | 0.614* | 0.332 | 0.758** | 0.706** | 0.549* | 0.139 | −0.018 | 0.269 | 0.783** | 0.716** |
| X5 | 0.917** | 0.265 | 0.919** | 0.928** | 0.887** | 0.708** | 0.425 | 0.774** | 0.835** | 0.504 |
| X6 | −0.619* | −0.546* | −0.754** | −0.681** | −0.554* | −0.183 | −0.402 | −0.267 | −0.839** | −0.273 |
| X7 | −0.360 | −0.629* | −0.314 | −0.412 | −0.065 | 0.706** | 0.738** | −0.614* | −0.241 | 0.390 |
| X8 | −0.367 | 0.664** | −0.098 | −0.425 | −0.636* | −0.345 | 0.096 | −0.611* | −0.360 | −0.160 |
| X9 | −0.554* | −0.709** | −0.290 | −0.264 | −0.615* | −0.604* | 0.051 | −0.741** | −0.522* | −0.549* |
| X10 | −0.567* | −0.615* | −0.451 | −0.582* | −0.785** | −0.371 | −0.090 | −0.811** | −0.542* | −0.384 |
| X11 | 0.698** | 0.464 | 0.147 | 0.400 | 0.737** | 0.358 | 0.066 | 0.524* | 0.490 | 0.242 |
| X12 | 0.365 | 0.232 | 0.510 | 0.265 | 0.474 | −0.011 | 0.103 | 0.120 | 0.264 | 0.082 |
| X13 | 0.363 | 0.332 | 0.356 | 0.151 | −0.027 | 0.586* | 0.506 | 0.590* | −0.397 | −0.140 |
| X14 | 0.380 | 0.688** | 0.186 | 0.167 | −0.029 | 0.640* | −0.101 | 0.624* | 0.221 | 0.023 |
| Index | X4 | X15 | X16 | X17 | X18 | X19 | X20 | X21 |
|---|---|---|---|---|---|---|---|---|
| Composite index average | 0.760* | −0.808** | 0.668* | −0.770** | −0.713* | 0.832** | −0.764* | −0.592 |
© 2019 by the authors. Licensee MDPI, Basel, Switzerland. This article is an open access article distributed under the terms and conditions of the Creative Commons Attribution (CC BY) license (http://creativecommons.org/licenses/by/4.0/).
Share and Cite
Zheng, Q.-W.; Su, W.-C.; Zhang, F.-T.; Zhou, Z.-Q. Evaluation of Water Resources Security in the Karst Region from the “Man-Land-Water” Perspective: A Case Study of Guizhou Province. Water 2019, 11, 224. https://doi.org/10.3390/w11020224
Zheng Q-W, Su W-C, Zhang F-T, Zhou Z-Q. Evaluation of Water Resources Security in the Karst Region from the “Man-Land-Water” Perspective: A Case Study of Guizhou Province. Water. 2019; 11(2):224. https://doi.org/10.3390/w11020224
Chicago/Turabian StyleZheng, Qun-Wei, Wei-Ci Su, Feng-Tai Zhang, and Zi-Qin Zhou. 2019. "Evaluation of Water Resources Security in the Karst Region from the “Man-Land-Water” Perspective: A Case Study of Guizhou Province" Water 11, no. 2: 224. https://doi.org/10.3390/w11020224
APA StyleZheng, Q.-W., Su, W.-C., Zhang, F.-T., & Zhou, Z.-Q. (2019). Evaluation of Water Resources Security in the Karst Region from the “Man-Land-Water” Perspective: A Case Study of Guizhou Province. Water, 11(2), 224. https://doi.org/10.3390/w11020224

