Detecting the Response of Irrigation Water Management to Climate by Remote Sensing Monitoring of Evapotranspiration
Abstract
1. Introduction
2. Study Area and Data
2.1. Description of the Study Area
2.2. Meteorological Data
2.3. Data on Water Delivery
2.4. Satellite Data
3. Methods
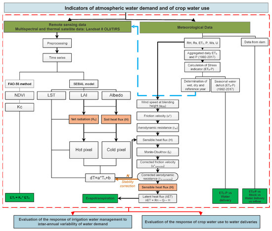
3.1. Work Flow
3.2. Analysis of Climate Data
3.3. Preprocessing of Satellite Data
3.4. Estimation of Maximum Crop Evapotranspiration (ETc)
3.4.1. General
3.4.2. Estimation of Kc Using NDVI Observations
3.5. Retrieval of Actual Evapotranspiration ETa: The SEBAL Model
3.5.1. Net Radiation Rn
3.5.2. Soil Heat Flux (G)
3.5.3. Sensible Heat Flux (H)
3.6. Evaluation of the Response of Water Management to Water Demand and Impact on Crop Water Use
3.6.1. Evaluation of the Response of Irrigation Water Management to Inter-Annual Variability of Atmospheric Water Demand
3.6.2. Evaluation of the Response of Crop Water Use to Water Delivery
4. Results
4.1. Analysis of Climate Data
4.1.1. Inter-Annual Variability 1992–2017
4.1.2. Selection of Dry, Wet, and Reference Years
4.1.3. Intra-Annual Variability
4.2. Mapping and Monitoring of Crop Water Use
4.3. Response of Relative Evapotranspiration to Irrigation Water
- Sidi Bennour: Overall, the relative anomalies in ETa/ETc and Wd (Figure 10) are consistent, i.e., they have the same sign and comparable magnitude. In the third quarter (April-June) higher than average Wd apparently lead to higher than average ETa/ETc. To the contrary, in the second quarter (January–March) lower than average Wd seem to induce lower than average (ETa/ETc) In the first quarter (October–December) the response of Wd to ET0-P and of ETa/ETc to Wd is more variable across the reference, wet and dry year, possibly due to high precipitation in this period of the year.
- Zemamra: The pattern in relative anomalies is more complex than in the case of Sidi Bennour. Wd in the first and second quarter (Figure 11) is lower than average in the wet year while it is higher than average in the third quarter. On the other hand, Wd is higher than average in the first and second quarter while it is lower in the third quarter of both dry and reference year. The response of ETa/ETc to changes in Wd is more variable than in the case of Sidi Bennour.
- Fregh: In most cases, relative anomalies in ETa/ETc have the same sign and similar magnitude as anomalies in Wd (see Figure 12). As in the case of Sidi Bennour Wd was higher than average in the third (generally drier) quarter of all the three years. To the contrary, Wd was lower than average in the second quarter, also in all the years. Anomalies in Wd were more variable in the first quarter. Higher than average ETa/ETc was generally associated with higher than average Wd, with the notable exception of the first quarter of the wet year. Lower than average ETa/ETc was clearly associated with lower than average Wd in the second quarter of all years.
- Gharbia: Additionally, in this district relative anomalies in ETa/ETc and Wd were consistent in most cases (Figure 13). Large negative anomalies in ETa/ETc in the first and the second quarter of the wet year and in the second quarter of the reference year were associated with lower than average Wd, with the negative anomaly being rather large in the first quarter in the wet year. Similar responses were observed in the other districts particularly in Zemamra. Relative anomalies in ETa/ETc were much larger than relative anomalies in Wd in the second and third quarter of the wet year, although of opposite sign in both quarters.
5. Discussion
5.1. Inter- and Intra-Annual Climatic Variability
5.2. Response to Climatic Variability
6. Conclusions
Author Contributions
Funding
Acknowledgments
Conflicts of Interest
References
- Schilling, J.P.; Freier, K.; Hertig, E.; Scheffran, J. Climate change, vulnerability and adaptation in North Africa with focus on Morocco. Agric. Ecosyst. Environ. 2012, 156, 12–26. [Google Scholar] [CrossRef]
- FAO. AQUASTAT Main Database; Food and Agriculture Organization of the United Nations (FAO): Rome, Italy, 2016; Available online: http://www.fao.org/nr/water/aquastat/data/query/index.html?lang=fr (accessed on 29 September 2019).
- Stakhiva, E.; Stewart, B. Needs for climate information in support of decision-making in the water sector. Procedia Environ. Sci. 2010, 1, 102–119. [Google Scholar] [CrossRef]
- National Research Council of the National Academies. Adaptive Management for Water Resources Project Planning; The National Academies Press: Washington, DC, USA, 2004. [Google Scholar] [CrossRef]
- Sharma, K.D.; Gosain, A.K. Application of Climate Information and Predictions in Water Sector: Capabilities. Procedia Environ. Sci. 2010, 1, 120–129. [Google Scholar] [CrossRef]
- Tanaka, S.K.; Zhu, T.; Lund, J.R.; Howitt, R.E.; Jenkins, M.W.; Pulido, M.A.; Tauber, M.; Ritzema, R.S.; Ferreira, I.C. Climate warming and water management adaptation for California. Clim. Chang. 2006, 76, 361–387. [Google Scholar] [CrossRef]
- Drieschova, A.; Giordano, M.; Fischhendler, I. Governance mechanisms to address flow variability in water treaties. Glob. Environ. Chang. 2008, 18, 285–295. [Google Scholar] [CrossRef]
- Yang, Y.; Shang, S.; Jiang, L. Remote sensing temporal and spatial patterns of evapotranspiration and the responses to water management in a large irrigation district of North China. Agric. For. Meteorol. 2012, 164, 112–122. [Google Scholar] [CrossRef]
- Organisation for Economic Co-Operation and Development (OECD). Water Ressources Allocation: Sharing Risks and Opportunities, Case of Spain; OECD: Paris, France, 2015. [Google Scholar] [CrossRef]
- Akdim, N.; Alfieri, S.M.; Habib, A.; Choukri, A.; Cheruiyot, E.; Labbassi, K.; Menenti, M. Monitoring of Irrigation Schemes by Remote Sensing: Phenology versus Retrieval of Biophysical Variables. Remote Sens. 2014, 6, 5815–5851. [Google Scholar] [CrossRef]
- Zargar, A.; Sadiq, R.; Naser, B.; Khan, F.I.; Naser, G. A review of drought indices. Environ. Rev. 2011, 19, 333–349. [Google Scholar] [CrossRef]
- Tsakiris, G.; Vangelis, H. Establishing a drought index incorporating evapotranspiration. Eur. Water 2005, 9, 3–11. [Google Scholar]
- Palmer, W.C. Meteorological Drought; Research Paper N° 451965; Office of Climatology, U.S. Weather Burau: Washington, DC, USA, 1965.
- Vicente-Serrano, M.S.; Beguería, S.; López-Moreno, J.I. A multiscalar drought index sensitive to global warming: The standardized precipitation evapotranspiration index. J. Clim. 2010, 23, 1696–1718. [Google Scholar] [CrossRef]
- Lei, H.; Yang, D. Interannual and seasonal variability in evapotranspiration and energy partitioning over an irrigated cropland in the North China Plain. Agric. For. Meteorol. 2010, 150, 581–589. [Google Scholar] [CrossRef]
- Zeng, L.; Song, K.; Zhang, B.; Wang, Z. Spatial mapping of actual evapotranspiration and water deficit with MODIS products in the Songnen Plain, northeast China. In Proceedings of the 2010 IEEE International Geoscience and Remote Sensing Symposium, Honolulu, HI, USA, 25–30 July 2010; pp. 879–882. [Google Scholar] [CrossRef]
- Li, X.; Cheng, G.; Liu, S.; Xiao, Q.; Ma, M.; Jin, R.; Che, T.; Liu, Q.; Wang, W.; Qi, Y.; et al. Heihe watershed allied telemetry experimental research (HiWater) scientific objectives and experimental design. Bull. Am. Meteorol. Soc. 2013, 94, 1145–1160. [Google Scholar] [CrossRef]
- Gowda, P.H.; Chavez, J.L.; Colaizzi, P.D.; Evett, S.R.; Howell, T.A.; Tolk, J.A. ET mapping for agricultural water management: Present status and challenges. Irrig. Sci. 2008, 26, 223–237. [Google Scholar] [CrossRef]
- Li, Z.-L.; Tang, R.; Wan, Z.; Bi, Y.; Zhou, C.; Tang, B.; Yan, G.; Zhang, X. A review of current methodologies for regional Evapotranspiration estimation from remotely sensed data. Sensors 2009, 9, 3801–3853. [Google Scholar] [CrossRef] [PubMed]
- Hu, G.; Jia, L.; Massimo, M. Comparison of MOD16 and LSA-SAF MSG evapotranspiration products over Europe for 2011. Remote Sens. Environ. 2014, 156, 510–526. [Google Scholar] [CrossRef]
- Menenti, M.; Choudhury, B.J. Parameterization of land surface evaporation by means of location dependent potential evaporation and surface temperature range. In Exchange Processes at the Land Surface for a Range of Space and Time Scales, Proceedings of the Yokohama Symposium, Yokohama, Japan, 21–23 July 1993; IAHS Publ. No. 212; IAHS Press: Wallingford, UK, 1993; pp. 561–568. [Google Scholar]
- Norman, J.M.; Kustas, W.P.; Humes, K.S. Source approach for estimating soil and vegetation energy fluxes in observations of directional radiometric surface temperature. Agric. For. Meteorol. 1995, 77, 263–293. [Google Scholar] [CrossRef]
- Bastiaanssen, W.; Pelgrum, H.; Wang, J.; Ma, Y.; Moreno, J.; Roerink, G.; van der Wal, T. A remote sensing surface energy balance algorithm for land (SEBAL) 1. Formulation. J. Hydrol. 1998, 212, 213–229. [Google Scholar] [CrossRef]
- Bastiaanssen, W.; Pelgrum, H.; Wang, J.; Ma, Y.; Moreno, J.; Roerink, G.; van der Wal, T. A remote sensing surface energy balance algorithm for land (SEBAL): 2. Validation. J. Hydrol. 1998, 212, 213–229. [Google Scholar] [CrossRef]
- Roerink, G.J.; Su, Z.; Menenti, M. S-SEBI: A simple remote sensing algorithm to estimate the surface energy balance. Phys. Chem. Earth Part B Hydrol. Oceans Atmos. 2000, 25, 147–157. [Google Scholar] [CrossRef]
- Su, Z. The Surface Energy Balance System (SEBS) for estimation of turbulent heat fluxes. Hydrol. Earth Syst. Sci. 2002, 6, 85–100. [Google Scholar] [CrossRef]
- Ghilain, N.; Arboleda, A.; Gellens-Meulenberghs, F. Evapotranspiration modelling at large scale using near-real time MSG SEVIRI derived data. Hydrol. Earth Syst. Sci. 2011, 15, 771–786. [Google Scholar] [CrossRef]
- Sánchez, J.; Kustas, W.; Caselles, V.; Anderson, M.; Anderson, M. Modelling surface energy fluxes over maize using a two-source patch model and radiometric soil and canopy temperature observations. Remote Sens. Environ. 2008, 112, 1130–1143. [Google Scholar] [CrossRef]
- Miralles, D.G.; De Jeu RA, M.; Gash JH, C.; Holmes TR, H.; Dolman, A.J. Magnitude and variability of land evaporation and its components at the global scale. Hydrol. Earth Syst. Sci. 2011, 15, 967–981. [Google Scholar] [CrossRef]
- Mu, Q.; Zhao, M.; Running, S.W. Improvements to a MODIS global terrestrial evapotranspiration algorithm. Remote Sens. Environ. 2011, 115, 1781–1800. [Google Scholar] [CrossRef]
- Ruhoff, A.L.; Paz, A.R.; Aragão, L.E.O.C.; Mu, Q.; Malhi, Y.; Collischonn, W.; Rocha, H.R.; Running, S.W.; Ruhoff, A. Assessment of the MODIS global evapotranspiration algorithm using eddy covariance measurements and hydrological modelling in the Rio Grande basin. Hydrol. Sci. J. 2013, 58, 1658–1676. [Google Scholar] [CrossRef]
- Hemakumara, H.M.; Chandrapala, L.; Moene, A.F. Evapotranspiration fluxes over mixed vegetation areas measured from large aperture scintillometer. Agric. Water Manag. 2003, 58, 109–122. [Google Scholar] [CrossRef]
- Hofste, R.W. Comparative Analysis among Near-Operational Evapotranspiration Products for the Nile Basin Based on Earth Observations First Steps towards an Ensemble Product. Master’s Thesis, Delft University of Technology, Delft, The Netherlands, 2014. [Google Scholar]
- Ferré, M.; Ruhard, J.P. Les bassins des Abda-Doukkala et du Sahel de Azemmour à Safi. Notes Mém. Serv. Géol. 1975, 23, 261–297. [Google Scholar]
- Guemimi, A. Plan D’action D’économie de L’eau Dans le Périmètre Des Doukkala. In Proceedings of the La Modernisation de L’agriculture Irriguée, Actes du Séminaire Euro-Méditerranéen, Thème 1: Aspects Techniques de la Modernisation des Systèmes Irriguès, Rabat, Maroc, 19–23 April 2004; pp. 1–10. [Google Scholar]
- Brouwer, C.; Prins, K.; Heibloem, M. Irrigation Water Management: Irrigation Scheduling. In Training Manual No. 4; 1989; Volume 4, p. 66. Available online: ftp://ftp.fao.org/agl/aglw/fwm/Manual4.pdf (accessed on 29 September 2019).
- Akdim, N. Les Données D’observation de la Terre Pour L’evaluation de la Performance de L’irrigation dans un Contexte de Climat Semi-Aride: Perimetre Irrigué des Doukkala_Maroc. Ph.D. Thesis, Universite Chouaib Doukkali, El Jadida, Maroc, 2014. [Google Scholar]
- Zanter, K. Landsat-8 (L8) Data Users Handbook; Department of the Interior, U.S. Geological Survey: Reston, VA, USA, 2016; Volume 8, p. 1993.
- Chavez, J.G. Image-based atmospheric corrections-revisited and improved. Photogramm. Eng. Remote 1996, 62, 1025–1036. [Google Scholar]
- Monteith, J.L. Evaporation and Environment. Symp. Soc. Exp. Biol. 1965, 19, 205–234. [Google Scholar]
- Allen, R.G.; Pereira, L.S.; Raes, D.; Smith, M. FAO Irrigation and Drainage Paper No. 56. Crop Evapotranspiration (guidelines for computing crop water requirements). Irrig. Drain. 1998, 300, D05109. [Google Scholar] [CrossRef]
- Congedo, L. Semi-Automatic Classification Plugin Documentation Release 4.8.0.1; Project: Semi-Automatic Classification Plugin; Sapienza University of Rome: Roma, Italy, 2016; Volume 4. [Google Scholar] [CrossRef]
- Jiménez-Muñoz, J.C.; Sobrino, J.A.; Skoković, D.; Mattar, C.; Cristóbal, J. Land surface temperature retrieval methods from landsat-8 thermal infrared sensor data. IEEE Geosci. Remote Sens. Lett. 2014, 11, 1840–1843. [Google Scholar] [CrossRef]
- Latif, M.S. Land Surface Temperature Retrival of Landsat-8 Data Using Split Window Algorithm—A Case Study of Ranchi District. Int. J. Eng. Dev. Res. 2014, 2, 3840–3849. [Google Scholar]
- Azzali, S.; Menenti, M.; Meuwissen, I.J.M.; Visser, T.M.N. Application of remote sensing techniques to map crop coefficients in an Argentinian irrigation scheme. In Advances in Water Resources Technology; Tsakiris, G., Ed.; Balkema: Rotterdam, The Netherlands, 1991; pp. 637–643. [Google Scholar]
- Belmonte, A.C.; Jochum, A.M.; GarcÍa, A.C.; Rodríguez, A.M.; Fuster, P.L. Irrigation management from space: Towards user-friendly products. Irrig. Drain. Syst. 2005, 19, 337–353. [Google Scholar] [CrossRef]
- D’Urso, G.; Menenti, M. Mapping crop coefficients in irrigated areas from Landsat TM images. In European Symposium on Satellite Remote Sensing II, Remote Sensing for Agriculture, Forestry, and Natural Resources; SPIE: Bellingham, WA, USA, 1995; Volume 2585, pp. 41–47. [Google Scholar] [CrossRef]
- D’Urso, G. Simulation and Management of On-Demand Irrigation Systems: A Combined Agrohydrological and Remote Sensing Approach. Ph.D. Thesis, Wageningen University, Wageningen, The Netherlands, 2001. [Google Scholar]
- D’Urso, G. Current Status and Perspectives for the Estimation of Crop Water Requirements from Earth Observation. Ital. J. Agron. 2010, 107–120. [Google Scholar] [CrossRef]
- Bastiaanssen, W. Regionalization of Surface Flux Densities and Moisture Indicators in Composite Terrain: A Remote Sensing Approach under Clear Skies in Mediterranean Climates. Ph.D. Thesis, Wageningen Agricultural University, Wageningen, The Netherlands, 1995. [Google Scholar]
- Allen, R.G.; Tasumi, M.; Trezza, R.; Waters, R.; Bastiaanssen, W. Sebal Surface Energy Balance Algorithms for Land Idaho Implementation Advanced Training and User’s Manual; Waters Consulting: Nelson, BC, Canada; University of Idaho: Moscow, ID, USA; WaterWatch, Inc.: Wageningen, The Netherlands, 2002; pp. 1–98. [Google Scholar]
- Bastiaanssen, W.G.M. SEBAL-based sensible and latent heat fluxes in the irrigated Gediz Basin, Turkey. J. Hydrol. 2000, 229, 87–100. [Google Scholar] [CrossRef]
- Allen, R.G.; Tasumi, M.; Trezza, R. Satellite-Based Energy Balance for Mapping Evapotranspiration with Internalized Calibration (METRIC)—Model. J. Irrig. Drain. Eng. 2007, 133, 380–394. [Google Scholar] [CrossRef]
- Choukr-Allah, R. Participatory irrigation management in MOROCCO. Water Energy Int. 2004, 57, 17–23. [Google Scholar]
- Irmak, S.; Odhiambo, L.O.; Kranz, W.L.; Eisenhauer, D.E. Irrigation Efficiency and Uniformity, and Crop Water Use Efficiency. Biol. Syst. Eng. 2011, 59, 873–884. [Google Scholar] [CrossRef]














| Data | Meteorological Data | Meteorological Station | Fraction |
|---|---|---|---|
| From 1992 to 1996 | Air temperature (Ta), Relative Humidity (RH), Wind Speed (U), Precipitations(P) and solar radiation (Rs) | Mettouh | 16% |
| From 1996 to 2015 | Zemamra | NA | |
| From September 2015 to August 2017 | Gharbia | 8% |
| Agriculture Season | Acquisition Date | DOY | Agriculture Season | Acquisition Date | DOY | Agriculture Season | Acquisition Date | DOY |
|---|---|---|---|---|---|---|---|---|
| 2013–2014 | 01-Sep-13 | 244 | 2014–2015 | 04-Sep-14 | 247 | 2015–2016 | 07-Sep-15 | 250 |
| 19-Oct-13 | 292 | 06-Oct-14 | 279 | 09-Oct-15 | 282 | |||
| 04-Nov-13 | 308 | 22-Oct-14 | 295 | 10-Nov-15 | 314 | |||
| 06-Dec-13 | 340 | 07-Nov-14 | 311 | 26-Nov-15 | 330 | |||
| 22-Dec-13 | 356 | 09-Dec-14 | 343 | 12-Dec-15 | 346 | |||
| 07-Jan-14 | 7 | 26-Jan-15 | 26 | 13-Jan-16 | 13 | |||
| 08-Feb-14 | 39 | 15-Mar-15 | 74 | 01-Mar-16 | 60 | |||
| 12-Mar-14 | 71 | 31-Mar-15 | 90 | 17-Mar-16 | 77 | |||
| 13-Apr-14 | 103 | 02-May-15 | 122 | 18-Apr-16 | 108 | |||
| 31-May-14 | 151 | 18-May-15 | 138 | 20-May-16 | 141 | |||
| 16-Jun-14 | 167 | 03-Jun-15 | 154 | 05-Jun-16 | 157 | |||
| 18-Jul-14 | 199 | 19-Jun-15 | 170 | 21-Jun-16 | 173 | |||
| 03-Aug-14 | 215 | 05-Jul-15 | 186 | 23-Jul-16 | 205 | |||
| 19-Aug-14 | 231 | 22-Aug-15 | 234 | 08-Aug-16 | 221 | |||
| 24-Aug-16 | 237 |
| Quartile | ET0-P (mm year−1) |
|---|---|
| Minimum | 767.5 |
| Q1 (25%) | 936.1 |
| Q2 (50%) | 1065.2 |
| Q3 (75%) | 1145.7 |
| Maximum | 1305.8 |
| Growing Season | 2013–2014 | 2014–2015 | 2015–2016 |
|---|---|---|---|
| Quarter | Precipitation (mm) | ||
| October–December | 30.5 | 251.4 | 54.6 |
| January–March | 89.1 | 99.3 | 89.4 |
| April–June | 64.3 | 2 | 77.8 |
© 2019 by the authors. Licensee MDPI, Basel, Switzerland. This article is an open access article distributed under the terms and conditions of the Creative Commons Attribution (CC BY) license (http://creativecommons.org/licenses/by/4.0/).
Share and Cite
El Ghandour, F.-E.; Alfieri, S.M.; Houali, Y.; Habib, A.; Akdim, N.; Labbassi, K.; Menenti, M. Detecting the Response of Irrigation Water Management to Climate by Remote Sensing Monitoring of Evapotranspiration. Water 2019, 11, 2045. https://doi.org/10.3390/w11102045
El Ghandour F-E, Alfieri SM, Houali Y, Habib A, Akdim N, Labbassi K, Menenti M. Detecting the Response of Irrigation Water Management to Climate by Remote Sensing Monitoring of Evapotranspiration. Water. 2019; 11(10):2045. https://doi.org/10.3390/w11102045
Chicago/Turabian StyleEl Ghandour, Fatima-Ezzahra, Silvia Maria Alfieri, Youssef Houali, Adnane Habib, Nadia Akdim, Kamal Labbassi, and Massimo Menenti. 2019. "Detecting the Response of Irrigation Water Management to Climate by Remote Sensing Monitoring of Evapotranspiration" Water 11, no. 10: 2045. https://doi.org/10.3390/w11102045
APA StyleEl Ghandour, F.-E., Alfieri, S. M., Houali, Y., Habib, A., Akdim, N., Labbassi, K., & Menenti, M. (2019). Detecting the Response of Irrigation Water Management to Climate by Remote Sensing Monitoring of Evapotranspiration. Water, 11(10), 2045. https://doi.org/10.3390/w11102045

