Assessment of CH4 and CO2 Emissions from a Municipal Waste Landfill: Trends, Dispersion, and Environmental Implications
Abstract
1. Introduction
1.1. Research Background
1.2. Literature Review
1.3. Research Innovation
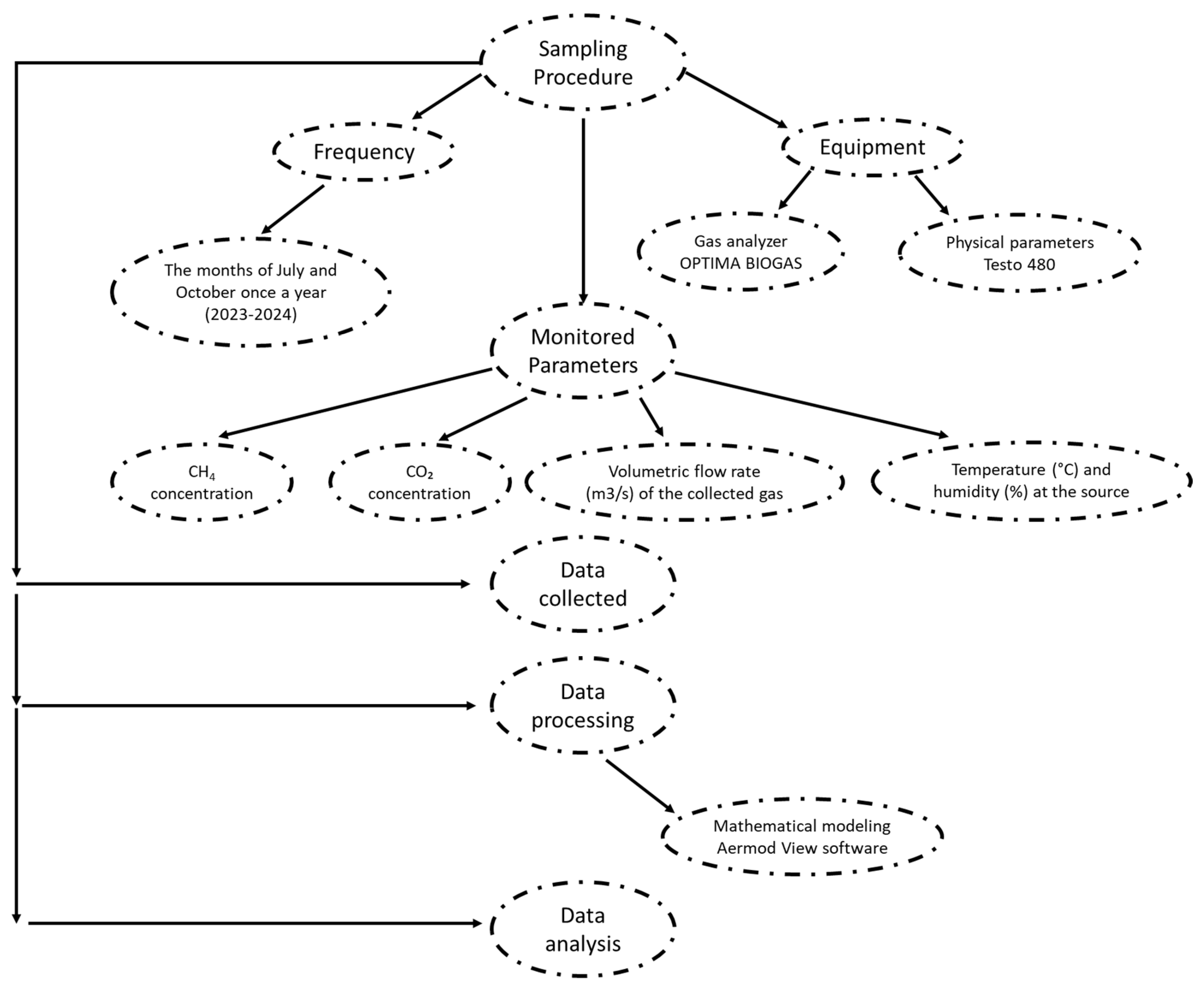
2. Materials and Methods
2.1. Description of the Landfill Location and the Main Sampling Points
2.2. Methodology Applied
2.3. CH4 and CO2 Measurements
2.4. Meteorological Data Used
2.5. Mathematical Modeling Description
- Terrain settings: A digital elevation model Stereographic coordinate system 1970 (SRTM 30) was used to account for topographic variations within the study area. These data were processed using the AERMAP preprocessor, which assigns elevation values and hill height scales to each receptor based on surrounding terrain features.
- Model parameters:
- ◦
- Source type: (e.g., point source, area source, or volume source depending on the emission characteristics);
- ◦
- Stack height (m);
- ◦
- Emission rate of CH4 and CO2 (g/s);
- ◦
- Meteorological parameters: wind speed at 10 m, wind direction, temperature, humidity, and wind frequency distribution;
- ◦
- Modeling domain: defined using a Cartesian receptor grid with appropriate resolution;
- ◦
- Receptor height: typically set at 1.5 m to represent average breathing height.
3. Results and Analysis
3.1. Physical Parameters from Emission Sources
3.2. Statistical Analysis
3.3. Meteorological Data Results
3.4. CH4 and CO2 Dispersion Modeling
4. Discussion
5. Conclusions
Author Contributions
Funding
Institutional Review Board Statement
Informed Consent Statement
Data Availability Statement
Acknowledgments
Conflicts of Interest
References
- IPPC. AR6 Synthesis Report: Climate Change 2023. Available online: https://www.ipcc.ch/report/sixth-assessment-report-cycle/ (accessed on 22 May 2025).
- UNEP. Annual Report 2023. Available online: https://www.unep.org/resources/annual-report-2023 (accessed on 22 May 2025).
- Giordano, C.R.; Van Brunt, M.E.; Halevi, S.J.; Castaldi, M.J.; Orlovits, Z.; Illes, Z. Landfill gas collection efficiency: Categorization of data from existing in-situ measurements. Waste Manag. 2024, 175, 83–91. [Google Scholar] [CrossRef] [PubMed]
- Yeşiller, N.; Hanson, J.L.; Manheim, D.C.; Newman, S.; Guha, A. Assessment of methane emissions from a California landfill using concurrent experimental, inventory, and modeling approaches. Waste Manag. 2022, 154, 146–159. [Google Scholar] [CrossRef]
- Prebilic, V.; Moze, M.; Golobic, I. Waste-to-Energy Processes as a Municipality-Level Waste Management Strategy: A Case Study of Kočevje, Slovenia. Processes 2024, 12, 1010. [Google Scholar] [CrossRef]
- Delgado, M.; López, A.; Esteban, A.L.; Lobo, A. Some findings on the spatial and temporal distribution of methane emissions in landfills. J. Clean. Prod. 2022, 362, 132334. [Google Scholar] [CrossRef]
- Elmi, A.; Al-Harbi, M.; Yassin, M.F.; Al-Awadhi, M.M. Modeling gaseous emissions and dispersion of two major greenhouse gases from landfill sites in arid hot environment. Environ. Sci. Pollut. Res. 2021, 28, 15424–15434. [Google Scholar] [CrossRef]
- Popli, K.; Lim, J.; Kim, H.K.; Kim, Y.M.; Tuu, N.T.; Kim, S. Prediction of greenhouse gas emission from municipal solid waste for South Korea. Environ. Eng. Res. 2020, 25, 462–469. [Google Scholar] [CrossRef]
- Kaza, S.; Yao, L.C.; Bhada-Tata, P.; Van Woerden, F. What a Waste 2.0: A Global Snapshot of Solid Waste Management to 2050; World Bank: Washington, DC, USA, 2018; Available online: https://openknowledge.worldbank.org/handle/10986/30317 (accessed on 2 April 2025).
- Mor, S.; Ravindra, K. Municipal solid waste landfills in lower- and middle-income countries: Environmental impacts, challenges and sustainable management practices. Process Saf. Environ. Prot. 2023, 174, 510–530. [Google Scholar] [CrossRef]
- Khafagy, S.M.N.M.; Sarmmak, A.E.; Emara, K. Modeling of methane emissions from waste disposal sites at selected Egyptian governorates and potential energy production from waste-to-energy projects. Sci. Rep. 2024, 14, 25040. [Google Scholar] [CrossRef]
- Zambrano-Monserrate, M.A.; Ruano, M.A.; Ormeño-Candelario, V. Determinants of municipal solid waste: A global analysis by countries’ income level. Environ. Sci. Pollut. Res. 2021, 28, 62421–62430. [Google Scholar] [CrossRef]
- Przydatek, G.; Generowicz, A.; Kanownik, W. Evaluation of the Activity of a Municipal Waste Landfill Site in the Operational and Non-Operational Sectors Based on Landfill Gas Productivity. Energies 2024, 17, 2421. [Google Scholar] [CrossRef]
- Manheim, D.C.; Yeşiller, N.; Hanson, J.L. Gas Emissions from Municipal Solid Waste Landfills: A Comprehensive Review and Analysis of Global Data. J. Indian Inst. Sci. 2021, 101, 625–657. [Google Scholar] [CrossRef]
- Manea, E.E.; Bumbac, C.; Dinu, L.R.; Bumbac, M.; Nicolescu, C.M. Composting as a sustainable solution for organic solid waste management: Current practices and potential improvements. Sustainability 2024, 16, 6329. [Google Scholar] [CrossRef]
- Duan, Z.; Scheutz, C.; Kjeldsen, P. Trace gas emissions from municipal solid waste landfills: A review. Waste Manag. 2021, 119, 39–62. [Google Scholar] [CrossRef]
- Molodtsov, D.V.; Mikheev, P.Y.; Maslikov, V.I. Assessment of the possibility of obtaining biohydrogen during decarbonization of municipal solid waste landfills. Int. J. Hydrogen Energy 2024, 82, 853–857. [Google Scholar] [CrossRef]
- Mønster, J.; Kjeldsen, P.; Scheutz, C. Methodologies for measuring fugitive methane emissions from landfills—A review. Waste Manag. 2019, 87, 835–859. [Google Scholar] [CrossRef]
- Yilmaz, M.; Tinjum, J.M.; Acker, C.; Marten, B. Transport mechanisms and emission of landfill gas through various cover soil configurations in an MSW landfill using a static flux chamber technique. J. Environ. Manag. 2021, 280, 111677. [Google Scholar] [CrossRef]
- Khanal, S.K. Anaerobic Biotechnology for Bioenergy Production. Principles and Application; Willey-Blackwell Publishing: Oxford, UK, 2008; pp. 29–41. [Google Scholar] [CrossRef]
- McBain, M.C.; Warland, J.S.; McBride, R.A.; Wagner-Riddle, C. Micrometeorological measurements of N2O and CH4 emissions from a municipal solid waste landfill. Waste Manag. Res. 2005, 23, 409–419. [Google Scholar] [CrossRef]
- Chetri, J.K.; Reddy, K.R. Advancements in Municipal Solid Waste Landfill Cover System: A Review. J. Indian Inst. Sci. 2021, 101, 557–588. [Google Scholar] [CrossRef]
- Delgado, M.; López, A.; Esteban-García, A.L.; Lobo, A. The importance of particularizing the model to estimate landfill GHG emissions. J. Environ. Manag. 2023, 325, 116600. [Google Scholar] [CrossRef] [PubMed]
- Ren, Y.; Zhang, Z.; Huang, M. A review on settlement models of municipal. Waste Manag. 2022, 149, 79–95. [Google Scholar] [CrossRef] [PubMed]
- IPCC. Methodology Report. Good Practice Guidance and Uncertainty Management in National Greenhouse Gas Inventories. 2000. Available online: https://www.ipcc.ch/publication/good-practice-guidance-and-uncertainty-management-in-national-greenhouse-gas-inventories/ (accessed on 27 May 2025).
- Tadesse, A.; Lee, J. Utilization of methane from municipal solid waste landfills. Environ. Eng. Res. 2024, 29, 230166. [Google Scholar] [CrossRef]
- US EPA. Importance of Methane. Available online: https://www.epa.gov/gmi/importance-methane?utm (accessed on 22 May 2025).
- Lombardi, M.; Mauri, F.; Fargnoli, M.; Napoleoni, Q.; Berardi, D.; Berardi, S. Occupational Risk Assessment in Landfills: Research Outcomes from Italy. Safety 2023, 9, 3. [Google Scholar] [CrossRef]
- Scarpelli, T.R.; Cusworth, D.H.; Duren, R.M.; Kim, J.; Heckler, J.; Asner, G.P.; Thoma, E.; Krause, M.J.; Heins, D.; Thorneloe, S. Investigating Major Sources of Methane Emissions at US Landfills. Environ. Sci. Technol. 2024, 58, 21545–21556. [Google Scholar] [CrossRef] [PubMed]
- US EPA. National Enforcement and Compliance Initiatives (NECIs) for Fiscal Years 2024−2027. 2023. Available online: https://www.epa.gov/enforcement/national-enforcement-and-compliance-initiatives (accessed on 29 May 2025).
- US EPA. Quantifying Methane Emissions from Landfilled Food Waste. 2023. Available online: https://www.epa.gov/land-research/quantifying-methane-emissions-landfilled-food-waste (accessed on 29 May 2025).
- Imbiribaa, B.C.O.; Ramosa, J.R.S.; de Sousa Silva, R.; Cattanioa, J.H.; do Coutod, L.L.; Mitschein, T.A. Estimates of methane emissions and comparison with gas mass burned in CDM action in a large landfill in Eastern Amazon. Waste Manag. 2020, 101, 28–34. [Google Scholar] [CrossRef]
- Kamalan, H. A new empirical model to estimate landfill gas pollution. J. Health Sci. Surveill. Syst. 2016, 4, 142–148. [Google Scholar]
- Ali, M.; Zhang, J.; Raga, R.; Lavagnolo, M.C.; Pivato, A.; Wang, X.; Zhang, Y.; Cossu, R.; Yue, D. Effectiveness of aerobic pretreatment of municipal solid waste for accelerating biogas generation during simulated landfilling. Front. Environ. Sci. Eng. 2018, 12, 5. [Google Scholar] [CrossRef]
- Folino, A.; Gentili, E.; Komilis, D.; Calabrò, P.S. Biogas recovery from a state-of-the-art Italian landfill. J. Environ. Manag. 2024, 367, 122040. [Google Scholar] [CrossRef] [PubMed]
- Jiang, G.; Liu, D.; Chen, W.; Han, Z.; Li, Q. Greenhouse gas emissions from semi-aerobic bioreactor landfills with different vent-pipe diameters. Environ. Sci. Pollut. Res. 2021, 28, 17563–17572. [Google Scholar] [CrossRef]
- BP, N.; Tabaroei, A.; Garg, A. Methane Emission and Carbon Sequestration Potential from Municipal Solid Waste Landfill, India. Sustainability 2023, 15, 7125. [Google Scholar] [CrossRef]
- Balasus, N.; Jacob, D.J.; Maxemin, G.; Jenks, C.; Nesser, H.; Maasakkers, J.D.; Cusworth, D.H.; Scarpelli, T.R.; Varon, D.J.; Wang, X. Satellite monitoring of annual US landfill methane emissions and trends. Environ. Res. Lett. 2025, 20, 024007. [Google Scholar] [CrossRef]
- Xu, J.; Liu, Z.; Dai, J. Environmental and economic trade-off-based approaches towards urban household waste and crop straw disposal for biogas power generation project -a case study from China. J. Clean. Prod. 2021, 319, 128620. [Google Scholar] [CrossRef]
- Jacob, R.; Sergeev, D.; Muller, M. Valorisation of waste materials for high temperature thermal storage: A review. J. Energy Storage 2022, 47, 103645. [Google Scholar] [CrossRef]
- Zhazhkov, V.V.; Politaeva, N.A.; Velnozhina, K.A.; Shinkovich, P.S.; Norov, B.K. Production of biogas from organic waste at landfills by anaerobic digestion and its further conversion into biohydrogen. Int. J. Hydrogen Energy 2024, 70, 779–785. [Google Scholar] [CrossRef]
- European Environmental Agency. Available online: https://www.eea.europa.eu/publications/many-eu-member-states/romania/view (accessed on 4 April 2025).
- Government Ordinance No. 2 of August 11, 2021, Regarding Waste Disposal. Available online: https://legislatie.just.ro/Public/DetaliiDocumentAfis/245381 (accessed on 31 July 2024). (In Romanian).
- Technical Norm of November 26, 2004, on Waste Disposal. Available online: https://legislatie.just.ro/Public/DetaliiDocument/200022 (accessed on 31 July 2024). (In Romanian).
- U.S. Environmental Protection Agency. AERMOD Implementation Guide. 2021. Available online: https://nepis.epa.gov/ (accessed on 30 May 2025).
- Optima Biogas. Available online: www.mru.eu (accessed on 25 March 2025).
- Romanian National Meteorological Administration. Available online: https://www.meteoromania.ro/ (accessed on 31 July 2024). (In Romanian).
- Directive 2008/50/CE Transpose in Romanian Legislation by Law No. 104/2011 Regarding Air Quality. Available online: https://calitateaer.ro/public/legislation-page/national-legislation-page/?__locale=en (accessed on 2 April 2025). (In Romanian).
- Hegde, U.; Chang, T.C.; Yang, S.S. Methane and carbon dioxide emissions from Shan-Chu-Ku landfill site in northern Taiwan. Chemosphere 2003, 52, 1275–1285. [Google Scholar] [CrossRef] [PubMed]
- European Environment Agency. Available online: https://www.eea.europa.eu/en/analysis/indicators/diversion-of-waste-from-landfill (accessed on 15 April 2025).
- Iacoboaea, C.; Luca, O.; Petrescu, F. An analysis of Romania’s municipal waste within the European context. Theor. Empir. Res. Urban Manag. 2013, 8, 73–84. [Google Scholar]
- Tokarcikova, E.; Durisova, M.; Trojakova, T. Circular Economy: Municipal solid waste and landfilling analyses in Slovakia. Economies 2024, 12, 289. [Google Scholar] [CrossRef]
- EuroStat. Available online: https://ec.europa.eu/eurostat/web/products-eurostat-news/w/ddn-20250213-1 (accessed on 16 April 2025).












| Feature | Stereo 70 (Meters) | DMS (Degrees, Minutes, Seconds) |
|---|---|---|
| Units | Meters (Cartesian) | Angular (degrees) |
| Best for | Mapping, cadastral, GIS | GPS display, global positioning |
| Distance and area | Easy to calculate | Requires conversion |
| Romanian compatibility | Official standard | Requires conversion |
| Software compatibility | Excellent (GIS, CAD) | Limited |
| Period | Sources | Volumetric Flow Rate, m3/s | Velocity, m/s | Temperature, °C | Humidity, % |
|---|---|---|---|---|---|
| Summer 2023 | P1 Well | 0.035 | 0.06024 | 18.1 | 81.2 |
| P2 Well | 0.007 | 0.01205 | 19.4 | 82.5 | |
| P3 Well | 0.007 | 0.01205 | 84.6 | 20.7 | |
| P4 Well | 0.035 | 0.06024 | - | - | |
| P5 Well | 0.049 | 0.08434 | - | - | |
| P6 Well | 0.064 | 0.11015 | - | - | |
| Autumn 2023 | P1 Well | 0.007 | 0.01205 | 17.9 | 73.4 |
| P2 Well | 0.007 | 0.01205 | 21.3 | 69.3 | |
| P3 Well | 0.007 | 0.01205 | 23.1 | 81.2 | |
| P4 Well | 0.007 | 0.01205 | - | - | |
| P5 Well | 0.007 | 0.01205 | - | - | |
| P6 Well | 0.007 | 0.01205 | - | - | |
| Summer 2024 | P1 Well | 0.007 | 0.01205 | 22.6 | 63.5 |
| P2 Well | 0.007 | 0.01205 | 24.5 | 70.7 | |
| P3 Well | 0.007 | 0.01205 | 21.9 | 68.4 | |
| P4 Well | 0.007 | 0.01205 | 23.5 | 69.5 | |
| P5 Well | 0.007 | 0.01205 | 26.7 | 71.3 | |
| P6 Well | 0.007 | 0.01205 | 24.4 | 70.5 | |
| Autumn 2024 | P1 Well | 0.007 | 0.01205 | 5.6 | 76.9 |
| P2 Well | 0.007 | 0.01205 | 6.5 | 78.3 | |
| P3 Well | 0.007 | 0.01205 | 5.9 | 80.1 | |
| P4 Well | 0.007 | 0.01205 | 5.7 | 77.7 | |
| P5 Well | 0.007 | 0.01205 | 5.7 | 74.8 | |
| P6 Well | 0.007 | 0.01205 | 5.9 | 78.8 |
| Gas | CH4 | CO2 | ||||||
|---|---|---|---|---|---|---|---|---|
| Season/ Year | Autumn/ 2023 | Autumn/ 2024 | Summer/ 2023 | Summer/ 2024 | Autumn/ 2023 | Autumn/ 2024 | Summer/ 2023 | Summer/ 2024 |
| MIN | 0.004 | 0.072 | 0.041 | 0.017 | 0.138 | 0.172 | 0.254 | 0.190 |
| MAX | 0.198 | 4.784 | 1.851 | 1.078 | 7.216 | 9.936 | 11.10 | 9.511 |
| MN | 0.068 | 1.488 | 0.720 | 0.407 | 2.520 | 3.315 | 4.784 | 3.624 |
| MED | 0.047 | 1.186 | 0.548 | 0.313 | 2.173 | 2.724 | 4.194 | 3.059 |
| SD | 0.053 | 0.982 | 0.501 | 0.266 | 1.495 | 2.057 | 2.612 | 2.068 |
| CV (%) | 77.52 | 65.99 | 69.57 | 65.33 | 59.35 | 62.06 | 54.59 | 57.07 |
| SEM | 0.007 | 0.124 | 0.063 | 0.033 | 0.188 | 0.259 | 0.329 | 0.261 |
| SKEW | 1.127 | 1.314 | 0.955 | 0.910 | 1.183 | 1.142 | 0.524 | 0.857 |
| KURT | 0.169 | 1.648 | −0.215 | 0.214 | 1.385 | 1.177 | −0.539 | 0.361 |
Disclaimer/Publisher’s Note: The statements, opinions and data contained in all publications are solely those of the individual author(s) and contributor(s) and not of MDPI and/or the editor(s). MDPI and/or the editor(s) disclaim responsibility for any injury to people or property resulting from any ideas, methods, instructions or products referred to in the content. |
© 2025 by the authors. Licensee MDPI, Basel, Switzerland. This article is an open access article distributed under the terms and conditions of the Creative Commons Attribution (CC BY) license (https://creativecommons.org/licenses/by/4.0/).
Share and Cite
Gavrila, G.O.; Vasile, G.G.; Calinescu, S.M.; Constantin, C.; Tanase, G.; Cirstea, A.; Stancu, V.; Danciulescu, V.; Orbeci, C. Assessment of CH4 and CO2 Emissions from a Municipal Waste Landfill: Trends, Dispersion, and Environmental Implications. Atmosphere 2025, 16, 752. https://doi.org/10.3390/atmos16070752
Gavrila GO, Vasile GG, Calinescu SM, Constantin C, Tanase G, Cirstea A, Stancu V, Danciulescu V, Orbeci C. Assessment of CH4 and CO2 Emissions from a Municipal Waste Landfill: Trends, Dispersion, and Environmental Implications. Atmosphere. 2025; 16(7):752. https://doi.org/10.3390/atmos16070752
Chicago/Turabian StyleGavrila, Georgeta Olguta, Gabriela Geanina Vasile, Simona Mariana Calinescu, Cristian Constantin, Gheorghita Tanase, Alexandru Cirstea, Valentin Stancu, Valeriu Danciulescu, and Cristina Orbeci. 2025. "Assessment of CH4 and CO2 Emissions from a Municipal Waste Landfill: Trends, Dispersion, and Environmental Implications" Atmosphere 16, no. 7: 752. https://doi.org/10.3390/atmos16070752
APA StyleGavrila, G. O., Vasile, G. G., Calinescu, S. M., Constantin, C., Tanase, G., Cirstea, A., Stancu, V., Danciulescu, V., & Orbeci, C. (2025). Assessment of CH4 and CO2 Emissions from a Municipal Waste Landfill: Trends, Dispersion, and Environmental Implications. Atmosphere, 16(7), 752. https://doi.org/10.3390/atmos16070752

