Next Article in Journal
Analyzing the Precise Point Positioning Performance of Different Dual-Frequency Ionospheric-Free Combinations with BDS-3 and Galileo
Next Article in Special Issue
Children’s Allergic Sensitization to Pets: The Role of Air Pollution
Previous Article in Journal
How Have Emissions and Weather Patterns Contributed to Air Pollution in Lanzhou, China?
Previous Article in Special Issue
Approaches to Estimating Indoor Exposure to Radon—A Systematic Review
 
 
Font Type:
Arial Georgia Verdana
Font Size:
Aa Aa Aa
Line Spacing:
Column Width:
Background:
Article

A Method for Forecasting Indoor Relative Humidity for Improving Comfort Conditions and Quality of Life

by
Snezhinka Zaharieva
1,*,
Ivan Georgiev
2,3,
Slavi Georgiev
2,3,*,
Adriana Borodzhieva
4 and
Venelin Todorov
2,5
1
Department of Automation and Electronics, Faculty of Electrical Engineering, Electronics and Automation, University of Ruse, 8 Studentska Str., 7004 Ruse, Bulgaria
2
Department of Informational Modeling, Institute of Mathematics and Informatics, Bulgarian Academy of Sciences, 8 Acad. Georgi Bonchev Str., 1113 Sofia, Bulgaria
3
Department of Applied Mathematics and Statistics, Faculty of Natural Sciences and Education, University of Ruse, 7004 Ruse, Bulgaria
4
Department of Telecommunications, Faculty of Electrical Engineering, Electronics and Automation, University of Ruse, 8 Studentska Str., 7004 Ruse, Bulgaria
5
Department of Parallel Algorithms and Machine Learning with a Laboratory in Neurotechnologies, Institute of Information and Communication Technologies, Bulgarian Academy of Sciences, 25A Acad. Georgi Bonchev Str., 1113 Sofia, Bulgaria
*
Authors to whom correspondence should be addressed.
Atmosphere 2025, 16(3), 315; https://doi.org/10.3390/atmos16030315
Submission received: 29 January 2025 / Revised: 24 February 2025 / Accepted: 3 March 2025 / Published: 10 March 2025

Abstract

Indoor air quality plays a crucial role in human health and well-being, with relative humidity (RH) being a key factor influencing respiratory health, indoor comfort, and the interior lifespan of buildings. Poor RH control can exacerbate indoor air pollution, leading to adverse health effects and increased risks of microbial growth. This study created a predictive approach to indoor RH management by developing an intelligent electronic system that proactively regulates a humidifier and dehumidifier to maintain optimal humidity levels. The system integrates a forecasting algorithm based on the ARIMA model, enabling short-term RH predictions and dynamic adjustments before extreme conditions occur. The ARIMA model was selected for its robustness in time-series forecasting, ensuring precise predictions and improved indoor climate regulation. The results demonstrate that this predictive control strategy significantly reduces fluctuations in RH, preventing the effects of indoor air pollution associated with humidity extremes while enhancing energy efficiency. Additionally, the iterative validation process confirms the model’s reliability and adaptability to changing environmental conditions. This study suggests the importance of predictive RH control in mitigating the threat of poor indoor air quality, improving indoor comfort, and promoting energy-efficient and sustainable living environments.

1. Introduction

Relative humidity (RH) is one of the most critical parameters of the indoor microclimate, playing a fundamental role in ensuring a comfortable and healthy environment. Improper RH regulation can lead to significant discomfort and health concerns, including eye irritation, skin dryness, and an increased risk of respiratory and allergic conditions. Excessive humidity, on the other hand, fosters mold growth and exacerbates respiratory infections and dust mite allergies, further compromising indoor air quality. Maintaining the RH within an optimal range is therefore essential for safeguarding both human health and the interior lifespan of buildings [1].
Forecasting RH enables the proactive regulation of this vital parameter, preventing extreme fluctuations before they occur. The integration of predictive models into IoT-enabled smart systems allows for the real-time, dynamic optimization of RH levels, significantly enhancing indoor air quality management. Such intelligent systems not only improve occupant comfort but also mitigate the health risks associated with poor humidity control, aligning with modern approaches to sustainable and adaptive indoor environments.
It is estimated that individuals spend over 90% of their daily lives indoors, excluding holidays [2]. Consequently, the quality of indoor microclimates in workplaces, residential buildings, and urban spaces is increasingly recognized as a key determinant of overall quality of life. Furthermore, poor indoor comfort conditions directly impact human productivity and indirectly affect the energy efficiency of buildings [3,4].
Scientific evidence indicates [5] that RH significantly influences cognitive performance and productivity. For instance, at an RH level of approximately 40% and a temperature of 24 °C, students achieve optimal learning outcomes, whereas deviations from these values lead to increased discomfort and decreased efficiency. This underscores the necessity of predictive RH control systems that not only maintain optimal environmental conditions but also adaptively regulate indoor climates based on occupants’ specific needs. By leveraging forecasting techniques, these systems contribute to healthier, more productive indoor environments while reducing energy waste and promoting sustainable building management.
The accurate forecasting of RH in indoor environments is crucial for mitigating the adverse effects of humidity fluctuations before they compromise indoor air quality and occupant health. A predictive approach enables timely interventions, reducing the likelihood of conditions that foster microbial growth, airborne pollutants, and respiratory distress. Furthermore, forecasting RH contributes to energy-efficient climate control by optimizing the operation of HVAC systems, humidifiers, and dehumidifiers, thereby minimizing unnecessary energy consumption. The ability to anticipate RH variations is particularly valuable in environments with strict air quality requirements, such as hospitals, laboratories, and educational institutions, where maintaining stable conditions is essential for health and performance. Despite the growing recognition of the importance of indoor air quality, existing studies have primarily focused on RH regulation rather than its proactive forecasting, highlighting a gap in the literature that this study aimed to address.
Time-series forecasting is an important aspect of data analysis, especially when it comes to forecasting the climatic and microclimatic parameters in living spaces. In the context of relative humidity, the autoregressive integrated moving average (ARIMA) model has established itself as one of the most effective tools for time-series analysis. This method offers a number of advantages that make it particularly suitable for forecasting relative humidity in residential spaces [6,7,8,9,10].
The ARIMA model has considerable flexibility, allowing it to adapt to different types of time series. The relative humidity in residential spaces often exhibits complex dynamics, including both trends and seasonal variations, depending on the climatic conditions and specific characteristics of the spaces. ARIMA is capable of analyzing and modeling such non-stationary data by applying difference fits, allowing it to successfully deal with time series that are not stationary [10,11,12].
One of the main advantages of ARIMA is its ability to integrate data, which is particularly important for time series with long-term trends and short-term fluctuations. When forecasting relative humidity, the model can detect and analyze the relationships between values over different time periods, providing more accurate forecasts. For this reason, ARIMA appears to be more suitable for forecasting given the dynamic climate changes that affect humidity [13,14,15].
ARIMA models combine autoregressive (AR) and mean-averaged (MA) components, allowing the analysis to reflect the complex dependencies in the data. In modeling relative humidity, ARIMA provides a mechanism to capture the interactions between antecedent humidity values and the random fluctuations associated with external conditions such as temperature and other factors. This ability to model complex interactions is essential for producing accurate and reliable forecasts.
ARIMA models have three basic parameters (p, d, q) that can be tuned according to the specifics of the time series being analyzed: p is the number of lag observations in the model, also known as the lag order; d is the number of times the raw observations are differenced, also known as the degree of differencing; q is the size of the moving average window, also known as the order of the moving average. This tuning allows researchers to optimize the model according to the specific characteristics of the relative humidity data, which increases the accuracy of the predictions. Parameterization provides the opportunity for detailed model tuning and provides flexibility in the analysis [16,17].
ARIMA models offer means of assessing model adequacy through statistical tests of residuals. This is particularly important in the context of relative humidity prediction, as it allows the identification of deficiencies in the model and provides information for necessary adjustments. By adequately testing assumptions, researchers can ensure that the predictions are reliable and applicable [6,18,19].
There are other state-of-the-art algorithms to make forecasts for humidity and temperature. The deep learning approach has proven powerful in solving many tasks. A paper [20] presents Geo-LSTM-Kriging model, a forecasting approach that integrates land use/land cover (LULC) data, historical weather data, and spatial distance information to predict urban microclimate conditions. By leveraging both spatial and temporal dimensions, the model achieves high-resolution forecasts for temperature and relative humidity, having higher accuracy compared to traditional methods, with reduced temperature and relative humidity RMSEs. The authors in [21] focused on forecasting the indoor humidity levels in greenhouses using machine learning techniques. They evaluated seven regression models and combined the best-performing ones into a stacking ensemble model, achieving highly accurate humidity predictions with a high R2 and low RMSE. This approach highlights the effectiveness of ensemble learning in precise forecasting, which is critical for managing greenhouse environments and ensuring sustainable agricultural production. A paper [22] introduces a hybrid forecasting approach combining long short-term memory (LSTM) networks and extreme learning machines (ELMs) to improve the accuracy of relative humidity predictions. The study demonstrates that the hybrid models (LSTM-ELM and ELM-LSTM) outperformed the stand-alone methods in both univariate and multivariate forecasting tasks, achieving lower MAEs and RMSEs with shorter computation time. Additionally, the use of recursive feature elimination (RFE) identified dewpoint temperature, temperature, and wind speed as key factors influencing relative humidity, offering valuable insights for more precise and efficient forecasting.
What is more, machine learning approaches are suitable for regression problems. A study [23] explored the use of the random forest algorithm for forecasting relative humidity based on dry- and wet-bulb temperatures. By integrating Aspen HYSYS® V10 and MATLAB® R2019a to create a data mining environment, the study demonstrates that the random forest model predicts relative humidity with a low mean absolute deviation, outperforming a support vector regression model. The work underscores the efficacy of random forest in tackling nonlinear humidity prediction challenges, with significant implications for improving air-based energy systems design and environmental management. The authors in [24] explored the prediction of indoor relative humidity (RH) and CO2 levels in a cob building using the piecewise autoregressive exogenous model (PWARX). The study, conducted during the initial months of the CobBauge prototype’s operation, demonstrated the model’s ability to accurately forecast RH levels by classifying moisture content based on material properties and external conditions. While the PWARX model also predicted indoor CO2 levels with reasonable accuracy, it encountered challenges in capturing the complex interactions influencing CO2 concentrations, underscoring the need for further refinement in modeling indoor air quality dynamics. In [25], a machine-learning-based approach was proposed to estimate unmeasured indoor environmental variables using a limited number of sensors in smart buildings. By employing XGBoost models trained on a six-month dataset, the study achieved accurate estimations of temperature, relative humidity, and CO2 concentration. The results demonstrate the potential of this method to optimize heating, ventilation, and air conditioning (HVAC) system control, reduce energy waste, and simplify sensor networks, enhancing the practicality and efficiency of smart building operations.
However, the application of deep and machine learning algorithms might require extensive hardware capabilities, which are not always available on humidifiers and air-conditioners. On the other hand, ARIMA-type models are not as resource-demanding and could be implemented on a variety of electronic devices. In view of the above arguments, it can be concluded that the ARIMA model appears to be a suitable method for predicting relative humidity in residential rooms. Its flexibility, ability to deal with non-stationary data, the complexity of dependencies, the availability of tuning parameters, and the statistical verification of assumptions make it an ideal tool for the analysis of climatic conditions in dwellings. The application of ARIMA models in the context of relative humidity not only improves the quality of predictions but also provides a basis for making informed decisions about the management of the microclimate in residential spaces [26,27,28,29].
This paper is organized as follows: In the next section, we present the criteria to ensure a comfortable and healthy environment, give the indoor relative humidity control algorithm, and describe how the electronic control unit works. In Section 3, we describe both ARIMA models in great detail, present the results obtained from the algorithm execution, and discuss them. The last section concludes this paper.
This study emphasizes the importance of predictive methods for regulating relative humidity to ensure a comfortable and healthy indoor environment. By developing IoT-based intelligent systems, it proposes a solution that not only enhances indoor air quality but also contributes to the sustainable management of resources in enclosed spaces. Given the growing concerns about indoor air pollution and its adverse effects on human health, predictive RH control plays a crucial role in mitigating pollutants, preventing humidity-related issues such as mold growth, and maintaining optimal living conditions.

2. Criteria and Enforcement Mechanisms to Ensure a Comfortable and Healthy Environment

In 2018, a multi-sensor system was developed for monitoring microclimatic parameters [30], designed as a tool for modeling the energy performance of residential and public buildings. The collected microclimate data served as a foundation for analyzing and optimizing energy efficiency [31]. Over time, based on accumulated measurements, the system has been further refined, expanding its functionality beyond mere monitoring to include the capability of actively controlling microclimatic conditions in indoor spaces [32,33]. This advancement aims to ensure optimal comfort and a healthier indoor environment. The present study builds upon this intelligent system, leveraging its enhanced capabilities for proactive humidity regulation.
The next subsection presents the criteria for ensuring comfortable living conditions and improving quality of life; then, the electronic control unit is discussed in great detail.

2.1. Criteria for Ensuring Comfortable Living Conditions in Residential Premises and Improving the Quality of Life of Their Occupants

In order to achieve optimal comfort levels in indoor spaces, it is necessary to formulate certain criteria that are relevant to the operation of the systems, thereby achieving optimal comfort conditions through temperature and humidity control [34,35,36,37,38,39,40]. Due to this reason, the following criteria were formulated:
Criterion 1: determination of the minimum required capacity of the controllable heat source and humidity control system.
The first criterion relates to the need to accurately determine the minimum power required for the heat source to operate, which inevitably impacts the humidity control system. In rooms of different volumes, it is essential to calculate the specific heat coefficient of air, which essentially means establishing the total volume of the room.
Using this approach, the energy required to achieve the desired temperature and relative humidity levels can be easily estimated. This step is key to efficient resource management and energy consumption optimization.
Criterion 2: selection of the required power of the energy source.
The second criterion implies the selection of the required power of the energy source at given desired temperature and relative humidity limits for the room, together with the time interval in which these conditions have to be achieved. In order to minimize heat loss, the electronic system adjusts the temperature and relative humidity to reach the setpoint values at the last possible moment closest to the preset time. Depending on the differences between the actual and the desired temperature and humidity values, the electronic system selects the appropriate power of the energy source to provide effective climate control.
Criterion 3: detection of presence.
The third criterion concerns the ability of a system to detect the presence of people in the room. In cases where occupants are present, the temperature and relative humidity need to be adjusted smoothly [41]. The system reaches the setpoints using the pre-calculated minimum capacities over a longer period. Conversely, in the absence of occupants, to minimize heat dissipation losses, the system uses powers close to the maximum to reach the preset values over a shorter period.
Criterion 4: assessment of ambient temperature and relative humidity.
The fourth criterion relates to the assessment of ambient temperature and relative humidity [40]. If the room temperature exceeds 18 °C, the system maintains the set temperature for a longer period using an output power close to the minimum calculated. In this case, the heat dissipation losses are negligible. Conversely, when the room temperature is below 18 °C, the system regulates the temperature for a shorter period using powers close to the maximum possible. The permissible relative humidity limits during the winter period (when the average daily ambient temperature is below 10 °C) range from 30% to 75%. During the summer season (at an average daily temperature above 10 °C), the permissible relative humidity values depend on the temperature ranges as follows:
-
When the temperature is above 28 °C, the relative humidity must be between 40% and 45%;
-
When the temperature is in the range of 26 °C to 28 °C, the relative humidity must be in the range of 40% to 50%;
-
When the temperature is in the range of 25 °C to 26 °C, the relative humidity must be in the range of 40% to 55%;
-
When the temperature is in the range of 24 °C to 25 °C, the relative humidity must be in the range 40% to 60%;
-
When the temperature is below 24 °C, the relative humidity must be in the range 40% to 65%.
Criterion 5: ensuring minimum temperature in the absence of presence.
The last criterion relates to ensuring a minimum room temperature when there is no occupancy or the continuous absence mode is activated. During periods when conditions do not meet the preset parameters, the electronic system must maintain a temperature of 18 °C and a relative humidity in the range of 30% to 40%. If an occupant is not present for a period exceeding 48 h, the system ignores the preset parameters and switches to “continuous absence” mode. In this mode, the minimum temperature the system must maintain is 10 °C, and the relative humidity remains in the range of 30% to 40%.
These criteria form the basis of the effective management of the climatic conditions in living spaces, ensuring comfort and energy efficiency. Compliance with these guidelines not only optimizes energy consumption but also improves the overall quality of life of the occupants.
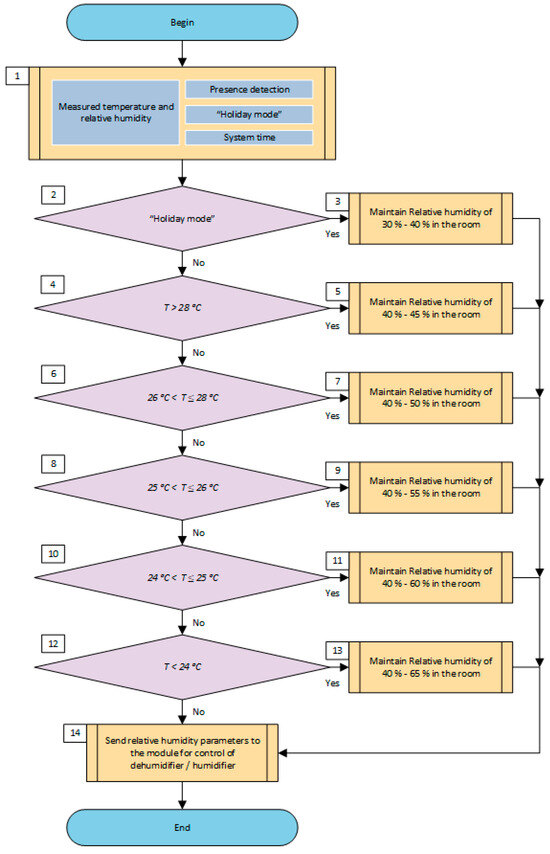
The input data underlying the humidity control algorithm presented in Figure 1 include several critical components as defined in Block 1. These data include the DHT22 sensor-measured indoor relative humidity and temperature values, user presence information, continuous absence mode activation, and current system time. These parameters serve as the basis for adequate climate control in a room.
The next step in the algorithm, presented in Block 2, is the check to activate the “continuous absence” mode. If this mode is active, the algorithm proceeds to Block 3, where parameters are established to maintain the relative humidity in the range of 30% to 40%. This step is essential to optimize energy consumption and achieve the desired comfort conditions in the absence of a user.
The subsequent phase of the system’s operation, delineated in Block 4, centers on the precise activation or deactivation of the dehumidifier or humidifier based on real-time data inputs and measured relative humidity levels. This stage plays a pivotal role in the adaptive control framework, ensuring the system dynamically responds to fluctuating environmental conditions to optimize indoor climate parameters.
In Block 4, the algorithm initiates by evaluating the condition T > 28 °C. Upon satisfying this criterion, Block 5 sets operational parameters, specifically targeting the measured relative humidity and establishing a desired range of 40% to 45%. This ensures the system effectively manages moisture levels under high-temperature conditions.
Following this, the algorithm assesses intermediate temperature ranges, employing a series of conditional checks to progressively refine humidity control. For instance, in Block 6, the algorithm verifies whether 26 °C < T ≤ 28 °C. If true, Block 7 adjusts the target relative humidity to fall within 40% to 50%. Similarly, Block 8 examines whether 25 °C < T ≤ 26 °C, with the corresponding parameters in Block 9 ensuring humidity is maintained between 40% and 55%.
The algorithm continues with analogous logic for progressively lower temperature ranges. In Block 10, the condition 24 °C < T ≤ 25 °C, is analyzed, prompting Block 11 to enforce a relative humidity range of 40% to 60%. Finally, in Block 12, when T > 24, the system sets the parameters in Block 13 to uphold a relative humidity range of 40% to 65%.
This structured approach ensures the seamless integration of environmental parameters into system operations, maintaining optimal indoor conditions and enhancing overall energy efficiency. By tailoring humidity control to specific temperature ranges, the system achieves a finely tuned balance between occupant comfort and resource conservation.

2.2. Electronic Control Unit

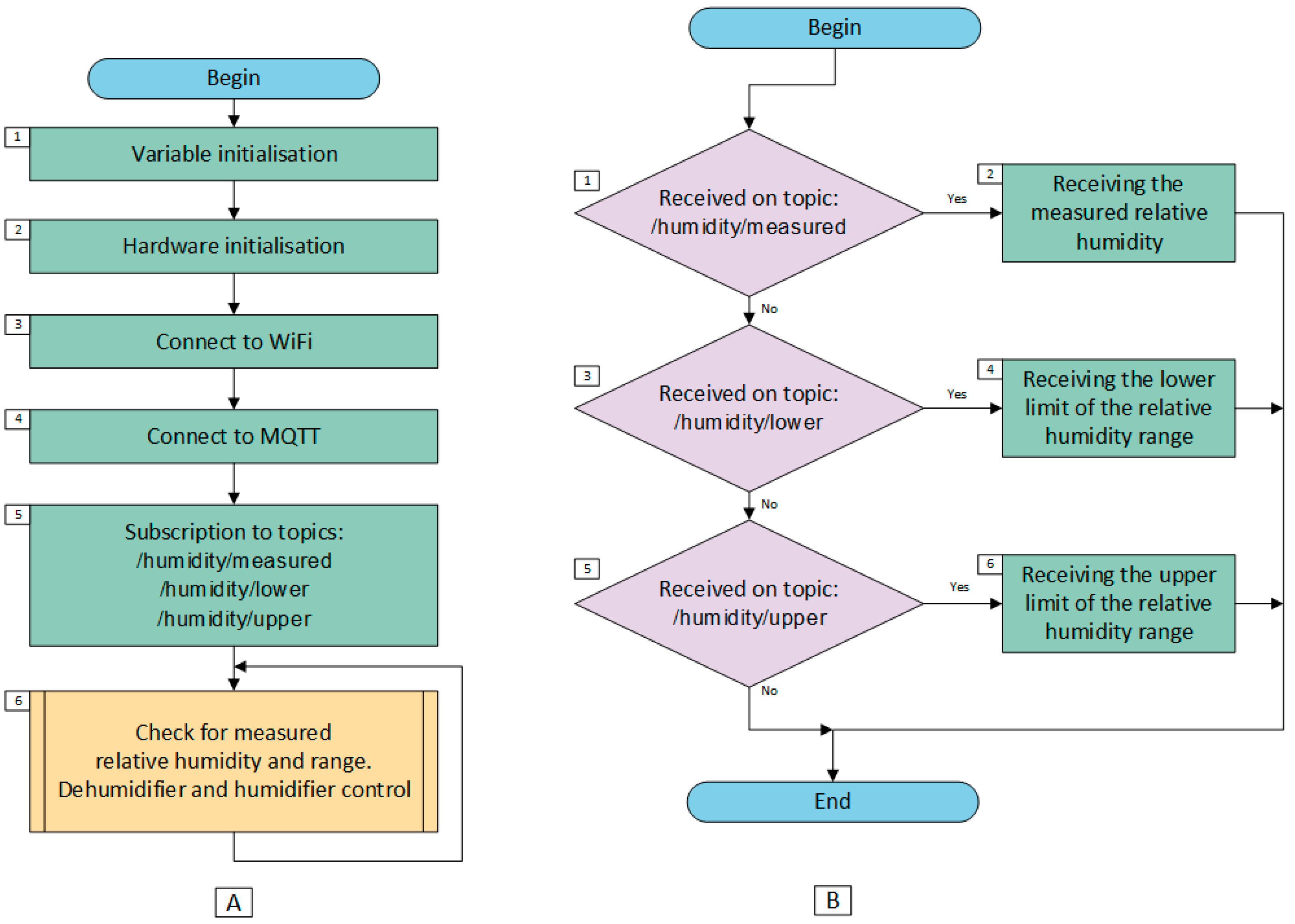
For the precise control of the dehumidifier and humidifier, a dedicated electronic control unit (ECU) was designed for the integrated control of both loads. This module is an essential component of the system for maintaining optimum climatic conditions, and its functionality is structured and visualized by the block diagram shown in Figure 2.
The Arduino IDE 1.8.19 platform was used in the firmware development for the control module. This software environment provides a convenient and intuitive interface for microcontroller programming, which greatly facilitated the development and integration processes of the required algorithms. Arduino IDE was chosen for its compatibility with a variety of hardware platforms and the availability of a rich library of features that contribute to efficient process control.
The functioning of the ECU is regulated by an algorithm that is schematically represented in Figure 3. This algorithm was developed to systematically and reliably control the climate parameters according to predefined requirements. The algorithm follows a logical sequence of steps that ensure the activation or deactivation of the dehumidifier or humidifier depending on the current measurements as well as the target humidity and temperature values.
Particular attention was paid to the adaptivity of the algorithm, which allows the dynamic adjustment of the system to changing environmental conditions. This ensures both efficient microclimate management and the optimization of energy consumption. As a result, the developed electronic module represents not only a technical solution but also a key tool for improving comfort and energy efficiency in a variety of applications.
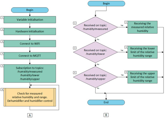
The execution process of the humidity control program begins with a detailed initialization phase, represented as Step 1 and designated as Subalgorithm “A”. This step is of critical importance, as it provides the necessary resources and establishes the foundation for the proper functioning of the algorithm. Within Subalgorithm “A”, essential operations are performed to ensure the functionality of the hardware and the connectivity of the system.
Firstly, in Step 2, the hardware of the ESP8266 module is initialized. This module facilitates wireless communication and network connectivity, serving as a cornerstone for the development of IoT systems due to its efficient and reliable data exchange [42,43]. In Step 3, the module establishes a connection to a preconfigured Wi-Fi network, a crucial step for enabling real-time data transmission and reception.
Progressing further, in Step 4, the system registers with an Message Queuing Telemetry Transport (MQTT) server protocol specifically designed for data exchange between distributed system components [44,45,46]. MQTT plays a pivotal role in enabling communication between control modules and sensory devices. Following successful registration, the module subscribes to three specific topics in Step 5: “/humidity/measured”, “/humidity/lower”, and “/humidity/upper”. These topics facilitate the reception of critical information, including the measured relative humidity and the predefined thresholds required to maintain optimal environmental conditions.
Upon completing Subalgorithm “A”, the program transitions to the data processing phase, governed by Subalgorithm “B”. When a message is received from the MQTT server, the algorithm first analyzes the message topic in Step 1. If the topic matches “/humidity/measured”, the measured relative humidity value is stored in a global variable for subsequent processing (Step 2). If the topic does not match, the algorithm proceeds to check for “/humidity/lower” in Step 3. Upon finding a match, the lower threshold of the humidity range is recorded in Step 4. Similarly, in Step 5, the topic “/humidity/upper” is processed, and the upper threshold is stored in the corresponding global variable.
Following these validations, the algorithm enters an infinite loop, where current data are continuously analyzed. In Step 6, the measured humidity is compared to the predefined range. If the value falls within the specified limits, both the dehumidifier and humidifier remain deactivated, ensuring an optimal indoor climate. However, if the humidity exceeds the upper threshold, the dehumidifier is activated, whereas the humidifier is turned on if the humidity drops below the lower threshold.
This approach ensures dynamic humidity control, combining high efficiency with adaptability to changing conditions. The integration of MQTT- and ESP8266-based algorithms provides not only a high degree of automation but also scalability for IoT applications. The system demonstrates significant potential for deployment in modern smart buildings, where comfort and energy efficiency are paramount.

3. Results of the Proposed ARIMA Models for Predicting Indoor Relative Humidity

The set criteria for ensuring the conditions of a comfortable and healthy environment for the occupants of an enclosed space are essential for the preventive maintenance of optimal microclimatic parameters, one of which is relative humidity. This is possible through the implementation of a predictive model that dynamically, over a given time interval, predicts microclimatic parameters, relative humidity in particular. On the basis of the forecasts obtained, the electronic system preventively adjusts the microclimatic parameters in such a way as to maintain the conditions for optimal comfort and a healthy environment. Another equally important advantage is that, based on the adequate forecasts obtained, more efficient management of the parameters responsible for ensuring comfortable and healthy conditions is achieved, and this, in turn, reduces electricity costs. To focus on prediction, we were interested in short-term forecasting, up to one hour. Longer periods were outside the scope of interest due to two reasons: Firstly, the microclimate environment is a subject to rapid changes—one may enter the room and/or open a window; then, long-term forecasts become irrelevant. Secondly, when the actual humidity level becomes apparent, the next round of short-term forecasting is performed, and its outcome is much more accurate than a long-term prediction with historical values.

3.1. Algorithm for the Operation of Block Prediction

One of the proven approaches for predicting microclimatic parameters is the ARIMA model [47,48,49]. In this regard, a forecasting block is embedded in the developed electronic system that follows the steps of the algorithm shown in Figure 4.
In Block 1, the last n numbers of input data are read as a time series (n = 312). They consist of the historical values, stored in memory. In Block 2, the last k number of values are set aside for the validation of the proposed ARIMA model (k = 6). Based on the initial n-k historical data, the autocorrelation functions (ACFs) and partial autocorrelation functions (PACFs) are constructed in Block 3. They serve as a landmark to select suitable p, d, and q values. The next step of the algorithm is to propose an ARIMA model with fixed p, d, and q values (Block 4), which is accordingly calibrated. Under the chosen ARIMA model, the errors of the autocorrelations and partial autocorrelations, as well as their confidence intervals, are constant in Block 5. The last k values are estimated (k = 6) and compared with the last validation. In Block 6, the adequacy of the model is checked by seeing how many of the ACF and PACF errors are outside their confidence intervals. In the same block, the model validation errors are estimated by the last k number of values, which simply show the deviation of the predicted levels from the real ones.
If the validation errors are acceptable and the errors of autocorrelations and partial autocorrelations are within acceptable limits, then the algorithm proceeds to Block 7, where, based on the last n values, a forecast is made by the selected ARIMA model for the next one astronomical hour, on a 10 min basis. The predicted data from Block 7 are then fed into the electronic system, which triggers the electronic module (Figure 2) to control the dehumidifier and humidifier (Block 9). The next step is to switch to Block 1 with the update of the input data (newly measured levels, which appear as the most recent historical values. If, in Block 6, the model adequacy conditions are not satisfied, proceed to Block 8, where new values of p, d, and q are selected according to the number of ACF and PACF errors outside of the confidence interval and then proceed to Block 4.

3.2. ARIMA Model 1

For the needs of this study, the software product IBM SPSS 24 was used.
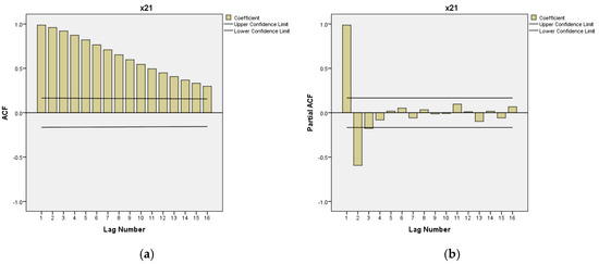
From Figure 5a, it can be seen that for the given time series, the ACF autocorrelation functions have 16 jumps outside the confidence interval, while, for the PACF (Figure 5b), the partial autocorrelation functions have 3 jumps. The real ARIMA model for Yt can have more than 16 autoregressive terms, i.e., p ≥ 16, and at least 2 for the moving average, i.e., q ≥ 2. Again, the ARIMA (6,1,2) model is chosen, which is built on the data of 312 values. The last six values are retained for validation. The resulting determination coefficient, R2 = 0.111, is statistically significant (Sig. < 0.05), but its value suggests that it does not describe the data well. Table 1 presents the results of the final estimate and its upper and lower confidence limits.
Figure 6 gives the errors of the autocorrelation function and the partial autocorrelation function. Almost all fall within the confidence interval, indicating that the model is workable. The actual, approximated, and predicted data from the model are shown in Figure 7, and a correlogram of the actual and predicted values is presented in Figure 8. It shows that the scatter is around the straight line with single exceptions. All real measurements and predictions are subject to error, so the result of one measurement is different from the true value of the measured quantity [50,51]. It is for this reason that, based on the results obtained, the absolute and relative errors are presented in graphical form (Figure 9), with a relative error ranging from −0.04% to −0.23%.
Again, after multiple runs of different ARIMA models, a second model was selected in order to find a more accurate model for predicting relative humidity. The rationale for a more accurate model was the errors in the lags of the autocorrelated ACF and partially autocorrelated PACF functions, which should fall within the confidence interval.

3.3. ARIMA Model 2

An ARIMA (6,0,2) model was synthesized based on the results of the fitted models, and it is evident from Figure 10 that the errors in the lags of the autocorrelated ACF and partially autocorrelated PACF functions fall within the confidence interval.
The determination coefficient, R2 = 0.950, is statistically significant (Sig. < 0.05), which indicates that the selected model at times better describes the data. Table 2 presents the results of the final prediction and its upper and lower confidence limits.
Figure 11 shows the actual, approximated, and predicted data from the model, and Figure 12 shows a correlogram of the actual and predicted values.
From Figure 13b, it can be seen that the relative error is less than ±0.1%, confirming that ARIMA (6,0,2) is more accurate than ARIMA (6,1,2).
In order to verify and check the cyclicity in the prediction process, the relative humidity was predicted for another hour ahead in time with the synthesized ARIMA (6,0,2) model—final. The date was 07 January 2024 and the time interval was 00:10 to 01:00. From Figure 14, it can be seen that the errors in the lags of the autocorrelated ACF and partially autocorrelated PACF functions again fall within the confidence interval, and the resulting determination coefficient retains its value, R2 = 0.951, and is statistically significant (Sig. < 0.05). Table 3 presents the results of the final estimate and its positive and negative confidence limits.
Figure 15 shows the actual, approximated, and predicted model data.
From the correlogram in Figure 16, it is noticeable that all the approximated data are around the real line, as opposed to the ARIMA (6,0,2) correlogram above.
Table 4 presents the fit statistics for the ARIMA (6,0,2) final model. The high stationary R-squared and R-squared values of 0.950 indicate that the model explains 95% of the variance in relative humidity, demonstrating strong predictive power. The root mean squared error (RMSE) of 0.239 and the mean absolute error (MAE) of 0.137 suggest that the model’s average forecasting deviations are relatively small, while the mean absolute percentage error (MAPE) of 29.4% implies a moderate relative prediction error. The maximum absolute percentage error (MaxAPE) of 3.488 and maximum absolute error (MaxAE) of 1.576 highlight the worst-case deviations, which are more significant but still within an acceptable range. The negative Bayesian Information Criterion (BIC) value of −2.544 suggests that the model effectively balances complexity and fit. Overall, the final ARIMA (6,0,2) model exhibits strong forecasting performance, allowing for accurate short-term predictions of relative humidity.
The relative error is again below ±0.1%, demonstrating that the ARIMA (6,0,2) model for predicting relative humidity continues to behave adequately.
This supports the model’s suitability for proactive humidity regulation in indoor environments, helping to maintain optimal comfort and air quality.

3.4. Discussion

The comparison of the two ARIMA models, ARIMA (6,1,2) and ARIMA (6,0,2), highlights the critical role of model selection in achieving accurate predictions for the proactive control of relative humidity. Although ARIMA (6,1,2) demonstrated statistical significance, with R2 = 0.111 (Sig. < 0.05), the low value of the determination coefficient suggested suboptimal model performance. While most errors of the autocorrelation function (ACF) and partial autocorrelation function (PACF) fell within the confidence interval, indicating the model’s operational validity, the relative error range of −0.04% to −0.23% revealed limitations in precision.
In contrast, ARIMA (6,0,2) provided a substantial improvement, with a determination coefficient R2 = 0.950 (Sig. < 0.05), indicating a significantly better fit to the data. The relative error was reduced to within ±0.1%, confirming the model’s higher accuracy in forecasting relative humidity. Additionally, the verification process of the final model, which included forecasting RH for an additional hour, demonstrated consistent model performance. The ACF and PACF error lags remained within the confidence interval, and the R2 value was preserved at 0.951. This undoubtedly confirms the model’s robustness and suitability for the intended application.
In order to further validate the methodology, we compared the results obtained in our study with other studies, using very similar data in the literature. Relative humidity, measured at the same point in the same dwelling, was forecasted with other methods in [26,52]. Although the timing of the measurements was not the same, the data had the same properties, since they were measured at the same place in the same season. Since the newly collected data were not processed in any other study, the aforementioned sources contained the most similar data.
Let us first compare Figure 13 with Figure 16 in [26], where the results were obtained from applying the classical approach to forecast relative humidity. Both figures represent the absolute and relative errors of the predicted RH, where the latter is given in percentages. In [26], the absolute error was about two units, and the relative error was a bit above 4.5%. The current results demonstrate absolute errors of about 0.02 units, with a relative error of less than 0.1%. The comparison suggests a dozen-fold decrease in error.
Furthermore, let us compare Figure 13 with Table 7 in [52]. The declared results were obtained by applying a powerful approach for forecasting based on modified ordinary differential equations. In this case, we analyzed the relative error in the forecasted RH, which oscillated between 0.5% and 1%. Again, our results show error levels many times better than those reported.
The findings underscore the importance of precise and reliable forecasting for achieving the proactive control of relative humidity. The ARIMA (6,0,2) model enables the intelligent system to anticipate RH fluctuations effectively and take timely actions to regulate the humidifier and dehumidifier. This prevents extreme humidity levels, thereby promoting indoor comfort, protecting occupants’ health, and optimizing energy consumption. This study confirms that by accurately forecasting RH at regular intervals, an intelligent system can seamlessly transition from reactive to proactive control, aligning with modern standards for smart and sustainable living environments. Future enhancements could expand this methodology to include additional microclimatic parameters for comprehensive indoor climate control.
To conclude the comparative analysis, our investigation not only proposes an algorithm for forecasting relative humidity but also suggests the infrastructure to implement it and proactively control the humidity level in real time. This is one of the novelties of this study. What is more, the results unambiguously demonstrate the superior performance of the prediction compared to a traditional and to a contemporary approach.

4. Conclusions

Relative humidity (RH) has been shown to impact human health significantly. This paper presents criteria to improve indoor environmental factors. These were embedded in an intelligent system developed to enhance living comfort and ensure human health, with an electronic control unit used to regulate the relative humidity levels through the dynamic control of a dehumidifier and a humidifier. The algorithm for the operation of the intelligent system also includes a prediction unit based on the ARIMA model, which allows the prediction of future relative humidity values and optimization of the control, to achieve optimal comfort and increase the quality of life of the occupants of a given room.
The proposed approach for forecasting humidity in a residential environment demonstrates significant advantages in maintaining optimal comfort and promoting human health. By leveraging predictive analytics through the ARIMA model, the system transitions from a reactive to a proactive control methodology. Instead of responding to extreme humidity levels after they occur, the model predicts these variations and enables timely adjustments to the humidifier and dehumidifier. This not only ensures a consistently comfortable and healthy indoor atmosphere but also prevents the potential adverse effects of prolonged exposure to unfavorable humidity conditions, such as respiratory issues or structural damage to the dwelling. Furthermore, this anticipatory control significantly reduces the energy consumption of the system, as the devices operate more efficiently without overcorrection or unnecessary usage.
The ARIMA model’s robustness in handling time-series data makes it particularly suited for forecasting microclimatic parameters like humidity. Its capacity to capture patterns and seasonal trends ensures reliable and accurate predictions over short intervals, such as the ten-minute steps employed in this system. Additionally, the iterative validation and optimization process embedded in the algorithm ensures model adequacy and adaptability to varying conditions. This integration of ARIMA forecasting into an automated electronic control system exemplifies a smart, energy-efficient solution that aligns with modern sustainability goals while enhancing the quality of indoor living.
A possible future investigation includes simultaneously forecasting humidity, temperature, and carbon dioxide in a residence, for example using VARIMA (vector ARIMA) methodology. These three indices define the quality of the indoor microclimate, and the ability for making qualitative forecast is vital for guarding comfort and health. What is more, some more sophisticated models as ARFIMA (ARIMA with fractional order of integration) are suitable for further exploration. It is questionable how SARIMA (seasonal ARIMA) or SARIMAX (seasonal ARIMA with exogeneous inputs) models would be useful, since in a short period of one hour, there is no seasonality or cyclicity of the parameter levels. Of course, other methods are worth considering too, e.g., upgrading the ESP8266 module to ESP32, which is tensor-flow-friendly; the application of artificial neural network approaches; as well as novel machine learning methods, which would be possible and interesting to explore. Moreover, it could be useful to study the forecasting model capabilities and smart multi-sensor system performance in general under diverse climatic conditions.
Finally, the proposed technique could be compared with existing ones in a review study.

Author Contributions

Conceptualization, S.Z. and I.G.; methodology, I.G.; software, I.G. and S.G.; validation, S.Z., S.G., and A.B.; formal analysis, S.Z.; investigation, I.G. and A.B.; resources, S.Z.; data curation, S.Z. and S.G.; writing—original draft preparation, S.Z., I.G., and S.G.; writing—review and editing, S.Z., I.G., S.G., A.B., and V.T.; visualization, I.G.; supervision, S.Z. and S.G.; project administration, S.Z.; funding acquisition, I.G., S.G., and V.T. All authors have read and agreed to the published version of this manuscript.

Funding

This research was supported by the European Union-NextGenerationEU and through the National Recovery and Resilience Plan of the Republic of Bulgaria, project BG-RRP-2.013-0001-C01.

Institutional Review Board Statement

Not applicable.

Informed Consent Statement

Not applicable.

Data Availability Statement

The raw data supporting the conclusions of this article will be made available by the authors upon reasonable request.

Acknowledgments

The authors would like to thank the anonymous reviewers, whose comments have improved the quality of this paper.

Conflicts of Interest

The authors declare no conflicts of interest. The funders had no role in the design of this study; in the collection, analyses, or interpretation of data; in the writing of this manuscript; or in the decision to publish the results.

References

  1. Martín-Garín, A.; Rodríguez-Vidal, I.; Otaegi, J.; Rico-Martínez, J.M.; Millán-García, J.A.; Senderos Laka, M.; Lucchi, E. Hygrothermal Performance Analysis of Building Components and Materials. A Tool for Energy Refurbishments Assessments. In Building Engineering Facing the Challenges of the 21st Century; Bienvenido-Huertas, D., Durán-Álvarez, J., Eds.; Lecture Notes in Civil Engineering; Springer: Singapore, 2023; Volume 345, pp. 417–439. [Google Scholar]
  2. Chang, C.; Gershwin, M.E. Indoor air quality and human health. Clin. Rev. Allergy Immunol. 2004, 27, 219–2409. [Google Scholar] [CrossRef] [PubMed]
  3. Kolokotsa, D.; Tsiavos, D.; Stavrakakis, G.S.; Kalaitzakis, K.; Antonidakis, E. Advanced fuzzy logic controllers design and evaluation for buildings’ occupants thermalvisual comfort and indoor air quality satisfaction. Energy Build. 2001, 33, 531–543. [Google Scholar] [CrossRef]
  4. Thörn, A. The sick building syndrome: A diagnostic dilemma. Soc. Sci. Med. 1998, 47, 1307–1312. [Google Scholar] [CrossRef] [PubMed]
  5. Liu, C.; Zhang, B.Y.; Sun, L.; Gao, W.; Jing, X.; Ye, W. Influence of indoor air temperature and relative humidity on learning performance of undergraduates. Case Stud. Therm. Eng. 2021, 28, 101458. [Google Scholar] [CrossRef]
  6. Sankalp, S.; Panda, P.K. Chapter 5—A comparative evaluation of machine learning and ARIMA models for forecasting relative humidity over Odisha districts. Dev. Environ. Sci. 2023, 14, 91–105. [Google Scholar] [CrossRef]
  7. Kaur, J.; Parmar, K.S.; Singh, S. Autoregressive models in environmental forecasting time series: A theoretical and application review. Environ. Sci. Pollut. Res. 2023, 30, 19617–19641. [Google Scholar] [CrossRef]
  8. Eymen, A.; Köylü, Ü. Seasonal trend analysis and ARIMA modeling of relative humidity and wind speed time series around Yamula Dam. Meteorol. Atmos. Phys. 2018, 131, 601–612. [Google Scholar] [CrossRef]
  9. Jain, G.; Mallick, B. A Study of Time Series Models ARIMA and ETS. 13 January 2017. Available online: https://ssrn.com/abstract=2898968 (accessed on 7 March 2025).
  10. Dimri, T.; Ahmad, S.; Sharif, M. Time series analysis of climate variables using seasonal ARIMA approach. J. Earth Syst. Sci. 2020, 129, 1–16. [Google Scholar] [CrossRef]
  11. Namratha, V.; Murthy, U.N. Arima Modelling Based Relative Humidity Prediction Analysis. Int. J. Sci. Eng. Res. 2020, 11, 1484. [Google Scholar]
  12. Lai, Y.; Dzombak, D.A. Use of the Autoregressive Integrated Moving Average (ARIMA) Model to Forecast Near-Term Regional Temperature and Precipitation. Weather. Forecast. 2020, 35, 959–976. [Google Scholar] [CrossRef]
  13. Jahanshahi, A.; Jahanianfard, D.; Mostafaie, A.; Kamali, M. An Auto Regressive Integrated Moving Average (ARIMA) Model for prediction of energy consumption by household sector in Euro area. AIMS Energy 2019, 7, 151–164. [Google Scholar] [CrossRef]
  14. Kamboj, M.; Dahiya, P.; Yadav, P.; Mishra, E.P.; Singh, R. Prediction and Projections of Temperature in Western Haryana through ARIMA Model. Environ. Ecol. 2023, 41, 1162–1170. [Google Scholar]
  15. Musa, S.A.; Yahaya, B.U.; Musa, G.K.; Ahmad, N.T.; Baba, I. Arima and Arimax Analysis on the Effect of Variability of Rainfall, Temperature, Humidity on Some Selected Crops in Nasarawa State. Int. J. Res. Innov. Appl. Sci. (IJRIAS) 2021, 6, 19–27. [Google Scholar]
  16. Panga, P.A.; Nyimvua, S.; Mbalawata, I. Monthly Temperature Prediction Based on Seasonal ARIMA Model: A Case Study of Dar es Salaam, Tanzania. Int. J. Sci. Innov. Math. Res. (IJSIMR) 2020, 8, 28–46. [Google Scholar]
  17. Besteiro, R.; Ortega, J.A.; Arango, T.; Rodriguez, M.R.; Fernandez, M.D.; Ortega, J.A. ARIMA modeling of animal zone temperature in weaned piglet buildings: Design of the model. Trans. ASABE 2017, 60, 2175–2183. [Google Scholar] [CrossRef]
  18. Ospina, R.; Gondim, J.A.M.; Leiva, V.; Castro, C. An Overview of Forecast Analysis with ARIMA Models during the COVID-19 Pandemic: Methodology and Case Study in Brazil. Mathematics 2023, 11, 3069. [Google Scholar] [CrossRef]
  19. Zamri, N.R.; Azmi, N.N.K. Global Warming in Cameron Highlands: Forecasting its Temperature Level via ARIMA vs ARAR. J. Phys. Conf. Ser. 2021, 2084, 012009. [Google Scholar] [CrossRef]
  20. Han, J.; Chong, A.; Lim, J.; Ramasamy, S.; Wong, N.H.; Boljecki, F. Microclimate spatio-temporal prediction using deep learning and land use data. Build. Environ. 2024, 253, 111358. [Google Scholar] [CrossRef]
  21. Medal, S.R.; Aminian, M.; Shekarian, S.M. A machine learning method based on stacking heterogeneous ensemble learning for prediction of indoor humidity of greenhouse. J. Agric. Food Res. 2024, 16, 101107. [Google Scholar]
  22. Wirasatriya, A.; Lazuardi, L.; Wibowo, A.; Enriko, A.; Ketut, I.; Chin, W.H.; Kubota, N. Big data analytics for relative humidity time series forecasting based on the LSTM network and ELM. Int. J. Adv. Intell. Inform. 2023, 9, 537–550. [Google Scholar]
  23. Qadeer, K.; Ahmad, A.; Qyyum, M.A.; Nizami, A.-S.; Lee, M. Developing machine learning models for relative humidity prediction in air-based energy systems and environmental management applications. J. Environ. Manag. 2021, 292, 112736. [Google Scholar] [CrossRef]
  24. Benzaama, M.-H.; Touati, K.; El Mendili, Y.; Le Guern, M.; Streiff, F.; Goodhew, S. Machine Learning-Based Indoor Relative Humidity and CO2 Identification Using a Piecewise Autoregressive Exogenous Model: A Cob Prototype Study. Energies 2024, 17, 243. [Google Scholar] [CrossRef]
  25. Kaligambe, A.; Fujita, G.; Keisuke, T. Estimation of Unmeasured Room Temperature, Relative Humidity, and CO2 Concentrations for a Smart Building Using Machine Learning and Exploratory Data Analysis. Energies 2022, 15, 4213. [Google Scholar] [CrossRef]
  26. Zaharieva, S.; Georgiev, I.; Georgiev, S.; Stoev, I.; Borodzhieva, A. Implementation of a Prediction Model in a Smart System for Enhancing Comfort in Dwellings. Electronics 2023, 12, 4899. [Google Scholar] [CrossRef]
  27. Kalidindi, S.S.V.; Banaee, H.; Karlsson, H.; Loutfi, A. Indoor temperature prediction with context-aware models in residential buildings. Build. Environ. 2023, 244, 110772. [Google Scholar] [CrossRef]
  28. Arulmozhi, E.; Basak, J.K.; Sihalath, T.; Park, J.; Kim, H.T.; Moon, B.E. Machine Learning-Based Microclimate Model for Indoor Air Temperature and Relative Humidity Prediction in a Swine Building. Animals 2021, 11, 222. [Google Scholar] [CrossRef]
  29. Alawadi, S.; Mera, D.; Fernndez-Delgado, M.; Alkhabbas, F.; Olsson, C.M.; Davidsson, P. A comparison of machine learning algorithms for forecasting indoor temperature in smart buildings. Energy Syst. 2020, 13, 689–705. [Google Scholar] [CrossRef]
  30. Stoev, I.; Mutkov, V. Microclimatic data collection multisensor system for design of energy model in residential buildings. In Proceedings of the 2018 20th International Symposium on Electrical Apparatus and Technologies (SIELA), Bourgas, Bulgaria, 3–6 June 2018. [Google Scholar] [CrossRef]
  31. Zaharieva, S.; Stoev, I.; Borodzhieva, A.; Mutkov, V. Assessment of the adequacy of an energy model for energy flow management system in residential premises. In Proceedings of the 7th International Conference on Energy Efficiency and Agricultural Engineering (EE&AE), Ruse, Bulgaria, 12–14 November 2020. [Google Scholar] [CrossRef]
  32. Stoev, I.; Zaharieva, S.; Borodzhieva, A.; Petrova, T. Algorithm and Block Diagram of an Electronic System for Control of Energy Flows in Residential Premises. In Proceedings of the 21st International Symposium on Power Electronics (Ee), Novi Sad, Serbia, 27–30 October 2021. [Google Scholar] [CrossRef]
  33. Stoev, I.; Zaharieva, S.; Borodzhieva, A. Electronic Module for Control of Energy Source 2021. In Proceedings of the 2021 IEEE 27th International Symposium for Design and Technology in Electronic Packaging (SIITME), Timisoara, Romania, 27–30 October 2021. [Google Scholar] [CrossRef]
  34. Zaharieva, S.; Stoev, I. Ensuring Comfortable Conditions in a Room Based on Predictable Models and the Internet of Things; Academic Publishing House “Ruse University”: Ruse, Bulgaria, 2022; p. 283. ISBN 978-954-712-885-9. [Google Scholar]
  35. ASHRAE Handbook, Thermal Comfort, ASHRAE Fundamentals Handbook (SI); American Society of Heating, Refrigeration and Air-Conditioning Engineers (ASHRAE): Atlanta, GA, USA, 2005.
  36. Yankov, E.H.; Gueorguiev, T. In a critical overview of the normative, regulatory and international standard requirements for healthy and safe public facilities. In Proceedings of the 2022 8th International Conference on Energy Efficiency and Agricultural Engineering (EE&AE), Ruse, Bulgaria, 30 June–2 July 2022. [Google Scholar]
  37. Alamin, Y.; Castilla, M.; Álvarez, J.; Ruano, A. An Economic Model-Based Predictive Control to Manage the Users’ Thermal Comfort in a Building. Energies 2017, 10, 321. [Google Scholar] [CrossRef]
  38. ANSI/ASHRAE Standard 55-2010; Thermal Environmental Conditions for Human Occupancy. American Society of Heating, Refrigerating, and Air Conditioning Engineers Inc.: Atlanta, GA, USA, 2010.
  39. Wolkoff, P. Indoor air humidity, air quality, and health—An overview. Int. J. Hyg. Environ. Health 2018, 221, 376–390. [Google Scholar] [CrossRef]
  40. DIRECTIVE No. 7 of 15.12.2004 on Heat Conservation and Energy Saving in Buildings, Promulgated in the State Gazette, Republic of Bulgaria No. 5 Form 14.01.2005. pp. 19–53. Available online: https://dv.parliament.bg/DVWeb/showMaterialDV.jsp?idMat=14701 (accessed on 7 March 2025).
  41. Ye, J.; Qian, H.; Zheng, X.; Cao, G. Plum Rain-Season-Oriented Modelling and Intervention of Indoor Humidity with and without Human Occupancy. Atmosphere 2019, 10, 97. [Google Scholar] [CrossRef]
  42. Nikolov, N.; Nakov, O. Research of Communication Between IoT Cloud Structure, Android Application and IoT Device Using TCP Sockets. In Proceedings of the 2019 X National Conference with International Participation (ELECTRONICA), Sofia, Bulgaria, 16–17 May 2019. [Google Scholar] [CrossRef]
  43. Aziz, D. Webserver Based Smart Monitoring System Using ESP8266 Node MCU Module. Int. J. Sci. Eng. Res. 2018, 9, 801. [Google Scholar]
  44. Nikolov, N. Research of MQTT, CoAP, HTTP and XMPP IoT Communication protocols for Embedded Systems. In Proceedings of the 2020 XXIX International Scientific Conference Electronics (ET), Sozopol, Bulgaria, 16–18 September 2020. [Google Scholar] [CrossRef]
  45. Atmoko, R.; Riantini, R.; Hasin, M. IoT real time data acquisition using MQTT protocol, International Conference on Physical Instrumentation and Advanced Materials. J. Phys. Conf. Ser. 2017, 853, 012003. [Google Scholar] [CrossRef]
  46. Soni, D.; Makwana, A. A survey on MQTT: A protocol of internet of things (IoT). In Proceedings of the International Conference On Telecommunication, Power Analysis and Computing Techniques (Ictpact—2017), Chennai, India, 6–8 April 2017. [Google Scholar]
  47. Zaharieva, S.; Georgiev, I.; Mutkov, V.; Neikov, Y. Arima Approach For Forecasting Temperature. In Proceedings of the 2021 20th International Symposium INFOTEH-JAHORINA (INFOTEH), East Sarajevo, Bosnia and Herzegovina, 17–19 March 2021. [Google Scholar] [CrossRef]
  48. Zaharieva, S.; Georgiev, I.; Mutkov, V.; Neikov, Y. Classical Approach For Forecasting Temperature. In Proceedings of the Residential Premises 20th International Symposium Infoteh-Jahorina, East Sarajevo, Bosnia and Herzegovina, 17–19 March 2021. [Google Scholar] [CrossRef]
  49. Amjad, M.; Khan, A.; Fatima, K.; Ajaz, O.; Ali, S.; Main, K. Analysis of Temperature Variability, Trends and Prediction in the Karachi Region of Pakistan Using ARIMA Models. Atmosphere 2023, 14, 88. [Google Scholar] [CrossRef]
  50. Kokalarov, M. Predetermination of the Uncertainty Budget and Error Analysis of the Photogrammetric Method in Heavy Machinery. In Proceedings of the 30th DAAAM International Symposium, Zadar, Croatia, 23–26 October 2019; pp. 914–920. [Google Scholar] [CrossRef]
  51. Kokalarov, M.; Sakakushev, B.; Parvanov, S. Generalized Methodology for Application of the Photogrammetric Method for Measurement in Heavy Engineering. In Proceedings of the XXXI International Scientific Symposium Metrology and Metrology Assurance (MMA), Sozopol, Bulgaria, 7–11 September 2021; pp. 95–99. [Google Scholar] [CrossRef]
  52. Zaharieva, S.; Georgiev, I.; Stoev, I.; Petrova, T. A Modified Approach for Forecasting Relative Humidity in Indoor Premises. TEM J. 2023, 12, 1713–1718. [Google Scholar] [CrossRef]
Figure 1. Relative humidity control algorithm.
Figure 1. Relative humidity control algorithm.
Atmosphere 16 00315 g001
Figure 2. Structural diagram of the electronic control unit.
Figure 2. Structural diagram of the electronic control unit.
Atmosphere 16 00315 g002
Figure 3. Algorithm of process of electronic control unit.
Figure 3. Algorithm of process of electronic control unit.
Atmosphere 16 00315 g003
Figure 4. Algorithm for operation of block prediction.
Figure 4. Algorithm for operation of block prediction.
Atmosphere 16 00315 g004
Figure 5. Selection of p and q values of ACF (a) and PACF (b).
Figure 5. Selection of p and q values of ACF (a) and PACF (b).
Atmosphere 16 00315 g005
Figure 6. Errors and their confidence intervals of the ACF and PACF functions for the ARIMA (6,1,2) model.
Figure 6. Errors and their confidence intervals of the ACF and PACF functions for the ARIMA (6,1,2) model.
Atmosphere 16 00315 g006
Figure 7. Real (in red), approximated (in light blue), and predicted (in dark blue) ARIMA (6,1,2) model data.
Figure 7. Real (in red), approximated (in light blue), and predicted (in dark blue) ARIMA (6,1,2) model data.
Atmosphere 16 00315 g007
Figure 8. Correlogram of real (in blue) and approximated (in red) ARIMA (6,1,2) model data.
Figure 8. Correlogram of real (in blue) and approximated (in red) ARIMA (6,1,2) model data.
Atmosphere 16 00315 g008
Figure 9. Absolute (a) and relative (b) error for ARIMA (6,1,2) model.
Figure 9. Absolute (a) and relative (b) error for ARIMA (6,1,2) model.
Atmosphere 16 00315 g009
Figure 10. Errors and their confidence intervals of the ACF and PACF functions for the ARIMA (6,0,2) model.
Figure 10. Errors and their confidence intervals of the ACF and PACF functions for the ARIMA (6,0,2) model.
Atmosphere 16 00315 g010
Figure 11. Real (in red), approximated (in light blue), and predicted (in dark blue) data for the ARIMA (6,0,2) model.
Figure 11. Real (in red), approximated (in light blue), and predicted (in dark blue) data for the ARIMA (6,0,2) model.
Atmosphere 16 00315 g011
Figure 12. Correlogram of real (in blue) and approximated (in red) ARIMA (6,0,2) model data.
Figure 12. Correlogram of real (in blue) and approximated (in red) ARIMA (6,0,2) model data.
Atmosphere 16 00315 g012
Figure 13. Absolute (a) and relative (b) error for ARIMA (6,0,2) model.
Figure 13. Absolute (a) and relative (b) error for ARIMA (6,0,2) model.
Atmosphere 16 00315 g013
Figure 14. Errors and their confidence intervals of the ACF and PACF functions for the ARIMA (6,0,2) model—final.
Figure 14. Errors and their confidence intervals of the ACF and PACF functions for the ARIMA (6,0,2) model—final.
Atmosphere 16 00315 g014
Figure 15. Real (in red), approximated (in light blue), and predicted (in dark blue) data for the ARIMA (6,0,2) model—final.
Figure 15. Real (in red), approximated (in light blue), and predicted (in dark blue) data for the ARIMA (6,0,2) model—final.
Atmosphere 16 00315 g015
Figure 16. Correlogram of real (in blue) and approximated (in red) data for ARIMA (6,0,2) model—final.
Figure 16. Correlogram of real (in blue) and approximated (in red) data for ARIMA (6,0,2) model—final.
Atmosphere 16 00315 g016
Table 1. Final estimate as well as upper and lower confidence limits ARIMA (6,1,2).
Table 1. Final estimate as well as upper and lower confidence limits ARIMA (6,1,2).
ARIMA (6,1,2) MODEL
Final forecast48.4648.4748.4748.4848.5048.50
Upper confidence limit of the forecast48.7048.7948.8848.9849.0749.16
Lower confidence limit of the forecast48.2248.1648.0647.9947.9347.83
Table 2. Final estimate as well as upper and lower confidence limits ARIMA (6,0,2).
Table 2. Final estimate as well as upper and lower confidence limits ARIMA (6,0,2).
ARIMA (6,0,2) MODEL
Final forecast48.4448.4448.4348.4248.4248.40
Upper confidence limit of the forecast48.6748.7548.8248.8848.9449.00
Lower confidence limit of the forecast48.2048.1348.0447.9647.9047.81
Table 3. Final estimate as well as upper and lower confidence limits—final.
Table 3. Final estimate as well as upper and lower confidence limits—final.
ARIMA (6,0,2) MODEL—Final
Final forecast48.3848.3548.3448.3248.3048.28
Upper confidence limit of the forecast48.6148.6548.7248.7748.8148.87
Lower confidence limit of the forecast48.1548.0547.9647.8747.7947.70
Table 4. Model fit statistics—final.
Table 4. Model fit statistics—final.
ModelModel Fit statistics
Stationary R-SquaredR-SquaredRMSEMAPEMAEMaxAPEMaxAENormalized BIC
ARIMA (6,0,2)0.9500.9500.2390.2940.1373.4881.576−2.544
Disclaimer/Publisher’s Note: The statements, opinions and data contained in all publications are solely those of the individual author(s) and contributor(s) and not of MDPI and/or the editor(s). MDPI and/or the editor(s) disclaim responsibility for any injury to people or property resulting from any ideas, methods, instructions or products referred to in the content.

Share and Cite

MDPI and ACS Style

Zaharieva, S.; Georgiev, I.; Georgiev, S.; Borodzhieva, A.; Todorov, V. A Method for Forecasting Indoor Relative Humidity for Improving Comfort Conditions and Quality of Life. Atmosphere 2025, 16, 315. https://doi.org/10.3390/atmos16030315

AMA Style

Zaharieva S, Georgiev I, Georgiev S, Borodzhieva A, Todorov V. A Method for Forecasting Indoor Relative Humidity for Improving Comfort Conditions and Quality of Life. Atmosphere. 2025; 16(3):315. https://doi.org/10.3390/atmos16030315

Chicago/Turabian Style

Zaharieva, Snezhinka, Ivan Georgiev, Slavi Georgiev, Adriana Borodzhieva, and Venelin Todorov. 2025. "A Method for Forecasting Indoor Relative Humidity for Improving Comfort Conditions and Quality of Life" Atmosphere 16, no. 3: 315. https://doi.org/10.3390/atmos16030315

APA Style

Zaharieva, S., Georgiev, I., Georgiev, S., Borodzhieva, A., & Todorov, V. (2025). A Method for Forecasting Indoor Relative Humidity for Improving Comfort Conditions and Quality of Life. Atmosphere, 16(3), 315. https://doi.org/10.3390/atmos16030315

Note that from the first issue of 2016, this journal uses article numbers instead of page numbers. See further details here.

Article Metrics

Back to TopTop