Optimization and Construction of Jinan Regional Tm Model Based on LSTM and Analysis of Its Influence on the Accuracy of GNSS Inversion PWV
Abstract
1. Introduction
2. Materials and Methods
2.1. Area and Data
2.2. Methodology
2.2.1. Basic Principles of GNSS PWV Inversion
2.2.2. Tm Calculation Method
2.3. Accuracy Evaluation
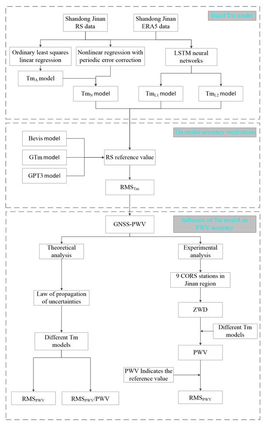
2.4. Technical Route
3. Results
3.1. Optimization and Construction of Jinan Regional Weighted Average Temperature Model
3.1.1. Nonlinear Regression Model Considering Periodic Correction
3.1.2. Tm Model Based on LSTM
3.2. Precision Analysis of the Constructed Tm Model in the Jinan Region
4. Discussion
4.1. Theoretical Analysis Based on Error Propagation Law
4.2. Experimental Analysis Based on the Data of CORS Station in Jinan, Shandong Province
5. Conclusions
- (1)
- The TmN model, TmL1 model, and TmL2 model are used to calculate the Tm value in 2023, and the RMS of the TmN model is 2.73 K, the TmL1 model is 2.85 K, and the TmL2 model is 2.35 K, respectively, when compared with the Tm value of the Zhangqiu Radiosonde Station in 2023 as the reference value.
- (2)
- By comparing the above three models (Bevis, GPT3, and GTm), it can be seen that as the second type of Tm model, the TmL1 model is about 20%, 16%, and 42% higher than that of the Bevis model, GTm model, and GPT3 model, respectively. The accuracy of the TmL2 model is the highest among the six models, which is about 34%, 29%, and 52% higher than that of the Bevis model, GTm model, and GPT3 model, and about 14% and 18% higher than that of the TmN and TmL1 models, respectively.
- (3)
- The influence of the above six Tm models on GNSS-PWV accuracy was analyzed using both theoretical and experimental methods. The impact of each model on the calculation accuracy of PWV is evaluated through theoretical analysis utilizing RMSPWV and RMSPWV/PWV as metrics. The influence of each model on the accuracy of the PWV solution was studied through experimental analysis. The ZWD data, calculated using the observation data of the nine CORS stations in Jinan and its surrounding regions, were selected for verification. The results show that the PWV accuracy obtained by TmL1 inversion is higher than the three traditional models. The PWV accuracy obtained by TmL2 inversion is the highest among the above six models.
Author Contributions
Funding
Institutional Review Board Statement
Informed Consent Statement
Data Availability Statement
Acknowledgments
Conflicts of Interest
References
- Yang, F.; Gong, X.; Li, Z.; Wang, Y.; Song, S.; Wang, H.; Chen, R. Spatiotemporal distribution and impact factors of GNSS-PWV in China based on climate region. Adv. Space Res. 2024, 73, 4187–4201. [Google Scholar] [CrossRef]
- Srivastava, A. Application of GPS PWV for rainfall detection using ERA5 datasets over the Indian IGS locations. J. Earth Syst. Sci. 2024, 133, 60. [Google Scholar] [CrossRef]
- Zhang, K.; Li, H.; Wang, X.; Zhu, D.; He, Q.; Li, L.; Hu, A.; Zheng, N.; Li, H. Recent progresses and future prospectives of ground-based GNSS water vapor sounding. Cehui Xuebao/Acta Geod. Cartogr. Sin. 2022, 51, 1172–1191. [Google Scholar]
- He, Q. Water vapor retrieved from ground-based GNSS and its applications in extreme weather studies. Acta Geod. Cartogr. Sin. 2023, 52, 1610. [Google Scholar]
- Huang, L.; Wu, P.; Wang, H. Refining the GPS Atmospheric Water Vapor Conversion Factor Model over Southwest China. J. Geod. Geodyn. 2019, 39, 256–261. [Google Scholar] [CrossRef]
- Chen, X.; Wang, B.; Li, R.; Lin, L.; Zhu, Q. Influence analysis of different weighted mean temperature models on precipitable water vapor. GNSS World China 2023, 48, 72–76. [Google Scholar]
- Xu, J.; Zhao, X.; Shen, J. Modeling of Weighted Mean Temperature and its Application in GPS/PWV. GNSS World China 2018, 43, 60–64. [Google Scholar]
- Guo, M.; Zhang, H.; Li, P. Influence of weighted average temperature on PWV accuracy. Prog. Geophys. 2023, 38, 1455–1465. [Google Scholar]
- Long, F.; Hu, W.; Dong, Y.; Wang, J. Neural network-based models for estimating weighted mean temperature in China and adjacent areas. Atmosphere 2021, 12, 169. [Google Scholar] [CrossRef]
- Bevis, M.; Businger, S.; Herring, T.A.; Rocken, C.; Anthes, R.A.; Ware, R.H. GPS meteorology: Remote sensing of atmospheric water vapor using the global positioning system. J. Geophys. Res. Atmos. 1992, 97, 15787–15801. [Google Scholar] [CrossRef]
- Bevis, M.; Businger, S.; Chiswell, S.; Herring, T.A.; Anthes, R.A.; Rocken, C.; Ware, R.H. GPS meteorology: Mapping zenith wet delays onto precipitable water. J. Appl. Meteorol. 1994, 33, 379–386. [Google Scholar] [CrossRef]
- Yao, Y.; Zhang, B.; Xu, C.; Chen, J. Analysis of the global T m–T s correlation and establishment of the latitude-related linear model. Chin. Sci. Bull. 2014, 59, 2340–2347. [Google Scholar] [CrossRef]
- Yao, Y.; Xu, C.; Zhang, B.; Cao, N. GTm-III: A new global empirical model for mapping zenith wet delays onto precipitable water vapour. Geophys. J. Int. 2014, 197, 202–212. [Google Scholar] [CrossRef]
- Xu, S.; Gao, Y.; Li, L.; Lu, H.; Wang, X. An improved-GPT2w model using Fourier function in Yangtze River Delta region. Sci. Surv. Mapp. 2022, 47, 170–176. [Google Scholar]
- Bohm, J.; Heinkelmann, R.; Schuh, H. Short note: A global model of pressure and temperature for geodetic applications. J. Geod. 2007, 81, 679–683. [Google Scholar] [CrossRef]
- Bohm, J.; Moller, G.; Schindelegger, M.; Pain, G.; Weber, R. Development of an improved empirical model for slant delays in the troposphere (GPT2w). GPS Solut. 2015, 19, 433–441. [Google Scholar] [CrossRef]
- Landskron, D.; Bohm, J. VMF3/GPT3: Refined discrete and empirical troposphere mapping functions. J. Geod. 2018, 92, 349–360. [Google Scholar] [CrossRef] [PubMed]
- Yao, Y.; Liu, J.; Zhang, B.; He, C. Nonlinear Relationships Between the Surface Temperature and the Weighted Mean Temperature. Geomat. Inf. Sci. Wuhan Univ. 2015, 40, 112. [Google Scholar]
- Zang, J.; Peng, X.; Hu, Z. Building of Three Improved Weighted Mean Temperature Model Considering the Periodic Error Correction. Sci. Surv. Mapp. 2019, 44, 149–160. [Google Scholar]
- Mo, Z.; Li, X.; Huang, L.; Liu, L.; Wei, X.; Hua, Q. Refinement of Atmospheric Weighted Mean Temperature Model Considering the Effects of Multiple Factors for Western China. J. Geod. Geodyn. 2021, 41, 145–151. [Google Scholar]
- Zhan, G.; Wang, P.; Huang, J.; Tang, X. China’ Regional Weighted Average Temperature Model Considering Multiple Factors. Remote Sens. Inf. 2024, 39, 112–120. [Google Scholar]
- Liu, F.; Zhang, L.; Huang, L.; Huang, L. A Multi-factor Refined Model for Atmospheric Weighted Mean Temperature in China. Remote Sens. Inf. 2023, 38, 138–145. [Google Scholar]
- Deng, Y.; Fan, S.; Chen, Y.; Liu, Z. Weighted Mean Temperature Model Construction Considering Diurnal Variation in Shandong Province. Geospat. Inf. 2023, 21, 47–50. [Google Scholar]
- Li, H.; Li, J.; Liu, L.; Huang, L.; Zhao, Q.; Zhou, L. Random Forest-Based Model for Estimating Weighted Mean Temperature in Mainland China. Atmosphere 2022, 13, 1368. [Google Scholar] [CrossRef]
- Yang, L.; Zheng, N.; Gao, S.; Liu, C.; Li, Y.; Gao, S. Establishment of weighted average temperature model in Hong Kong based on BP neural network algorithm. J. Navig. Position. 2021, 9, 92–97. [Google Scholar]
- Xie, S.; Zeng, Y.; Zhang, J.; Zhang, Y.; Xiong, S. Atmospheric weighted mean temperature model based on MLP neural network. J. Geod. Geodyn. 2022, 42, 1105–1110. [Google Scholar]
- Zeng, Y.; Xie, S.; Meng, C.; Zhang, J.; Liao, F. Atmospheric weighted mean temperature model based on PSO-BP neural network. Sci. Surv. Mapp. 2023, 48, 113–119. [Google Scholar]
- Li, J.; Li, F.; Liu, L.; Yao, Y.; Huang, L.; Wang, Y. A Weighted Mean Temperature Forecast Model Based on Fused Data and Generalized Regression Neural Network and its Impact on GNSS-Based Precipitable Water Vapor Estimation. IEEE Trans. Geosci. Remote Sens. 2024, 62, 3353300. [Google Scholar] [CrossRef]
- Yao, Y.; Zhu, S.; Yue, S. A globally applicable, season-specific model for estimating the weighted mean temperature of the atmosphere. J. Geod. 2012, 86, 1125–1135. [Google Scholar] [CrossRef]
- Huang, L.; Peng, H.; Liu, L.; Li, C.; Kang, C.; Xie, S. An empirical atmospheric weighted mean temperature model considering the lapse rate function for China. Acta Geod. Cartogr. Sin. 2020, 49, 432. [Google Scholar]
- Sun, P.; Wu, S.; Zhang, K.; Wan, M.; Wang, R. A new global grid-based weighted mean temperature model considering vertical nonlinear variation. Atmos. Meas. Tech. 2021, 14, 2529–2542. [Google Scholar] [CrossRef]
- Zhu, M.; Yu, X.; Sun, W. A coalescent grid model of weighted mean temperature for China region based on feedforward neural network algorithm. GPS Solut. 2022, 26, 70. [Google Scholar] [CrossRef]
- Yang, F.; Guo, J.; Meng, X.; Shi, J.; Zhang, D.; Zhao, Y. An improved weighted mean temperature (Tm) model based on GPT2w with Tm lapse rate. GPS Solut. 2020, 24, 46. [Google Scholar] [CrossRef]
- Yang, F.; Guo, J.; Chen, M.; Zhang, D. Establishment and analysis of a refinement method for the GNSS empirical weighted mean temperature model. Acta Geod. Cartogr. Sin. 2022, 51, 2339. [Google Scholar]
- Dtissibe, F.Y.; Ari, A.A.A.; Abboubakar, H.; Njoya, A.N.; Mohamadou, A.; Thiare, O. A comparative study of Machine Learning and Deep Learning methods for flood forecasting in the Far-North region, Cameroon. Sci. Afr. 2024, 23, e02053. [Google Scholar] [CrossRef]
- Barrera-Animas, A.Y.; Oyedele, L.O.; Bilal, M.; Akinosho, T.D.; Delgado, J.M.D.; Akanbi, L.A. Rainfall prediction: A comparative analysis of modern machine learning algorithms for time-series forecasting. Mach. Learn. Appl. 2022, 7, 100204. [Google Scholar] [CrossRef]
- Gao, W.; Gao, J.; Yang, L.; Wang, M.; Yao, W. A novel modeling strategy of weighted mean temperature in China using RNN and LSTM. Remote Sens. 2021, 13, 3004. [Google Scholar] [CrossRef]
- Lavers, D.A.; Simmons, A.; Vamborg, F.; Rodwell, M.J. An evaluation of ERA5 precipitation for climate monitoring. Q. J. R. Meteorol. Soc. 2022, 148, 3152–3165. [Google Scholar] [CrossRef]
- Hersbach, H.; Bell, B.; Berrisford, P.; Hirahara, S.; Horanyi, A.; Munoz-Sabater, J.; Nicolas, J.; Peubey, C.; Radu, R.; Schepers, D. The ERA5 global reanalysis. Q. J. R. Meteorol. Soc. 2020, 146, 1999–2049. [Google Scholar] [CrossRef]
- Hopfield, H.S. Tropospheric effect on electromagnetically measured range: Prediction from surface weather data. Radio Sci. 1971, 6, 357–367. [Google Scholar] [CrossRef]
- Saastamoinen, J. Contributions to the theory of atmospheric refraction. Bull. Géodésique 1972, 105, 279–298. [Google Scholar] [CrossRef]
- Saastamoinen, J. Introduction to practical computation of astronomical refraction. Bull. Géodésique 1972, 106, 383–397. [Google Scholar] [CrossRef]
- Black, H.D. An easily implemented algorithm for the tropospheric range correction. J. Geophys. Res. Solid Earth 1978, 83, 1825–1828. [Google Scholar] [CrossRef]
- Chen, J. On the error analysis for the remote sensing of atmospheric water vapor by ground based GPS. Acta Geod. Cartogr. Sin. 1998, 27, 113–118. [Google Scholar]
- Zhao, X.; Niu, Q.; Chi, Q.; Chen, J.; Liu, C. A new LSTM-based model to determine the atmospheric weighted mean temperature in GNSS PWV retrieval. GPS Solut. 2024, 28, 74. [Google Scholar] [CrossRef]
- Huang, L.; Jiang, W.; Liu, L.; Chen, H.; Ye, S. A new global grid model for the determination of atmospheric weighted mean temperature in GPS precipitable water vapor. J. Geod. 2019, 93, 159–176. [Google Scholar] [CrossRef]
- Liao, F.; Huang, L.; Liu, L.; Huang, L.; Guo, X.; Liu, Z. Refinement of Atmospheric Weighted Mean Temperature Model for Southern China. J. Geod. Geodyn. 2022, 42, 41–47. [Google Scholar]













| Model Parameter | Numerical Value |
|---|---|
| a1 | 0.8758 |
| a2 | 26.4990 |
| Model Parameter | Numerical Value |
|---|---|
| a0 | 26.9695 |
| a1 | 0.8758 |
| a2 | 0.1348 |
| a3 | −0.5547 |
| a4 | −0.2303 |
| a5 | 0.0777 |
| Model | Learning Rate | Historical Steps | Number of Iterations | Parameters Required for Model Construction |
|---|---|---|---|---|
| TmL1 | 0.0003 | 30 | 70 | t, et−h−1~et−1, Tst–h−1~Tst−1, Tmt–h−1~Tmt−1 |
| TmL2 | 0.0003 | 40 | 80 | t, et−h−1~et−1, Tst–h−1~Tst−1, Tmt–h−1~Tmt−1, et, Tst, Tmt |
| Tm Model | MAE/K | RMS/K | |
|---|---|---|---|
| Common Tm model | Bevis model | 2.95 | 3.57 |
| GTm model | 2.78 | 3.39 | |
| GPT3 model | 3.88 | 4.93 | |
| Constructed Tm model | TmN model | 2.18 | 2.73 |
| TmL1 model | 2.20 | 2.85 | |
| TmL2 model | 1.90 | 2.35 | |
| Tm Model | /mm | /% | |
|---|---|---|---|
| Common Tm model | Bevis model | 0.24 | 1.19 |
| GTm model | 0.21 | 1.07 | |
| GPT3 model | 0.32 | 1.65 | |
| Constructed Tm model | TmN model | 0.18 | 0.90 |
| TmL1 model | 0.19 | 0.96 | |
| TmL2 model | 0.15 | 0.75 | |
| Option Setting | Parameter Entry | Option Setting | Parameter Entry |
|---|---|---|---|
| Satellite constellation | BDS | Satellite ephemeris | IGS Final |
| Baseline solution mode | BASELINE | Satellite cutoff altitude Angle | 10° |
| Frequency band type of observed value | LC_AUTCLN | Meteorological document | GPT50 |
| Mapping function model | VMF1 | Zenith static delay model | Saastamoinen |
| Global tide-free atmospheric load parameter grid file | atml.grid | Global atmospheric tide grid model file | atl.grid |
| Sampling interval | 30 s | Output water vapor value interval | 1 h |
| Tm Model | MAE/mm | RMS/mm | |||||
|---|---|---|---|---|---|---|---|
| MIN | MAX | AVG | MIN | MAX | AVG | ||
| Common Tm model | Bevis model | 0.16 | 0.20 | 0.18 | 0.24 | 0.29 | 0.27 |
| GTm model | 0.12 | 0.15 | 0.13 | 0.17 | 0.21 | 0.19 | |
| GPT3 model | 0.19 | 0.24 | 0.21 | 0.27 | 0.34 | 0.31 | |
| Constructed Tm model | TmN model | 0.10 | 0.13 | 0.12 | 0.15 | 0.19 | 0.17 |
| TmL1 model | 0.12 | 0.14 | 0.13 | 0.19 | 0.22 | 0.21 | |
| TmL2 model | 0.09 | 0.11 | 0.10 | 0.13 | 0.16 | 0.15 | |
Disclaimer/Publisher’s Note: The statements, opinions and data contained in all publications are solely those of the individual author(s) and contributor(s) and not of MDPI and/or the editor(s). MDPI and/or the editor(s) disclaim responsibility for any injury to people or property resulting from any ideas, methods, instructions or products referred to in the content. |
© 2025 by the authors. Licensee MDPI, Basel, Switzerland. This article is an open access article distributed under the terms and conditions of the Creative Commons Attribution (CC BY) license (https://creativecommons.org/licenses/by/4.0/).
Share and Cite
Wang, S.; Guo, Q.; Hua, G.; Sun, Y.; Sang, W.; Wang, Z. Optimization and Construction of Jinan Regional Tm Model Based on LSTM and Analysis of Its Influence on the Accuracy of GNSS Inversion PWV. Atmosphere 2025, 16, 278. https://doi.org/10.3390/atmos16030278
Wang S, Guo Q, Hua G, Sun Y, Sang W, Wang Z. Optimization and Construction of Jinan Regional Tm Model Based on LSTM and Analysis of Its Influence on the Accuracy of GNSS Inversion PWV. Atmosphere. 2025; 16(3):278. https://doi.org/10.3390/atmos16030278
Chicago/Turabian StyleWang, Shukai, Qiuying Guo, Guihong Hua, Yingjun Sun, Wengang Sang, and Zhengyu Wang. 2025. "Optimization and Construction of Jinan Regional Tm Model Based on LSTM and Analysis of Its Influence on the Accuracy of GNSS Inversion PWV" Atmosphere 16, no. 3: 278. https://doi.org/10.3390/atmos16030278
APA StyleWang, S., Guo, Q., Hua, G., Sun, Y., Sang, W., & Wang, Z. (2025). Optimization and Construction of Jinan Regional Tm Model Based on LSTM and Analysis of Its Influence on the Accuracy of GNSS Inversion PWV. Atmosphere, 16(3), 278. https://doi.org/10.3390/atmos16030278
