Assimilation of FY-3D and FY-3E Hyperspectral Infrared Atmospheric Sounding Observation and Its Impact on Numerical Weather Prediction during Spring Season over the Continental United States
Abstract
1. Introduction
2. Materials and Methods
2.1. PC-Score DA Module
2.2. NWP Module
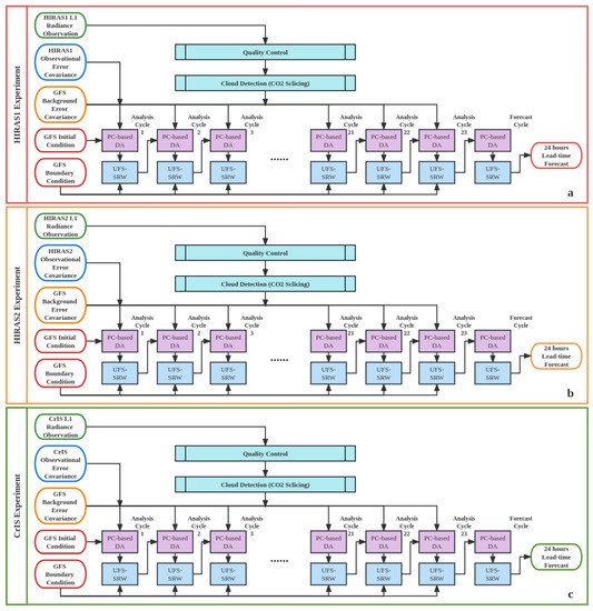
2.3. Experiment Schemata
3. Results
3.1. Initial Condition Performance Comparison
3.2. NWP Forecast Performance Comparison
3.3. Hourly Quantitative Precipitation Forecast (QPF) Evaluation
3.4. Tornado Outbreak Prediction Performance Comparison—Case Studies
3.4.1. 30 March 2022 Case
3.4.2. 5 April 2022 Case
4. Discussion
5. Conclusions
Author Contributions
Funding
Institutional Review Board Statement
Informed Consent Statement
Data Availability Statement
Acknowledgments
Conflicts of Interest
Appendix A


References
- Fourri’e, N.; Thépaut, J.N. Evaluation of the AIRS near-real-time channel selection for application to numerical weather prediction. Q. J. R. Meteorol. Soc. 2003, 129, 2425–2439. [Google Scholar] [CrossRef]
- Gambacorta, A.; Barnet, C.D. Methodology and information content of the NOAA NESDIS operational channel selection for the Cross-Track Infrared Sounder (CrIS). IEEE Trans. Geosci. Remote Sens. 2012, 51, 3207–3216. [Google Scholar] [CrossRef]
- Collard, A.D. Selection of IASI channels for use in numerical weather prediction. Q. J. R. Meteorol. Soc. 2007, 133, 1977–1991. [Google Scholar] [CrossRef]
- Collard, A.D.; McNally, A.P. The assimilation of infrared atmospheric sounding interferometer radiances at ECMWF. Q. J. R. Meteorol. Soc. 2009, 135, 1044–1058. [Google Scholar] [CrossRef]
- Coopmann, O.; Guidard, V.; Fourrié, N.; Josse, B.; Marécal, V. Update of Infrared Atmospheric Sounding Interferometer (IASI) channel selection with correlated observation errors for numerical weather prediction (NWP). Atmos. Meas. Tech. 2020, 13, 2659–2680. [Google Scholar] [CrossRef]
- Noh, Y.C.; Sohn, B.J.; Kim, Y.; Joo, S.; Bell, W.; Saunders, R. A new Infrared Atmospheric Sounding Interferometer channel selection and assessment of its impact on Met Office NWP forecasts. Adv. Atmos. Sci. 2017, 34, 1265–1281. [Google Scholar] [CrossRef]
- Hilton, F.; Atkinson, N.C.; English, S.J.; Eyre, J.R. Assimilation of IASI at the Met Office and assessment of its impact through observing system experiments. Q. J. R. Meteorol. Soc. 2009, 135, 495–505. [Google Scholar] [CrossRef]
- Geer, A.J.; Lonitz, K.; Weston, P.; Kazumori, M.; Okamoto, K.; Zhu, Y.; Schraff, C. All-sky satellite data assimilation at operational weather forecasting centres. Q. J. R. Meteorol. Soc. 2018, 144, 1191–1217. [Google Scholar] [CrossRef]
- Noh, Y.C.; Huang, H.L.; Goldberg, M.D. Refinement of CrIS channel selection for global data assimilation and its impact on the global weather forecast. Weather. Forecast. 2021, 36, 1405–1429. [Google Scholar] [CrossRef]
- Li, X.; Zou, X. Bias characterization of CrIS radiances at 399 selected channels with respect to NWP model simulations. Atmos. Res. 2017, 196, 164–181. [Google Scholar] [CrossRef]
- Andrey-Andrés, J.; Fourrié, N.; Guidard, V.; Armante, R.; Brunel, P.; Crevoisier, C.; Tournier, B. A simulated observation database to assess the impact of the IASI-NG hyperspectral infrared sounder. Atmos. Meas. Tech. 2018, 11, 803–818. [Google Scholar] [CrossRef]
- Lu, Q.; Bell, W.; Bormann, N.; Bauer, P.; Peubey, C.; Geer, A.J. Improved assimilation of data from China’s FY-3A microwave temperature sounder. Atmos. Sci. Lett. 2012, 13, 9–15. [Google Scholar] [CrossRef]
- Carminati, F.; Migliorini, S. All-sky data assimilation of MWTS-2 and MWHS-2 in the Met Office global NWP system. Adv. Atmos. Sci. 2021, 38, 1682–1694. [Google Scholar] [CrossRef]
- Li, J.; Liu, G. Direct assimilation of Chinese FY-3C Microwave Temperature Sounder-2 radiances in the global GRAPES system Atmos. Meas. Tech. 2016, 9, 3095–3113. [Google Scholar] [CrossRef]
- Li, J.; Qian, X.; Qin, Z.; Liu, G. Direct Assimilation of Chinese FY-3E Microwave Temperature Sounder-3 Radiances in the CMA-GFS: An Initial Study. Remote Sens. 2022, 14, 5943. [Google Scholar] [CrossRef]
- Niu, Z.; Zou, X.; Huang, W. Typhoon Warm-Core Structures Derived from FY-3D MWTS-2 Observations. Remote Sens. 2021, 13, 3730. [Google Scholar] [CrossRef]
- Song, L.; Shen, F.; Shao, C.; Shu, A.; Zhu, L. Impacts of 3DEnVar-Based FY-3D MWHS-2 Radiance Assimilation on Numerical Simulations of L and falling Typhoon Ampil (2018). Remote Sens. 2022, 14, 6037. [Google Scholar] [CrossRef]
- Carminati, F. A channel selection for the assimilation of CrIS and HIRAS instruments at full spectral resolution. Q. J. R. Meteorol. Soc. 2022, 148, 1092–1112. [Google Scholar] [CrossRef]
- Qi, C.; Wu, C.; Hu, X.; Xu, H.; Lee, L.; Zhou, F.; Zhang, P.; Gu, M.; Yang, T.; Shao, C.; et al. High spectral infrared atmospheric sounder (HIRAS): System overview and on-orbit performance assessment. IEEE Trans. Geosci. Remote Sens. 2020, 58, 4335–4352. [Google Scholar] [CrossRef]
- Zhang, P.; Hu, X.; Lu, Q.; Zhu, A.; Lin, M.; Sun, L.; Chen, L.; Xu, N. FY-3E: The First Operational Meteorological Satellite Mission in an Early Morning. Orbit Adv. Atmos. Sci. 2022, 39, 1–8. [Google Scholar] [CrossRef]
- Chen, H.; Guan, L. Assessing FY-3E HIRAS-II Radiance Accuracy Using AHI and MERSI-LL. Remote Sens. 2022, 14, 4309. [Google Scholar] [CrossRef]
- Huang, H.; Antonelli, P. Application of principal component analysis to high-resolution infrared measurement compression and retrieval. J. App. Meteorol. 2001, 40, 365–388. [Google Scholar] [CrossRef]
- Antonelli, P.; Revercomb, H.E.; Sromovsky, L.A.; Smith, W.L.; Knuteson, R.O.; Tobin, D.C.; Garcia, R.K.; Howell, H.B.; Huang, H.; Best, F.A. A principal component noise filter for high spectral resolution infrared measurements. J. Geophys. Res. 2004, 109, D23102. [Google Scholar] [CrossRef]
- Goldberg, M.D.; Zhou, L.; Wolf, W.W.; Barnet, C.; Divakarla, M.G. Applications of principal component analysis (PCA) on AIRS data. In Proceedings of the Multispectral and Hyperspectral Remote Sensing Instruments and Applications II, Honolulu, HI, USA, 9–11 November 2004. [Google Scholar] [CrossRef]
- Tobin, D.C.; Antonelli, P.B.; Revercomb, H.E.; Dutcher, S.T.; Turner, D.D.; Taylor, J.K.; Vinson, K.H. Hyperspectral data noise characterization using principal component analysis: Application to the atmospheric infrared sounder. J. Appl. Remote Sens. 2005, 1, 013515. [Google Scholar] [CrossRef]
- Matricardi, M.; McNally, A.P. The direct assimilation of principal components of IASI spectra in the ECMWF 4D-Var. Q. J. R. Meteorol. Soc. 2014, 140, 573–582. [Google Scholar] [CrossRef]
- Collard, A.D.; McNally, A.P.; Hilton, F.I.; Healy, S.B.; Atkinson, N.C. The use of principal component analysis for the assimilation of high-resolution infrared sounder observations for numerical weather prediction. Q. J. R. Meteorol. Soc. 2010, 136, 2038–2050. [Google Scholar] [CrossRef]
- Lu, Y.; Zhang, F. Toward ensemble assimilation of hyperspectral satellite observations with data compression and dimension reduction using principal component analysis. Mon. Weather Rev. 2019, 147, 3505–3518. [Google Scholar] [CrossRef]
- Zhang, Q.; Shao, M. Impact of Hyperspectral Infrared Sounding Observation and Principal-Component-Score Assimilation on the Accuracy of High-Impact Weather Prediction. Atmosphere 2023, 14, 580. [Google Scholar] [CrossRef]
- Descombes, G.; Auligné, T.; Vandenberghe, F.; Barker, D.M.; Barre, J. Generalized background error covariance matrix model (GEN_BE v2.0). Geosci. Model Dev. 2015, 8, 669–696. [Google Scholar] [CrossRef]
- Havemann, S.; Thelen, J.; Taylor, P.; Keil, A. The Havemann-Taylor Fast Radiative Transfer Code: Exact fast radiative transfer for scattering atmospheres using Principal Components (PCs). In Proceedings of the AIP Conference Proceedings, Noida, India, 15–17 March 2009. [Google Scholar] [CrossRef]
- Saunders, R.; Hocking, J.; Turner, E.; Rayer, P.; Rundle, D.; Brunel, P.; Lupu, C. An update on the RTTOV fast radiative transfer model (currently at version 12). Geosci. Model Dev. 2018, 11, 2717–2737. [Google Scholar] [CrossRef]
- Hollingsworth, A.; Lönnberg, P. The statistical structure of short-range forecast errors as determined from radiosonde data. Part I: The wind field. Tellus A Dyn. Meteorol. Oceanogr. 1986, 38, 111–136. [Google Scholar] [CrossRef]
- Lönnberg, P.; Hollingsworth, A. The statistical structure of short-range forecast errors as determined from radiosonde data Part II: The covariance of height and wind errors. Tellus A Dyn. Meteorol. Oceanogr. 1986, 38, 137–161. [Google Scholar] [CrossRef]
- Havemann, S.; Thelen, J.C.; Taylor, J.P.; Harlow, R.C. The Havemann-Taylor fast radiative transfer code (HT-FRTC): A multipurpose code based on principal components. J. Quant. Spectrosc. Radiat. Transf. 2018, 220, 180–192. [Google Scholar] [CrossRef]
- Smith, W.L.S.; Weisz, E.; Kireev, S.V.; Zhou, D.K.; Li, Z.; Borbas, E.E. Dual-Regression Retrieval Algorithm for Real-Time Processing of Satellite Ultraspectral Radiances. J. Appl. Meteorol. Climatol. 2012, 51, 1455–1476. [Google Scholar] [CrossRef]
- Smith, W.L.S.; Zhang, Q.; Shao, M.; Weisz, E. Improved Severe Weather Forecasts Using LEO and GEO Satellite Soundings. J. Atmos. Ocean. Technol. 2020, 37, 1203–1218. [Google Scholar] [CrossRef]
- Shao, M.; Smith, W.L. Impact of atmospheric retrievals on Hurricane Florence/Michael forecasts in a regional NWP model. J. Geophys. Res. Atmos. 2019, 124, 8544–8562. [Google Scholar] [CrossRef]
- Zhang, Q.; Smith, W.S.; Shao, M. The Potential of Monitoring Carbon Dioxide Emission in a Geostationary View with the GIIRS Meteorological Hyperspectral Infrared Sounder. Remote Sens. 2023, 15, 886. [Google Scholar] [CrossRef]
- Banos, I.H.; Mayfield, W.D.; Ge, G.; Sapucci, L.F.; Carley, J.R.; Nance, L. Assessment of the data assimilation framework for the Rapid Refresh Forecast System v0.1 and impacts on forecasts of a convective storm case study. Geosci. Model Dev. 2022, 15, 6891–6917. [Google Scholar] [CrossRef]
- Black, T.L.; Abeles, J.A.; Blake, B.T.; Jovic, D.; Rogers, E.; Zhang, X.; Aligo, E.A.; Dawson, L.C.; Lin, Y.; Strobach, E.; et al. A limited area modeling capability for the Finite-Volume Cubed-Sphere (FV3) dynamical core and comparison with a global two-way nest. J. Adv. Model. Earth Syst. 2021, 13, e2021MS002483. [Google Scholar] [CrossRef]
- Heinzeller, D.; Bernardet, L.R.; Firl, G.J.; Zhang, M.; Sun, X.; Ek, M.B. The Common Community Physics Package (CCPP) Framework v6. Geosci. Model Dev. 2022, 16, 2235–2259. [Google Scholar] [CrossRef]
- Gasperoni, N.A.; Wang, X.; Wang, Y. Valid time shifting for an experimental RRFS convection-allowing EnVar data assimilation and forecast system: Description and systematic evaluation in real-time. Mon. Weather Rev. 2023, 151, 1229–1245. [Google Scholar] [CrossRef]
- Supinie, T.A.; Park, J.; Snook, N.; Hu, X.; Brewster, K.A.; Xue, M.; Carley, J.R. Cool-Season Evaluation of FV3-LAM-Based CONUS-Scale Forecasts with Physics Configurations of Experimental RRFS Ensembles. Mon. Weather Rev. 2022, 150, 2379–2398. [Google Scholar] [CrossRef]
- World Meteorological Organization, WMO Aircraft Observations & AMDAR—News and Events. 2019, Volume 17. Available online: https://sites.google.com/a/wmo.int/amdar-news-and-events/newsletters/volume-17-april-2019 (accessed on 30 May 2023).
- Jolliffe, I.T.; Stephenson, D.B. Forecast Verification: A Practitioner’s Guide in Atmospheric Science; John Wiley & Sons: Hoboken, NJ, USA, 2012. [Google Scholar]
- Johnson, S.J.; Stockdale, T.N.; Ferranti, L.; Balmaseda, M.A.; Molteni, F.; Magnusson, L.; Monge-Sanz, B.M. SEAS5: The new ECMWF seasonal forecast system. Geosci. Model Dev. 2019, 12, 1087–1117. [Google Scholar] [CrossRef]
- Hyvärinen, O. A probabilistic derivation of Heidke skill score. Weather. Forecast. 2014, 29, 177–181. [Google Scholar] [CrossRef]
- Thompson, R.L.; Smith, B.T.; Grams, J.S.; Dean, A.R.; Broyles, C. Convective Modes for Significant Severe Thunderstorms in the Contiguous United States. Part II: Supercell and QLCS Tornado Environments. Weather. Forecast. 2012, 27, 1136–1154. [Google Scholar] [CrossRef]















| Physcial Process | Scheme Choice |
|---|---|
| Shallow Convection | Mellor–Yamada–Nakanishi–Niino–eddy diffusivity–mass flux (MYNN-EDMF) |
| PBL/Turbulence | Mellor–Yamada–Nakanishi–Niino–eddy diffusivity–mass flux (MYNN-EDMF) |
| Microphysics | Thompson Aerosol-Aware |
| Radiation | GFS Rapid Radiative Transfer Model for Global Circulation Models (RRTMG) |
| Surface Layer | GFS Surface Layer Scheme |
| Land Surface | GFS Noah Multi-Physics Land Surface Model |
| Gravity Wave Drag | Unified Gravity Wave Physics Scheme—Version 0 |
| Ozone | GFS Ozone Photochemistry (2015) |
| Water Vapor | GFS Stratospheric H2O |
| Sea Surface | GFS Near-Surface Sea Temperature Scheme |
| Category | Observation | ||||
|---|---|---|---|---|---|
| 0.1–2.5 mm/hr | 2.5–7.5 mm/hr | 7.5 mm/hr and above | Total | ||
| Forecast | 0.1–2.5 mm/hr | n(F1,O1) | n(F1,O2) | n(F1,O3) | N(F1) |
| 2.5–7.5 mm/hr | n(F2,O1) | n(F2,O2) | n(F2,O3) | N(F2) | |
| 7.5 mm/hr and above | n(F3,O1) | n(F3,O2) | n(F3,O3) | N(F3) | |
| Total | N(O1) | N(O1) | N(O1) | N | |
| Date | Tornado Amount | Death | Data Availability | ||
|---|---|---|---|---|---|
| HIRAS1 | HIRAS2 | CrIS | |||
| 18 March 2022 | 12 | 0 | Yes | Yes | Yes |
| 21 March 2022 | 52 | 1 | Yes | No | Yes |
| 22 March 2022 | 56 | 1 | Yes | No | Yes |
| 23 March 2022 | 5 | 0 | Yes | Yes | Yes |
| 29 March 2022 | 7 | 0 | Yes | Yes | Yes |
| 30 March 2022 | 84 | 0 | Yes | Yes | Yes |
| 31 March 2022 | 7 | 0 | Yes | Yes | Yes |
| 4 April 2022 | 10 | 0 | Yes | Yes | Yes |
| 5 April 2022 | 76 | 2 | Yes | Yes | Yes |
| 6 April 2022 | 24 | 0 | Yes | Yes | Yes |
| 11 April 2022 | 7 | 0 | Yes | Yes | Yes |
| 12 April 2022 | 26 | 0 | Yes | Yes | Yes |
Disclaimer/Publisher’s Note: The statements, opinions and data contained in all publications are solely those of the individual author(s) and contributor(s) and not of MDPI and/or the editor(s). MDPI and/or the editor(s) disclaim responsibility for any injury to people or property resulting from any ideas, methods, instructions or products referred to in the content. |
© 2023 by the authors. Licensee MDPI, Basel, Switzerland. This article is an open access article distributed under the terms and conditions of the Creative Commons Attribution (CC BY) license (https://creativecommons.org/licenses/by/4.0/).
Share and Cite
Zhang, Q.; Shao, M. Assimilation of FY-3D and FY-3E Hyperspectral Infrared Atmospheric Sounding Observation and Its Impact on Numerical Weather Prediction during Spring Season over the Continental United States. Atmosphere 2023, 14, 967. https://doi.org/10.3390/atmos14060967
Zhang Q, Shao M. Assimilation of FY-3D and FY-3E Hyperspectral Infrared Atmospheric Sounding Observation and Its Impact on Numerical Weather Prediction during Spring Season over the Continental United States. Atmosphere. 2023; 14(6):967. https://doi.org/10.3390/atmos14060967
Chicago/Turabian StyleZhang, Qi, and Min Shao. 2023. "Assimilation of FY-3D and FY-3E Hyperspectral Infrared Atmospheric Sounding Observation and Its Impact on Numerical Weather Prediction during Spring Season over the Continental United States" Atmosphere 14, no. 6: 967. https://doi.org/10.3390/atmos14060967
APA StyleZhang, Q., & Shao, M. (2023). Assimilation of FY-3D and FY-3E Hyperspectral Infrared Atmospheric Sounding Observation and Its Impact on Numerical Weather Prediction during Spring Season over the Continental United States. Atmosphere, 14(6), 967. https://doi.org/10.3390/atmos14060967

