Research on the Evaluation of Air Quality in Underground Coal Mines Based on a Generalized Contrastive Weighted Comprehensive Scale Index Method
Abstract
1. Introduction
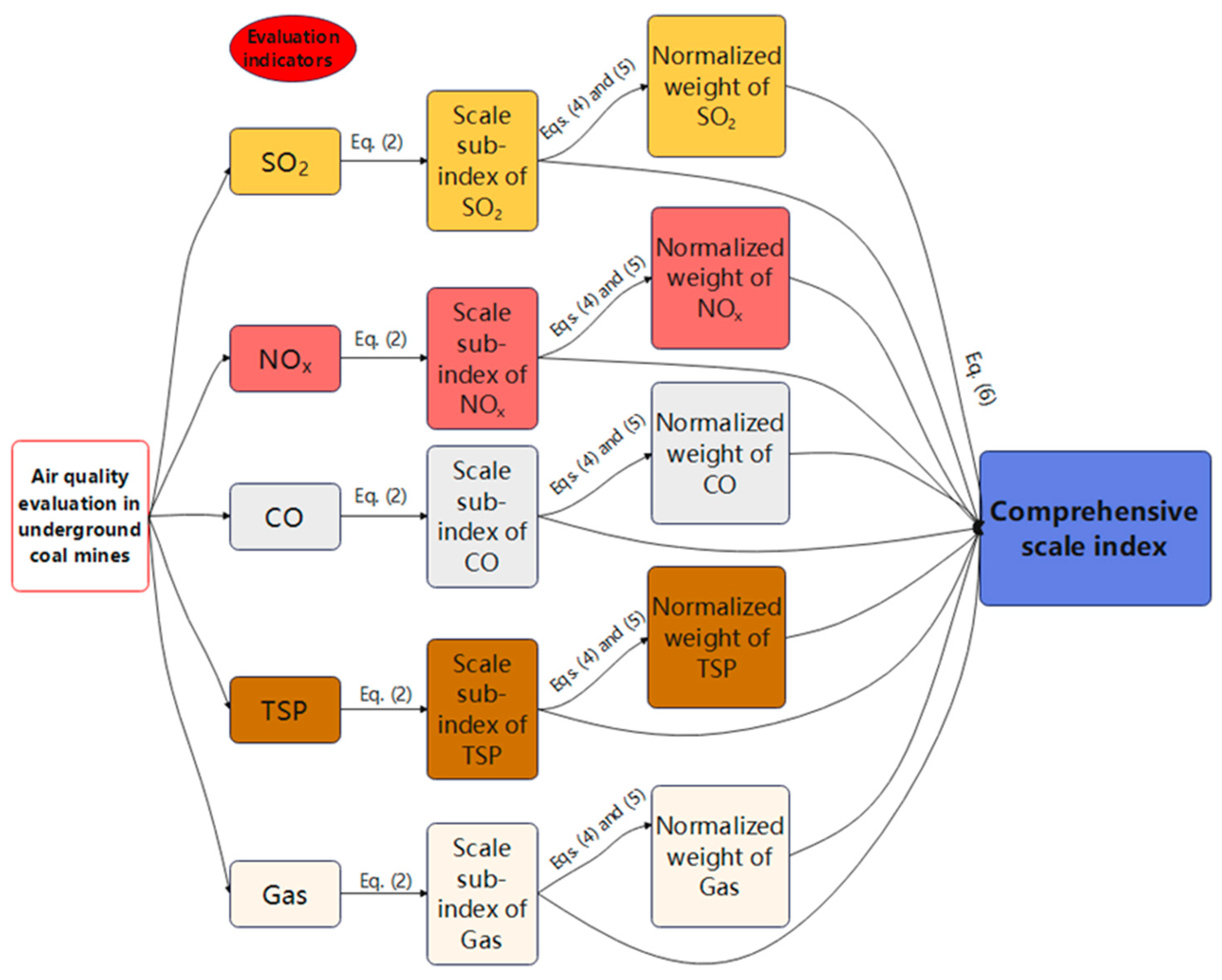
2. Evaluation Model of the Generalized Contrastive Weighted Comprehensive Scale Index
2.1. Determination of Evaluation Indicators
2.2. Establishment of Evaluation Model
2.2.1. Calculation of Scale Sub-Index
2.2.2. Calculation of Generalized Contrastive Weighted Value
2.2.3. Calculation of Generalized Contrastive Weighted Comprehensive Scale Index
2.2.4. Classification of Underground Air Quality in Coal Mines
3. Evaluation Example
3.1. Basic Situation of the Underground Roadway
3.2. Layout Method and Sampling Equipment
3.3. Results and Discussion
4. Conclusions
Author Contributions
Funding
Institutional Review Board Statement
Informed Consent Statement
Data Availability Statement
Conflicts of Interest
References
- Zhong, C.; Dong, F.; Geng, Y.; Dong, Q. Toward carbon neutrality: The transition of the coal industrial chain in China. Front. Environ. Sci. 2022, 10, 1448. [Google Scholar] [CrossRef]
- Jia, Z.; Wen, S.; Sun, Z. Current relationship between coal consumption and the economic development and China’s future carbon mitigation policies. Energy Policy 2022, 162, 112812. [Google Scholar] [CrossRef]
- Fu, X.; Liu, A.; Wang, K.; Shen, J. Prevention and origin of exceptional deleterious gas compositions in coal mine. Procedia Eng. 2011, 26, 424–430. [Google Scholar]
- Zhou, A.; Zhang, M.; Wang, K.; Elsworth, D.; Wang, J.; Fan, L. Airflow disturbance induced by coal mine outburst shock waves: A case study of a gas outburst disaster in China. Int. J. Rock Mech. Min. Sci. 2020, 128, 104262. [Google Scholar] [CrossRef]
- Shu, L.; Liu, Z.; Wang, K.; Zhu, N.; Yang, J. Characteristics and classification of microseismic signals in heading face of coal mine: Implication for coal and gas outburst warning. Rock Mech. Rock Eng. 2022, 55, 6905–6919. [Google Scholar] [CrossRef]
- Yuan, L. Control of coal and gas outbursts in Huainan mines in China: A review. J. Rock Mech. Geotech. Eng. 2016, 8, 559–567. [Google Scholar] [CrossRef]
- Zhang, H.; Liu, R.; Chun, J.; Xue, Q.; Fan, J. Study on optimization of the dedusting air duct layout in coal mine roadway. Front. Earth Sci. 2022, 10, 855438. [Google Scholar] [CrossRef]
- Zhang, H.; Han, W.; Xu, Y.; Wang, Z. Analysis on the development status of coal mine dust disaster prevention technology in China. J. Healthc. Eng. 2021, 2021, 5574579. [Google Scholar] [CrossRef]
- Wei, Y.; Li, J.; Wang, J. Respirable dust detection and optimization of dust prevention measures in fully mechanized face of coal mine. IOP Conf. Ser. Earth Environ. Sci. 2019, 330, 032012. [Google Scholar] [CrossRef]
- Yao, Y.; Wei, T.; Zhang, H.; Xie, Y.; Gu, P.; Yao, Y.; Xiong, X.; Peng, Z.; Zhen, Z.; Liu, S.; et al. Characteristics of diagnosed and death cases of pneumoconiosis in Hubei Province, China, 1949–2019. Int. J. Environ. Res. Public Health 2022, 19, 15799. [Google Scholar] [CrossRef]
- Kang, W.; Yang, Y. Discussion on coal mine dust prevention and control technology. In Proceedings of the International Symposium on Rock Mechanics and Mine Dynamic Disaster Prevention, Fuxin, China, 13–14 July 2013; pp. 94–97. [Google Scholar]
- Ji, M.; Sun, Z.; Guo, H. The application of the foam technology to the dust control for reducing the dust injury of coal mines. Appl. Sci. 2022, 12, 10878. [Google Scholar] [CrossRef]
- Thakur, P. Origin of gases in coal mines. In Advanced Mine Ventilation; Woodhead Publishing: Sawston, UK, 2019; pp. 213–226. [Google Scholar]
- Banasiewicz, A.; Janicka, A.; Michalak, A.; Włostowski, R. Photocatalysis as a method for reduction of ambient NOx in deep underground mines. Measurement 2022, 200, 111453. [Google Scholar] [CrossRef]
- Kurnia, J.; Sasmito, A.; Wong, W.; Mujumdar, A.S. Prediction and innovative control strategies for oxygen and hazardous gases from diesel emission in underground mines. Sci. Total Environ. 2014, 481, 317–334. [Google Scholar] [CrossRef] [PubMed]
- Jo, B.; Khan, R.M.A. An internet of things system for underground mine air quality pollutant prediction based on azure machine learning. Sensors 2018, 18, 930. [Google Scholar] [CrossRef]
- Wang, X.; Wang, Z.; Guo, M.; Chen, W.; Zhang, H. Research on air quality evaluation based on principal component analysis. IOP Conf. Ser. Earth Environ. Sci. 2018, 108, 042030. [Google Scholar] [CrossRef]
- Shi, L.; Yu, X.; Mi, T.; Wu, X.; Yang, H. Assessment on mine air quality using pollution loss rate. Ind. Saf. Environ. Prot. 2006, 32, 36–37. (In Chinese) [Google Scholar]
- Chen, D.; Li, Z. The assessment of atmospheric environmental quality based on matter element analysis. Res. Environ. Sci. 1994, 7, 24–28. (In Chinese) [Google Scholar]
- Lv, L.; Li, H. Air quality evaluation of Beijing-Tianjin-Hebei region of China based on the fuzzy comprehensive evaluation method. Acta Sci. Nat. Univ. Nankaiensis 2016, 49, 62–68. (In Chinese) [Google Scholar]
- Li, Q.; Ji, M.; Sun, Y.; Zhai, X.; Zheng, Y. Analysis and evaluation of air quality in Shandong province based on AHP. IOP Conf. Ser. Earth Environ. Sci. 2021, 651, 042033. [Google Scholar] [CrossRef]
- Meng, X.; Sun, L.; Zhou, D.; Hu, S. Application and improvement of grey theory for assessment of environmental quality. J. Harbin Inst. Technol. 2002, 34, 700–702. (In Chinese) [Google Scholar]
- Liu, W.; Zhou, Y. Study of comprehensive evaluation on air quality in mine based on matter element model. Min. Res. Dev. 2015, 35, 61–63. (In Chinese) [Google Scholar]
- Yang, M.; Liu, L.; Gao, R. Application of fuzzy synthesis evaluation to the environmental influence of the west mineral exploration. J. Xi’an Univ. Sci. Technol. 2006, 26, 439–442. (In Chinese) [Google Scholar]
- Du, X.; Fang, H.; Liu, K.; Xue, B.; Cai, X. Environmental evaluation of coal mines based on generalized linear model and nonlinear fuzzy analytic hierarchy. Geofluids 2020, 2020, 8836908. [Google Scholar] [CrossRef]
- Jiao, M. Evaluation of mine environmental quality based on grey clustering analysis. In Proceedings of the 2015 International Academic Forum for Mine Surveying in China, Beijing, China, 16–18 October 2015; pp. 286–292. [Google Scholar]
- Ye, Y.; Ding, D.; Li, X.; Zhou, X. An evaluation model for air quality in underground uranium mines based on integrated scale index on weights of generalized contrast. Uranium Min. Metall. 2007, 86, 421–424. (In Chinese) [Google Scholar]
- Wang, D.; Zhang, P.; Zhang, Y.; Tu, S.; Wang, J.; Hao, Z. Distribution characteristic and migration mechanism of toxic gases in goafs during close-distance coal seam mining: A case study of shaping coal mine. Acs Omega 2022, 7, 7403–7413. [Google Scholar] [CrossRef] [PubMed]
- Li, Y.; Sun, Y.; Wang, L. Quantitative analysis and study of coal mine underground environment gases based on the FTIR. In Proceedings of the International Conference on Mechanical Engineering, Industry and Manufacturing Engineering (MEIME 2011), Beijing, China, 23–24 July 2011; pp. 878–881. [Google Scholar]
- Tang, Y. Sources of underground CO: Crushing and ambient temperature oxidation of coal. J. Loss Prev. Process Ind. 2015, 38, 50–57. [Google Scholar] [CrossRef]
- Li, Z.; Ding, J.; Peng, L. An evaluation formula of air quality based on weighted scale index of generalized contrast. In Principles and Methods of Environmental Quality Assessment; Chemical Industry Press: Beijing, China, 2004; pp. 347–352. (In Chinese) [Google Scholar]
- GB 3095-2012; Ambient Air Quality Standard. China Environmental Press: Beijing, China, 2012. (In Chinese)
- State Administration of Work Safety. Coal Mine Safety Regulations; Emergency Management Press: Beijing, China, 2022; pp. 54–55. (In Chinese) [Google Scholar]



| Limit | Concentration (mg/m3) | Volume Fraction (%) | |||
|---|---|---|---|---|---|
| SO2 | NOx | CO | TSP | Gas | |
| 0.02 | 0.015 | 0.50 | 0.05 | 0.05 | |
| 0.05 | 0.10 | 4 | 0.12 | 0.15 | |
| 0.15 | 0.10 | 4 | 0.30 | 0.5 | |
| 0.5 | 0.3 | 10 | 1 | 1 | |
| SO2 | NOx | CO | TSP | Gas | |
|---|---|---|---|---|---|
| 0.285 | 0.633 | 0.694 | 0.292 | 0.367 | |
| 0.626 | 0.633 | 0.694 | 0.598 | 0.769 | |
| 1 | 1 | 1 | 1 | 1 |
| Grade | I | |
|---|---|---|
| I (Safe) | 0.490 | [0, 0.490] |
| II (Relatively safe) | 0.668 | [0.490, 0.668] |
| III (Slightly dangerous) | 1 | [0.668, 1] |
| IV (Seriously dangerous) | +∞ | [1, +∞] |
| Monitoring Points | Measured Concentration Value (mg/m3) | Volume Fraction (%) | I | Grade | |||
|---|---|---|---|---|---|---|---|
| SO2 | NOx | CO | TSP | Gas | |||
| 1 | 0.045 | 0.022 | 1.031 | 0.075 | 0.344 | 0.342 | I |
| 2 | 0.054 | 0.045 | 1.213 | 0.101 | 0.326 | 0.391 | I |
| 3 | 0.061 | 0.043 | 1.444 | 0.248 | 0.389 | 0.476 | I |
| 4 | 0.085 | 0.072 | 2.235 | 0.426 | 0.441 | 0.604 | II |
| 5 | 0.081 | 0.063 | 1.546 | 0.673 | 0.427 | 0.614 | II |
| 6 | 0.096 | 0.102 | 2.425 | 1.686 | 0.432 | 0.814 | III |
| 7 | 0.127 | 0.131 | 4.331 | 6.337 | 0.773 | 1.075 | IV |
| 8 | 0.201 | 0.123 | 3.792 | 10.212 | 0.943 | 1.167 | IV |
| Monitoring Points | SO2 | NOx | CO | TSP | Gas |
|---|---|---|---|---|---|
| 1 | 0.252 | 0.128 | 0.242 | 0.135 | 0.644 |
| 2 | 0.309 | 0.367 | 0.295 | 0.235 | 0.626 |
| 3 | 0.346 | 0.352 | 0.354 | 0.535 | 0.685 |
| 4 | 0.450 | 0.524 | 0.500 | 0.742 | 0.727 |
| 5 | 0.435 | 0.479 | 0.377 | 0.868 | 0.716 |
| 6 | 0.487 | 0.640 | 0.527 | 1.174 | 0.720 |
| 7 | 0.574 | 0.723 | 0.721 | 1.616 | 0.914 |
| 8 | 0.717 | 0.702 | 0.676 | 1.776 | 0.980 |
| Monitoring Points | SO2 | NOX | CO | TSP | GAS |
|---|---|---|---|---|---|
| 1 | 0.198 | 0.141 | 0.194 | 0.145 | 0.322 |
| 2 | 0.186 | 0.202 | 0.182 | 0.162 | 0.268 |
| 3 | 0.175 | 0.176 | 0.177 | 0.218 | 0.254 |
| 4 | 0.172 | 0.186 | 0.181 | 0.232 | 0.229 |
| 5 | 0.169 | 0.178 | 0.158 | 0.270 | 0.226 |
| 6 | 0.141 | 0.164 | 0.147 | 0.370 | 0.179 |
| 7 | 0.130 | 0.151 | 0.151 | 0.376 | 0.191 |
| 8 | 0.140 | 0.138 | 0.153 | 0.365 | 0.203 |
Disclaimer/Publisher’s Note: The statements, opinions and data contained in all publications are solely those of the individual author(s) and contributor(s) and not of MDPI and/or the editor(s). MDPI and/or the editor(s) disclaim responsibility for any injury to people or property resulting from any ideas, methods, instructions or products referred to in the content. |
© 2023 by the authors. Licensee MDPI, Basel, Switzerland. This article is an open access article distributed under the terms and conditions of the Creative Commons Attribution (CC BY) license (https://creativecommons.org/licenses/by/4.0/).
Share and Cite
Li, S.; Chen, X.; Peng, G.; Han, M.; Guo, Q.; Hou, J.; Gao, B. Research on the Evaluation of Air Quality in Underground Coal Mines Based on a Generalized Contrastive Weighted Comprehensive Scale Index Method. Atmosphere 2023, 14, 1021. https://doi.org/10.3390/atmos14061021
Li S, Chen X, Peng G, Han M, Guo Q, Hou J, Gao B. Research on the Evaluation of Air Quality in Underground Coal Mines Based on a Generalized Contrastive Weighted Comprehensive Scale Index Method. Atmosphere. 2023; 14(6):1021. https://doi.org/10.3390/atmos14061021
Chicago/Turabian StyleLi, Shihang, Xingyue Chen, Gangcheng Peng, Muze Han, Qiaosong Guo, Jun Hou, and Bohan Gao. 2023. "Research on the Evaluation of Air Quality in Underground Coal Mines Based on a Generalized Contrastive Weighted Comprehensive Scale Index Method" Atmosphere 14, no. 6: 1021. https://doi.org/10.3390/atmos14061021
APA StyleLi, S., Chen, X., Peng, G., Han, M., Guo, Q., Hou, J., & Gao, B. (2023). Research on the Evaluation of Air Quality in Underground Coal Mines Based on a Generalized Contrastive Weighted Comprehensive Scale Index Method. Atmosphere, 14(6), 1021. https://doi.org/10.3390/atmos14061021

