Assessment of the Temporal and Seasonal Variabilities in Air Pollution and Implications for Physical Activity in Lagos and Yaoundé
Abstract
:1. Introduction
2. Materials and Methods
2.1. Climatology of Lagos and Yaoundé
2.2. Urbanisation Contexts
2.3. Public Spaces Appropriated for Physical Activity
2.4. Instrumentation for Air Quality Observation
2.5. Air Quality Node Location
2.6. Characterisation of Air Quality Nodes
3. Results and Discussion
3.1. Gaseous and Particulate Observations in Lagos and Yaoundé
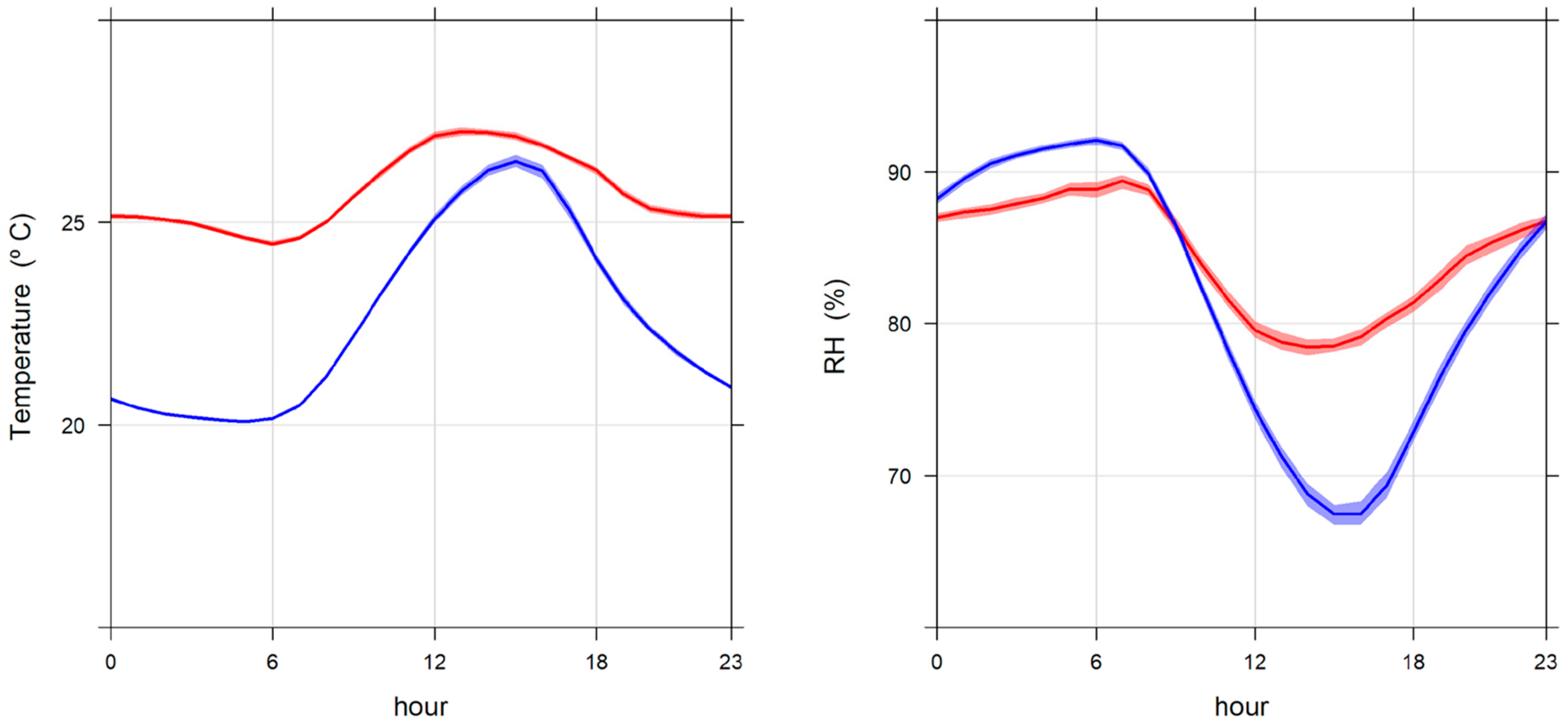
3.2. Meteorological Observations in Lagos and Yaoundé
3.3. Temporal Comparison of Gaseous and Particulate Observations in Yaoundé
Temporal Trend Analysis
3.4. Impact of Meteorology on PM Observation
3.5. Implications of Observations on Leisure-Time Physical Activity
3.6. Strengths and Limitations
4. Conclusions
Supplementary Materials
Author Contributions
Funding
Institutional Review Board Statement
Informed Consent Statement
Data Availability Statement
Acknowledgments
Conflicts of Interest
References
- Apte, J.S.; Julian, D.M.; Aaron, J.C.; Brauer, M. Addressing Global Mortality from Ambient PM2.5. Environ. Sci. Technol. 2015, 49, 8057–8066. [Google Scholar] [CrossRef] [PubMed]
- WHO. Guidelines on Physical Activity and Sedentary Behavior; World Health Organization: Geneva, Switzerland, 2020. [Google Scholar]
- Mogo, E.R.; Lawanson, T.; Foley, L.; Mapa-Tassou, C.; Assah, F.; Ogunro, T.; Onifade, V.; Odekunle, D.; Unuigboje, R.; Blanche, B.; et al. A Systematic Review Protocol of Opportunities for Noncommunicable Disease Prevention via Public Space Initiatives in African Cities. Initiatives in African Cities. Int. J. Environ. Res. Public Health 2022, 19, 2285. [Google Scholar] [CrossRef] [PubMed]
- WHO. Quantification of the Disease Burden Attributable to Environmental Risk Factors (China Country Profile); World Health Organization: Geneva, Switzerland, 2009. [Google Scholar]
- Klepeis, N.; Nelson, W.; Ott, W.; Robinson, P.J.; Tsang, A.M.; Switzer, P.; Behar, J.V.; Hern, S.C.; Engelmann, W.H. The National Human Activity Pattern Survey (NHAPS): A resource for assessing exposure to environmental pollutants. J. Expo. Sci. Environ. Epidemiol. 2001, 11, 231–252. [Google Scholar] [CrossRef] [PubMed]
- Kim, D.; Chen, Z.; Zhou, L.-F.; Huang, S.-X. Air pollutants and early origins of respiratory diseases. Chronic Dis. Transl. Med. 2018, 7, 75–94. [Google Scholar] [CrossRef] [PubMed]
- Hernandez, C.I.; Bakola, M.; Stuckler, D. The impact of air pollution on COVID-19 incidence, severity, and mortality: A systematic review of studies in Europe and North America. Environ. Res. 2022, 215, 114155. [Google Scholar] [CrossRef] [PubMed]
- WHO. More Than 90% of the World’s Children Breathe Toxic Air Every Day; World Health Organization: Geneva, Switzerland, 2018. [Google Scholar]
- Osmond, C.; Barker, D.J. Fetal, infant, and childhood growth are predictors of coronary heart disease, diabetes, and hypertension in adult men and women. Environ. Health Perspect. 2000, 108, 545–553. [Google Scholar] [PubMed]
- Veras, M.; Waked, D.; Saldiva, P. Safe in the womb? Effects of air pollution to the unborn child and neonates. J. Pediatr. 2022, 98, 27–31. [Google Scholar] [CrossRef] [PubMed]
- Ye, X.; Song, Y.; Cai, X.; Zhang, H. Study on the synoptic flow patterns and boundary layer process of the severe haze events over the North China Plain in January 2013. Atmos. Environ. 2016, 124, 129–145. [Google Scholar] [CrossRef]
- Wu, P.; Ding, Y.; Liu, Y. Atmospheric circulation and dynamic mechanism for persistent haze events in the Beijing–Tianjin–Hebei region. Adv. Atmos. Sci. 2017, 34, 429–440. [Google Scholar] [CrossRef]
- Dai, H.; Huang, G.; Wang, J.; Zeng, H. VAR-tree model based spatio-temporal characterization and prediction of O3 concentration in China. Ecotoxicol. Environ. Saf. 2023, 257, 114960. [Google Scholar] [CrossRef] [PubMed]
- Dai, H.; Huang, G.; Zeng, H. Multi-objective optimal dispatch strategy for power systems with Spatio-temporal distribution of air pollutants. Sustain. Cities Soc. 2023, 98, 104801. [Google Scholar] [CrossRef]
- Hu, X.-M.; Ma, Z.; Lin, W.; Zhang, H.; Hu, J.; Wang, Y.; Xu, X.; Fuentes, J.D.; Xue, M. Impact of the Loess Plateau on the atmospheric boundary layer structure and air quality in the North China Plain: A case study. Sci. Total Environ. 2014, 499, 228–237. [Google Scholar] [CrossRef]
- Ayanlade, A.; Atai, G.; Jegede, M. Spatial and seasonal variations in atmospheric aerosols over Nigeria: Assessment of influence of intertropical discontinuity movement. Int. J. Ocean Clim. Syst. 2019, 9, 1–13. [Google Scholar] [CrossRef]
- UNICEF Nigeria. 2019. Available online: https://www.unicef.org/nigeria/education (accessed on 21 March 2023).
- Ngangmo, Y.C.; Mezoue, C.A.; Ellah, C.R.E.; Mbog, S.M.; Fantah, C.A.C.; Dantse, Y.M. Monitoring and Control of Particle Matter Concentration’s Traffic-Related Air Pollution Using Low-Cost Mobile Sensors at Six Intersections in Yaoundé, Cameroon. Int. J. Environ. Clim. Change 2023, 13, 1376–1389. [Google Scholar] [CrossRef]
- Gnamien, S.; Yoboué, V.; Liousse, C.; Ossohou, M.; Keita, S.; Bahino, J.; Siélé, S.; Diaby, L. Particulate Pollution in Korhogo and Abidjan (Cote d’Ivoire) during the Dry Season. Aerosol Air Qual. Res. 2021, 21, 200201. [Google Scholar] [CrossRef]
- ALPHA, The Informal Appropriation of Public Space for Leisure Physical Activity in Lagos and Yaoundé. Available online: https://urbanbetter.science/alpha/ (accessed on 7 June 2023).
- Meteoblue. Climate Lagos and Yaoundé. 2023. Available online: https://www.meteoblue.com/en/weather/historyclimate/climatemodelled (accessed on 21 March 2023).
- Car Mart. Lagos State Vehicle Registration and Plate Number Verification. 2022. Available online: https://www.carmart.ng/blog/?s=Lagos+state+vehicle+registration+and+plate+number+verification (accessed on 10 June 2022).
- Ayodele, E.; Okolie, C.; Akinnusi, S.; Mbu-Ogar, E.; Alani, R.; Daramola, O.; Tella, A. An assessment of the spatio-temporal dynamics of Landsat-derived aerosol concentration in relation with land cover and road networks in the Lagos megacity. Environ. Sci. Pollut. Res. 2023, 30, 43279–43299. [Google Scholar] [CrossRef] [PubMed]
- Yusuf, K.A.; Oluwole, S.; Abdusalam, I.O.; Adewusi, G.R. Spatial patterns of urban air pollution in an industrial estate, Lagos, Nigeria spatial patterns of urban air pollution in an industrial estate, Lagos, Nigeria. Int. J. Eng. Invent. 2013, 2, 1–9. [Google Scholar]
- About Lagos, Demography. 2023. Available online: https://lagosstate.gov.ng/about-lagos/ (accessed on 7 June 2023).
- Koko, A.F.; Yue, W.; Abubakar, G.A.; Hamed, R.; Alabsi, A.A.N. Analyzing urban growth and land cover change scenario in Lagos, Nigeria using multi-temporal remote sensing data and GIS to mitigate flooding. Geomat. Nat. Hazard Risk 2021, 12, 631–652. [Google Scholar] [CrossRef]
- UN World Urbanization Prospects. 2018. Available online: https://population.un.org/wup/DataQuery/ (accessed on 7 June 2023).
- Carslaw, D.C.; Ropkins, K. Openair-An R package for air quality data analysis. Environ. Mod. Softw. 2012, 27–28, 52–61. [Google Scholar] [CrossRef]
- Jones, A.R.; Thomson, D.J.; Hort, M.; Devenish, B. The U.K. Met Office’s next-generation atmospheric dispersion model, NAME III. In Air Pollution Modeling and Its Application XVII, Proceedings of the 27th NATO/CCMS International Technical Meeting on Air Pollution Modelling and its Application, Banff, BC, Canada, 25–29 October 2004; Borrego, C., Norman, A.-L., Eds.; Springer: Berlin/Heidelberg, Germany, 2007; pp. 580–589. [Google Scholar]
- Akpokodje, J.E.; Weaver, C.S.; Fagbeja, M.A.; Forastiere, F.; Spadaro, J.V.; Johnson, T.M.; Ugochuku, O.; Osunderu, O.A.; Guttikunda, S.K. Air Quality Management Planning for Lagos State (English); World Bank Group: Washington, DC, USA, 2022. [Google Scholar]
- Greenhouse Gases Continued to Increase Rapidly in 2022. Carbon Dioxide, Methane and Nitrous Oxide Rise Further into Uncharted Levels. 2023. Available online: https://www.noaa.gov/news-release/greenhouse-gases-continued-to-increase-rapidly-in-2022 (accessed on 13 October 2023).
- Hegarty, J.; Draxler, R.R.; Stein, A.F.; Brioude, J.; Mountain, M.; Eluszkiewicz, J.; Nehrkorn, T.; Ngan, F.; Andrews, A. Evaluation of Lagrangian particle dispersion models with measurements from controlled tracer releases. J. Appl. Meteorol. Climatol. 2013, 52, 2623–2637. [Google Scholar] [CrossRef]


















| Disclaimer/Publisher’s Note: The statements, opinions and data contained in all publications are solely those of the individual author(s) and contributor(s) and not of MDPI and/or the editor(s). MDPI and/or the editor(s) disclaim responsibility for any injury to people or property resulting from any ideas, methods, instructions or products referred to in the content. | 
© 2023 by the authors. Licensee MDPI, Basel, Switzerland. This article is an open access article distributed under the terms and conditions of the Creative Commons Attribution (CC BY) license (https://creativecommons.org/licenses/by/4.0/).
Share and Cite
Popoola, O.A.M.; Alani, R.; Assah, F.; Lawanson, T.; Tchouaffi, A.K.; Mapa-Tassou, C.; Blanche, N.; Odekunle, D.; Unuigboje, R.; Onifade, V.A.; et al. Assessment of the Temporal and Seasonal Variabilities in Air Pollution and Implications for Physical Activity in Lagos and Yaoundé. Atmosphere 2023, 14, 1693. https://doi.org/10.3390/atmos14111693
Popoola OAM, Alani R, Assah F, Lawanson T, Tchouaffi AK, Mapa-Tassou C, Blanche N, Odekunle D, Unuigboje R, Onifade VA, et al. Assessment of the Temporal and Seasonal Variabilities in Air Pollution and Implications for Physical Activity in Lagos and Yaoundé. Atmosphere. 2023; 14(11):1693. https://doi.org/10.3390/atmos14111693
Chicago/Turabian StylePopoola, Olalekan A. M., Rose Alani, Felix Assah, Taibat Lawanson, Awah K. Tchouaffi, Clarisse Mapa-Tassou, Nfondoh Blanche, Damilola Odekunle, Richard Unuigboje, Victor A. Onifade, and et al. 2023. "Assessment of the Temporal and Seasonal Variabilities in Air Pollution and Implications for Physical Activity in Lagos and Yaoundé" Atmosphere 14, no. 11: 1693. https://doi.org/10.3390/atmos14111693
APA StylePopoola, O. A. M., Alani, R., Assah, F., Lawanson, T., Tchouaffi, A. K., Mapa-Tassou, C., Blanche, N., Odekunle, D., Unuigboje, R., Onifade, V. A., Ogunro, T., Thondoo, M., Jones, R. L., & Oni, T. (2023). Assessment of the Temporal and Seasonal Variabilities in Air Pollution and Implications for Physical Activity in Lagos and Yaoundé. Atmosphere, 14(11), 1693. https://doi.org/10.3390/atmos14111693
 
        







