Urban Heat Islands and Vulnerable Populations in a Mid-Size Coastal City in an Arid Environment
Abstract
:1. Introduction
2. Materials and Methods
2.1. Satellite Images
2.2. Socioeconomic Characterization of the Population in the Urban Area
2.3. Data Integration
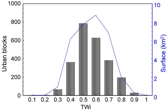
3. Results
3.1. SUHI and SUCI Location
3.2. Socioeconomic Characterisation of the Urban Population
4. Discussion
5. Conclusions
Supplementary Materials
Author Contributions
Funding
Institutional Review Board Statement
Informed Consent Statement
Data Availability Statement
Acknowledgments
Conflicts of Interest
References
- Moreno, M.C. Climatología Urbana; Universitat de Barcelona: Barcelona, Spain, 2010; p. 80. [Google Scholar]
- INE-MINVU. Metodología para Medir el Crecimiento Físico de los Asentamientos Humanos en Chile; Comisión de Estudios Habitacionales y Urbanos, del Ministerio de Vivienda y Urbanismo: Santiago, Chile, 2019; p. 105. [Google Scholar]
- Smith, P.; Henríquez, C. Microclimate Metrics Linked to the Use and Perception of Public Spaces: The Case of Chillán City, Chile. Atmosphere 2018, 9, 186. [Google Scholar] [CrossRef] [Green Version]
- Sarricolea, P.; Meseguer-Ruiz, O. Urban Climates of Large Cities: Comparison of the Urban Heat Island Effect in Latin America. In Urban Climates in Latin America; Henríquez, C., Romero, H., Eds.; Springer: Cham, Switzerland, 2019; pp. 17–32. [Google Scholar]
- Oke, T.R. Boundary Layer Climates; Methuen Press: London, UK, 1987. [Google Scholar]
- Yun, G.Y.; Ngarambe, J.; Duhirwe, P.N.; Ulpiani, G.; Paolini, R.; Haddad, S.; Vasilakopoulou, K.; Santamouris, M. Predicting the magnitude and the characteristics of the urban heat island in coastal cities in the proximity of desert landforms. The case of Sydney. Sci. Total Environ. 2020, 709, 136068. [Google Scholar] [CrossRef]
- Nassar, A.K.; Blackburn, G.A.; Whyatt, J.D. Dynamics and controls of urban heat sink and island phenomena in a desert city: Development of a local climate zone scheme using remotely-sensed inputs. Int. J. Appl. Earth Obs. Geoinf. 2016, 51, 76–90. [Google Scholar] [CrossRef] [Green Version]
- Santamouris, M. Analyzing the heat island magnitude and characteristics in one hundred Asian and Australian cities and regions. Sci. Total Environ. 2015, 512–513, 582–598. [Google Scholar] [CrossRef] [PubMed]
- Mohammed, A.; Pignatta, G.; Topriska, E.; Santamouris, M. Canopy Urban Heat Island and Its Association with Climate Conditions in Dubai, UAE. Climate 2020, 8, 81. [Google Scholar] [CrossRef]
- Lazzarini, M.; Marpu, P.R.; Ghedira, H. Temperature-land cover interactions: The inversion of urban heat island phenomenon in desert city areas. Remote Sens. Environ. 2013, 130, 136–152. [Google Scholar] [CrossRef]
- Lazzarini, M.; Molini, A.; Marpu, P.R.; Ouarda, T.B.; Ghedira, H. Urban climate modifications in hot desert cities: The role of land cover, local climate, and seasonality. Geophys. Res. Lett. 2015, 42, 9980–9989. [Google Scholar] [CrossRef] [Green Version]
- Fan, C.; Myint, S.W.; Kaplan, S.; Middel, A.; Zheng, B.; Rahman, A.; Huang, H.-P.; Brazel, A.; Blumberg, D.G. Understanding the Impact of Urbanization on Surface Urban Heat Islands—A Longitudinal Analysis of the Oasis Effect in Subtropical Desert Cities. Remote Sens. 2017, 9, 672. [Google Scholar] [CrossRef] [Green Version]
- Mitchell, B.C.; Chakraborty, J. Exploring the relationship between residential segregation and thermal inequity in 20 U.S. cities. Local Environ. 2018, 23, 796–813. [Google Scholar] [CrossRef]
- Mitchell, B.C.; Chakraborty, J. Thermal inequity: The relationship between urban structure and social disparities in an era of climate change. In Routledge Handbook of Climate Justice; Jarfy, T., Ed.; Routledge: New York, NY, USA, 2018. [Google Scholar]
- Saverino, K.; Routman, E.; Lookingbill, T.; Eanes, A.; Hoffman, J.; Bao, R. Thermal Inequity in Richmond, VA: The Effect of an Unjust Evolution of the Urban Landscape on Urban Heat Islands. Sustainability 2021, 13, 1511. [Google Scholar] [CrossRef]
- Dialesandro, J.; Brazil, N.; Wheeler, S.; Abunnasr, Y. Dimensions of Thermal Inequity: Neighborhood Social Demographics and Urban Heat in the Southwestern U.S. Int. J. Environ. Res. Public Health 2021, 18, 941. [Google Scholar] [CrossRef] [PubMed]
- Romero, H. Urban Climates and the Challenge of Sustainable Development of Chilean Cities. In Urban Climates in Latin America; Henríquez, C., Romero, H., Eds.; Springer: Cham, Switzerland, 2019; pp. 207–256. [Google Scholar]
- Chakraborty, T.; Hsu, A.; Manya, D.; Sheriff, G. Disproportionately higher exposure to urban heat in lower-income neighborhoods: A multi-city perspective. Environ. Res. Lett. 2019, 14, 105003. [Google Scholar] [CrossRef] [Green Version]
- Siqi, J.; Yuhong, W. Effects of land use and land cover pattern on urban temperature variations: A case study in Hong Kong. Urban Clim. 2020, 34, 100693. [Google Scholar] [CrossRef]
- Reyes-Paecke, S.; Gironás, J.; Melo, O.; Vicuña, S.; Herrera, J. Irrigation of green spaces and residential gardens in a Mediterranean metropolis: Gaps and opportunities for climate change adaptation. Landsc. Urban Plan. 2019, 182, 34–43. [Google Scholar] [CrossRef]
- Tang, J.; Di, L.; Xiao, J.; Lu, D.; Zhou, Y. Impacts of land use and socioeconomic patterns on urban heat Island. Int. J. Remote Sens. 2017, 38, 3445–3465. [Google Scholar] [CrossRef]
- Harlan, S.L.; Brazel, A.J.; Darrel Jenerette, G.; Jones, N.S.; Larsen, L.; Prashad, L.; Stefanov, W.L. In the shade of affluence: The inequitable distribution of the urban heat island. In Equity and the Environment; Research in Social Problems and Public Policy; Wilkinson, R.C., Freudenburg, W.R., Eds.; Emerald Group Publishing Limited: Bingley, UK, 2007; Volume 15, pp. 173–202. [Google Scholar] [CrossRef]
- Sarricolea, P.; Herrera-Ossandon, M.; Meseguer-Ruiz, Ó. Climatic regionalisation of continental Chile. J. Maps 2017, 13, 66–73. [Google Scholar] [CrossRef]
- Meseguer-Ruiz, O.; Ponce-Philimon, P.I.; Guijarro, J.; Sarricolea, P. Spatial distribution and trends of different precipitation variability indices based on daily data in Northern Chile between 1966 and 2015. Int. J. Clim. 2019, 39, 4595–4610. [Google Scholar] [CrossRef]
- INE. Censo 2017. Available online: https://www.censo2017.cl/ (accessed on 20 April 2020).
- Miranda, F.M.; Aguayo, P.M. Medición de la Superficie Ocupada por las Ciudades de Chile de Más de 15.000 Habitantes: 1993–2003; Ministerio de Vivienda y Urbanismo: Santiago de Chile, Chile, 2007; p. 63.
- Yin, G.; Mariethoz, G.; McCabe, M.F. Gap-Filling of Landsat 7 Imagery Using the Direct Sampling Method. Remote Sens. 2017, 9, 12. [Google Scholar] [CrossRef] [Green Version]
- Ghulam, A.; Saint Louis University, Saint Louis, MI, USA. Calculating Surface Temperature Using Landsat Thermal Imagery. Personal communication, 2010. [Google Scholar]
- Avdan, U.; Jovanovska, G. Algorithm for Automated Mapping of Land Surface Temperature Using LANDSAT 8 Satellite Data. J. Sens. 2016, 2016, 1480307. [Google Scholar] [CrossRef] [Green Version]
- Soto-Estrada, E. Estimación de la isla de calor urbana en Medellín, Colombia. Rev. Int. Contam. Ambient. 2019, 35, 421–434. [Google Scholar] [CrossRef]
- Chen, X.; Xu, Y.; Yang, J.; Wu, Z.; Zhu, H. Remote sensing of urban thermal environments within local climate zones: A case study of two high-density subtropical Chinese cities. Urban Clim. 2020, 31, 100568. [Google Scholar] [CrossRef]
- Henríquez, C.; Smith, P.; Contreras, P.; Quense, J. Variación en la intensidad de la isla de calor urbana por efecto del cambio climático en ciudades chilenas. Geographicalia 2021. accepted. [Google Scholar]
- Akbari, H.; Pomerantz, M.; Taha, H. Cool surfaces and shade trees to reduce energy use and improve air quality in urban areas. Sol. Energy 2001, 70, 295–310. [Google Scholar] [CrossRef]
- Rosenfeld, A.H.; Romm, J.J.; Akbari, H.; Pomerantz, M.; Taha, H.G. Policies to Reduce Heat Islands: Magnitudes of Benefits and Incentives to Achieve Them; Asilomar Conference Ground: Pacific Grove, CA, USA, 1996. [Google Scholar]
- Sánchez-Guevara, C.; Núñez, M.; Neila, F. Isla de calor urbana y población vulnerable. El caso de Madrid. In Proceedings of the 3rd International Congress on Sustainable Construction and Eco-Efficient Solutions, Seville, Spain, 27–29 March 2017; Mercader-Moyano, P., Ed.; Universidad de Sevilla: Sevilla, Spain, 2017; pp. 545–556. [Google Scholar]
- Smith, P.; Henríquez, C. Public Spaces as Climate Justice Places? Climate Quality in the City of Chillán, Chile. Environ. Justice 2019, 12, 164–174. [Google Scholar] [CrossRef]
- Morris, C.; Simmonds, I. Associations between varying magnitudes of the urban heat island and the synoptic climatology in Melbourne, Australia. Int. J. Clim. 2000, 20, 1931–1954. [Google Scholar] [CrossRef]
- Dirksen, M.; Ronda, R.; Theeuwes, N.; Pagani, G. Sky view factor calculations and its application in urban heat island studies. Urban Clim. 2019, 30, 100498. [Google Scholar] [CrossRef]







| Indicators 2012 | Description | Indicators 2017 | Description |
|---|---|---|---|
| Socioeconomic level | Census 2012 housing, household, and breadwinner variables. | Housing quality | Synthetic variable of all housing materials, by means of a linear average of 3 sub-indicators (walls, floors, and ceilings). |
| Dispersion concentration | From the SEL, homogeneity or socioeconomic heterogeneity observed within a 300 m radius around each block was calculated by calculating the standard deviation of the SEL centile. | Housing sufficiency | Number of dwellings in overcrowded conditions and number of dwellings in severely overcrowded conditions. Overcrowded dwellings correspond to those with between 2.5 and 4.9 persons per bedroom. |
| Schooling of head of household | Corresponds to the average number of years of study of the heads of household within a city block. | ||
| Household resilience | Is the additive inverse of the proportion of single-parent households within a block. | ||
| Employment | Proportion of the working population with employment, with respect to the total number of people able and willing to work in each block. | ||
| Youth participation in employment and study | Proportion of the participation of young people between 14 and 24 years old who work or study with respect to the total number of people in this age segment in the block. | ||
| District Number | Name | Used (Y/N) | District Number | Name | Used (Y/N) |
|---|---|---|---|---|---|
| 01 | Puerto | Y | 11 | Condell | Y |
| 02 | Regimiento | Y | 12 | Fuerte Ciudadela | Y |
| 03 | Chinchorro | Y | 13 | Chaca | N |
| 04 | San José | Y | 14 | El Morro | Y |
| 05 | Población Chile | Y | 15 | Chacalluta | N |
| 06 | Azapa | Y | 16 | Molinos | N |
| 07 | José Manuel Balmaceda | Y | 17 | Pedro Blanquier | Y |
| 08 | Carlos Dittborn | Y | 18 | Cancha Rayada | Y |
| 09 | Parque Lauca | Y | 19 | Las Torres | Y |
| 10 | José Miguel Carrera | Y |
| TWi Range | Low | High |
|---|---|---|
| SUHI (km2) | 4.0 | 2.0 |
| Average temperatures (km2) | 42.9 | 18.3 |
| SUCI (km2) | 2.0 | 39.0 |
Publisher’s Note: MDPI stays neutral with regard to jurisdictional claims in published maps and institutional affiliations. |
© 2021 by the authors. Licensee MDPI, Basel, Switzerland. This article is an open access article distributed under the terms and conditions of the Creative Commons Attribution (CC BY) license (https://creativecommons.org/licenses/by/4.0/).
Share and Cite
Quintana-Talvac, C.; Corvacho-Ganahin, O.; Smith, P.; Sarricolea, P.; Prieto, M.; Meseguer-Ruiz, O. Urban Heat Islands and Vulnerable Populations in a Mid-Size Coastal City in an Arid Environment. Atmosphere 2021, 12, 917. https://doi.org/10.3390/atmos12070917
Quintana-Talvac C, Corvacho-Ganahin O, Smith P, Sarricolea P, Prieto M, Meseguer-Ruiz O. Urban Heat Islands and Vulnerable Populations in a Mid-Size Coastal City in an Arid Environment. Atmosphere. 2021; 12(7):917. https://doi.org/10.3390/atmos12070917
Chicago/Turabian StyleQuintana-Talvac, Carolina, Oscar Corvacho-Ganahin, Pamela Smith, Pablo Sarricolea, Manuel Prieto, and Oliver Meseguer-Ruiz. 2021. "Urban Heat Islands and Vulnerable Populations in a Mid-Size Coastal City in an Arid Environment" Atmosphere 12, no. 7: 917. https://doi.org/10.3390/atmos12070917
APA StyleQuintana-Talvac, C., Corvacho-Ganahin, O., Smith, P., Sarricolea, P., Prieto, M., & Meseguer-Ruiz, O. (2021). Urban Heat Islands and Vulnerable Populations in a Mid-Size Coastal City in an Arid Environment. Atmosphere, 12(7), 917. https://doi.org/10.3390/atmos12070917

