The UrbEm Hybrid Method to Derive High-Resolution Emissions for City-Scale Air Quality Modeling
Abstract
:1. Introduction
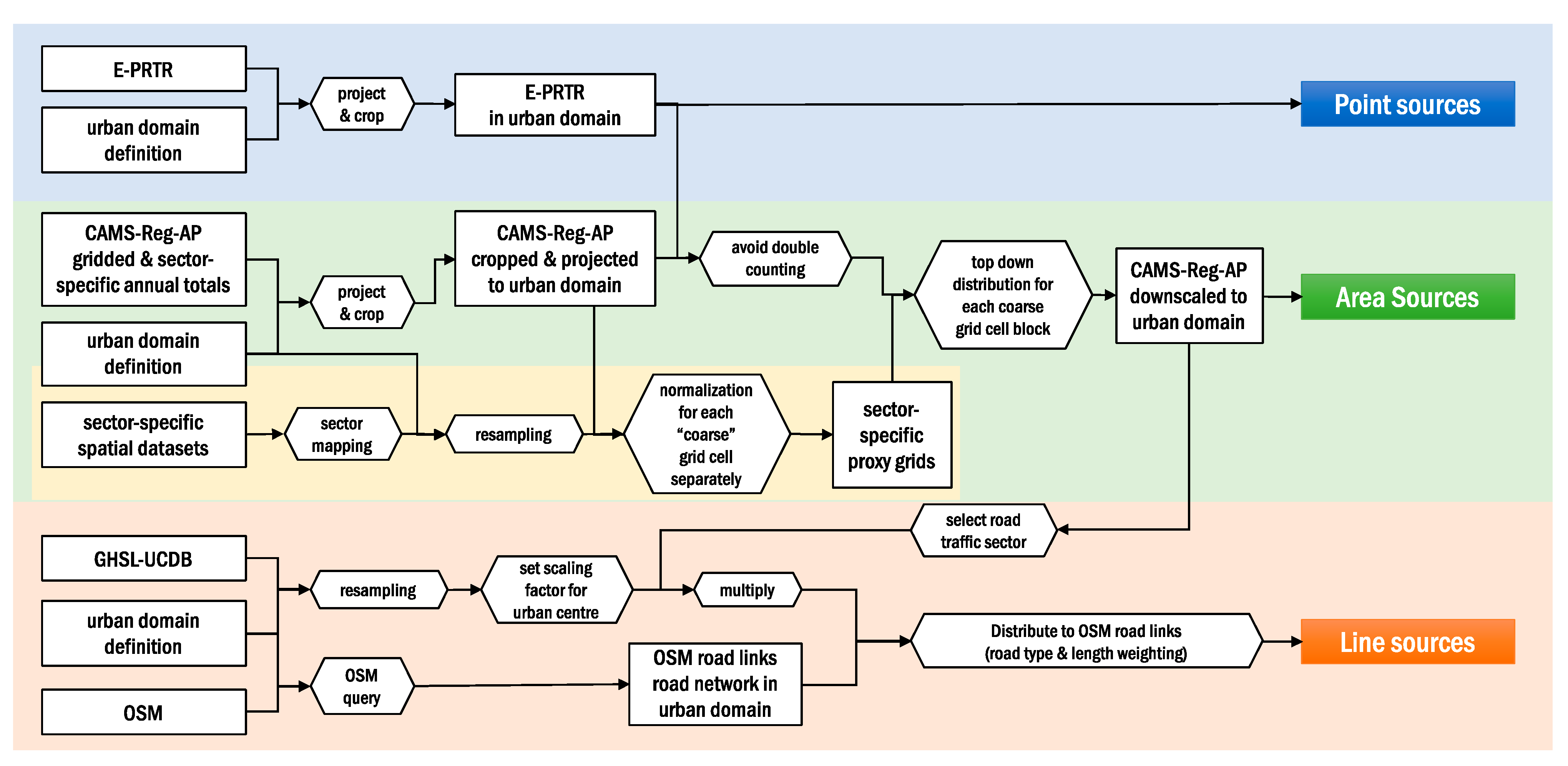
2. The UrbEm Approach for Emissions Downscaling
2.1. Spatial Datasets: Selection and Processing
2.2. The Downscaling Method
2.2.1. Point Sources
2.2.2. Area Sources
2.2.3. Line Sources
3. Methodology Evaluation
3.1. Comparison of Air Pollution Emissions
3.1.1. The Hamburg Demonstrator
3.1.2. The Athens Demonstrator
3.2. Verification through Air Pollution Predictions
3.2.1. Chemistry Transport Model Setup
3.2.2. Comparison of Predictions and Observations
4. Discussion
5. Conclusions
Author Contributions
Funding
Data Availability Statement
Acknowledgments
Conflicts of Interest
Appendix A. Short Description of Spatial Datasets
Appendix A.1. European Pollutant and Transfer Register (E-PRTR)
Appendix A.2. The CAMS Regional Anthropogenic Emissions (CAMS-REG)
Appendix A.3. Corine Land Cover
Appendix A.4. Global Human Settlement Layer
Appendix A.5. OpenStreetMap
Appendix A.6. Global Shipping Lanes
Appendix B. Chemistry Transport Model Description and Setup
| Name (Version) | EPISODE-CityChem (v1.2r) | |
|---|---|---|
| Short description | A Chemistry Transport Model to enable chemistry/transport simulations of reactive pollutants on the city scale. EPISODE is a Eulerian dispersion model developed at the Norwegian Institute for Air Research (NILU) appropriate for air quality studies at the local scale. The CityChem extension, developed at Helmholtz-Zentrum Geesthacht (HZG) is designed for treating complex atmospheric chemistry in urban areas and improved representation of the near-field dispersion. | |
| Reference(s) | Karl et al., 2019 [22]; Hamer et al., 2019 [68] | |
| Availability | The EPISODE model and the CityChem extension are open-source code subject to the Reciprocal Public License (“RPL”) Version 1.5, https://opensource.org/licenses/RPL-1.5 (accessed: 23 October 2021). Zenodo. http://doi.org/10.5281/zenodo.1116173 (accessed: 23 October 2021). | |
| Important mechanisms | Gaseous chemistry: EmChem09-mod, including 70 chemical species, 67 thermal reactions, and 25 photolysis reactions (Karl et al., 2019 [22]). Aerosol treatment: PM2.5 and PM10 are treated as passive tracers. Dry deposition of particles due to Brownian diffusion, impaction, interception, and gravitational settling, as well as wet scavenging (Simpson et al., 2003 [70]) Street canyon dispersion: Simplified street canyon model (SSCM) based on the Operational Street Pollution Model (OSPM; Berkowicz et al., 1997 [69]) using generic canyon classifications. Gaussian sub-grid dispersion: Line source dispersion (HIWAY2) coupled to SSCM. Point source dispersion by segmented plume model (SEGPLU). Local photochemistry (EP10-Plume; Karl et al., 2019 [22]) is applied in the receptor points of the receptor grid (100 × 100 m2). | |
| Boundary AQ conditions | CAMS reanalysis hourly AQ data (http://www.regional.atmosphere.copernicus.eu, accessed: 23 October 2021) | |
| Air pollution emissions | Anthropogenic emission rates from CAMS-REG-AP v3.1 (Denier van der Gon et al., 2010; Kuenen et al., 2011, 2014 [17,67]) | |
| Meteorological fields | The Air Pollution Model (TAPM) [66], fed by synoptic-scale meteorological reanalysis ensemble means (ECMWF ERA 5). | |
| Outputs | Hourly mean mass concentration values (μg m−3) for O3, NO, NO2, H2O2, N2O5, HNO3, SO2, H2SO4, CO, PM2.5, PM10, NMVOCs (10 individual species). | |
| Vertical grid | 24 levels (from surface to ca. 3.7 km; first layer is 17.5 m thick). | |
| Athens | Hamburg | |
| Horizontal domain | SW corner 23.4° E, 37.8° N (45 × 45 cells of 1 × 1 km2, with an embedded receptor grid 100 × 100 m2) | SW corner 53.5° E, 9.9° N (30 × 30 cells of 1 × 1 km2, with an embedded receptor grid 100 × 100 m2) |
| Simulation period | 1–31 December 2018 | 1 January–31 December 2016 |
| Scenarios | CAMS no proxy: original emissions database, no proxies used for the downscaling UrbEm: high-resolution emissions, based on CAMS, disaggregated through selected proxies | |
Appendix C. Model Evaluation Local Statistics
| Pollutant | Type | Scenario | n | FAC2 | NMB | RMSE | r | IOA | Mean Mod | Mean Obs | SD Mod | SD Obs |
|---|---|---|---|---|---|---|---|---|---|---|---|---|
| NO2 | urban background | CAMS no proxy | 78,466 | 0.59 | −0.33 | 15.05 | 0.54 | 0.55 | 14.37 | 21.57 | 11.18 | 15.23 |
| urban background | UrbEm | 78,466 | 0.64 | −0.12 | 15.44 | 0.51 | 0.54 | 19.95 | 21.57 | 16.10 | 15.23 | |
| urban industrial | CAMS no proxy | 17,362 | 0.75 | −0.14 | 17.57 | 0.39 | 0.50 | 26.76 | 31.04 | 14.06 | 16.66 | |
| urban industrial | UrbEm | 17,362 | 0.74 | −0.05 | 17.90 | 0.43 | 0.49 | 29.54 | 31.04 | 16.63 | 16.66 | |
| urban traffic | CAMS no proxy | 34,754 | 0.19 | −0.71 | 47.43 | 0.26 | 0.11 | 15.50 | 54.38 | 11.15 | 27.88 | |
| urban traffic | UrbEm | 34,754 | 0.58 | −0.38 | 32.71 | 0.49 | 0.41 | 33.82 | 54.38 | 20.82 | 27.88 | |
| PM2.5 | urban background | CAMS no proxy | 8092 | 0.70 | −0.27 | 9.84 | 0.36 | 0.55 | 9.69 | 13.44 | 5.21 | 9.67 |
| urban background | UrbEm | 8092 | 0.71 | −0.23 | 9.78 | 0.36 | 0.55 | 10.10 | 13.44 | 5.42 | 9.67 | |
| urban industrial | CAMS no proxy | 17,327 | 0.75 | −0.21 | 9.42 | 0.34 | 0.54 | 10.56 | 13.32 | 5.62 | 9.17 | |
| urban industrial | UrbEm | 17,327 | 0.76 | −0.14 | 9.46 | 0.32 | 0.54 | 11.40 | 13.32 | 6.12 | 9.17 | |
| urban traffic | CAMS no proxy | 16,751 | 0.67 | −0.38 | 10.48 | 0.42 | 0.49 | 9.32 | 15.15 | 4.99 | 9.57 | |
| urban traffic | UrbEm | 16,751 | 0.76 | −0.19 | 9.67 | 0.37 | 0.54 | 12.17 | 15.15 | 6.00 | 9.57 |
| Pollutant | Type | Scenario | n | FAC2 | NMB | RMSE | r | IOA | Mean Mod | Mean Obs | SD Mod | SD Obs |
|---|---|---|---|---|---|---|---|---|---|---|---|---|
| NO2 | urban background | CAMS no proxy | 4131 | 0.29 | −0.61 | 22.31 | 0.28 | 0.41 | 8.60 | 22.83 | 9.42 | 17.59 |
| urban background | UrbEm | 4131 | 0.32 | −0.52 | 21.43 | 0.33 | 0.43 | 10.44 | 22.83 | 12.14 | 17.59 | |
| urban industrial | CAMS no proxy | 1166 | 0.47 | −0.32 | 22.58 | 0.09 | 0.32 | 19.68 | 31.46 | 13.43 | 15.89 | |
| urban industrial | UrbEm | 1166 | 0.73 | −0.04 | 20.27 | 0.43 | 0.45 | 30.71 | 31.46 | 20.91 | 15.89 | |
| urban traffic | CAMS no proxy | 3620 | 0.17 | −0.74 | 39.47 | 0.34 | 0.20 | 10.92 | 42.92 | 7.99 | 24.64 | |
| urban traffic | UrbEm | 3620 | 0.45 | −0.47 | 29.89 | 0.50 | 0.42 | 22.51 | 42.92 | 17.48 | 24.64 | |
| PM2.5 | urban background | CAMS no proxy | 1352 | 0.40 | −0.53 | 8.33 | −0.01 | 0.09 | 4.92 | 10.82 | 3.45 | 4.83 |
| urban background | UrbEm | 1352 | 0.36 | −0.59 | 8.97 | −0.04 | 0.00 | 4.22 | 10.82 | 3.74 | 4.83 | |
| urban industrial | CAMS no proxy | 162 | 0.65 | 0.31 | 19.85 | 0.57 | 0.51 | 25.78 | 23.01 | 16.68 | 22.04 | |
| urban industrial | UrbEm | 162 | 0.59 | 0.57 | 26.13 | 0.60 | 0.37 | 29.14 | 23.01 | 21.46 | 22.04 | |
| urban traffic | CAMS no proxy | 1482 | 0.73 | 0.06 | 23.59 | 0.42 | 0.56 | 26.89 | 25.41 | 19.35 | 24.03 |



References
- United Nations. World Urbanization Prospects: The 2018 Revision: Online Edition. Available online: https://population.un.org/wup/Download/ (accessed on 23 October 2021).
- Alberti, V.; Alonso Raposo, M.; Attardo, C.; Auteri, D.; Ribeiro Barranco, R.; Batista ES, F.; Benczur, P.; Bertoldi, P.; Bono, F.; Bussolari, I.; et al. The Future of Cities: Opportunities, Challanges and the Way Forward; Vandecasteele, I., Baranzelli, C., Siragusa, A., Aurambout, J.P., Eds.; Publications Office: Luxembourg, 2019; ISBN 9789276038474.
- EEA. Air Quality in Europe: 2019 Report; Publications Office of the European Union: Luxembourg, 2019; ISBN 978-92-9480-088-6.
- World Health Organization. WHO Global Air Quality Guidelines: Particulate Matter (PM2.5 and PM10), Ozone, Nitrogen Dioxide, Sulfur Dioxide and Carbon Monoxide; World Health Organization: Geneva, Switzerland, 2021. [Google Scholar]
- Thunis, P.; Miranda, A.; Baldasano, J.M.; Blond, N.; Douros, J.; Graff, A.; Janssen, S.; Juda-Rezler, K.; Karvosenoja, N.; Maffeis, G.; et al. Overview of current regional and local scale air quality modelling practices: Assessment and planning tools in the EU. Environ. Sci. Policy 2016, 65, 13–21. [Google Scholar] [CrossRef]
- Benavides, J.; Snyder, M.; Guevara, M.; Soret, A.; Pérez García-Pando, C.; Amato, F.; Querol, X.; Jorba, O. CALIOPE-Urban v1.0: Coupling R-LINE with a mesoscale air quality modelling system for urban air quality forecasts over Barcelona city (Spain). Geosci. Model Dev. 2019, 12, 2811–2835. [Google Scholar] [CrossRef] [Green Version]
- Jerrett, M.; Arain, A.; Kanaroglou, P.; Beckerman, B.; Potoglou, D.; Sahsuvaroglu, T.; Morrison, J.; Giovis, C. A review and evaluation of intraurban air pollution exposure models. J. Expo. Anal. Environ. Epidemiol. 2005, 15, 185–204. [Google Scholar] [CrossRef]
- Relvas, H.; Miranda, A.I. An urban air quality modeling system to support decision-making: Design and implementation. Air Qual. Atmos. Health 2018, 11, 815–824. [Google Scholar] [CrossRef]
- Gulia, S.; Shiva Nagendra, S.M.; Khare, M.; Khanna, I. Urban air quality management-A review. Atmos. Pollut. Res. 2015, 6, 286–304. [Google Scholar] [CrossRef] [Green Version]
- Matthias, V.; Arndt, J.A.; Aulinger, A.; Bieser, J.; van der Denier Gon, H.; Kranenburg, R.; Kuenen, J.; Neumann, D.; Pouliot, G.; Quante, M. Modeling emissions for three-dimensional atmospheric chemistry transport models. J. Air Waste Manag. Assoc. 2018, 68, 763–800. [Google Scholar] [CrossRef]
- Trombetti, M.; Thunis, P.; Bessagnet, B.; Clappier, A.; Couvidat, F.; Guevara, M.; Kuenen, J.; López-Aparicio, S. Spatial inter-comparison of Top-down emission inventories in European urban areas. Atmos. Environ. 2018, 173, 142–156. [Google Scholar] [CrossRef]
- Kadaverugu, R.; Sharma, A.; Matli, C.; Biniwale, R. High Resolution Urban Air Quality Modeling by Coupling CFD and Mesoscale Models: A Review. Asia-Pacific J. Atmos. Sci. 2019, 55, 539–556. [Google Scholar] [CrossRef]
- Thunis, P.; Janssen, S.; Wesseling, J.; Belis, C.A.; Pirovano, G.; Tarrason, L.; Guevara, M.; Monteiro, A.; Clappier, A.; Pisoni, E.; et al. Recommendations Regarding Modelling Applications within the Scope of the Ambient Air Quality Directives: EUR29699 EN; Publications Office of the European Union: Luxembourg, 2019.
- EEA. EMEP/EEA Air Pollutant Emission Inventory Guidebook 2016: EEA Report No 21/2016. Available online: https://www.eea.europa.eu/publications/emep-eea-guidebook-2016 (accessed on 15 February 2019).
- Guevara, M.; Tena, C.; Porquet, M.; Jorba, O.; Pérez García-Pando, C. HERMESv3, a stand-alone multi-scale atmospheric emission modelling framework—Part 2: The bottom–up module. Geosci. Model Dev. 2020, 13, 873–903. [Google Scholar] [CrossRef] [Green Version]
- European Environment Agency. Europe’s Urban Air Quality—Re-Assesing Implementation Challenges in Cities. Available online: https://www.eea.europa.eu/publications/europes-Urban-air-quality (accessed on 11 May 2020).
- Kuenen, J.; Dellaert, S.; Visschedijk, A.; Jalkanen, J.-P.; Super, I.; van der Denier Gon, H. CAMS-REG-v4: A State-of-the-Art High-Resolution European Emission Inventory for Air Quality Modelling. Earth Syst. Sci. Data Discuss. (preprint), in review. 2021. [Google Scholar] [CrossRef]
- Granier, C.; Darras, S.; Denier van der Gon, H.; Doubalova, J.; Elguindi, N.; Galle, B.; Gauss, M.; Guevara, M.; Jalkanen, J.-P.; Kuenen, J.; et al. The Copernicus Atmosphere Monitoring Service Global and Regional Emissions (April 2019 Version). 2019. Available online: https://atmosphere.copernicus.eu/sites/default/files/2019-06/cams_emissions_general_document_apr2019_v7.pdf (accessed on 6 February 2020).
- Karl, M.; Ramacher, M.O.P. City-Scale Chemistry Transport Model EPISODE-CityChem. 2018. Available online: https://zenodo.org/record/4814060/#.YXO_CS-21pQ (accessed on 23 October 2021).
- Karamchandani, P.; Lohman, K.; Seigneur, C. Using a sub-grid scale modeling approach to simulate the transport and fate of toxic air pollutants. Environ. Fluid Mech. 2009, 9, 59–71. [Google Scholar] [CrossRef]
- Trombetti, M.; Pisoni, E.; Lavalle, C. Downscaling Methodology to Produce a High Resolution Gridded Emission Inventory to Support Local/City Level Air Quality Policies: EUR 28428 EN 10.2760/51058; Publications Office of the European Union: Luxembourg, 2017.
- Karl, M.; Walker, S.-E.; Solberg, S.; Ramacher, M.O.P. The Eulerian urban dispersion model EPISODE—Part 2: Extensions to the source dispersion and photochemistry for EPISODE–CityChem v1.2 and its application to the city of Hamburg. Geosci. Model Dev. 2019, 12, 3357–3399. [Google Scholar] [CrossRef] [Green Version]
- Florczyk, A.J.; Cobane, C.; Ehrlich, D.; Freire, S.; Kemper, T.; Maffeini, L.; Melchiorri, M.; Pesaresi, M.; Politis, P.; Schiavina, M.; et al. GHSL Data Package 2019: JRC Technical Report; EUR 29788 EN; Publications Office of the European Union: Luxembourg, 2019.
- Copernicus Land Monitoring Service. Corine Land Cover. Available online: https://land.copernicus.eu/pan-european/corine-land-cover/clc2018 (accessed on 23 October 2021).
- OpenStreetMap Contributors. 2018. Available online: https://planet.osm.org (accessed on 23 October 2021).
- R Core Team. R: A Language and Environment for Statistical Computing; Vienna, Austria, 2019. Available online: https://www.R-project.org/ (accessed on 23 October 2021).
- United States Central Intelligence Agency. Map of the world oceans. Available online: https://www.loc.gov/item/2013591571/ (accessed on 9 September 2021).
- Kuik, F.; Kerschbaumer, A.; Lauer, A.; Lupascu, A.; von Schneidemesser, E.; Butler, T.M. Top–down quantification of NOx emissions from traffic in an urban area using a high-resolution regional atmospheric chemistry model. Atmos. Chem. Phys. 2018, 18, 8203–8225. [Google Scholar] [CrossRef] [Green Version]
- Ramacher, M.O.P.; Karl, M. Integrating Modes of Transport in a Dynamic Modelling Approach to Evaluate Population Exposure to Ambient NO2 and PM2.5 Pollution in Urban Areas. Int. J. Environ. Res. Public Health 2020, 17, 2099. [Google Scholar] [CrossRef] [Green Version]
- Florczyk, A.J.; Melchiorri, M.; Corbane, C.; Schiavina, M.; Maffeini, L.; Pesaresi, M.; Politis, P.; Sabo, F.; Freire, S.; Ehrlich, D.; et al. Description of the GHS Urban Centre Database: Public Release 2019, Version 1.0; Publications Office of the European Union: Luxembourg, 2019.
- Ibarra-Espinosa, S.; Ynoue, R.; Sullivan, S.; Pebesma, E.; Andrade, M.d.F.; Osses, M. VEIN v0.2.2: An R package for bottom–up vehicular emissions inventories. Geosci. Model Dev. 2018, 11, 2209–2229. [Google Scholar] [CrossRef]
- Seum, S.; Heinrichs, M.; Henning, A.; Hepting, M.; Keimel, H.; Matthias, V.; Müller, S.; Neumann, T.; Özdemir, E.D.; Plohr, M. (Eds.) The DLR VEU-Project Transport and the Environment—Building competency for a sustainable mobility future. In Proceedings of the 4th Conference on Transport, Atmosphere and Climate, Bad Kohlgrub, Germany, 22–25 June 2015. [Google Scholar]
- Böhm, J.; Wahler, G. Luftreinhalteplan für Hamburg: 1. Fortschreibung 2012. Available online: https://www.hamburg.de/contentblob/3744850/f3984556074bbb1e95201d67d8085d22/data/fortschreibung-luftreinhalteplan.pdf (accessed on 19 August 2019).
- Behörde für Stadtentwicklung und Umwelt. Luftreinhalteplan für die Freie und Hanestadt Hamburg. Available online: https://www.hamburg.de/contentblob/143556/fb4c0988d6fb0e1738118573d2aa2135/data/luftreinhalteplan-2004.pdf (accessed on 19 August 2019).
- Behörde für Umwelt und Energie. Luftreinhalteplan für Hamburg (2. Fortschreibung). Available online: Hamburg.de/contentblob/9024022/7dde37bb04244521442fab91910fa39c/data/d-lrp-2017.pdf (accessed on 19 August 2019).
- Keller, M.; Hausberger, S.; Matzer, C.; Wüthrich, P.; Notter, B. HBEFA Version 3.3: Background Documentation. Available online: http://www.hbefa.net/e/documents/HBEFA33_Documentation_20170425.pdf (accessed on 8 January 2020).
- Schneider, C.; Pelzer, M.; Toenges-Schuller, N.; Nacken, M.; Niederau, A. ArcGIS basierte Lösung zur detaillierten, deutschlandweiten Verteilung (Gridding) nationaler Emissionsjahreswerte auf Basis des Inventars zur Emissionsberichterstattung: Forschungskennzahl 3712 63 240 2. Texte 2016, 71, 5. [Google Scholar]
- Jalkanen, J.-P.; Johansson, L.; Kukkonen, J. A comprehensive inventory of ship traffic exhaust emissions in the European sea areas in 2011. Atmos. Chem. Phys. 2016, 16, 71–84. [Google Scholar] [CrossRef] [Green Version]
- Grivas, G.; Cheristanidis, S.; Chaloulakou, A.; Koutrakis, P.; Mihalopoulos, N. Elemental Composition and Source Apportionment of Fine and Coarse Particles at Traffic and Urban Background Locations in Athens, Greece. Aerosol Air Qual. Res. 2018, 18, 1642–1659. [Google Scholar] [CrossRef] [Green Version]
- Dimitriou, K.; Grivas, G.; Liakakou, E.; Gerasopoulos, E.; Mihalopoulos, N. Assessing the contribution of regional sources to urban air pollution by applying 3D-PSCF modeling. Atmos. Res. 2021, 248, 105187. [Google Scholar] [CrossRef]
- Stavroulas, I.; Bougiatioti, A.; Grivas, G.; Paraskevopoulou, D.; Tsagkaraki, M.; Zarmpas, P.; Liakakou, E.; Gerasopoulos, E.; Mihalopoulos, N. Sources and processes that control the submicron organic aerosol composition in an urban Mediterranean environment (Athens): A high temporal-resolution chemical composition measurement study. Atmos. Chem. Phys. 2019, 19, 901–919. [Google Scholar] [CrossRef] [Green Version]
- Grivas, G.; Athanasopoulou, E.; Kakouri, A.; Bailey, J.; Liakakou, E.; Stavroulas, I.; Kalkavouras, P.; Bougiatioti, A.; Kaskaoutis, D.; Ramonet, M.; et al. Integrating in situ Measurements and City Scale Modelling to Assess the COVID–19 Lockdown Effects on Emissions and Air Quality in Athens, Greece. Atmosphere 2020, 11, 1174. [Google Scholar] [CrossRef]
- Paraskevopoulou, D.; Bougiatioti, A.; Stavroulas, I.; Fang, T.; Lianou, M.; Liakakou, E.; Gerasopoulos, E.; Weber, R.; Nenes, A.; Mihalopoulos, N. Yearlong variability of oxidative potential of particulate matter in an urban Mediterranean environment. Atmos. Environ. 2019, 206, 183–196. [Google Scholar] [CrossRef]
- Chaloulakou, A.; Kassomenos, P.; Grivas, G.; Spyrellis, N. Particulate matter and black smoke concentration levels in central Athens, Greece. Environ. Int. 2005, 31, 651–659. [Google Scholar] [CrossRef]
- Theodosi, C.; Tsagkaraki, M.; Zarmpas, P.; Grivas, G.; Liakakou, E.; Paraskevopoulou, D.; Lianou, M.; Gerasopoulos, E.; Mihalopoulos, N. Multi-year chemical composition of the fine-aerosol fraction in Athens, Greece, with emphasis on the contribution of residential heating in wintertime. Atmos. Chem. Phys. 2018, 18, 14371–14391. [Google Scholar] [CrossRef] [Green Version]
- Fourtziou, L.; Liakakou, E.; Stavroulas, I.; Theodosi, C.; Zarmpas, P.; Psiloglou, B.; Sciare, J.; Maggos, T.; Bairachtari, K.; Bougiatioti, A.; et al. Multi-tracer approach to characterize domestic wood burning in Athens (Greece) during wintertime. Atmos. Environ. 2017, 148, 89–101. [Google Scholar] [CrossRef]
- Paraskevopoulou, D.; Liakakou, E.; Gerasopoulos, E.; Mihalopoulos, N. Sources of atmospheric aerosol from long-term measurements (5 years) of chemical composition in Athens, Greece. Sci. Total Environ. 2015, 527–528, 165–178. [Google Scholar] [CrossRef] [PubMed]
- Athanasopoulou, E.; Speyer, O.; Brunner, D.; Vogel, H.; Vogel, B.; Mihalopoulos, N.; Gerasopoulos, E. Changes in domestic heating fuel use in Greece: Effects on atmospheric chemistry and radiation. Atmos. Chem. Phys. 2017, 17, 10597–10618. [Google Scholar] [CrossRef] [Green Version]
- Gratsea, M.; Liakakou, E.; Mihalopoulos, N.; Adamopoulos, A.; Tsilibari, E.; Gerasopoulos, E. The combined effect of reduced fossil fuel consumption and increasing biomass combustion on Athens’ air quality, as inferred from long term CO measurements. Sci. Total Environ. 2017, 592, 115–123. [Google Scholar] [CrossRef]
- Grivas, G.; Stavroulas, I.; Liakakou, E.; Kaskaoutis, D.G.; Bougiatioti, A.; Paraskevopoulou, D.; Gerasopoulos, E.; Mihalopoulos, N. Measuring the spatial variability of black carbon in Athens during wintertime. Air Qual. Atmos. Health 2019, 12, 1405–1417. [Google Scholar] [CrossRef]
- Economopoulou, A.A.; Economopoulos, A.P. Air pollution in Athens basin and health risk assessment. Environ. Monit. Assess. 2002, 80, 277–299. [Google Scholar] [CrossRef] [PubMed]
- Markakis, K.; Poupkou, A.; Melas, D.; Tzoumaka, P.; Petrakakis, M. A Computational Approach Based on GIS Technology for the Development of an Anthropogenic Emission Inventory of Gaseous Pollutants in Greece. Water Air Soil Pollut. 2010, 207, 157–180. [Google Scholar] [CrossRef]
- Progiou, A.G.; Ziomas, I.C. Road traffic emissions impact on air quality of the Greater Athens Area based on a 20 year emissions inventory. Sci. Total Environ. 2011, 410–411, 1–7. [Google Scholar] [CrossRef] [PubMed]
- Fameli, K.M.; Assimakopoulos, V.D. Development of a road transport emission inventory for Greece and the Greater Athens Area: Effects of important parameters. Sci. Total Environ. 2015, 505, 770–786. [Google Scholar] [CrossRef] [Green Version]
- Aleksandropoulou, V.; Torseth, K.; Lazaridis, M. Atmospheric Emission Inventory for Natural and Anthropogenic Sources and Spatial Emission Mapping for the Greater Athens Area. Water Air Soil Pollut. 2011, 219, 507–526. [Google Scholar] [CrossRef]
- Zachariadis, T.; Tsilingiridis, G.; Samaras, Z. Estimation of Air Pollutant Emissions with High Spatial and Temporal Resolution: Application in the Case of Road Traffice Emissions. J. Tech. Chamb. Greece 1997, 17, 35–48. [Google Scholar]
- Kuenen, J.J.P.; Visschedijk, A.J.H.; Jozwicka, M.; van der Denier Gon, H.A.C. TNO-MACC_II emission inventory; a multi-year (2003–2009) consistent high-resolution European emission inventory for air quality modelling. Atmos. Chem. Phys. 2014, 14, 10963–10976. [Google Scholar] [CrossRef] [Green Version]
- Bieser, J.; Aulinger, A.; Matthias, V.; Quante, M.; Builtjes, P. SMOKE for Europe—Adaptation, modification and evaluation of a comprehensive emission model for Europe. Geosci. Model Dev. 2011, 4, 47–68. [Google Scholar] [CrossRef] [Green Version]
- Fameli, K.-M.; Assimakopoulos, V.D. The new open Flexible Emission Inventory for Greece and the Greater Athens Area (FEI-GREGAA): Account of pollutant sources and their importance from 2006 to 2012. Atmos. Environ. 2016, 137, 17–37. [Google Scholar] [CrossRef]
- Denby, B.R.; Gauss, M.; Wind, P.; Mu, Q.; Grøtting Wærsted, E.; Fagerli, H.; Valdebenito, A.; Klein, H. Description of the uEMEP_v5 downscaling approach for the EMEP MSC-W chemistry transport model. Geosci. Model Dev. 2020, 13, 6303–6323. [Google Scholar] [CrossRef]
- van der Gon, H.D.; Beevers, S.; D’Allura, A.; Finardi, S.; Honoré, C.; Kuenen, J.; Perrussel, O.; Radice, P.; Theloke, J.; Uzbasich, M.; et al. Discrepancies Between Top-Down and Bottom-Up Emission Inventories of Megacities: The Causes and Relevance for Modeling Concentrations and Exposure. In Air Pollution Modeling and Its Application XXI.; Steyn, D.G., Trini Castelli, S., Eds.; Springer: Dordrecht, The Netherlands, 2012; pp. 199–204. ISBN 978-94-007-1358-1. [Google Scholar]
- European Commission. FITNESS CHECK of the Ambient Air Quality Directives: Directive 2004/107/EC Relating to Arsenic, Cadmium, Mercury, Nickel and Polycyclic Aromatic Hydrocarbons in Ambient Air and Directive 2008/50/EC on Ambient Air Quality and Cleaner Air for Europe. Available online: https://ec.europa.eu/environment/air/pdf/SWD_2019_427_F1_AAQ%20Fitness%20Check.pdf (accessed on 19 October 2021).
- Guevara, M.; Jorba, O.; Tena, C.; van der Denier Gon, H.; Kuenen, J.; Elguindi, N.; Darras, S.; Granier, C.; Pérez García-Pando, C. Copernicus Atmosphere Monitoring Service TEMPOral profiles (CAMS-TEMPO): Global and European emission temporal profile maps for atmospheric chemistry modelling. Earth Syst. Sci. Data 2021, 13, 367–404. [Google Scholar] [CrossRef]
- Norwegian Meteorological Institute. Transboundary Particulate Matter, Photo-Oxidants, Acidifying and Eutrophying Components: EMEP Report 1/2020. 2020. Available online: https://emep.int/publ/reports/2020/EMEP_Status_Report_1_2020.pdf (accessed on 15 October 2021).
- Pesaresi, M.; Ehrlich, D.; Ferri, S.; Florczyk, A.J.; Freire, S.; Halkia, M. Operating Procedure for the Production of the Global Human Settlement Layer from Landsat Data of the Epochs 1975, 1990, 2000, and 2014; JRC Technical Reports JRC97705; Publications Office of the European Union: Luxembourg, 2016. Available online: https://op.europa.eu/s/nxaR (accessed on 23 October 2021).
- Hurley, P.J.; Physick, W.L.; Luhar, A.K. TAPM: A practical approach to prognostic meteorological and air pollution modelling. Environ. Model. Softw. 2005, 20, 737–752. [Google Scholar] [CrossRef]
- van der Denier Gon, H.A.C.; Kuenen, J.J.P.; Janssens-Maenhout, G.; Döring, U.; Jonkers, S.; Visschedijk, A. TNO_CAMS high resolution European emission inventory 2000–2014 for anthropogenic CO2 and future years following two different pathways. Earth Syst. Sci. Data Discuss. 2017. Available online: https://essd.copernicus.org/preprints/essd-2017-124/ (accessed on 23 October 2021).
- Hamer, P.D.; Walker, S.-E.; Sousa-Santos, G.; Vogt, M.; Vo-Thanh, D.; Lopez-Aparicio, S.; Ramacher, M.O.P.; Karl, M. The urban dispersion model EPISODE. Part 1: A Eulerian and subgrid-scale air quality model and its application in Nordic winter conditions. Geosci. Model Dev. Discuss. 2019, 13, 1–57. [Google Scholar] [CrossRef] [Green Version]
- Berkowicz, R.; Hertel, O.; Larsen, S.E.; Sorensen, N.N.; Nielsen, M. Modelling Traffic Pollution in Streets. Available online: https://www2.dmu.dk/1_viden/2_Miljoe-tilstand/3_luft/4_spredningsmodeller/5_OSPM/5_description/ModellingTrafficPollution_report.pdf (accessed on 23 January 2019).
- Simpson, D.; Fagerli, H.; Johnson, J.E.; Tsyro, S.; Wind, P. Transboundary Acidification, Eutrophication and Ground Level Ozone in Europe. Part II. Unified EMEP Model Performance: EMEP Status Report 1/2003; Norwegian Meteorological Institute: Oslo, Norway, 2003; ISSN 0806-4520.
- Hanna, S.; Chang, J. Acceptance criteria for urban dispersion model evaluation. Meteorol. Atmos. Phys. 2012, 116, 133–146. [Google Scholar] [CrossRef]











| Anthropogenic Activity (Source Sector) | Spatial Proxy (Dataset Source) |
|---|---|
| Public Power and Refineries (SNAP 1 * or GNFR A) | Polygons hosting Public Power installations (E—PRTR and CLC 2018) combined with Land type characterized as ‘Industry’ (CLC 2018) |
| Residential Heating (SNAP 2 or GNFR B) | (Residential) population Density (GHS-POP 2015) |
| Fossil Fuel Production and Fugitive (SNAP 5 or GNFR D) | Land type characterized as ‘Industry’ (CLC 2018) |
| Solvent and Other Use Production (SNAP 6 or GNFR E) | (Residential) population Density (GHS-POP 2015) |
| Road Emissions (SNAP 7: 71,72,73,74,75 or GNFR F) | Major Road Network (OSM) ** consisting of highways, trunks, primary and secondary roads, and their links |
| Non-Road Mobile Emissions (SNAP8): Shipping (GNFR G) | A superposition of Global shipping routes (CIA 2013) and Land type characterized as ‘Ports’ (CLC 2018) |
| Non-Road Mobile Emissions (SNAP8): Aviation (GNFR H) | Land type characterized as ‘Airports’ (CLC 2018) |
| Non-Road Mobile Emissions (SNAP8): Off Road Machinery (GNFR I) | Land type characterized as ‘Non-Road Mobile Sources’ (CLC 2018) relevant to agricultural, industrial, and construction activities |
| Waste Treatment (SNAP 9 or GNFR J) | Polygons hosting waste management installations (E—PRTR and CLC 2018) combined with Land type characterized as ‘Agriculture’ (CLC 2018) to allocate open waste |
| Agriculture (SNAP 10 or GNFR K and GNFR L) | Land type characterized as ‘Agriculture’ (CLC 2018) |
| Industrial Combustion and Processes (SNAP 34 or GNFR B) | Polygons hosting installations of mineral or chemical industries and of production (and processing) of wood, paper, metals, animal and vegetable (E—PRTR and CLC 2018) combined with Land type characterized as ‘Industry’ (CLC 2018) |
Publisher’s Note: MDPI stays neutral with regard to jurisdictional claims in published maps and institutional affiliations. |
© 2021 by the authors. Licensee MDPI, Basel, Switzerland. This article is an open access article distributed under the terms and conditions of the Creative Commons Attribution (CC BY) license (https://creativecommons.org/licenses/by/4.0/).
Share and Cite
Ramacher, M.O.P.; Kakouri, A.; Speyer, O.; Feldner, J.; Karl, M.; Timmermans, R.; Denier van der Gon, H.; Kuenen, J.; Gerasopoulos, E.; Athanasopoulou, E. The UrbEm Hybrid Method to Derive High-Resolution Emissions for City-Scale Air Quality Modeling. Atmosphere 2021, 12, 1404. https://doi.org/10.3390/atmos12111404
Ramacher MOP, Kakouri A, Speyer O, Feldner J, Karl M, Timmermans R, Denier van der Gon H, Kuenen J, Gerasopoulos E, Athanasopoulou E. The UrbEm Hybrid Method to Derive High-Resolution Emissions for City-Scale Air Quality Modeling. Atmosphere. 2021; 12(11):1404. https://doi.org/10.3390/atmos12111404
Chicago/Turabian StyleRamacher, Martin Otto Paul, Anastasia Kakouri, Orestis Speyer, Josefine Feldner, Matthias Karl, Renske Timmermans, Hugo Denier van der Gon, Jeroen Kuenen, Evangelos Gerasopoulos, and Eleni Athanasopoulou. 2021. "The UrbEm Hybrid Method to Derive High-Resolution Emissions for City-Scale Air Quality Modeling" Atmosphere 12, no. 11: 1404. https://doi.org/10.3390/atmos12111404
APA StyleRamacher, M. O. P., Kakouri, A., Speyer, O., Feldner, J., Karl, M., Timmermans, R., Denier van der Gon, H., Kuenen, J., Gerasopoulos, E., & Athanasopoulou, E. (2021). The UrbEm Hybrid Method to Derive High-Resolution Emissions for City-Scale Air Quality Modeling. Atmosphere, 12(11), 1404. https://doi.org/10.3390/atmos12111404

