Impacts of Climate Change on Blue and Green Water Resources in the Middle and Upper Yarlung Zangbo River, China
Abstract
:1. Introduction
2. Study Area and Data
2.1. Study Area
2.2. Data
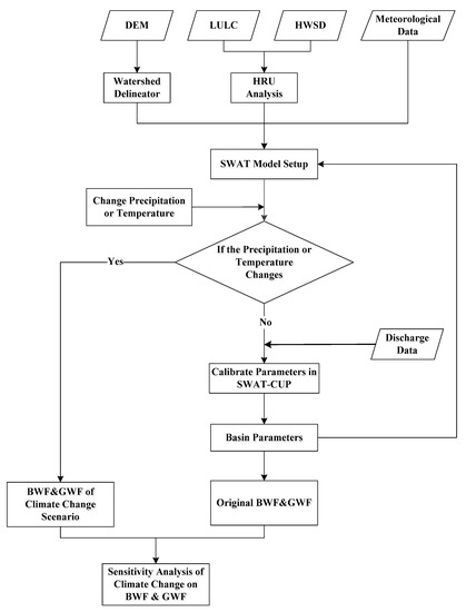
3. Method
3.1. Water Availability Estimated by SWAT Model
3.2. Climate Change Scenario
4. Results and Discussion
4.1. Performance Evaluation of SWAT Simulation
4.2. Spatial—Temporal Distribution of Blue and Green Water Resources
4.3. Impact of Climate Change on Blue and Green Water Flow
5. Conclusions
Author Contributions
Funding
Institutional Review Board Statement
Informed Consent Statement
Data Availability Statement
Conflicts of Interest
References
- Montaldo, N.; Oren, R. Changing Seasonal Rainfall Distribution with Climate Directs Contrasting Impacts at Evapotranspiration and Water Yield in the Western Mediterranean Region. Earth’s Future 2018, 6, 841–856. [Google Scholar] [CrossRef]
- Sun, J.; Li, Y.P.; Zhuang, X.W.; Jin, S.W.; Huang, G.H.; Feng, R.F. Identifying water resources management strategies in adaptation to climate change under uncertainty. Mitig. Adapt. Strat. Glob. 2018, 23, 553–578. [Google Scholar] [CrossRef]
- Feng, H. Individual contributions of climate and vegetation change to soil moisture trends across multiple spatial scales. Sci. Rep.-UK. 2016, 6, 32782. [Google Scholar] [CrossRef] [Green Version]
- Tabari, H. Climate change impact on flood and extreme precipitation increases with water availability. Sci. Rep. 2020, 10, 13768. [Google Scholar] [CrossRef]
- Vicente-Serrano, S.M.; Zabalza-Martínez, J.; Borràs, G.; López-Moreno, J.I.; Pla, E.; Pascual, D.; Savé, R.; Biel, C.; Funes, I.; Azorin-Molina, C.; et al. Extreme hydrological events and the influence of reservoirs in a highly regulated river basin of northeastern Spain. J. Hydrol. Reg. Stud. 2017, 12, 13–32. [Google Scholar] [CrossRef]
- Yuan, Z.; Xu, J.; Wang, Y. Historical and future changes of blue water and green water resources in the Yangtze River source region, China. Theor. Appl. Climatol. 2019, 138, 1035–1047. [Google Scholar] [CrossRef]
- Yuan, Z.; Xu, J.; Meng, X.; Wang, Y.; Yan, B.; Hong, X. Impact of Climate Variability on Blue and Green Water Flows in the Erhai Lake Basin of Southwest China. Water 2019, 11, 424. [Google Scholar] [CrossRef] [Green Version]
- Zhu, K.; Xie, Z.; Zhao, Y.; Lu, F.; Song, X.; Li, L.; Song, X. The Assessment of Green Water Based on the SWAT Model: A Case Study in the Hai River Basin, China. Water 2018, 10, 798. [Google Scholar] [CrossRef] [Green Version]
- Falkenmark, M. Land-water linkages: A synopsis. Land and water integration and river basin management. FAO Water Bull. 1995, 1, 15–16. [Google Scholar]
- Rodrigues, D.B.B.; Gupta, H.V.; Mendiondo, E.M. A blue/green water-based accounting framework for assessment of water security. Water Resour. Res. 2014, 50, 7187–7205. [Google Scholar] [CrossRef] [Green Version]
- Zang, C.F.; Liu, J.; van der Velde, M.; Kraxner, F. Assessment of spatial and temporal patterns of green and blue water flows under natural conditions in inland river basins in Northwest China. Hydrol. Earth Syst. Sc. 2012, 16, 2859–2870. [Google Scholar] [CrossRef] [Green Version]
- Schuol, J.R.; Abbaspour, K.C.; Yang, H.; Srinivasan, R.; Zehnder, A.A.J.B. Modeling blue and green water availability in Africa. Water Resour. Res. 2008, 7, 44. [Google Scholar] [CrossRef] [Green Version]
- Zhao, A.; Zhu, X.; Liu, X.; Pan, Y.; Zuo, D. Impacts of land use change and climate variability on green and blue water resources in the Weihe River Basin of northwest China. Catena 2016, 137, 318–327. [Google Scholar] [CrossRef]
- Giri, S.; Arbab, N.N.; Lathrop, R.G. Water security assessment of current and future scenarios through an integrated modeling framework in the Neshanic River Watershed. J. Hydrol. 2018, 563, 1025–1041. [Google Scholar] [CrossRef]
- Faramarzi, M.; Abbaspour, K.C.; Schulin, R.; Yang, H. Modelling blue and green water resources availability in Iran. Hydrol. Process. 2009, 23, 486–501. [Google Scholar] [CrossRef]
- Liu, X.; Chen, B. Climatic warming in the Tibetan Plateau during recent decades. Int. J. Climatol. 2000, 20, 1729–1742. [Google Scholar] [CrossRef]
- Wang, Y.; Zhang, Y.; Chiew, F.H.S.; McVicar, T.R.; Zhang, L.; Li, H.; Qin, G. Contrasting runoff trends between dry and wet parts of eastern Tibetan Plateau. Sci. Rep. 2017, 7, 15458. [Google Scholar] [CrossRef]
- Zhang, Y.; Xu, C.; Hao, Z.; Zhang, L.; Ju, Q.; Lai, X. Variation of Melt Water and Rainfall Runoff and Their Impacts on Streamflow Changes during Recent Decades in Two Tibetan Plateau Basins. Water 2020, 12, 3112. [Google Scholar] [CrossRef]
- Zhang, G.; Nan, Z.; Zhao, L.; Liang, Y.; Cheng, G. Qinghai-Tibet Plateau wetting reduces permafrost thermal responses to climate warming. Earth Planet Sci. Lett. 2021, 562, 116858. [Google Scholar] [CrossRef]
- Huang, Q.; Long, D.; Du, M.; Zeng, C.; Li, X.; Hou, A.; Hong, Y. An improved approach to monitoring Brahmaputra River water levels using retracked altimetry data. Remote Sens. Environ. 2018, 211, 112–128. [Google Scholar] [CrossRef]
- Chen, X.; Di, L.; Hong, Y.; Zeng, C.; Yan, D. Improved modeling of snow and glacier melting by a progressive two-stage calibration strategy with GRACE and multisource data: How snow and glacier meltwater contributes to the runoff of the Upper Brahmaputra River basin? Water Resour. Res. 2017, 53, 2431–2466. [Google Scholar] [CrossRef]
- Yang, Y.; Weng, B.; Man, Z.; Yu, Z.; Zhao, J. Analyzing the contributions of climate change and human activities on runoff in the Northeast Tibet Plateau. J. Hydrol. Reg. Stud. 2019, 27, 100639. [Google Scholar] [CrossRef]
- Zhang, Y.; Hao, Z.; Xu, C.; Lai, X. Response of melt water and rainfall runoff to climate change and their roles in controlling streamflow changes of the two upstream basins over the Tibetan Plateau. Hydrol. Res. 2020, 51, 272–289. [Google Scholar] [CrossRef] [Green Version]
- Hoekstra, A.Y. Green-blue water accounting in a soil water balance. Adv. Water Resour. 2019, 129, 112–117. [Google Scholar] [CrossRef]
- Li, H.; Liu, L.; Shan, B.; Xu, Z.; Niu, Q.; Cheng, L.; Liu, X.; Xu, Z. Spatiotemporal Variation of Drought and Associated Multi-Scale Response to Climate Change over the Yarlung Zangbo River Basin of Qinghai-Tibet Plateau, China. Remote Sens. 2019, 11, 1596. [Google Scholar] [CrossRef] [Green Version]
- Arnold, J.G.; Srinivasan, R.; Muttiah, R.S.; Williams, J.R. Large area hydrologic modeling and assessment part i: Model development. J. Am. Water Resour. Assoc. 1998, 34, 73–89. [Google Scholar] [CrossRef]
- Abbaspour, K.C.; Yang, J.; Maximov, I.; Siber, R.; Bogner, K.; Mieleitner, J.; Zobrist, J.; Srinivasan, R. Modelling hydrology and water quality in the pre-alpine/alpine Thur watershed using SWAT. J. Hydrol. 2007, 333, 413–430. [Google Scholar] [CrossRef]
- Gupta, H.V.; Sorooshian, S.; Yapo, P.O. Status of automatic calibration for hydrologic models: Comparison with multilevel expert calibration. J. Hydrol. Eng. 1999, 4, 135–143. [Google Scholar] [CrossRef]
- Zong, Y.; Chen, X. The 1998 Flood on the Yangtze, China. Nat. Hazards 2000, 22, 165–184. [Google Scholar] [CrossRef]
- Zhang, R.; Sumi, A.; Kimoto, M. A Diagnostic Study of the Impact of El Nifio on the Precipitation in China. Adv. Atmos. Sci. 1999, 16, 229–241. [Google Scholar] [CrossRef]
- Wang, S.; Zhu, J.; Cai, J. Interdecadal Variability of Temperature and Precipitation in China since 1880. Adv. Atmos. Sci. 2004, 21, 307–313. [Google Scholar]
- Jones, R.N.; Chiew, F.H.S.; Boughton, W.C.; Zhang, L. Estimating the sensitivity of mean annual runoff to climate change using selected hydrological models. Adv. Water Resour. 2006, 29, 1419–1429. [Google Scholar] [CrossRef] [Green Version]
- Zhang, X.; Xu, Y.; Hao, F.; Li, C.; Wang, X. Hydrological Components Variability under the Impact of Climate Change in a Semi-Arid River Basin. Water 2019, 11, 1122. [Google Scholar] [CrossRef] [Green Version]
- Cuo, L.; Zhang, Y.; Zhu, F.; Liang, L. Characteristics and changes of streamflow on the Tibetan Plateau: A review. J. Hydrol. Reg. Stud. 2014, 2, 49–68. [Google Scholar] [CrossRef] [Green Version]
- Wang, T.; Zhao, Y.; Xu, C.; Ciais, P.; Liu, D.; Yang, H.; Piao, S.; Yao, T. Atmospheric dynamic constraints on Tibetan Plateau freshwater under Paris climate targets. Nat. Clim. Chang. 2021, 11, 219–225. [Google Scholar] [CrossRef]







| Number of Simulations | Climate Change Scenario | Magnitude of Change |
|---|---|---|
| 1 | Original | Measured meteorological data |
| 2 | Precipitation change | −30% |
| 3 | −20% | |
| 4 | −10% | |
| 5 | +10% | |
| 6 | +20% | |
| 7 | +30% | |
| 8 | Temperature change | −3 °C |
| 9 | −2 °C | |
| 10 | −1 °C | |
| 11 | +1 °C | |
| 12 | +2 °C | |
| 13 | +3 °C |
| Name | Definition | Value |
|---|---|---|
| r_CN2.mgt | SCS runoff curve number for moisture condition II | −0.435 |
| v_ALPHA_BF.gw | Base flow alpha factor (days) | 0.599 |
| v_GW_DELAY.gw | Groundwater delay time (days) | 36.000 |
| v_GWQMN.gw | Threshold depth of water in the shallow aquifer required for return flow to occur (mm) | 82.500 |
| v_SOL_AWC.sol | Soil available water storage capacity (mm H2O/mm soil) | −0.475 |
| r_SOL_K.sol | Soil conductivity (mm h−1) | −0.075 |
| r_CH_K2.rte | Effective hydraulic conductivity in the main channel (mm h−1) | 0.355 |
| r_GW_REVAP.gw | Groundwater revap. coeffificient | −0.245 |
| r_ESCO.bsn | Soil evaporation compensation factor | −0.445 |
| r_CH_N2.rte | Manning’s n value for main channel | 0.435 |
| r_SFTMP.bsn | Snowfall temperature (°C) | 0.345 |
| Period | R2 | NS | RE (%) |
|---|---|---|---|
| Calibration | 0.91 | 0.89 | −9.8 |
| Validation | 0.89 | 0.87 | 13.6 |
Publisher’s Note: MDPI stays neutral with regard to jurisdictional claims in published maps and institutional affiliations. |
© 2021 by the authors. Licensee MDPI, Basel, Switzerland. This article is an open access article distributed under the terms and conditions of the Creative Commons Attribution (CC BY) license (https://creativecommons.org/licenses/by/4.0/).
Share and Cite
Huo, J.; Qu, X.; Zhu, D.; Yuan, Z.; Tang, Y. Impacts of Climate Change on Blue and Green Water Resources in the Middle and Upper Yarlung Zangbo River, China. Atmosphere 2021, 12, 1280. https://doi.org/10.3390/atmos12101280
Huo J, Qu X, Zhu D, Yuan Z, Tang Y. Impacts of Climate Change on Blue and Green Water Resources in the Middle and Upper Yarlung Zangbo River, China. Atmosphere. 2021; 12(10):1280. https://doi.org/10.3390/atmos12101280
Chicago/Turabian StyleHuo, Junjun, Xing Qu, Dejun Zhu, Zhe Yuan, and Yuanzhi Tang. 2021. "Impacts of Climate Change on Blue and Green Water Resources in the Middle and Upper Yarlung Zangbo River, China" Atmosphere 12, no. 10: 1280. https://doi.org/10.3390/atmos12101280
APA StyleHuo, J., Qu, X., Zhu, D., Yuan, Z., & Tang, Y. (2021). Impacts of Climate Change on Blue and Green Water Resources in the Middle and Upper Yarlung Zangbo River, China. Atmosphere, 12(10), 1280. https://doi.org/10.3390/atmos12101280
