Estimation of Particulate Matter Contributions from Desert Outbreaks in Mediterranean Countries (2015–2018) Using the Time Series Clustering Method
Abstract
1. Introduction
2. Data and Methods
2.1. Data
2.2. Time Series Clustering
2.3. Time Series Clustering
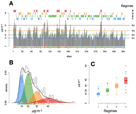
- µ1 (16 µg·m−3) represents the underlying or threshold (background) concentration over which great changes in value are not expected over the years if atmospheric and pollution conditions remain relatively constant, being a characteristic of the studied area. Daily average PM10 concentrations assigned to this regime are supposedly not caused by any direct influence of natural or anthropogenic sources, or if they are, they are negligible.
- µ2 (22 µg·m−3) is the average PM10 concentration on the days affected by moderate contributions of anthropogenic sources due to activities that take place in the region. The value of µ2 is subject to slightly more variation than µ1 between years. The referenced days may be affected by contributions from natural sources attributable to African dust transport episodes that have a minor impact on the observed PM10 concentrations.
- µ3 (30 µg·m−3) is the average PM10 concentration on days affected by characteristic, usual contributions from African outbreaks. These contributions are highly variable in concentration and are the main factor responsible for the exceedances of the 50 µg·m−3 limit value established by the Directive 2008/50/EC on ambient air quality and cleaner air for Europe (Directive, 2008) for this pollutant.
- µ4 (40 µg·m−3) is the average PM10 concentration on days with unusual but severe episodes of natural contributions from North African episodes.
- µ2–µ1 (6 µg·m−3): average concentration due to anthropogenic contributions from the region.
- µ3–µ2 (8 µg·m−3): average concentration associated with characteristic contributions from dry regions from North Africa when they occur.
- µ4–µ2 (18 µg·m−3): average concentration from severe contributions from dry regions from North Africa when they occur.
2.4. Principal Component Analysis
3. Results and Discussion
3.1. Behaviour of PM2.5/PM10 Ratio
3.2. Study of Pollution Profiles over Time
3.3. Estimation of African Dust Contributions to PM10 and PM2.5
3.4. Daily Level Evolution of PM2.5 and PM10 Regimes
3.5. PCA
4. Conclusions
Supplementary Materials
Author Contributions
Funding
Acknowledgments
Conflicts of Interest
References
- WHO. 9 Out of 10 People Worldwide Breathe Polluted Air, But More Countries are Taking Action. Available online: https://www.who.int/news-room/detail/02-05-2018-9-out-of-10-people-worldwide-breathe-polluted-air-but-more-countries-are-taking-action (accessed on 19 November 2020).
- Guerreiro, C.B.B.; Foltescu, V.; de Leeuw, F. Air quality status and trends in europe. Atmos. Environ. 2014, 98, 376–384. [Google Scholar] [CrossRef]
- Juda-Rezler, K.; Reizer, M.; Maciejewska, K.; Blaszczak, B.; Klejnowski, K. Characterization of atmospheric pm(2.5 )sources at a central european urban background site. Sci. Total Environ. 2020, 713, 136729. [Google Scholar] [CrossRef] [PubMed]
- Yang, W.; Chen, H.; Wu, J.; Wang, W.; Zheng, J.; Chen, D.; Li, J.; Tang, X.; Wang, Z.; Zhu, L.; et al. Characteristics of the source apportionment of primary and secondary inorganic pm2.5 in the pearl river delta region during 2015 by numerical modeling. Environ. Pollut. 2020, 267, 115418. [Google Scholar] [CrossRef] [PubMed]
- Duan, L.; Yan, L.; Xiu, G. Online measurement of pm2.5 at an air monitoring supersite in yangtze river delta: Temporal variation and source identification. Atmosphere 2020, 11, 789. [Google Scholar] [CrossRef]
- Eeftens, M.; Tsai, M.Y.; Ampe, C.; Anwander, B.; Beelen, R.; Bellander, T.; Cesaroni, G.; Cirach, M.; Cyrys, J.; de Hoogh, K.; et al. Spatial variation of pm2.5, pm10, pm2.5 absorbance and pmcoarse concentrations between and within 20 european study areas and the relationship with no2—results of the escape project. Atmos. Environ. 2012, 62, 303–317. [Google Scholar] [CrossRef]
- Neophytou, A.M.; Yiallouros, P.; Coull, B.A.; Kleanthous, S.; Pavlou, P.; Pashiardis, S.; Dockery, D.W.; Koutrakis, P.; Laden, F. Particulate matter concentrations during desert dust outbreaks and daily mortality in nicosia, cyprus. J. Expo. Sci. Environ. Epid. 2013, 23, 275–280. [Google Scholar] [CrossRef]
- Green, M.; Xu, J. Causes of haze in the columbia river gorge. J. Air Waste Manag. 2007, 57, 947–958. [Google Scholar] [CrossRef][Green Version]
- Adaes, J.; Pires, J.C.M. Analysis and modelling of pm2.5 temporal and spatial behaviors in european cities. Sustainability 2019, 11, 6019. [Google Scholar] [CrossRef]
- Xu, G.; Jiao, L.M.; Zhang, B.E.; Zhao, S.L.; Yuan, M.; Gu, Y.Y.; Liu, J.F.; Tang, X. Spatial and temporal variability of the pm2.5/pm10 ratio in wuhan, central china. Aerosol. Air Qual. Res. 2017, 17, 741–751. [Google Scholar] [CrossRef]
- Munir, S. Analysing temporal trends in the ratios of pm2.5/pm10 in the uk. Aerosol. Air Qual. Res. 2017, 17, 34–48. [Google Scholar] [CrossRef]
- Sugimoto, N.; Shimizu, A.; Matsui, I.; Nishikawa, M. A method for estimating the fraction of mineral dust in particulate matter using pm2.5-to-pm10 ratios. Particuology 2016, 28, 114–120. [Google Scholar] [CrossRef]
- Speranza, A.; Caggiano, R.; Margiotta, S.; Trippetta, S. A novel approach to comparing simultaneous size-segregated particulate matter (pm) concentration ratios by means of a dedicated triangular diagram using the agri valley pm measurements as an example. Nat. Hazard. Earth Syst. 2014, 14, 2727–2733. [Google Scholar] [CrossRef]
- Gomez-Losada, A.; Pires, J.C.M.; Pino-Mejias, R. Time series clustering for estimating particulate matter contributions and its use in quantifying impacts from deserts. Atmos. Environ. 2015, 117, 271–281. [Google Scholar] [CrossRef]
- Escudero, M.; Querol, X.; Pey, J.; Alastuey, A.; Perez, N.; Ferreira, F.; Alonso, S.; Rodriguez, S.; Cuevas, E. A methodology for the quantification of the net african dust load in air quality monitoring networks. Atmos. Environ. 2007, 41, 5516–5524. [Google Scholar] [CrossRef]
- Stafoggia, M.; Zauli-Sajani, S.; Pey, J.; Samoli, E.; Alessandrini, E.; Basagana, X.; Cernigliaro, A.; Chiusolo, M.; Demaria, M.; Diaz, J.; et al. Desert dust outbreaks in southern europe: Contribution to daily pm10 concentrations and short-term associations with mortality and hospital admissions. Environ. Health Persp. 2016, 124, 413–419. [Google Scholar] [CrossRef]
- Gama, C.; Pio, C.; Monteiro, A.; Russo, M.; Fernandes, A.P.; Borrego, C.; Baldasano, J.M.; Tchepel, O. Comparison of methodologies for assessing desert dust contribution to regional pm10 and pm2.5 levels: A one-year study over portugal. Atmosphere 2020, 11, 134. [Google Scholar] [CrossRef]
- Goudie, A.S. Desert dust and human health disorders. Environ. Int. 2014, 63, 101–113. [Google Scholar] [CrossRef] [PubMed]
- Querol, X.; Tobias, A.; Perez, N.; Karanasiou, A.; Amato, F.; Stafoggia, M.; Garcia-Pando, C.P.; Ginoux, P.; Forastiere, F.; Gumy, S.; et al. Monitoring the impact of desert dust outbreaks for air quality for health studies. Environ. Int. 2019, 130, 104867. [Google Scholar] [CrossRef]
- Gomez-Losada, A.; Pires, J.C.M.; Pino-Mejias, R. Modelling background air pollution exposure in urban environments: Implications for epidemiological research. Environ. Modell Softw. 2018, 106, 13–21. [Google Scholar] [CrossRef]
- Dempster, A.P.; Laird, N.M.; Rubin, D.B. Maximum likelihood from incomplete data via the em algorithm. J. R. Stat. Soc. Ser. B 1977, 39, 1–38. [Google Scholar]
- Wu, X.D.; Kumar, V.; Quinlan, J.R.; Ghosh, J.; Yang, Q.; Motoda, H.; McLachlan, G.J.; Ng, A.; Liu, B.; Yu, P.S.; et al. Top 10 algorithms in data mining. Knowl. Inf. Syst. 2008, 14, 1–37. [Google Scholar] [CrossRef]
- Visser, I.; Speekenbrink, M. Depmixs4: An r package for hidden markov models. J. Stat. Softw. 2010, 36, 1–21. [Google Scholar] [CrossRef]
- R: A Language and Environment for Statistical Computing. Available online: http://www.R-project.org/ (accessed on 5 October 2020).
- Dias, J.G.; Vermunt, J.K.; Ramos, S. Mixture Hidden Markov Models in Finance Research, Advances in Data Analysis, Data Handling and Business Intelligence; Fink, A., Lausen, B., Seidel, W., Ultsch, A., Eds.; Springer: Berlin/Heidelberg, Germany, 2010; pp. 451–459. [Google Scholar]
- Visser, I.; Raijmakers, M.E.J.; Molenaar, P.C.M. Fitting hidden markov models to psychological data. Sci. Program. 2002, 10, 185–199. [Google Scholar] [CrossRef]
- Lenschow, P.; Abraham, H.J.; Kutzner, K.; Lutz, M.; Preuss, J.D.; Reichenbacher, W. Some ideas about the sources of pm10. Atmos. Environ. 2001, 35, S23–S33. [Google Scholar] [CrossRef]
- Vu, V.Q. A ggplot2 Based Biplot. Available online: http://github.com/vqv/ggbiplot (accessed on 5 October 2020).
- Liu, J.; Mauzerall, D.L.; Chen, Q.; Zhang, Q.; Song, Y.; Peng, W.; Klimont, Z.; Qiu, X.H.; Zhang, S.Q.; Hu, M.; et al. Air pollutant emissions from chinese households: A major and underappreciated ambient pollution source. Proc. Natl. Acad. Sci. USA 2016, 113, 7756–7761. [Google Scholar] [CrossRef] [PubMed]
- Huang, W.; Long, E.S.; Wang, J.; Huang, R.Y.; Ma, L. Characterising spatial distribution and temporal variation of pm10 and pm2.5 mass concentrations in an urban area of southwest china. Atmos. Pollut. Res. 2015, 6, 842–848. [Google Scholar] [CrossRef]
- Querol, X.; Perez, N.; Reche, C.; Ealo, M.; Ripoll, A.; Tur, J.; Pandolfi, M.; Pey, J.; Salvador, P.; Moreno, T.; et al. African dust and air quality over spain: Is it only dust that matters? Sci. Total Environ. 2019, 686, 737–752. [Google Scholar] [CrossRef]
- Perez, L.; Tobias, A.; Querol, X.; Kunzli, N.; Pey, J.; Alastuey, A.; Viana, M.; Valero, N.; Gonzalez-Cabre, M.; Sunyer, J. Coarse particles from saharan dust and daily mortality. Epidemiology 2008, 19, 800–807. [Google Scholar] [CrossRef]
- Salvador, P.; Alonso-Perez, S.; Pey, J.; Artinano, B.; de Bustos, J.J.; Alastuey, A.; Querol, X. African dust outbreaks over the western mediterranean basin: 11-year characterisation of atmospheric circulation patterns and dust source areas. Atmos. Chem. Phys. 2014, 14, 6759–6775. [Google Scholar] [CrossRef]
- Pérez, N.; Querol, X.; Alastuey, A.; Olivares, I.; Campos, A.; Hervás, M.; Cornide, M.J.; Javato, R.; Salvador, P.; Artínano, B.; et al. Episodios Naturales de Partículas 2018; Consejo Superior de Investigaciones Científicas (CSIC), Ministerio para la Transición Ecológica: Madrid, Spain, 2019. [Google Scholar]
- Pérez, N.; Querol, X.; Alastuey, A.; Orío, A.; Olivares, I.; Reina, F.; Hervás, M.; Cornide, M.J.; Javato, R.; Salvador, P.; et al. Episodios Naturales de Partículas 2016; CSIC, CIEMAT, Ministerio de Agricultura y Pesca, Alimentación y Medio Ambiente: Madrid, Spain, 2017. [Google Scholar]
- Pérez, N.; Querol, X.; Alastuey, A.; Orío, A.; Olivares, I.; Reina, F.; Hervás, M.; Cornide, M.J.; Javato, R.; Salvador, P.; et al. Episodios Naturales de Partículas 2017; CSIC, CIEMAT, Ministerio de Agricultura y Pesca, Alimentación y Medio Ambiente: Madrid, Spain, 2018. [Google Scholar]
- Pérez, N.; Querol, X.; Alastuey, A.; Orío, A.; Reina, F.; Pallarés, M.; Salvador, P.; Artínano, B.; de la Rosa, J. Episodios Naturales de Partículas 2015; CSIC, CIEMAT, Ministerio de Agricultura, Alimentación y Medio Ambiente: Madrid, Spain, 2016. [Google Scholar]
- Wang, Q.; Gu, J.; Wang, X. The impact of Sahara dust on air quality and public health in European countries. Atmos. Environ. 2020, 241, 117771. [Google Scholar] [CrossRef]
- Sun, P.; Nie, W.; Chi, X.; Xie, Y.; Huang, X.; Xu, Z.; Qi, X.; Xu, Z.; Wang, L.; Wang, T.; et al. Two years of online measurement of fine particulate nitrate in the western Yangtze River Delta: Influences of thermodynamics and N2O5 hydrolysis. Atmos. Chem. Phys. 2018, 18, 17177–17190. [Google Scholar] [CrossRef]









| Country | Abbreviation | 2015 | 2016 | 2017 | 2018 | ||||
|---|---|---|---|---|---|---|---|---|---|
| PM10 | PM2.5 | PM10 | PM2.5 | PM10 | PM2.5 | PM10 | PM2.5 | ||
| Bosnia and Herzegovina | BA | - | - | 1 | - | 1 | - | - | - |
| Spain | ES | 15 | 8 | 20 | 5 | 22 | 1 | 25 | 9 |
| France | FR | 22 | 16 | 21 | 15 | 22 | 12 | 25 | 19 |
| Croatia | HR | 3 | 3 | 3 | 2 | 4 | 3 | 3 | 3 |
| Italy | IT | 7 | 2 | 8 | 3 | 7 | - | 11 | 4 |
| Portugal | PT | 9 | 6 | 10 | 4 | 10 | 4 | 10 | 3 |
| Turkey | TR | 5 | - | 7 | 4 | 7 | 3 | 12 | 6 |
| Country | Year | Dust Days | Non-Dust Days | |||||
|---|---|---|---|---|---|---|---|---|
| n | Min. | p50 | Max. | Min. | p50 | Max. | ||
| ES | 2015 | 2 | 255.0 | 291.2 | 327.4 | 2.8 | 13.1 | 64.6 |
| FR | 0 | - | - | - | 2.5 | 12.9 | 68.4 | |
| HR | 0 | - | - | - | 2.5 | 15.6 | 74.3 | |
| IT | 0 | - | - | - | 2.4 | 17.7 | 75.7 | |
| PT | 0 | - | - | - | 1.9 | 13.6 | 71.9 | |
| TR | 21 | 167.0 | 261.6 | 444.9 | 7.0 | 31.3 | 125.3 | |
| BA | 2016 | 3 | 158.3 | 193.0 | 196.8 | 2.1 | 16.1 | 107.1 |
| ES | 10 | 229.0 | 241.5 | 257.1 | 3.8 | 14.2 | 93.0 | |
| FR | 0 | - | - | - | 2.5 | 10.9 | 56.2 | |
| HR | 0 | - | - | - | 2.3 | 13.0 | 66.4 | |
| IT | 0 | - | - | - | 2.8 | 14.7 | 98.2 | |
| PT | 2 | 200.9 | 200.9 | 200.9 | 2.7 | 12.2 | 82.0 | |
| TR | 19 | 263.7 | 267.2 | 338.4 | 4.5 | 21.4 | 105.9 | |
| BA | 2017 | 0 | - | - | - | 2.3 | 13.9 | 68.9 |
| ES | 10 | 212.9 | 223.5 | 226.3 | 2.8 | 12.9 | 78,3 | |
| FR | 0 | - | - | - | 2.3 | 10.8 | 55.6 | |
| HR | 0 | - | - | - | 1.0 | 11.4 | 70.5 | |
| IT | 0 | - | - | - | 1.9 | 15.2 | 72.1 | |
| PT | 2 | 451.7 | 451.7 | 451.7 | 3.0 | 15.4 | 85.2 | |
| TR | 24 | 152.6 | 232.0 | 334.3 | 7.5 | 27.4 | 113.1 | |
| ES | 2018 | 5 | 179.7 | 192.8 | 202.3 | 2.7 | 11.9 | 63.4 |
| FR | 0 | - | - | - | 2.1 | 11.4 | 49.3 | |
| HR | 0 | - | - | - | 3.1 | 16.0 | 77.0 | |
| IT | 0 | - | - | - | 2.9 | 20.6 | 74.9 | |
| PT | 0 | - | - | - | 1.9 | 11.4 | 70.5 | |
| TR | 14 | 180.9 | 192.3 | 208.7 | 5.4 | 21.1 | 110.0 | |
| Country | Year | Dust Days | Non-Dust Days | |||||
|---|---|---|---|---|---|---|---|---|
| n | Min. | p50 | Max. | Min. | p50 | Max. | ||
| ES | 2015 | 0 | - | - | - | 1.4 | 7.7 | 30.8 |
| FR | 56 | 47.8 | 53.9 | 66.2 | 1.2 | 7.4 | 38.8 | |
| HR | 24 | 43.7 | 49.2 | 64.0 | 0.7 | 10.7 | 39.6 | |
| IT | 10 | 43.4 | 46.7 | 57.1 | 1.0 | 9.0 | 34.6 | |
| PT | 5 | 75.7 | 78.1 | 78.1 | 1.4 | 7.7 | 34.8 | |
| ES | 2016 | 2 | 78.5 | 78.5 | 78.5 | 2.2 | 5.9 | 30.1 |
| FR | 30 | 48.5 | 50.9 | 54.9 | 1.6 | 6.4 | 35.6 | |
| HR | 21 | 51.5 | 55.8 | 66.0 | 1.3 | 10.1 | 39.8 | |
| IT | 11 | 47.8 | 51.3 | 55.9 | 1.7 | 8.5 | 31.7 | |
| PT | 4 | 50.7 | 51.3 | 51.9 | 1.4 | 6.7 | 31.2 | |
| TR | 48 | 44.7 | 53.6 | 78.5 | 4.3 | 14.6 | 40.3 | |
| ES | 2017 | 0 | - | - | - | 1.0 | 4.8 | 24.3 |
| FR | 42 | 45.1 | 51.6 | 61.0 | 1.9 | 6.4 | 39.7 | |
| HR | 36 | 43.6 | 51.7 | 72.9 | 0.3 | 7.8 | 42.2 | |
| PT | 7 | 48.9 | 56.6 | 64.4 | 2.2 | 9.4 | 39.9 | |
| TR | 71 | 44.1 | 50.3 | 65.1 | 4.8 | 19.1 | 42.6 | |
| ES | 2018 | 1 | 49.8 | 49.8 | 49.8 | 2.0 | 6.4 | 29.9 |
| FR | 12 | 47.3 | 47.8 | 49.3 | 1.2 | 6.4 | 34.8 | |
| HR | 32 | 43.5 | 51.4 | 79.3 | 0.7 | 10.6 | 40.1 | |
| IT | 29 | 43.6 | 47.6 | 61.9 | 1.7 | 12.0 | 36.6 | |
| PT | 1 | 43.0 | 43.0 | 43.0 | 0.8 | 5.1 | 32.1 | |
| TR | 60 | 43.7 | 47.4 | 63.8 | 3.1 | 14.4 | 42.5 | |
| Year | PM10 | PM2.5 | ||
|---|---|---|---|---|
| PC1 | PC2 | PC1 | PC2 | |
| 2015 | 90.7 | 7.8 | 92.2 | 4.7 |
| 2016 | 80.4 | 16.1 | 90.3 | 7.1 |
| 2017 | 85.5 | 11.4 | 87.9 | 9.2 |
| 2018 | 88.4 | 10.0 | 90.9 | 8.0 |
Publisher’s Note: MDPI stays neutral with regard to jurisdictional claims in published maps and institutional affiliations. |
© 2020 by the authors. Licensee MDPI, Basel, Switzerland. This article is an open access article distributed under the terms and conditions of the Creative Commons Attribution (CC BY) license (http://creativecommons.org/licenses/by/4.0/).
Share and Cite
Gómez-Losada, Á.; Pires, J.C.M. Estimation of Particulate Matter Contributions from Desert Outbreaks in Mediterranean Countries (2015–2018) Using the Time Series Clustering Method. Atmosphere 2021, 12, 5. https://doi.org/10.3390/atmos12010005
Gómez-Losada Á, Pires JCM. Estimation of Particulate Matter Contributions from Desert Outbreaks in Mediterranean Countries (2015–2018) Using the Time Series Clustering Method. Atmosphere. 2021; 12(1):5. https://doi.org/10.3390/atmos12010005
Chicago/Turabian StyleGómez-Losada, Álvaro, and José C. M. Pires. 2021. "Estimation of Particulate Matter Contributions from Desert Outbreaks in Mediterranean Countries (2015–2018) Using the Time Series Clustering Method" Atmosphere 12, no. 1: 5. https://doi.org/10.3390/atmos12010005
APA StyleGómez-Losada, Á., & Pires, J. C. M. (2021). Estimation of Particulate Matter Contributions from Desert Outbreaks in Mediterranean Countries (2015–2018) Using the Time Series Clustering Method. Atmosphere, 12(1), 5. https://doi.org/10.3390/atmos12010005
