Evaluating Land Suitability and Potential Climate Change Impacts on Alfalfa (Medicago sativa) Production in Ethiopia
Abstract
1. Introduction
2. Data and Methodology
2.1. Study Area and Data
2.1.1. Historical and Future Climate Data
2.1.2. Fixed Land Surface Features: Elevation and Soils
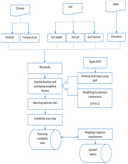
2.2. Land Suitability Analysis and Classification
2.3. Weighting of Factors
2.4. Climate Risk Analysis
2.5. Rainfall Deficit as a Surrogate for Irrigation Requirement
3. Results
3.1. Weighting of Factors
3.2. Projected Climate Change
3.3. Potential Suitable Land for Current and Future Climate
3.4. Precipitation Requirements to Meet Optimal Growth
4. Discussion
5. Conclusions
Author Contributions
Funding
Acknowledgments
Conflicts of Interest
References
- CSA. Agricultural Sample Survey, 2016/17 (2009 E.C), Volume II: Report on Livestock and Livestock Characteristics (Private Peasant Holdings). Statistical Bulletin 585 ed. 2017, Addis Ababa, Ethiopia Central Statistical Agency (CSA), Federal Democratic Republic of Ethiopia. Available online: https://www.worldcat.org/title/agricultural-sample-survey-volume-ii-report-on-livestock-and-livestock-characteristics-private-peasant-holdings/oclc/58954342 (accessed on 6 July 2020).
- Leta, S.; Mesele, F. Spatial analysis of cattle and shoat population in Ethiopia: Growth trend, distribution and market access. SpringerPlus 2014, 3, 310. [Google Scholar] [CrossRef] [PubMed]
- Lemenih, M.; Abebe, T.; Olsson, M. Gum and resin resources from some Acacia, Boswellia and Commiphora species and their economic contributions in Liban, south-east Ethiopia. J. Arid. Environ. 2003, 55, 465–482. [Google Scholar] [CrossRef]
- Ngigi, S.N. What is the limit of up-scaling rainwater harvesting in a river basin? Phys. Chem. Earth 2003, 28, 943–956. [Google Scholar] [CrossRef]
- Coppock, D.L. The Borana Plateau of Southern Ethiopia: Synthesis of Pastoral Research. Dev. Chang. 1980, 91, 393. [Google Scholar]
- Thornton, P.; Van De Steeg, J.; Notenbaert, A.; Herrero, M. The impacts of climate change on livestock and livestock systems in developing countries: A review of what we know and what we need to know. Agric. Syst. 2009, 101, 113–127. [Google Scholar] [CrossRef]
- Thornton, P.K.; Gerber, P.J. Climate change and the growth of the livestock sector in developing countries. Mitig. Adapt. Strat. Glob. Chang. 2010, 15, 169–184. [Google Scholar] [CrossRef]
- Yayneshet, T.; Eik, L.; Moe, S.R. Feeding Acacia etbaica and Dichrostachys cinerea fruits to smallholder goats in northern Ethiopia improves their performance during the dry season. Livest. Sci. 2008, 119, 31–41. [Google Scholar] [CrossRef]
- Berhe, M.; Hoag, D.; Tesfay, G.; Tadesse, T.; Oniki, S.; Kagatsume, M.; Keske, C.M.H. The effects of adaptation to climate change on income of households in rural Ethiopia. Pastor. Res. Policy Pract. 2017, 7, 12. [Google Scholar] [CrossRef]
- Rojas-Downing, M.M.; Nejadhashemi, A.P.; Harrigan, T.; Woznicki, S.A. Climate change and livestock: Impacts, adaptation, and mitigation. Clim. Risk Manag. 2017, 16, 145–163. [Google Scholar] [CrossRef]
- Megersa, B.; Markemann, A.; Angassa, A.; Ogutu, J.O.; Piepho, H.-P.; Zárate, A.V. Impacts of climate change and variability on cattle production in southern Ethiopia: Perceptions and empirical evidence. Agric. Syst. 2014, 130, 23–34. [Google Scholar] [CrossRef]
- Kassahun, A. Pastoralism and the Need for Future Intervention in Pastoral Areas of Ethiopia; Annual Review on National Dry Land Agricultural Research Systems: Addis Ababa, Ethiopia, 2003. [Google Scholar]
- Desta, S.; Coppock, D.L. Cattle Population Dynamics in the Southern Ethiopian Rangelands, 1980-97. J. Range Manag. 2002, 55, 439. [Google Scholar] [CrossRef]
- Gebregziabher, G.; Haileslassie, A. Assessments of Key Small-Scale Irrigation Technologies, Agricultural Water Management Options and Integrated Irrigated Fodder in Ethiopia; USAID: Washington, DC, USA, 2014. [Google Scholar]
- Derseh, M.B.; Duncan, A.J.; Mekonnen, K.; Adie, A.; Khan, N.A.; Thorne, P. The role of irrigated fodder production to supplement the diet of fattening sheep by smallholders in southern Ethiopia. Trop. Subtrop. Agroecosystems 2016, 19, 263–275. [Google Scholar]
- FAO. A Framework for Land Evaluation. Soils Bulletin 32. Rome, Italy. 1976. Available online: http://www.fao.org/3/x5310e/x5310e00.htm (accessed on 6 July 2020).
- Ahamed, T.N.; Rao, K.G.; Murthy, J. GIS-based fuzzy membership model for crop-land suitability analysis. Agric. Syst. 2000, 63, 75–95. [Google Scholar] [CrossRef]
- Wang, F.; Hall, G.B.; Subaryono, G. Fuzzy information representation and processing in conventional GIS software: Database design and application. Int. J. Geogr. Inf. Syst. 1990, 4, 261–283. [Google Scholar] [CrossRef]
- Al-Mashreki, M.H.; Akhir, J.B.M.; Kadderi, D.M.; Lihan, T.; Haider, A. Land suitability evaluation for sorghum crop in the Ibb Governorate, Republic of Yemen using remote sensing and GIS techniques. Aust. J. Basic Appl. Sci. 2011, 5, 359–368. [Google Scholar]
- Kihoro, J.; Bosco, N.J.; Murage, H. Suitability analysis for rice growing sites using a multicriteria evaluation and GIS approach in great Mwea region, Kenya. SpringerPlus 2013, 2, 265. [Google Scholar] [CrossRef] [PubMed]
- Kazemi, H.; Sadeghi, S.; Akıncı, H.; Akinci, H.; Akinci, H. Developing a land evaluation model for faba bean cultivation using geographic information system and multi-criteria analysis (A case study: Gonbad-Kavous region, Iran). Ecol. Indic. 2016, 63, 37–47. [Google Scholar] [CrossRef]
- Elaalem, M.; Comber, A.; Fisher, P. A Comparison of Fuzzy AHP and Ideal Point Methods for Evaluating Land Suitability. Trans. GIS 2011, 15, 329–346. [Google Scholar] [CrossRef]
- Janssen, R.; Rietveld, P. Multicriteria analysis and geographical information systems: An application to agricultural land use in the Netherlands. In Geographical Information Systems for Urban and Regional Planning; Springer: Dordrecht, The Netherlands, 1990; pp. 129–139. [Google Scholar]
- Deng, F.; Li, X.; Wang, H.; Zhang, M.; Li, R.; Li, X. GIS-based assessment of land suitability for alfalfa cultivation: A case study in the dry continental steppes of northern China. Span. J. Agric. Res. 2014, 12, 364–375. [Google Scholar] [CrossRef]
- Worqlul, A.W.; Jeong, J.; Dile, Y.T.; Osorio, J.; Schmitter, P.; Gerik, T.; Srinivasan, R.; Clark, N. Assessing potential land suitable for surface irrigation using groundwater in Ethiopia. Appl. Geogr. 2017, 85, 1–13. [Google Scholar] [CrossRef]
- Gebrehiwot, S.G. Forests, water and food security in the northwestern highlands of Ethiopia: Knowledge synthesis. Environ. Sci. Policy 2015, 48, 128–136. [Google Scholar] [CrossRef]
- Hijmans, R.J.; Cameron, S.E.; Parra, J.L.; Jones, P.G.; Jarvis, A. Very high resolution interpolated climate surfaces for global land areas. Int. J. Clim. 2005, 25, 1965–1978. [Google Scholar] [CrossRef]
- Hengl, T.; Heuvelink, G.B.M.; Kempen, B.; Leenaars, J.G.B.; Walsh, M.G.; Shepherd, K.D.; Sila, A.; Macmillan, R.A.; De Jesus, J.M.; Tamene, L.; et al. Mapping Soil Properties of Africa at 250 m Resolution: Random Forests Significantly Improve Current Predictions. PLoS ONE 2015, 10, e0125814. [Google Scholar] [CrossRef] [PubMed]
- Gent, P.R.; Danabasoglu, G.; Donner, L.J.; Holland, M.M.; Hunke, E.C.; Jayne, S.R.; Lawrence, D.M.; Neale, R.B.; Rasch, P.J.; Vertenstein, M.; et al. The Community Climate System Model Version 4. J. Clim. 2011, 24, 4973–4991. [Google Scholar] [CrossRef]
- Collins, W.; Bellouin, N.; Doutriaux-Boucher, M.; Gedney, N.; Halloran, P.; Hinton, T.; Hughes, J.; Jones, C.D.; Joshi, M.; Liddicoat, S.; et al. Development and evaluation of an Earth-System model-HadGEM2. Geosci. Model Dev. Discuss. 2011, 4, 1051. [Google Scholar] [CrossRef]
- Watanabe, M.; Suzuki, T.; O’Ishi, R.; Komuro, Y.; Watanabe, S.; Emori, S.; Takemura, T.; Chikira, M.; Ogura, T.; Sekiguchi, M.; et al. Improved Climate Simulation by MIROC5: Mean States, Variability, and Climate Sensitivity. J. Clim. 2010, 23, 6312–6335. [Google Scholar] [CrossRef]
- Taylor, K.E.; Stouffer, R.J.; Meehl, G.A. An Overview of CMIP5 and the Experiment Design. Bull. Am. Meteorol. Soc. 2012, 93, 485–498. [Google Scholar] [CrossRef]
- Ecocrop, Ecocrop Database of the FAO. 2010. Available online: http://www.fao.org/land-water/land/land-governance/land-resources-planning-toolbox/category/details/en/c/1027491/ (accessed on 10 November 2019).
- Gorfu, D.; Ahmed, E. Crops and Agro-Ecological Zones of Ethiopia; Ethiopian Institute of Agricultural Research: Addis Ababa, Ethiopia, 2012. [Google Scholar]
- Vagen, T.; Shepherd, K.D.; Walsh, M.G.; Winowiecki, L.; Desta, L.T.; Tondoh, J.E. Afsis Technical Specifications: Soil Health Surveillance. Africa Soil Information Service (AfSIS); World Agroforestry Centre: Nairobi, Kenya, 2010. [Google Scholar]
- Mustafa, A.; Singh, M.; Sahoo, R.N.; Ahmed, N.; Khanna, M.; Sarangi, A.; Mishra, A.K. Land suitability analysis for different crops: A multi criteria decision making approach using remote sensing and GIS. Researcher 2011, 3, 61–84. [Google Scholar]
- Akıncı, H.; Özalp, A.Y.; Turgut, B. Agricultural land use suitability analysis using GIS and AHP technique. Comput. Electron. Agric. 2013, 97, 71–82. [Google Scholar] [CrossRef]
- Saaty, T.L. A scaling method for priorities in hierarchical structures. J. Math. Psychol. 1977, 15, 234–281. [Google Scholar] [CrossRef]
- Saaty, T.L. Decision making with the analytic hierarchy process. Int. J. Serv. Sci. 2008, 1, 83. [Google Scholar] [CrossRef]
- Forman, E.; Peniwati, K. Aggregating individual judgments and priorities with the analytic hierarchy process. Eur. J. Oper. Res. 1998, 108, 165–169. [Google Scholar] [CrossRef]
- Saaty, T.L. The Analytic Hierarchy Process; McGraw-Hill: New York, NY, USA, 1980. [Google Scholar]
- Koczkodaj, W.W.; Mikhailov, L.; Redlarski, G.; Soltys, M.; Szybowski, J.; Tamazian, G.; Wajch, E.; Yuen, K.K.F. Important Facts and Observations about Pairwise Comparisons (the special issue edition). Fundam. Inform. 2016, 144, 291–307. [Google Scholar] [CrossRef]
- Catley, A.; Admassu, B.; Bekele, G.; Abebe, D. Livestock mortality in pastoralist herds in Ethiopia and implications for drought response. Disasters 2014, 38, 500–516. [Google Scholar] [CrossRef]
- Giridhar, K.; Samireddypalle, A. Impact of climate change on forage availability for livestock. In Climate Change Impact on Livestock: Adaptation and Mitigation; Springer: New Delhi, India, 2015; pp. 97–112. [Google Scholar]
- Tuffa, S.; Treydte, A.C. Modeling Boran cattle populations under climate change and varying carrying capacity. Ecol. Model. 2017, 352, 113–127. [Google Scholar] [CrossRef]
- Wako, G.; Tadesse, M.; Angassa, A. Camel management as an adaptive strategy to climate change by pastoralists in southern Ethiopia. Ecol. Process. 2017, 6, 26. [Google Scholar] [CrossRef]
- Treydte, A.C.; Schmiedgen, A.; Berhane, G.; Tarekegn, K.D. Rangeland forage availability and management in times of drought—A case study of pastoralists in Afar, Ethiopia. J. Arid. Environ. 2017, 139, 67–75. [Google Scholar] [CrossRef]
- Rojas-Downing, M.M.; Nejadhashemi, A.P.; Abouali, M.; Daneshvar, F.; Al Masraf, S.A.D.; Herman, M.R.; Harrigan, T.; Zhang, Z. Pasture diversification to combat climate change impacts on grazing dairy production. Mitig. Adapt. Strat. Glob. Chang. 2017, 23, 405–431. [Google Scholar] [CrossRef]
- Hoffman, T.; Vogel, C. Climate Change Impacts on African Rangelands. Rangelands 2008, 30, 12–17. [Google Scholar] [CrossRef]
- Geerts, S.; Raes, D. Deficit irrigation as an on-farm strategy to maximize crop water productivity in dry areas. Agric. Water Manag. 2009, 96, 1275–1284. [Google Scholar] [CrossRef]
- Geleti, D.; Hailemariam, M.; Mengistu, A.; Tolera, A. Biomass yield potential and nutritive value of selected alfalfa (Medicago sativa L.) cultivars grown under tepid to cool sub-moist agro-ecology of Ethiopia. J. Agric. Res. Dev. 2014, 4, 7–14. [Google Scholar]
- Kajla, M.; Yadav, V.K.; Chhokar, R.S.; Sharma, R.K. Management practices to mitigate the impact of high temperature on wheat. J. Wheat Res. 2015, 7, 1–12. [Google Scholar]
- Melillo, J.M.; Richmond, T.; Yohe, G. Climate Change Impacts in the United States: Third National Climate Assessment; U.S. Global Change Research Program: Washington, DC, USA, 2014. [Google Scholar]
- Adhikari, U.; Nejadhashemi, A.P.; Woznicki, S.A. Climate change and eastern Africa: A review of impact on major crops. Food Energy Secur. 2015, 4, 110–132. [Google Scholar] [CrossRef]
- FAO. Climate-Smart Agriculture: Policies, Practises and Financing for Food Security, Adaptation and Mitigation; Paper Prepared for The Hague Conference on Agriculture, Food Security and Climate Change; FAO: Rome, Italy, 2010. [Google Scholar]
- World Bank. Ethiopia: Managing Water Resources to Maximize Sustainable Growth; A World Bank Water Resource Assistance Strategy for Ethiopia; World Bank: Washington, DC, USA, 2008. [Google Scholar]
- Conway, D.; Schipper, E.L.F. Adaptation to climate change in Africa: Challenges and opportunities identified from Ethiopia. Glob. Environ. Chang. 2011, 21, 227–237. [Google Scholar] [CrossRef]
- Yohannes, H. A review on relationship between climate change and agriculture. J. Earth Sci. Clim. Chang. 2015, 7, 335. [Google Scholar] [CrossRef]
- Jones, P.G.; Thornton, P.K. The potential impacts of climate change on maize production in Africa and Latin America in 2055. Glob. Environ. Chang. 2003, 13, 51–59. [Google Scholar] [CrossRef]
- Lobell, D.B.; Burke, M.B. Why are agricultural impacts of climate change so uncertain? The importance of temperature relative to precipitation. Environ. Res. Lett. 2008, 3, 034007. [Google Scholar] [CrossRef]










| Criteria | Source | Resolution |
|---|---|---|
| Temperature—Average Annual Minimum and maximum | WorldClim Dataset http://www.worldclim.org/tiles.php?Zone=27 Hijmans, R.J., S.E. Cameron, J.L. Parra, P.G. Jones and A. Jarvis, 2005. Very high-resolution interpolated climate surfaces for global land areas. International Journal of Climatology 25: 1965–1978. | 30 arc seconds (~1-km2) |
| Precipitation—Annual precipitation (mm) | WorldClim Datasethttp://www.worldclim.org/tiles.php?Zone=27 Hijmans, R.J., S.E. Cameron, J.L. Parra, P.G. Jones and A. Jarvis, 2005. Very high-resolution interpolated climate surfaces for global land areas. International Journal of Climatology 25: 1965–1978. | 30 arc seconds (~1-km2) |
| Elevation | United States Geological Survey (USGS) Shuttle Rader Topographic Mission (STRM) https://glovis.usgs.gov/ | 30 arc seconds (~1-km2) |
| Soil pH depth texture | African Soil Information Services (AFSIS) http://africasoils.net/ [30] | 250 m grid resolution for 6 soil layers to 2.5 m deep |
| Classes | Suitability | Description | Numerical Scale |
|---|---|---|---|
| S1 | Highly suitable | Land without significant limitations. Include the best 20–30% of suitable land as S1. This land is not perfect but is the best that can be obtained. | 1 |
| S2 | Moderately suitable | Land that is clearly suitable but has limitations that either reduce productivity or increase the inputs needed to sustain productivity compared with those needed on S1 land | 2 |
| S3 | Marginally suitable | Land with limitations so severe that benefits are reduced, and/or the inputs needed to sustain production are increased so that this cost is only marginally justified | 3 |
| N | Not suitable | Land that cannot support the land use on a sustained basis, or land on which benefits do not justify necessary inputs | 4 |
| Suitability Classification Factors for Alfalfa | ||||||||
|---|---|---|---|---|---|---|---|---|
| Suitability Classes | Temperature (°C) | Rainfall (mm) | Soil pH | Soil Texture | Soil Depth (cm) | Elevation (m) | ||
| Highly suitable | 21–27 | 600–1200 | 6.5–7.5 | Heavy and Medium | 150–200 | 0–4000 | ||
| Moderately suitable | 13–21 | & 27–36 | 475–600 | & 1200–1950 | 7.5–8.1 | Medium | 50–150 | |
| Marginally suitable | 5–13 | & 36–45 | 350–475 | & 1950–2700 | 8.1–8.7 | Low | 1–50 | |
| Not suitable | <5 | % >45 | <350 | & >2700 | >8.7 | |||
| Intensity of Values/Importance | Definition | Explanation |
|---|---|---|
| 1 | Equal importance | Two components contribute equally to the objective. |
| 3 | Moderately important | Experience and judgment moderately favor one factor over another. |
| 5 | Strongly important | Experience and judgment strongly favor one factor over another |
| 7 | Very strongly important | One factor is favored very strongly over another; Its importance is demonstrated in practice. |
| 9 | Extremely important | The evidence favoring one factor over another is of the highest possible validity. |
| 2, 4, 6, 8 | Intermediate values | When compromise is needed |
| Factor | Rainfall | Temperature | Elevation | Soil PH | Soil Depth | Soil Texture | Weights | Ranking |
|---|---|---|---|---|---|---|---|---|
| Rainfall | 1 | 3 2/5 | 4 1/5 | 4 1/2 | 2 8/9 | 3 8/9 | 0.405 | 1 |
| Temperature | 2/7 | 1 | 2 2/5 | 3 1/2 | 1 8/9 | 2 2/7 | 0.203 | 2 |
| Elevation | 1/4 | 3/7 | 1 | 2 | 1 1/5 | 1 3/4 | 0.119 | 3 |
| Soil PH | 2/9 | 2/7 | 1/2 | 1 | 4/5 | 1 1/3 | 0.079 | 6 |
| Soil depth | 1/3 | 1/2 | 5/6 | 1 1/4 | 1 | 1/2 | 0.094 | 5 |
| Soil texture | 1/4 | 3/7 | 4/7 | 3/4 | 2 | 1 | 0.099 | 4 |
| Species | Amount (mm) | Current | CSMSM4 | HadGEM2-AO | MIROC5 |
|---|---|---|---|---|---|
| Alfalfa | 0–160 | 105677 | 101396 | 96558 | 102523 |
| 160–320 | 120890 | 114249 | 81349 | 96761 | |
| 320–480 | 126328 | 110146 | 106096 | 109346 | |
| 480–640 | 228967 | 213338 | 204543 | 217640 | |
| 640–800 | 81824 | 75837 | 122701 | 100689 |
Publisher’s Note: MDPI stays neutral with regard to jurisdictional claims in published maps and institutional affiliations. |
© 2020 by the authors. Licensee MDPI, Basel, Switzerland. This article is an open access article distributed under the terms and conditions of the Creative Commons Attribution (CC BY) license (http://creativecommons.org/licenses/by/4.0/).
Share and Cite
Alemayehu, S.; Ayana, E.K.; Dile, Y.T.; Demissie, T.; Yimam, Y.; Girvetz, E.; Aynekulu, E.; Solomon, D.; Worqlul, A.W. Evaluating Land Suitability and Potential Climate Change Impacts on Alfalfa (Medicago sativa) Production in Ethiopia. Atmosphere 2020, 11, 1124. https://doi.org/10.3390/atmos11101124
Alemayehu S, Ayana EK, Dile YT, Demissie T, Yimam Y, Girvetz E, Aynekulu E, Solomon D, Worqlul AW. Evaluating Land Suitability and Potential Climate Change Impacts on Alfalfa (Medicago sativa) Production in Ethiopia. Atmosphere. 2020; 11(10):1124. https://doi.org/10.3390/atmos11101124
Chicago/Turabian StyleAlemayehu, Sintayehu, Essayas K. Ayana, Yihun T. Dile, Teferi Demissie, Yohannes Yimam, Evan Girvetz, Ermias Aynekulu, Dawit Solomon, and Abeyou W. Worqlul. 2020. "Evaluating Land Suitability and Potential Climate Change Impacts on Alfalfa (Medicago sativa) Production in Ethiopia" Atmosphere 11, no. 10: 1124. https://doi.org/10.3390/atmos11101124
APA StyleAlemayehu, S., Ayana, E. K., Dile, Y. T., Demissie, T., Yimam, Y., Girvetz, E., Aynekulu, E., Solomon, D., & Worqlul, A. W. (2020). Evaluating Land Suitability and Potential Climate Change Impacts on Alfalfa (Medicago sativa) Production in Ethiopia. Atmosphere, 11(10), 1124. https://doi.org/10.3390/atmos11101124

