Validation of the Water Vapor Profiles of the Raman Lidar at the Maïdo Observatory (Reunion Island) Calibrated with Global Navigation Satellite System Integrated Water Vapor
Abstract
1. Introduction
2. Description of the System and the Database
2.1. The Raman System
2.2. The Lidar Water Vapor Dataset
3. Ancillary Measurements
3.1. Lamp Measurement and Logbook for the Instrumental Stability Survey
3.2. GNSS Data for Calibration
3.3. CFH Soundings for Validation
4. Lidar1200 Water Vapor Profile Retrieval
4.1. Water Vapor Mixing Ratio Retrieval Equation, Sources of Uncertainties and Digital Filtering
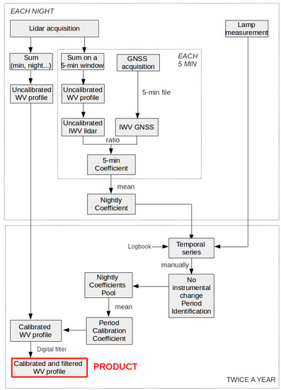
4.2. Calibration Method
4.2.1. The GNSS Technique
4.2.2. Description of the Method
4.2.3. Application over 2 Years of Data
4.2.4. Comparison with Calibration by Radiosounding
5. Performances of the Lidar1200 in Monitoring Water Vapor on Routine Basis
5.1. Mean Performances
5.2. Maximum Altitude Range
6. Validation of the Lidar1200 Dataset: Comparison with CFH Sonde Data during the MORGANE Campaign
6.1. Methodology of Comparison between CFH and Lidar1200 Water Vapor Profiles
6.2. Results
7. Conclusions
Author Contributions
Funding
Acknowledgments
Conflicts of Interest
Appendix A. Uncertainty Budget
- Uncertainty due to the detectors (PMT), which is a statistical uncertainty and follows a Poisson distribution. It is calculated by the square root of the signal. The ratio between this uncertainty and the signal increases with the altitude and depends on the digital filter used.
- Uncertainty of the background noise, which is calculated using the least squares method. It corresponds to the standard deviation of the background noise divided by the square root of the number of points of the signal used to calculate the background noise. In our case, the background noise is calculated as the mean of the signal between two altitudes.
- Uncertainty on the differential absorption, which is driven by the uncertainty on the extinction of the molecules. The atmospheric density profile is calculated with a model of atmospheric density having an arbitrary uncertainty fixed at 15% on this profile. After propagation of the uncertainty, it represents a negligible value of only 0.05% on the data at 20 km asl.
- Uncertainty due to the temperature-dependence of the Raman cross-sections, which is estimated to be maximum at the tropopause, at 6.7% [61].
- Uncertainty due to the overlap factor is estimated to be 4% at the ground and to decrease up to the maximum recovery altitude of the signal.
- Uncertainty on the calibration, which is a combination of the uncertainties on the external source of measurement and the transfer of the calibration source to the lidar profile. We estimate the uncertainty on the calibration coefficient to be the standard deviation of the nightly coefficients of a period and is of 9% in average.
Appendix B. User’s Guide
| Altitude Range (km asl) | Temporal Resolution (min) | Vertical Resolution (m) | Total Uncertainty (%) |
|---|---|---|---|
| 2.2–10 | 10 | 65–90 | <20 |
| 2.2–12 | 40 | 100–300 | <20 |
| 2.2–15 | 240 | 100–650 | <30 |
References
- Bojinski, S.; Verstraete, M.; Peterson, T.C.; Richter, C.; Simmons, A.; Zemp, M. The Concept of Essential Climate Variables in Support of Climate Research, Applications, and Policy. Bull. Am. Meteorol. Soc. 2014, 95, 1431–1443. [Google Scholar] [CrossRef]
- Vogelmann, H.; Sussmann, R.; Trickl, T.; Reichert, A. Spatiotemporal variability of water vapor investigated using lidar and FTIR vertical soundings above the Zugspitze. Atmos. Chem. Phys. 2015, 15, 3135–3148. [Google Scholar] [CrossRef]
- Dessler, A.E.; Sherwood, S.C. Effect of convection on the summertime extratropical lower stratosphere. J. Geophys. Res. Atmos. 2004, 109. [Google Scholar] [CrossRef]
- Holton, J.R.; Gettelman, A. Horizontal transport and the dehydration of the stratosphere. Geophys. Res. Lett. 2001, 28, 2799–2802. [Google Scholar] [CrossRef]
- Sherwood, S.C.; Roca, R.; Weckwerth, T.M.; Andronova, N.G. Tropospheric water vapor, convection, and climate. Rev. Geophys. 2010, 48. [Google Scholar] [CrossRef]
- Schneider, T.; O’Gorman, P.A.; Levine, X.J. Water vapor and the dynamics of climate changes. Rev. Geophys. 2010, 48. [Google Scholar] [CrossRef]
- Kennett, E.J.; Toumi, R. Temperature dependence of atmospheric moisture lifetime. Geophys. Res. Lett. 2005, 32. [Google Scholar] [CrossRef]
- Brogniez, H.; Roca, R.; Picon, L. A study of the free tropospheric humidity interannual variability using Meteosat data and an advection-condensation transport model. J. Clim. 2009, 22, 6773–6787. [Google Scholar] [CrossRef]
- Cau, P.; Methven, J.; Hoskins, B. Origins of Dry Air in the Tropics and Subtropics. J. Clim. 2007, 20. [Google Scholar] [CrossRef]
- Randel, W.J.; Jensen, E.J. Physical processes in the tropical tropopause layer and their roles in a changing climate. Nat. Geosci. 2013, 6, 169–176. [Google Scholar] [CrossRef]
- Trenberth, K.E. Atmospheric Moisture Residence Times and Cycling: Implications for Rainfall Rates and Climate Change. Clim. Chang. 1998, 39, 667–694. [Google Scholar] [CrossRef]
- Läderach, A.; Sodemann, H. A revised picture of the atmospheric moisture residence time. Geophys. Res. Lett. 2016, 43, 924–933. [Google Scholar] [CrossRef]
- Vogelmann, H.; Sussmann, R.; Trickl, T.; Borsdorff, T. Intercomparison of atmospheric water vapor soundings from the differential absorption lidar (DIAL) and the solar FTIR system on Mt. Zugspitze. Atmos. Meas. Tech. 2011, 4, 835–841. [Google Scholar] [CrossRef]
- Bodeker, G.E.; Bojinski, S.; Cimini, D.; Dirksen, R.J.; Haeffelin, M.; Hannigan, J.W.; Hurst, D.F.; Leblanc, T.; Madonna, F.; Maturilli, M.; et al. Reference Upper-Air Observations for Climate: From Concept to Reality. Bull. Am. Meteorol. Soc. 2015, 97, 123–135. [Google Scholar] [CrossRef]
- WMO. GCOS: The Second Report on the Adequacy of the Global Observing Systems for Climate in Support of the UNFCCC; Technical Report GCOS–82, 1143; WMO (World Meteorological Organization): Geneva, Switzerland, 2003. [Google Scholar]
- Holton, J.R.; Haynes, P.H.; McIntyre, M.E.; Douglass, A.R.; Rood, R.B.; Pfister, L. Stratosphere-troposphere exchange. Rev. Geophys. 1995, 33, 403–439. [Google Scholar] [CrossRef]
- Dlugokencky, E.; Houweling, S.; Dirksen, R.; Schröder, M.; Hurst, D.; Forster, P.; WMO Secretariat. Observing Water Vapour. WMO Bull. 2016, 65, 48–52. [Google Scholar]
- Wulfmeyer, V.; Hardesty, R.M.; Turner, D.D.; Behrendt, A.; Cadeddu, M.P.; Girolamo, P.D.; Schlüssel, P.; Baelen, J.V.; Zus, F. A review of the remote sensing of lower tropospheric thermodynamic profiles and its indispensable role for the understanding and the simulation of water and energy cycles. Rev. Geophys. 2015, 53, 819–895. [Google Scholar] [CrossRef]
- Argall, P.; Sica, R.; Bryant, C.; Algara-Siller, M.; Schijns, H. Calibration of the Purple Crow Lidar vibrational Raman water-vapour mixing ratio and temperature measurements. Can. J. Phys. 2007, 85, 119–129. [Google Scholar] [CrossRef]
- Leblanc, T.; McDermid, I.S.; Walsh, T.D. Ground-based water vapor raman lidar measurements up to the upper troposphere and lower stratosphere for long-term monitoring. Atmos. Meas. Tech. 2012, 5, 17–36. [Google Scholar] [CrossRef]
- Dionisi, D.; Congeduti, F.; Liberti, G.L.; Cardillo, F. Calibration of a Multichannel Water Vapor Raman Lidar through Noncollocated Operational Soundings: Optimization and Characterization of Accuracy and Variability. J. Atmos. Ocean. Technol. 2010, 27. [Google Scholar] [CrossRef]
- Whiteman, D.N.; Rush, K.; Rabenhorst, S.; Welch, W.; Cadirola, M.; McIntire, G.; Russo, F.; Adam, M.; Venable, D.; Connell, R.; et al. Airborne and Ground-Based Measurements Using a High-Performance Raman Lidar. J. Atmos. Ocean. Technol. 2010, 27, 1781–1801. [Google Scholar] [CrossRef]
- Whiteman, D.N.; Cadirola, M.; Venable, D.; Calhoun, M.; Miloshevich, L.; Vermeesch, K.; Twigg, L.; Dirisu, A.; Hurst, D.; Hall, E.; et al. Correction technique for Raman water vapor lidar signal-dependent bias and suitability for water vapor trend monitoring in the upper troposphere. Atmos. Meas. Tech. 2012, 5, 2893–2916. [Google Scholar] [CrossRef]
- Leblanc, T.; McDermid, I.S.; Walsh, T.D. Ground-based water vapor Raman lidar measurements up to the upper troposphere and lower stratosphere–Part 2: Data analysis and calibration for long-term monitoring. Atmos. Meas. Tech. Discuss. 2011, 4, 5111–5145. [Google Scholar] [CrossRef]
- Barnes, J.E.; Kaplan, T.; Vömel, H.; Read, W.G. NASA/Aura/Microwave Limb Sounder water vapor validation at Mauna Loa Observatory by Raman lidar. J. Geophys. Res. Atmos. 2008, 113. [Google Scholar] [CrossRef]
- Sherlock, V.; Hauchecorne, A.; Lenoble, J. Methodology for the independent calibration of Raman backscatter water-vapor lidar systems. Appl. Opt. 1999, 38, 5816–5837. [Google Scholar] [CrossRef] [PubMed]
- Stachlewska, I.S.; Costa-Surós, M.; Althausen, D. Raman lidar water vapor profiling over Warsaw, Poland. Atmos. Res. 2017, 194, 258–267. [Google Scholar] [CrossRef]
- Hicks-Jalali, S.; Sica, R.J.; Haefele, A.; Martucci, G. Calibration of a water vapour Raman lidar using GRUAN-certified radiosondes and a new trajectory method. Atmos. Meas. Tech. 2019, 12, 3699–3716. [Google Scholar] [CrossRef]
- David, L.; Bock, O.; Thom, C.; Bosser, P.; Pelon, J. Study and mitigation of calibration factor instabilities in a water vapor Raman lidar. Atmos. Meas. Tech. 2017, 10, 2745–2758. [Google Scholar] [CrossRef]
- Foth, A.; Baars, H.; Di Girolamo, P.; Pospichal, B. Water vapour profiles from Raman lidar automatically calibrated by microwave radiometer data during HOPE. Atmos. Chem. Phys. 2015, 15, 7753–7763. [Google Scholar] [CrossRef]
- Dai, G.; Althausen, D.; Hofer, J.; Engelmann, R.; Seifert, P.; Bühl, J.; Mamouri, R.E.; Wu, S.; Ansmann, A. Calibration of Raman lidar water vapor profiles by means of AERONET photometer observations and GDAS meteorological data. Atmos. Meas. Tech. 2018, 11, 2735–2748. [Google Scholar] [CrossRef]
- Höveler, K.; Klanner, L.; Trickl, T.; Vogelmann, H. The Zugspitze Raman Lidar: System Testing. EPJ Web Conf. 2016, 119, 05008. [Google Scholar] [CrossRef]
- Totems, J.; Chazette, P. Calibration of a water vapour Raman lidar with a kite-based humidity sensor. Atmos. Meas. Tech. 2016, 9, 1083–1094. [Google Scholar] [CrossRef]
- Filioglou, M.; Nikandrova, A.; Niemelä, S.; Baars, H.; Mielonen, T.; Leskinen, A.; Brus, D.; Romakkaniemi, S.; Giannakaki, E.; Komppula, M. Profiling water vapor mixing ratios in Finland by means of a Raman lidar, a satellite and a model. Atmos. Meas. Tech. 2017, 10, 4303–4316. [Google Scholar] [CrossRef]
- Hoareau, C.; Keckhut, P.; Baray, J.L.; Robert, L.; Courcoux, Y.; Porteneuve, J.; Vömel, H.; Morel, B. A Raman lidar at La Reunion (20.8° S, 55.5° E) for monitoring water vapor and cirrus distributions in the subtropical upper troposphere: Preliminary analyses and description of a future system. Atmos. Meas. Tech. 2012, 5, 1333–1348. [Google Scholar] [CrossRef]
- Venable, D.D.; Whiteman, D.N.; Calhoun, M.N.; Dirisu, A.O.; Connell, R.M.; Landulfo, E. Lamp mapping technique for independent determination of the water vapor mixing ratio calibration factor for a Raman lidar system. Appl. Opt. 2011, 50, 4622–4632. [Google Scholar] [CrossRef] [PubMed]
- Bock, O.; Bosser, P.; Bourcy, T.; David, L.; Goutail, F.; Hoareau, C.; Keckhut, P.; Legain, D.; Pazmino, A.; Pelon, J.; et al. Accuracy assessment of water vapour measurements from in situ and remote sensing techniques during the DEMEVAP 2011 campaign at OHP. Atmos. Meas. Tech. 2013, 6, 2777–2802. [Google Scholar] [CrossRef]
- Baray, J.; Courcoux, Y.; Keckhut, P.; Portafaix, T.; Tulet, P.; Cammas, J.P.; Hauchecorne, A.; Godin-Beekmann, S.; De Mazière, M.; Hermans, C.; et al. Maïdo observatory: A new high-altitude station facility at Reunion Island (21 S, 55 E) for long-term atmospheric remote sensing and in situ measurements. Atmos. Meas. Tech. 2013, 6, 2865–2877. [Google Scholar] [CrossRef]
- Keckhut, P.; Courcoux, Y.; Baray, J.L.; Porteneuve, J.; Vérèmes, H.; Hauchecorne, A.; Dionisi, D.; Posny, F.; Cammas, J.P.; Payen, G.; et al. Introduction to the Maïdo Lidar Calibration Campaign dedicated to the validation of upper air meteorological parameters. J. Appl. Remote Sens. 2015, 9, 094099. [Google Scholar] [CrossRef][Green Version]
- Dionisi, D.; Keckhut, P.; Courcoux, Y.; Hauchecorne, A.; Porteneuve, J.; Baray, J.; Leclair de Bellevue, J.; Vérèmes, H.; Gabarrot, F.; Payen, G.; et al. Water vapor observations up to the lower stratosphere through the Raman lidar during the Maïdo LIdar Calibration Campaign. Atmos. Meas. Tech. 2015, 8, 1425–1445. [Google Scholar] [CrossRef]
- Sherlock, V.; Garnier, A.; Hauchecorne, A.; Keckhut, P. Implementation and validation of a Raman lidar measurement of middle and upper tropospheric water vapor. Appl. Opt. 1999, 38, 5838–5850. [Google Scholar] [CrossRef]
- Whiteman, D.N.; Venable, D.; Landulfo, E. Comments on “Accuracy of Raman lidar water vapor calibration and its applicability to long-term measurements”. Appl. Opt. 2011, 50, 2170–2176. [Google Scholar] [CrossRef] [PubMed]
- Hadad, D.; Baray, J.L.; Montoux, N.; Van Baelen, J.; Fréville, P.; Pichon, J.M.; Bosser, P.; Ramonet, M.; Yver Kwok, C.; Bègue, N.; et al. Surface and Tropospheric Water Vapor Variability and Decadal Trends at Two Supersites of CO-PDD (Cézeaux and Puy de Dôme) in Central France. Atmosphere 2018, 9, 302. [Google Scholar] [CrossRef]
- Saastamoinen, J. Atmospheric Correction for the Troposphere and Stratosphere in Radio Ranging Satellites. In The Use of Artificial Satellites for Geodesy; American Geophysical Union (AGU): Washington, DC, USA, 2013; pp. 247–251. [Google Scholar] [CrossRef]
- Bevis, M.; Businger, S.; Herring, T.A.; Rocken, C.; Anthes, R.A.; Ware, R.H. GPS meteorology: Remote sensing of atmospheric water vapor using the global positioning system. J. Geophys. Res. Atmos. 1992, 97, 15787–15801. [Google Scholar] [CrossRef]
- Emardson, T.R.; Derks, H.J.P. On the relation between the wet delay and the integrated precipitable water vapour in the European atmosphere. Meteorol. Appl. 2000, 7, 61–68. [Google Scholar] [CrossRef]
- Ning, T.; Wang, J.; Elgered, G.; Dick, G.; Wickert, J.; Bradke, M.; Sommer, M.; Querel, R.; Smale, D. The uncertainty of the atmospheric integrated water vapour estimated from GNSS observations. Atmos. Meas. Tech. 2016, 9, 79–92. [Google Scholar] [CrossRef]
- Ning, T.; Elgered, G.; Willén, U.; Johansson, J.M. Evaluation of the atmospheric water vapor content in a regional climate model using ground-based GPS measurements. J. Geophys. Res. Atmos. 2013, 118, 329–339. [Google Scholar] [CrossRef]
- Vömel, H.; David, D.E.; Smith, K. Accuracy of tropospheric and stratospheric water vapor measurements by the cryogenic frost point hygrometer: Instrumental details and observations. J. Geophys. Res. Atmos. 2007, 112. [Google Scholar] [CrossRef]
- Hall, E.; Jordan, A.; Hurst, D.; Oltmans, S.; Vömel, H.; Kühnreich, B.; Ebert, V. Advancements, measurement uncertainties, and recent comparisons of the NOAA frost point hygrometer. Atmos. Meas. Tech. 2016, 9, 4295–4310. [Google Scholar] [CrossRef]
- Nash, J.; Oakley, T.; Vömel, H.; Wei, L.; WMO. WMO Intercomparison of High Quality Radiosonde Systems (12 July–3 August 2010; Yangjiang, China); Technical Report No. 107; WMO (World Meteorological Organization) Instruments and Observing Methods: Geneva, Switzerland, 2011. [Google Scholar]
- Vömel, H.; Naebert, T.; Dirksen, R.; Sommer, M. An update on the uncertainties of water vapor measurements using cryogenic frost point hygrometers. Atmos. Meas. Tech. 2016, 9, 3755–3768. [Google Scholar] [CrossRef]
- McGee, T.J.; Gross, M.R.; Singh, U.N.; Butler, J.J.; Kimvilakani, P.E. Improved stratospheric ozone lidar. Opt. Eng. 1995, 34, 1421–1431. [Google Scholar] [CrossRef]
- Whiteman, D.N.; Demoz, B.; Rush, K.; Schwemmer, G.; Gentry, B.; Di Girolamo, P.; Comer, J.; Veselovskii, I.; Evans, K.; Melfi, S.H.; et al. Raman Lidar Measurements during the International H2O Project. Part I: Instrumentation and Analysis Techniques. J. Atmos. Ocean. Technol. 2006, 23, 157–169. [Google Scholar] [CrossRef]
- Müller, J.W. Dead-time problems. Nucl. Instrum. Methods 1973, 112, 47–57. [Google Scholar] [CrossRef]
- Leblanc, T.; Sica, R.J.; Gijsel, J.A.E.V.; Godin-Beekmann, S.; Haefele, A.; Trickl, T.; Payen, G.; Gabarrot, F. Proposed standardized definitions for vertical resolution and uncertainty in the NDACC lidar ozone and temperature algorithms—Part 1: Vertical resolution. Atmos. Meas. Tech. 2016, 9, 4029–4049. [Google Scholar] [CrossRef]
- Bock, O.; Tarniewicz, J.; Pelon, J.; Thom, C. Retrieval of Water Vapor Profiles and Integrated Contents with Raman LIDAR and GPS. In Proceedings of the Conference on 22nd International Laser Radar Conference (ILRC 2004), Matera, Italy, 12–16 July 2004; Pappalardo, G., Amodeo, A., Eds.; ESA SP-561. European Space Agency: Paris, France, 2004; p. 451. [Google Scholar]
- Sica, R.J.; Haefele, A. Retrieval of water vapor mixing ratio from a multiple channel Raman-scatter lidar using an optimal estimation method. Appl. Opt. 2016, 55, 763–777. [Google Scholar] [CrossRef]
- WMO. GCOS: The GCOS Reference Upper-Air Network (GRUAN) GUIDE, Version 1.1.0.3; Technical Report GCOS–171, 2013-03; WMO (World Meteorological Organization): Geneva, Switzerland, 2013. [Google Scholar]
- Vérèmes, H.; Cammas, J.P.; Baray, J.L.; Keckhut, P.; Barthe, C.; Posny, F.; Tulet, P.; Dionisi, D.; Bielli, S. Multiple subtropical stratospheric intrusions over Reunion Island: Observational, Lagrangian, and Eulerian numerical modeling approaches. J. Geophys. Res. Atmos. 2016, 121, 14414–14432. [Google Scholar] [CrossRef]
- Whiteman, D.N. Examination of the traditional Raman lidar technique. I. Evaluating the temperature-dependent lidar equations. Appl. Opt. 2003, 42, 2571–2592. [Google Scholar] [CrossRef]






| Period | Dates (Day/Month/Year) | Calibration Coefficient | Standard Deviation |
|---|---|---|---|
| P01 | 01/11/2013–15/04/2014 | 219 | 22 |
| P02 | 16/04/2014–01/06/2014 | 185 | 17 |
| P03 | 09/06/2014–18/08/2014 | 161 | 12 |
| P04 | 19/08/2014–12/11/2014 | 183 | 19 |
| P05 | 13/11/2014–09/12/2014 | 225 | 15 |
| P06 | 16/02/2015–19/04/2015 | 145 | 16 |
| P07 | 20/04/2015–11/05/2015 | 203 | 13 |
| P08 | 12/05/2015–10/08/2015 | 148 | 12 |
| P09 | 11/08/2015–30/10/2015 | 197 | 16 |
| Date (Day/Month/Year) | Calibration Coefficient with CFH | Calibration Coefficient with GNSS |
|---|---|---|
| 15/05/2015 | 139 | 136 |
| 18/05/2015 | 154 | 146 |
| 19/05/2015 | 163 | 152 |
| 20/05/2015 | - | 160 |
| 21/05/2015 | 161 | 146 |
| 22/05/2015 | 154 | 137 |
| Mean | 154 | 146 |
© 2019 by the authors. Licensee MDPI, Basel, Switzerland. This article is an open access article distributed under the terms and conditions of the Creative Commons Attribution (CC BY) license (http://creativecommons.org/licenses/by/4.0/).
Share and Cite
Vérèmes, H.; Payen, G.; Keckhut, P.; Duflot, V.; Baray, J.-L.; Cammas, J.-P.; Evan, S.; Posny, F.; Körner, S.; Bosser, P. Validation of the Water Vapor Profiles of the Raman Lidar at the Maïdo Observatory (Reunion Island) Calibrated with Global Navigation Satellite System Integrated Water Vapor. Atmosphere 2019, 10, 713. https://doi.org/10.3390/atmos10110713
Vérèmes H, Payen G, Keckhut P, Duflot V, Baray J-L, Cammas J-P, Evan S, Posny F, Körner S, Bosser P. Validation of the Water Vapor Profiles of the Raman Lidar at the Maïdo Observatory (Reunion Island) Calibrated with Global Navigation Satellite System Integrated Water Vapor. Atmosphere. 2019; 10(11):713. https://doi.org/10.3390/atmos10110713
Chicago/Turabian StyleVérèmes, Hélène, Guillaume Payen, Philippe Keckhut, Valentin Duflot, Jean-Luc Baray, Jean-Pierre Cammas, Stéphanie Evan, Françoise Posny, Susanne Körner, and Pierre Bosser. 2019. "Validation of the Water Vapor Profiles of the Raman Lidar at the Maïdo Observatory (Reunion Island) Calibrated with Global Navigation Satellite System Integrated Water Vapor" Atmosphere 10, no. 11: 713. https://doi.org/10.3390/atmos10110713
APA StyleVérèmes, H., Payen, G., Keckhut, P., Duflot, V., Baray, J.-L., Cammas, J.-P., Evan, S., Posny, F., Körner, S., & Bosser, P. (2019). Validation of the Water Vapor Profiles of the Raman Lidar at the Maïdo Observatory (Reunion Island) Calibrated with Global Navigation Satellite System Integrated Water Vapor. Atmosphere, 10(11), 713. https://doi.org/10.3390/atmos10110713

