Identification and Analysis of the Terpene Synthases (TPS) Gene Family in Camellia Based on Pan-Genome
Abstract
1. Introduction
2. Materials and Methods
2.1. Data Sources
2.2. Tps Family Identification and Physicochemical Property Analysis
2.3. Phylogenetic Analysis
2.4. Pangenome Analysis of the Tps Gene Family
2.5. Gene Duplication-Type Analysis
2.6. Selection Pressure Analysis
2.7. Data Processing
3. Results
3.1. Identification and Phylogenetic Analysis of Tps Family Genes
3.2. Gene Structure and Physicochemical Property Analysis of Tps Family Genes
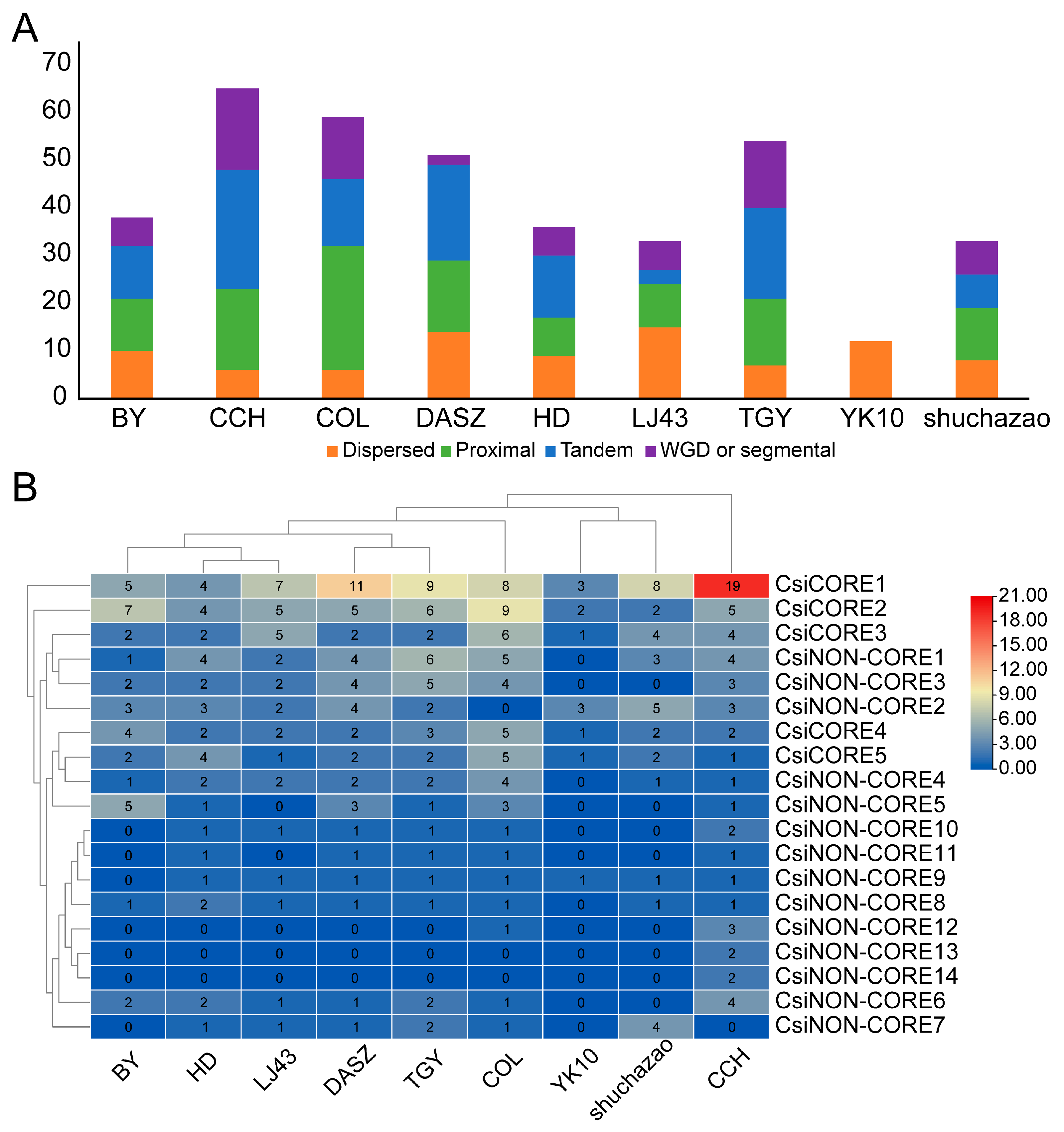
3.3. Core and Dispensable Tps Genes
3.4. Duplication Types and Cnv Analysis of the Tps Family
3.5. Selection Pressure Analysis of Tps Family Genes
3.6. Pan-Transcriptome Analysis of the Tps Family
4. Discussion
5. Conclusions
Supplementary Materials
Author Contributions
Funding
Institutional Review Board Statement
Informed Consent Statement
Data Availability Statement
Conflicts of Interest
References
- Whitehead, J.N.; Leferink, N.G.H.; Johannissen, L.O.; Hay, S.; Scrutton, N.S. Decoding Catalysis by Terpene Synthases. ACS Catal. 2023, 13, 12774–12802. [Google Scholar] [CrossRef] [PubMed]
- Wei, J.; Mu, X.; Wang, S.; Wei, Q.; Zhu, L.; Zhang, X.; Zhang, J.; Liu, X.; Wen, B.; Li, M.; et al. Integrated metabolome and transcriptome analysis provides insights into the mechanisms of terpenoid biosynthesis in tea plants (Camellia sinensis). Food Res. Int. 2025, 201, 115542. [Google Scholar] [CrossRef] [PubMed]
- Chen, F.; Tholl, D.; Bohlmann, J.; Pichersky, E. The family of terpene synthases in plants: A mid-size family of genes for specialized metabolism that is highly diversified throughout the kingdom. Plant J. 2011, 66, 212–229. [Google Scholar] [CrossRef] [PubMed]
- Bohlmann, J.; Meyer-Gauen, G.; Croteau, R. Plant terpenoid synthases: Molecular biology and phylogenetic analysis. Proc. Natl. Acad. Sci. USA 1998, 95, 4126–4133. [Google Scholar] [CrossRef]
- Rudolf, J.D.; Chang, C.Y. Terpene synthases in disguise: Enzymology, structure, and opportunities of non-canonical terpene synthases. Nat. Prod. Rep. 2020, 37, 425–463. [Google Scholar] [CrossRef]
- Lücker, J.; El Tamer, M.K.; Schwab, W.; Verstappen, F.W.A.; van der Plas, L.H.W.; Bouwmeester, H.J.; Verhoeven, H.A. Monoterpene biosynthesis in lemon (Citrus limon). cDNA isolation and functional analysis of four monoterpene synthases. Eur. J. Biochem. 2002, 269, 3160–3171. [Google Scholar] [CrossRef]
- Lee, S.; Chappell, J. Biochemical and genomic characterization of terpene synthases in Magnolia grandiflora. Plant Physiol. 2008, 147, 1017–1033. [Google Scholar] [CrossRef]
- Prisic, S.; Xu, J.; Coates, R.M.; Peters, R.J. Probing the role of the DXDD motif in Class II diterpene cyclases. Chembiochem 2007, 8, 869–874. [Google Scholar] [CrossRef]
- Köksal, M.; Hu, H.; Coates, R.M.; Peters, R.J.; Christianson, D.W. Structure and mechanism of the diterpene cyclase ent-copalyl diphosphate synthase. Nat. Chem. Biol. 2011, 7, 431–433. [Google Scholar] [CrossRef]
- Nagegowda, D.A.; Gutensohn, M.; Wilkerson, C.G.; Dudareva, N. Two nearly identical terpene synthases catalyze the formation of nerolidol and linalool in snapdragon flowers. Plant J. 2008, 55, 224–239. [Google Scholar] [CrossRef]
- Huang, M.; Abel, C.; Sohrabi, R.; Petri, J.; Haupt, I.; Cosimano, J.; Gershenzon, J.; Tholl, D. Variation of herbivore-induced volatile terpenes among Arabidopsis ecotypes depends on allelic differences and subcellular targeting of two terpene synthases, TPS02 and TPS03. Plant Physiol. 2010, 153, 1293–1310. [Google Scholar] [CrossRef] [PubMed]
- Jiang, S.-Y.; Jin, J.; Sarojam, R.; Ramachandran, S. A Comprehensive Survey on the Terpene Synthase Gene Family Provides New Insight into Its Evolutionary Patterns. Genome Biol. Evol. 2019, 11, 2078–2098. [Google Scholar] [CrossRef] [PubMed]
- Aubourg, S.; Lecharny, A.; Bohlmann, J. Genomic analysis of the terpenoid synthase (AtTPS) gene family of Arabidopsis thaliana. Mol. Genet. Genom. 2002, 267, 730–745. [Google Scholar] [CrossRef] [PubMed]
- Falara, V.; Akhtar, T.A.; Nguyen, T.T.; Spyropoulou, E.A.; Bleeker, P.M.; Schauvinhold, I.; Matsuba, Y.; Bonini, M.E.; Schilmiller, A.L.; Last, R.L.; et al. The tomato terpene synthase gene family. Plant Physiol. 2011, 157, 770–789. [Google Scholar] [CrossRef]
- Sun, Y.; Zhang, P.-T.; Kou, D.-R.; Han, Y.-C.; Fang, J.-C.; Ni, J.-P.; Jiang, B.; Wang, X.; Zhang, Y.-J.; Wang, W.; et al. Terpene Synthases in Rice Pan-Genome and Their Responses to Chilo suppressalis Larvae Infesting. Front. Plant Sci. 2022, 13, 905982. [Google Scholar] [CrossRef]
- Martin, D.M.; Aubourg, S.; Schouwey, M.B.; Daviet, L.; Schalk, M.; Toub, O.; Lund, S.T.; Bohlmann, J. Functional annotation, genome organization and phylogeny of the grapevine (Vitis vinifera) terpene synthase gene family based on genome assembly, FLcDNA cloning, and enzyme assays. BMC Plant Biol. 2010, 10, 226. [Google Scholar] [CrossRef]
- Chen, Z.; Vining, K.J.; Qi, X.; Yu, X.; Zheng, Y.; Liu, Z.; Fang, H.; Li, L.; Bai, Y.; Liang, C.; et al. Genome-Wide Analysis of Terpene Synthase Gene Family in Mentha longifolia and Catalytic Activity Analysis of a Single Terpene Synthase. Genes 2021, 12, 518. [Google Scholar] [CrossRef]
- Li, M.; Li, X.; Zhou, J.; Sun, Y.; Du, J.; Wang, Z.; Luo, Y.; Zhang, Y.; Chen, Q.; Wang, Y.; et al. Genome-wide identification and analysis of terpene synthase (TPS) genes in celery reveals their regulatory roles in terpenoid biosynthesis. Front. Plant Sci. 2022, 13, 1010780. [Google Scholar] [CrossRef]
- Külheim, C.; Padovan, A.; Hefer, C.; Krause, S.T.; Köllner, T.G.; A Myburg, A.; Degenhardt, J.; Foley, W.J. The Eucalyptus terpene synthase gene family. BMC Genom. 2015, 16, 450. [Google Scholar] [CrossRef]
- Chapman, M.A.; He, Y.; Zhou, M. Beyond a reference genome: Pangenomes and population genomics of underutilized and orphan crops for future food and nutrition security. New Phytol. 2022, 234, 1583–1597. [Google Scholar] [CrossRef]
- Schreiber, M.; Jayakodi, M.; Stein, N.; Mascher, M. Plant pangenomes for crop improvement, biodiversity and evolution. Nat. Rev. Genet. 2024, 25, 563–577. [Google Scholar] [CrossRef] [PubMed]
- Tariq, A.; Meng, M.; Jiang, X.; Bolger, A.; Beier, S.; Buchmann, J.P.; Fernie, A.R.; Wen, W.; Usadel, B. In-depth exploration of the genomic diversity in tea varieties based on a newly constructed pangenome of Camellia sinensis. Plant J. 2024, 119, 2096–2115. [Google Scholar] [CrossRef]
- Xia, E.; Li, F.; Tong, W.; Li, P.; Wu, Q.; Zhao, H.; Ge, R.; Li, R.; Li, Y.; Zhang, Z.; et al. Tea Plant Information Archive: A comprehensive genomics and bioinformatics platform for tea plant. Plant Biotechnol. J. 2019, 17, 1938–1953. [Google Scholar] [CrossRef] [PubMed]
- Sinha, S.; Lynn, A.M. HMM-ModE: Implementation, benchmarking and validation with HMMER3. BMC Res. Notes 2014, 7, 483. [Google Scholar] [CrossRef]
- Jones, P.; Binns, D.; Chang, H.-Y.; Fraser, M.; Li, W.; McAnulla, C.; McWilliam, H.; Maslen, J.; Mitchell, A.; Nuka, G.; et al. InterProScan 5: Genome-scale protein function classification. Bioinformatics 2014, 30, 1236–1240. [Google Scholar] [CrossRef]
- Han, S.; Chen, Z.; Liu, Q.; Ding, Y.; Wang, J.; Liu, H.; Zou, J.; Hong, Z.; Zhang, H.; Yang, W.; et al. Identification and evolution of the plant sulfotransferase family. BMC Genom. 2025, 26, 895. [Google Scholar] [CrossRef] [PubMed]
- Chen, C.; Wu, Y.; Li, J.; Wang, X.; Zeng, Z.; Xu, J.; Liu, Y.; Feng, J.; Chen, H.; He, Y. TBtools-II: A “one for all, all for one” bioinformatics platform for biological big-data mining. Mol. Plant 2023, 16, 1733–1742. [Google Scholar] [CrossRef]
- Nakamura, T.; Yamada, K.D.; Tomii, K.; Katoh, K. Parallelization of MAFFT for large-scale multiple sequence alignments. Bioinformatics 2018, 34, 2490–2492. [Google Scholar] [CrossRef]
- Nguyen, L.-T.; Schmidt, H.A.; Von Haeseler, A.; Minh, B.Q. IQ-TREE: A fast and effective stochastic algorithm for estimating maximum-likelihood phylogenies. Mol. Biol. Evol. 2015, 32, 268–274. [Google Scholar] [CrossRef]
- Letunic, I.; Bork, P. Interactive Tree of Life (iTOL) v6: Recent updates to the phylogenetic tree display and annotation tool. Nucleic Acids Res. 2024, 52, W78–W82. [Google Scholar] [CrossRef]
- Emms, D.M.; Kelly, S. OrthoFinder: Phylogenetic orthology inference for comparative genomics. Genome Biol. 2019, 20, 238. [Google Scholar] [CrossRef] [PubMed]
- Buchfink, B.; Xie, C.; Huson, D.H. Fast and sensitive protein alignment using DIAMOND. Nat. Methods 2015, 12, 59–60. [Google Scholar] [CrossRef]
- Wang, Y.; Li, J.; Paterson, A.H. MCScanX-transposed: Detecting transposed gene duplications based on multiple colinearity scans. Bioinformatics 2013, 29, 1458–1460. [Google Scholar] [CrossRef] [PubMed]
- Silaiyiman, S.; Liu, J.; Wu, J.; Ouyang, L.; Cao, Z.; Shen, C. A Systematic Review of the Advances and New Insights into Copy Number Variations in Plant Genomes. Plants 2025, 14, 1399. [Google Scholar] [CrossRef] [PubMed]
- Alonge, M.; Wang, X.; Benoit, M.; Soyk, S.; Pereira, L.; Zhang, L.; Suresh, H.; Ramakrishnan, S.; Maumus, F.; Ciren, D.; et al. Major Impacts of Widespread Structural Variation on Gene Expression and Crop Improvement in Tomato. Cell 2020, 182, 145–161.e123. [Google Scholar] [CrossRef]
- Tong, C.; Jia, Y.; Hu, H.; Zeng, Z.; Chapman, B.; Li, C. Pangenome and pantranscriptome as the new reference for gene-family characterization: A case study of basic helix-loop-helix (bHLH) genes in barley. Plant Commun. 2025, 6, 101190. [Google Scholar] [CrossRef]
- Zhou, H.-C.; Shamala, L.F.; Yi, X.-K.; Yan, Z.; Wei, S. Analysis of Terpene Synthase Family Genes in Camellia sinensis with an Emphasis on Abiotic Stress Conditions. Sci. Rep. 2020, 10, 933. [Google Scholar] [CrossRef]
- Butler, J.B.; Freeman, J.S.; Potts, B.M.; Vaillancourt, R.E.; Grattapaglia, D.; Silva-Junior, O.B.; Simmons, B.A.; Healey, A.L.; Schmutz, J.; Barry, K.W.; et al. Annotation of the Corymbia terpene synthase gene family shows broad conservation but dynamic evolution of physical clusters relative to Eucalyptus. Heredity 2018, 121, 87–104. [Google Scholar] [CrossRef]
- Zhou, F.; Pichersky, E. The complete functional characterisation of the terpene synthase family in tomato. New Phytol. 2020, 226, 1341–1360. [Google Scholar] [CrossRef]
- Sun, M.; Jiang, Q.; Zhang, E.; Zhu, Z.; Yang, Y.; Tan, C.-L.; Wang, Z.; Li, R.; Tao, Y.; Zhao, Q. Evolutionary Dynamics and Functional Diversification of bZIP Transcription Factors in Cucurbitaceae: A Pan-Genome Approach. J. Agric. Food Chem. 2025, 73, 32363–32378. [Google Scholar] [CrossRef]
- Yin, S.; Zhao, L.; Liu, J.; Sun, Y.; Li, B.; Wang, L.; Ren, Z.; Chen, C. Pan-genome Analysis of WOX Gene Family and Function Exploration of CsWOX9 in Cucumber. Int. J. Mol. Sci. 2023, 24, 17568. [Google Scholar] [CrossRef]
- Fu, J.; Ren, F.; Lu, X.; Mao, H.; Xu, M.; Degenhardt, J.; Peters, R.J.; Wang, Q. A Tandem Array of ent-Kaurene Synthases in Maize with Roles in Gibberellin and More Specialized Metabolism. Plant Physiol. 2016, 170, 742–751. [Google Scholar] [CrossRef]
- Yang, X.; Zhang, L.; Guo, X.; Xu, J.; Zhang, K.; Yang, Y.; Yang, Y.; Jian, Y.; Dong, D.; Huang, S.; et al. The gap-free potato genome assembly reveals large tandem gene clusters of agronomical importance in highly repeated genomic regions. Mol. Plant 2023, 16, 314–317. [Google Scholar] [CrossRef]







Disclaimer/Publisher’s Note: The statements, opinions and data contained in all publications are solely those of the individual author(s) and contributor(s) and not of MDPI and/or the editor(s). MDPI and/or the editor(s) disclaim responsibility for any injury to people or property resulting from any ideas, methods, instructions or products referred to in the content. |
© 2026 by the authors. Licensee MDPI, Basel, Switzerland. This article is an open access article distributed under the terms and conditions of the Creative Commons Attribution (CC BY) license.
Share and Cite
Yin, R.; Liu, H.; Lin, S.; Li, Z.; Ma, L.; Liu, P. Identification and Analysis of the Terpene Synthases (TPS) Gene Family in Camellia Based on Pan-Genome. Genes 2026, 17, 94. https://doi.org/10.3390/genes17010094
Yin R, Liu H, Lin S, Li Z, Ma L, Liu P. Identification and Analysis of the Terpene Synthases (TPS) Gene Family in Camellia Based on Pan-Genome. Genes. 2026; 17(1):94. https://doi.org/10.3390/genes17010094
Chicago/Turabian StyleYin, Renjie, Haibin Liu, Shanyuanrui Lin, Zhuolin Li, Linna Ma, and Peng Liu. 2026. "Identification and Analysis of the Terpene Synthases (TPS) Gene Family in Camellia Based on Pan-Genome" Genes 17, no. 1: 94. https://doi.org/10.3390/genes17010094
APA StyleYin, R., Liu, H., Lin, S., Li, Z., Ma, L., & Liu, P. (2026). Identification and Analysis of the Terpene Synthases (TPS) Gene Family in Camellia Based on Pan-Genome. Genes, 17(1), 94. https://doi.org/10.3390/genes17010094

