Sex-Specific Downregulation of CDK5RAP3 Exacerbates ER Stress-Mediated Inflammation and Apoptosis in CCl4-Induced Acute Liver Injury
Abstract
1. Introduction
2. Materials and Methods
2.1. Animals
2.2. Animal Experiments and Study Participants
2.3. Determination of Biochemical Indexes and Its Methods
2.4. Histopathological Analysis and TUNEL
2.5. Quantitative Real-Time PCR
2.6. Western Blot Analysis
2.7. Cell Culture
2.8. Statistical Analysis
3. Results
3.1. Serum Biochemical Indicators in CCl4-Induced Liver Injury Mice
3.2. Gender Differences in the Histopathology of Liver Tissues
3.3. Changes in CDK5RAP3 Expression in the Acute Liver Injury Model Group
3.4. Gender Differences in the Inflammatory Response to CCl4 Injection
3.5. Gender Difference in CCl4-Induced Liver Injury-Related Apoptosis in Mice
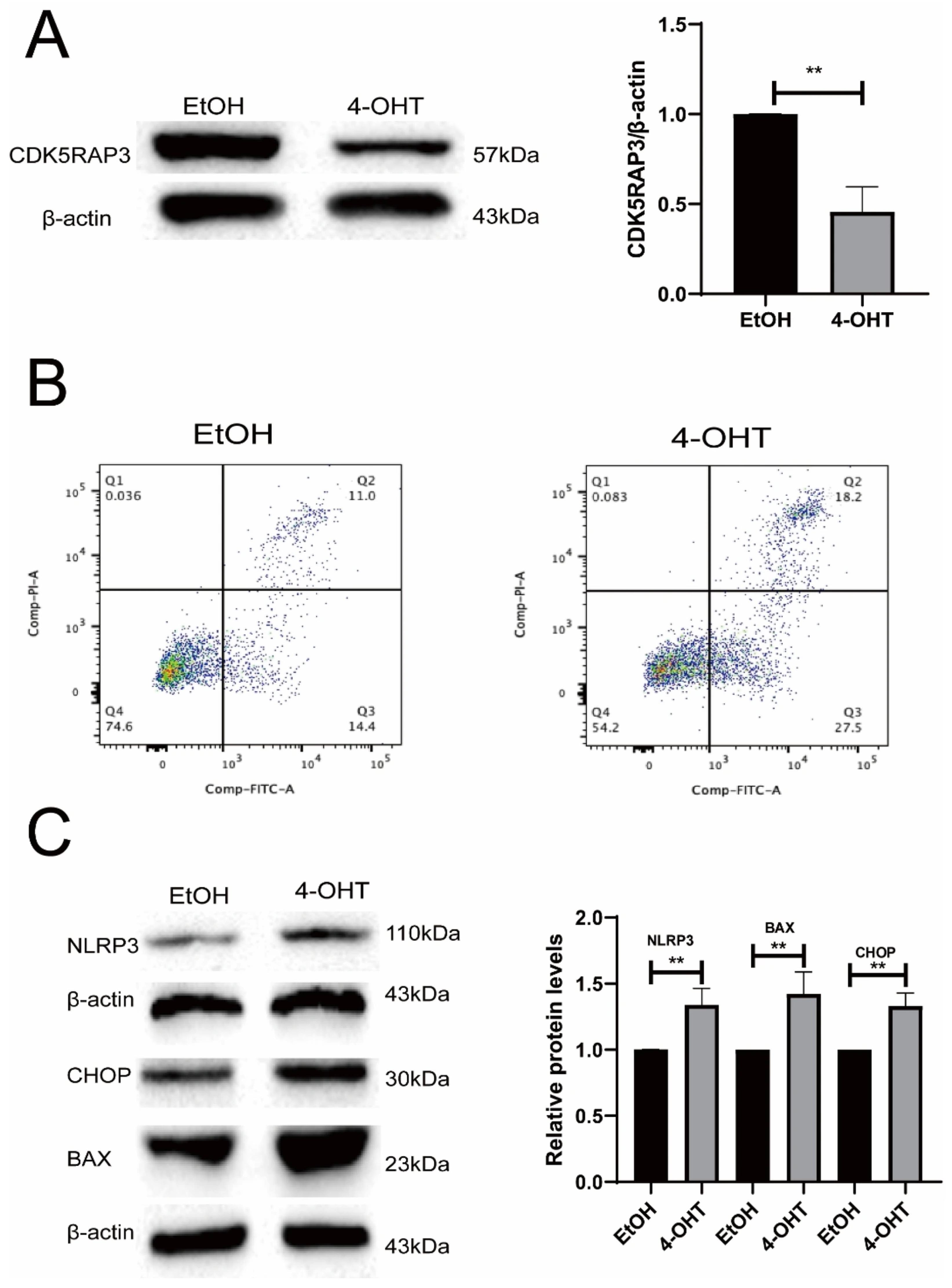
3.6. Loss of CDK5RAP3 Is Associated with Inflammatory Responses and Apoptosis
4. Discussion
5. Conclusions
Supplementary Materials
Author Contributions
Funding
Institutional Review Board Statement
Informed Consent Statement
Data Availability Statement
Conflicts of Interest
Abbreviations
| CDK5RAP3 | CDK5 regulatory subunit-associated protein 3 |
| MEFs | mouse embryonic fibroblasts |
| ER | endoplasmic reticulum |
| CHOP | C/EBP homologous protein |
References
- Yang, R.; Wang, H.; Kang, B.; Chen, B.; Shi, Y.; Yang, S.; Sun, L.; Liu, Y.; Xiao, W.; Zhang, T.; et al. CDK5RAP3, a UFL1 substrate adaptor, is crucial for liver development. Development 2019, 146, dev169235. [Google Scholar] [PubMed]
- Kwon, J.; Cho, H.J.; Han, S.H.; No, J.G.; Kwon, J.Y.; Kim, H. A novel LZAP-binding protein, NLBP, inhibits cell invasion. J. Biol. Chem. 2010, 285, 12232–12240. [Google Scholar] [CrossRef] [PubMed]
- Lemaire, K.; Moura, R.F.; Granvik, M.; Igoillo-Esteve, M.; E Hohmeier, H.; Hendrickx, N.; Newgard, C.B.; Waelkens, E.; Cnop, M.; Schuit, F. Ubiquitin fold modifier 1 (UFM1) and its target UFBP1 protect pancreatic beta cells from ER stress-induced apoptosis. PLoS ONE 2011, 6, e18517. [Google Scholar] [CrossRef] [PubMed]
- Wu, J.; Lei, G.; Mei, M.; Tang, Y.; Li, H. A novel C53/LZAP-interacting protein regulates stability of C53/LZAP and DDRGK domain-containing Protein 1 (DDRGK1) and modulates NF-kappaB signaling. J. Biol. Chem. 2010, 285, 15126–15136. [Google Scholar]
- Yoo, H.M.; Kang, S.H.; Kim, J.Y.; Lee, J.E.; Seong, M.W.; Lee, S.W.; Ka, S.H.; Sou, Y.-S.; Komatsu, M.; Tanaka, K.; et al. Modification of ASC1 by UFM1 is crucial for ERalpha transactivation and breast cancer development. Mol. Cell 2014, 56, 261–274. [Google Scholar]
- An, H.; Lu, X.; Liu, D.; Yarbrough, W.G. LZAP inhibits p38 MAPK (p38) phosphorylation and activity by facilitating p38 association with the wild-type p53 induced phosphatase 1 (WIP1). PLoS ONE 2011, 6, e16427. [Google Scholar]
- Mak, G.W.; Chan, M.M.; Leong, V.Y.; Lee, J.M.; Yau, T.O.; Ng, I.O.; Ching, Y.P. Overexpression of a novel activator of PAK4, the CDK5 kinase-associated protein CDK5RAP3, promotes hepatocellular carcinoma metastasis. Cancer Res. 2011, 71, 2949–2958. [Google Scholar] [CrossRef]
- Jiang, H.; Luo, S.; Li, H. Cdk5 activator-binding protein C53 regulates apoptosis induced by genotoxic stress via modulating the G2/M DNA damage checkpoint. J. Biol. Chem. 2005, 280, 20651–20659. [Google Scholar] [CrossRef]
- Wang, J.; He, X.; Luo, Y.; Yarbrough, W.G. A novel ARF-binding protein (LZAP) alters ARF regulation of HDM2. Biochem. J. 2006, 393, 489–501. [Google Scholar]
- Wang, J.; An, H.; Mayo, M.W.; Baldwin, A.S.; Yarbrough, W.G. LZAP, a putative tumor suppressor, selectively inhibits NF-kappaB. Cancer Cell 2007, 12, 239–251. [Google Scholar]
- Yang, S.; Yang, R.; Wang, H.; Huang, Y.; Jia, Y. CDK5RAP3 Deficiency Restrains Liver Regeneration after Partial Hepatectomy Triggering Endoplasmic Reticulum Stress. Am. J. Pathol. 2020, 190, 2403–2416. [Google Scholar] [CrossRef] [PubMed]
- Mak, G.W.; Lai, W.L.; Zhou, Y.; Li, M.; Ng, I.O.; Ching, Y.P. CDK5RAP3 is a novel repressor of p14ARF in hepatocellular carcinoma cells. PLoS ONE 2012, 7, e42210. [Google Scholar] [CrossRef] [PubMed]
- Wang, S.H.; Yeh, S.H.; Lin, W.H.; Wang, H.Y.; Chen, D.S.; Chen, P.J. Identification of androgen response elements in the enhancer I of hepatitis B virus: A mechanism for sex disparity in chronic hepatitis B. Hepatology 2009, 50, 1392–1402. [Google Scholar] [CrossRef] [PubMed]
- Adekanle, O.; Komolafe, A.O.; Ijarotimi, O.; Olowookere, A.S.; Ndububa, D.A. Gender disparity and stigma experience of patients with chronic hepatitis B virus infection: A prospective cross-sectional study from a hospital in Nigeria. J. Infect. Prev. 2022, 23, 263–268. [Google Scholar] [CrossRef]
- Frezza, E.E.; Gerunda, G.E.; Farinati, F.; Plebani, M.; Giacomin, A.; Galligioni, A.; Neri, D.; Merenda, R.; Toniolo, E.; De Maria, N.; et al. Sex hormones and trace elements in rat CCL4-induced cirrhosis and hepatocellular carcinoma. Eur. J. Cancer Prev. 1993, 2, 357–359. [Google Scholar] [CrossRef]
- Zhang, J.W.; Zhang, N.; Lyu, Y.; Zhang, X.F. Influence of Sex in the Development of Liver Diseases. Semin. Liver Dis. 2025, 45, 15–32. [Google Scholar] [CrossRef]
- Kim, Y.C.; Yim, H.K.; Jung, Y.S.; Park, J.H.; Kim, S.Y. Hepatic injury induces contrasting response in liver and kidney to chemicals that are metabolically activated: Role of male sex hormone. Toxicol. Appl. Pharmacol. 2007, 223, 56–65. [Google Scholar] [CrossRef]
- Sheng, L.; Li, J.; Rao, S.; Yang, Z.; Huang, Y. Cyclin-Dependent Kinase 5 Regulatory Subunit Associated Protein 3: Potential Functions and Implications for Development and Disease. Front. Oncol. 2021, 11, 760429. [Google Scholar] [CrossRef]
- Yan, H.; Zhou, T.; Wang, Y.; Liu, Z.; Ali, I.; Sheng, L.; Jiang, Q.; Li, T.; Xiang, M.; Li, P.; et al. CDK5RAP3, a key defender of udder, modulates NLRP3 inflammasome activation by regulating autophagolysosome degradation in S. agalactiae-infected mastitis. Int. J. Biol. Macromol. 2023, 234, 123714. [Google Scholar]
- Della Torre, S. Non-alcoholic Fatty Liver Disease as a Canonical Example of Metabolic Inflammatory-Based Liver Disease Showing a Sex-Specific Prevalence: Relevance of Estrogen Signaling. Front. Endocrinol. 2020, 11, 572490. [Google Scholar] [CrossRef]
- Dong, J.; Dennis, K.; Venkatakrishnan, R.; Hodson, L.; Tomlinson, J.W. The Impact of Estrogen Deficiency on Liver Metabolism: Implications for Hormone Replacement Therapy. Endocr. Rev. 2025, 46, 790–809. [Google Scholar] [CrossRef]
- Hirao, H.; Nakamura, K.; Kupiec-Weglinski, J.W. Liver ischaemia-reperfusion injury: A new understanding of the role of innate immunity. Nat. Rev. Gastroenterol. Hepatol. 2022, 19, 239–256. [Google Scholar] [PubMed]
- Khan, H.A.; Ahmad, M.Z.; Khan, J.A.; Arshad, M.I. Crosstalk of liver immune cells and cell death mechanisms in different murine models of liver injury and its clinical relevance. Hepatobiliary Pancreat. Dis. Int. 2017, 16, 245–256. [Google Scholar] [CrossRef] [PubMed]
- Ma, X.; Zhou, Y.; Qiao, B.; Jiang, S.; Shen, Q.; Han, Y.; Liu, A.; Chen, X.; Wei, L.; Zhou, L.; et al. Androgen aggravates liver fibrosis by activation of NLRP3 inflammasome in CCl(4)-induced liver injury mouse model. Am. J. Physiol. Endocrinol. Metab. 2020, 318, E817–E829. [Google Scholar] [CrossRef] [PubMed]
- Duvigneau, J.C.; Luis, A.; Gorman, A.M.; Samali, A.; Kaltenecker, D.; Moriggl, R.; Kozlov, A.V. Crosstalk between inflammatory mediators and endoplasmic reticulum stress in liver diseases. Cytokine 2019, 124, 154577. [Google Scholar] [CrossRef]
- Zhou, L.; Shen, H.; Li, X.; Wang, H. Endoplasmic reticulum stress in innate immune cells—A significant contribution to non-alcoholic fatty liver disease. Front. Immunol. 2022, 13, 951406. [Google Scholar]
- Ron, D.; Habener, J.F. CHOP, a novel developmentally regulated nuclear protein that dimerizes with transcription factors C/EBP and LAP and functions as a dominant-negative inhibitor of gene transcription. Genes. Dev. 1992, 6, 439–453. [Google Scholar] [CrossRef]
- Spitz, A.Z.; Gavathiotis, E. Physiological and pharmacological modulation of BAX. Trends Pharmacol. Sci. 2022, 43, 206–220. [Google Scholar]
- Walter, N.S.; Gorki, V.; Bhardwaj, R.; Punnakkal, P. Endoplasmic Reticulum Stress: Implications in Diseases. Protein J. 2025, 44, 147–161. [Google Scholar] [CrossRef]








| Gene Name | Sence Primers (5′-3′) | Anti-Sence Primers |
|---|---|---|
| CDK5RAP3 | CTCTGACTCTTCTGGAATACCC | CTCTACTGCTCTCTGAGACAAG |
| TNF-α | ATGTCTCAGCCTCTTCTCATTC | GCTTGTCACTCGAATTTTGAGA |
| IL-1β | TCGCAGCAGCACATCAACAAGAG | AGGTCCACGGGAAAGCACAGG |
| Chop | ACTTGGGGACCACCTATTCCT | ATCGCCAATCAGACGCTCC |
| Bax | TTGCCCTCTTCTACTTTGCTAG | CCATGATGGTTCTGATCAGCTC |
| β-Actin | AGTACTTGCGCTCAGGAGGA | GACCTCTATGCCAACACAGT |
Disclaimer/Publisher’s Note: The statements, opinions and data contained in all publications are solely those of the individual author(s) and contributor(s) and not of MDPI and/or the editor(s). MDPI and/or the editor(s) disclaim responsibility for any injury to people or property resulting from any ideas, methods, instructions or products referred to in the content. |
© 2026 by the authors. Licensee MDPI, Basel, Switzerland. This article is an open access article distributed under the terms and conditions of the Creative Commons Attribution (CC BY) license.
Share and Cite
Ruan, J.; Dong, Q.; Xu, F.; Jin, Y.; Yang, Y.; Li, J.; Cai, Y. Sex-Specific Downregulation of CDK5RAP3 Exacerbates ER Stress-Mediated Inflammation and Apoptosis in CCl4-Induced Acute Liver Injury. Genes 2026, 17, 73. https://doi.org/10.3390/genes17010073
Ruan J, Dong Q, Xu F, Jin Y, Yang Y, Li J, Cai Y. Sex-Specific Downregulation of CDK5RAP3 Exacerbates ER Stress-Mediated Inflammation and Apoptosis in CCl4-Induced Acute Liver Injury. Genes. 2026; 17(1):73. https://doi.org/10.3390/genes17010073
Chicago/Turabian StyleRuan, Jian, Qianyi Dong, Fangling Xu, Yufan Jin, Yuhong Yang, Jun Li, and Yafei Cai. 2026. "Sex-Specific Downregulation of CDK5RAP3 Exacerbates ER Stress-Mediated Inflammation and Apoptosis in CCl4-Induced Acute Liver Injury" Genes 17, no. 1: 73. https://doi.org/10.3390/genes17010073
APA StyleRuan, J., Dong, Q., Xu, F., Jin, Y., Yang, Y., Li, J., & Cai, Y. (2026). Sex-Specific Downregulation of CDK5RAP3 Exacerbates ER Stress-Mediated Inflammation and Apoptosis in CCl4-Induced Acute Liver Injury. Genes, 17(1), 73. https://doi.org/10.3390/genes17010073

