Next Article in Journal
Engineered Mesenchymal Stromal Cells in Oncology: Navigating Between Therapeutic Delivery and Tumor Promotion
Previous Article in Journal
Optical Genome Mapping Enhances Structural Variant Detection and Refines Risk Stratification in Chronic Lymphocytic Leukemia
 
 
Font Type:
Arial Georgia Verdana
Font Size:
Aa Aa Aa
Line Spacing:
Column Width:
Background:
Article

Assembly, Characterization and Comparative Analysis of the Complete Mitogenome of Small-Leaved Eriobotrya seguinii (Maleae, Rosaceae)

1
College of Life Science, Neijiang Normal University, Neijiang 641000, China
2
Department of Biotechnology and Genetic Engineering, Faculty of Life Sciences, University of Development Alternative, Dhaka 1209, Bangladesh
3
Co-Innovation Center for Sustainable Forestry in Southern China, College of Biology and the Environment, Nanjing Forestry University, Nanjing 210037, China
*
Authors to whom correspondence should be addressed.
Genes 2026, 17(1), 107; https://doi.org/10.3390/genes17010107
Submission received: 3 January 2026 / Revised: 14 January 2026 / Accepted: 16 January 2026 / Published: 20 January 2026
(This article belongs to the Section Plant Genetics and Genomics)

Abstract

Background. Eriobotrya seguinii (Lév.) Cardot ex Guillaumin (Rosaceae, Maleae) is native to China and inhabits various altitudes within the subtropical biome of the Yunnan-Guizhou Plateau. The complexity of the plant mitogenome has impeded a systematic description of this species, leading to a limited understanding of its evolutionary position. Methods. In this study, we constructed, annotated, characterized, and compared the complete E. seguinii mitogenome with previously reported Eriobotrya japonica. Results. The E. seguinii mitogenome exhibited a typical circular architecture, spanning 372,899 bp in length, with a GC content of 46%, making it the smallest and highest GC content of any known Eriobotrya species. It encodes 71 unique genes, comprising 47 protein-coding genes, 20 transfer RNA (tRNA) genes, and 4 ribosomal RNA (rRNA) genes. The genome contains rich repetitive sequences, with mononucleotides, A/T bias, and forward and palindromic repeats being the most prevalent. The predominant codons were GCU (Ala) and UAU (Tyr), with frequencies of 1.54 and 1.53, respectively. Thirteen genes (atp9, atp6, atp1, rps14, sdh4, sdh3, rps12, rnaseH, nad1, nad6, nad7, rpl16, and mttB) demonstrated high Pi values, ranging from 0.84 to 1. The evolutionary lineage of E. seguinii was explored using mitogenome data from 19 genera within the Rosaceae family, revealing that Eriobotrya species are monophyletic and closely related to E. japonica (MN481990). Conclusions. Understanding the mitogenome characteristics of E. seguinii enhances our understanding of its genesis and classification based on mitochondrial genome data. This study provides additional evidence for future research on the evolutionary relationships among species in the Rosaceae family.

1. Introduction

Eriobotrya seguinii (Lév.) Cardot ex Guillaumin (Small-leaved loquat, Chinese 小叶枇杷) is a small tree or shrub, characterized by oblong to oblanceolate leaves with incurved crenate margins, 10 pairs of lateral veins, abaxially villous when young, and glabrescent when mature. The panicle, peduncle, and pedicel are densely covered with rusty tomentose. The ovary is villous apically, with two ovules per locule; the styles are three or four (villous at the base), the stamens are fifteen, and the pome is somewhat pubescent with persistent sepals. This species is native to China and thrives in the subtropical biome at low to high elevations on the Yunnan-Guizhou Plateau [1].
E. seguinii was first described in the Repertorium Specierum Novarum Regni Vegetabilis in 1912 under the genus Symplocos Jacq. [2]. In 1918, Cardot transferred the name from Symplocos to Eriobotrya, renaming it E. pseudoraphiolepis, a superfluous nomenclature [3]. Guillaumin [4] proposed an alternative name that is currently recognized as valid [5]. In a recent taxonomy, the genus Eriobotrya was considered a synonym within the broadly circumscribed genus Pyrus [6] and subsequently retreated under Rhaphiolepis [7]. Consequently, the evolutionary relationships within the Eriobotrya genus remain a significant concern in terms of plant taxonomy. Regional revisions and floral treatments [1,8,9,10,11] as well as molecular and morphological evidence treating Eriobotrya as a separate, distinct genus have garnered broad support among botanists [12,13,14,15,16,17,18].
Few studies have been conducted on the mitogenomes of Rosaceae species, despite recent advancements in nuclear and chloroplast genomic sequencing [19,20,21,22,23]. Many Rosaceae species, including those in the genus Eriobotrya, are under-represented, emphasizing the need for additional sequencing of unreported species to better understand the evolutionary relationships. Currently, the National Center for Biotechnology Information database (NCBI: https://www.ncbi.nlm.nih.gov/, accessed on 5 August 2025) deposited 21 genera of Rosaceae mitogenomes, though systematic investigations have been rare. In Eriobotrya, one complete mitogenome of E. japonica (MN481990) has been recorded to date [24].
The evolutionary relationship of E. seguinii has previously been investigated based on morphology [1,8,18,25,26,27,28,29], inter-simple sequence repeat (ISSR), amplified fragment length polymorphism (AFLP) markers [30,31], internal transcribed spacer (ITS) [12,14,16,32,33,34,35], and genomic data [7,14,17,18,36,37]. However, contradictory evidence from different genomic analyses has confused the relationship between this species and Eriobotrya. Initial ITS studies showed that E. seguinii (including E. henryi and E. condaoensis) represents the most basal lineage in Eriobotrya [12,32,36]. However, the precise placement of this basal lineage remains contentious and weakly supported: complete nuclear ribosomal DNA (nrDNA) [7] and individual nrDNA loci (18S-5.8S-26S and 26S) [14] have reported E. seguinii as sister to the genus Rhaphiolepis. Recent studies identified it as sister to core Eriobotrya [12,14,16,17,18], whereas organelle (mtDNA and cpDNA) results revealed a strong contradicting signal, either placing this species within Eriobotrya [18] or within Eriobotrya species, but each species formed different monophyletic clades (Eriobotrya-Rhaphiplepis) within their respective genera [17] or sister clades within Rhaphiolepis [7]. To provide an accurate mitochondrial reference for this pivotal lineage, a well-documented mitogenome from a base lineage species is required. The mitogenomes of this species and the previously reported E. japonica (MN481990) were thoroughly compiled and examined. The taxonomic position based on the mitogenome, codon usage, repetitive sequences, and genomic features was carefully investigated in this study. To elucidate the evolutionary history of E. seguinii, a phylogenetic analysis was performed using mitogenome data from 19 previously annotated genera of Rosaceae species based on orthologous protein-coding genes. This study characterized the E. seguinii mitogenome features, clarified its phylogenetic position, and offered a useful mitogenomic resource for future comparative studies aimed at resolving the broader evolutionary relationships in Maleae.

2. Materials and Methods

2.1. Plant Materials and Sequencing Data Retrieving

This study utilized a total of 56 mitogenomes (Table S1), representing 19 genera of Rosaceae, including one mitogenome of E. japonica acquired from GenBank (accession MN481990) [24]. Raw sequence reads of E. seguinii were recently used to determine the phylogenetic relationship between Eriobotrya and Rhaphiolepis and to extract mitochondrial protein-coding genes [18]. This study attempted to assemble and annotate the complete mitogenome of E. seguinii, which represents a distinct method for yielding a novel mitogenomic resource. To obtain genomic data, silica-dried leaves of E. seguinii were collected and supplied to Novogene Co., Ltd. (Beijing, China) for DNA extraction. Genomic DNA samples were fragmented using a Covaris LE220R-plus (Covaris, Woburn, MA, USA) to a size of 350 bp. DNA fragments were end-polished, A-tailed, and ligated with a full-length adapter for Illumina sequencing, followed by further PCR amplification. PCR products were purified using the AMPure XP System (Beckman Coulter, Beverly, MA, USA). Subsequently, library quality was assessed on the Agilent 5400 system (AATI) and quantified by real-time PCR (1.5 nM). Qualified libraries were pooled, and paired-end sequencing (PE150) was conducted using the Illumina NovaSeq 6000 sequencing platform (Novogene, Beijing, China), producing 150 bp sequences at both ends and obtained approximately 10 Gb of raw data.

2.2. Mitogenome Assembly and Gene Annotation

After sequencing, Fastp version 1.0.1 [38] was used to clean and trim raw reads in paired-end mode using the following parameters: sequence artifacts such as adapter reads (>10 nucleotides aligned to the adapter, permitting ≤ 10% mismatches), unrecognizable bases (exceeding 10% uncertainty in either read), reads shorter than 140 bp (-l 140), and low-quality bases (Phred quality < 5) were eliminated. GetOrganelle v1.7.7 [39] was used to assemble the mitochondrial genome. This program performs iterative seed-based read filtering and de novo graph reconstruction using the E. japonica reference mitogenome (MN481990) as the initial seeds. Candidate mitochondrial contigs were identified using three independent features: (i) high and consistent read depth, (ii) a circularized organelle-type assembly graph, and (iii) strong sequence similarity to the reference sequence. We also checked for possible NUMTs and plastid-derived insertions. Contigs showing atypical coverage patterns or lacking mitochondrial similarity were excluded before the final annotation with GeSeq (https://chlorobox.mpimp-golm.mpg.de/geseq.html, accessed on 9 September 2025). The aforementioned data were further reviewed and manually corrected using the CPGview web tool (http://47.96.249.172:16085/cpgview/home; accessed on 15 October 2025) to enhance annotation accuracy. Furthermore, to validate and annotate the open reading frames (ORFs) in Eriobotrya mitogenomes, we used ORF Finder (https://www.ncbi.nlm.nih.gov/orffinder/; accessed on 12 January 2026) to identify all possible ORFs ≥ 75 nucleotides, with ATG only as the start codon based on standard mitochondrial genetic code. These ORFs were then translated into their corresponding protein sequences and analyzed at the amino acid level. BLAST searches (https://blast.ncbi.nlm.nih.gov/Blast.cgi; accessed on 12 January 2026) against UniProt (UniProtKB reference proteomes + Swiss-Prot), non-redundant protein database, and tBLASTn, with default parameters, were used to predict the function of ORF proteins. OGDRAW was then used to create a mitogenome map [40].

2.3. Repeat Sequence Analysis

The REPuter v1.0 (https://bibiserv.cebitec.uni-bielefeld.de/reputer/, accessed on 16 October 2025) software was used to identify long-term repeat (LTR) sequences, including Reverse (R), Palindromic (P), Forward (F), and Complementary (C) repetitions [41]. The software parameters include a minimum repeat size of 30 bp, a maximum of 5000 bp, and a hamming distance of 3. Simple sequence repeats (SSRs) were identified utilizing the Perl script Microsatellite (MISA) software v2.1 (https://webblast.ipk-gatersleben.de/misa/, accessed on 16 October 2025) [42]. The SSR thresholds were set at 10, 5, 4, 3, 3, and 3, varying from mono- to hexanucleotides. Locates tandem repeats (TRs) in the online tandem repeat finder software (https://tandem.bu.edu/trf/trf.html, accessed on 6 November 2025) using the following standards [43]: Minscore = 50, Maxperiod = 500, Minrepeat = 9, and Match = 2; Mismatch = 7. Identical parameter settings were applied to both Eriobotrya species for all repeat detection tools, ensuring a valid quantitative comparison.

2.4. Codon Usage

Codon preference analysis was performed on the protein-coding genes of the mitogenome using MEGA (version 11) to compute the relative synonymous codon usage (RSCU) values [44]. The number of codons were counted using DNAsp6 [45]. Codon consumption is more common when the RSCU value exceeds 1.00 and vice versa. The RSCU values for two Eriobotrya mitogenomes were grouped according to amino acid properties and then the stacked-bar graph was prepared using R software (version 4.4.2).

2.5. Prediction of RNA Editing Events and Nucleotide Diversity

Protein-coding genes were used to predict RNA editing sites in two Eriobotrya mitogenomes via the web tool DeepRed-Mt (http://47.96.249.172:16084/deepredmt.html, accessed on 15 October 2025), with a threshold value of 0.9 [46]. Nucleotide diversity values (Pi) were calculated using the Perl script method [47]. If the frequencies of the four nucleotides (A, T, G and C) at site i were denoted as XiA, XiT, XiG and XiC, the nucleotide diversity across at i site is defined as Pi = 1 − (X2iA + X2iT + X2iG + X2iC). Then, the overall Pi was calculated by averaging Pi across all L sites.

2.6. Phylogenetic Analysis

Phylogenetic analysis was performed using the mitogenomes of Rosaceae: one E. seguinii from this study, while one E. japonica and fifty-five other Rosaceae species retrieved from GenBank, including outgroups Hemiptelea davidii (Hance) Planch., and Hippophae tibetana Schltdl. The mitochondrial orthologous protein-coding genes shared by all species were extracted using Read2Treee v1.5.3 [48] and aligned by MAFFT v7.0 [49]. For phylogenetic analysis, both Maximum Likelihood (ML) and Bayesian Inference (BI) methods were utilized in Phylosuite v1.2.3 software [50]. The GTR + G + I model was selected after ModelFinder module [51] identified it as the best nucleotide substitution model in IQ-TREE (http://iqtree.cibiv.univie.ac.at/, accessed on 15 October 2025) based on the Bayesian Information Criterion (BIC) score [52]. Phylogenetic trees were reconstructed using Phylosuite software, which integrates ML and BI methods. The nodal support of the ML tree was assessed using SH-aLRT and 1000 ultrafast bootstrap replicates, whereas the BI tree was inferred concurrently for additional topological support. Figtree v1.4.5 (https://github.com/rambaut/figtree/releases/tag/v1.4.5pre, accessed on 21 October 2025) was then used to visualize the tree.

3. Results

3.1. Genomic Features of the E. seguinii Mitogenome

The sequenced E. seguinii mitogenome had a typical circular architecture, spanning 372,889 bp in length and comprising 71 unique genes, including 47 protein-coding genes (PCGs), 4 ribosomal RNA genes, and 20 transfer RNA genes, with a GC content of 46% (Figure 1). In contrast, the E. japonica mitogenome was 434,980 bp long and included 40 PCGs, 3 ribosomal RNA genes, and 15 transfer RNAs, with a GC content of 45.4% (Figure S1 and Table 1). The E. seguinii mitogenome consisted of 27.2% A, 22.6% C, 23% G, and 27.2% T.
The E. seguinii mitogenome contained 17 core genes, including one maturase gene (matR), one ubiquinol cytochrome c reductase gene (cob), five cytochrome c oxidase genes (cox1, cox2, cox2-fragment (2), and cox3), six ATP synthase genes (atp8, atp4, atp6, atp1, atp9, and atp9-fragment), and four cytochrome C biogenesis genes (ccmC, ccmB, ccmFc, and ccmFn). Additionally, the genome has variable genes: 20 transfer RNAs, four ribosomal RNAs (rrn5, rrn18, rrn5-fragment and rrn26), one transport membrane protein (mttB), one succinate dehydrogenase gene (sdh4), 14 NADH dehydrogenase genes (nad1-nad4, nad4L, nad5-nad7, nad9, and a few other fragments), two large ribosomal protein subunits (LSU; rpl5 and rpl10), and six small ribosome protein subunits (SSU; rps12, rrps3, rps13, ps1, rps4, and rps14). Several tRNA genes were encoded by multiple copies, with trnM-CAU (n = 6), trnE-UUC (n = 4), trnF-GAA and trnnull-NNN (n = 3). Thirteen genes were found to have intron sequences: nine genes had one intron each; two introns were found in nad1 and nad2, three in nad4, and four in nad7. Furthermore, 11 unknown ORFs were detected (Table 2), and most hits had low sequence homology (<50% coverage and identity), providing insufficient data to determine their function but calling for further research to investigate these ORFs and their origin. Preliminary analysis showed that in seven out of 11 ORFs, three (ORF215, ORF300 and ORF332) were less significantly similar to hypothetical protein, one (ORF216) was close to CobW domain-containing (CBWD) protein 1, and three (ORF230, ORF234, and ORF354) showed no significant hits. In addition, four ORF fragments were less than 75 nucleotides and were excluded. Furthermore, tBlastn results showed that five ORFs (ORF215, ORF216, ORF300, ORF332, and ORF354) were similar to sequences found in E. japonica (NCBI) and other Rosaceae genera (such as Crataegus, Pyrus, Malus etc.), while two (ORF230 and ORF234) sequences were not detected in E. japonica, but were found in Crataegus species (Table S2). In contrast, the E. japonica mitogenome contained one duplication (nad4 (n = 2)) in the coding gene, but lacked seven coding genes: cox2-fragment (747 bp in length), ORF300-fragment (855 bp in length), atp9-frament (210 bp in length), nad5-fragment (102 bp in length), ndh2-fragment (547 bp in length), ORF230-fragment (243 bp in length), and ndh1-fragment (264 bp in length); five tRNAs genes (trnT-UGU, trnTERM-UUA, trnnull-NNN (n = 3), and one rRNA gene (rrn5-fragment) were missing, whereas four tRNAs (trnC-GCA, trnF-GAA, trnG-GCC and trnW-CCA) were similar in both species, and all others were distinct from each other. Genes contained the following introns: one intron in ccmFc and trns-GCT; three introns in nad4, nad4-copy2 and nad5, and four introns in nad1, nad2 and nad7 (Table 2).
We further observed divergent mitogenome architectures between the tested species that exhibited gene duplication and fragmentation, such as nad1 split into 340, 264, and 313 bp and nad5 split into 1451, 547, and 102 bp in E. seguinii, whereas E. japonica maintained contiguous gene sequences (nad1 = 885 and nad5 = 1995 bp). Furthermore, the E. seguinii cox2 and atp9 coding genes contained 1619 bp (one complete 787 bp, one near-complete fragment 747 bp, and one partial fragment 85 bp) and 492 bp (one complete 282 bp, and one near-complete fragment 210 bp), whereas E. japonica possessed one complete 787 bp cox2 and 282 bp atp9 copies of both genes.

3.2. Characteristics of Repeat Sequences

SSR loci were identified in the mitogenomes of two Eriobotrya species, with an average number of 72.5 SSRs, ranging from 32 (E. seguinii) to 113 (E. japonica) (Figure 2). The most prevalent SSRs (mono- to pentanucleotides) included mononucleotides in E. seguinii (14) and trinucleotides in E. japonica (70), followed by tetranucleotides in E. seguinii (10), mononucleotides in E. japonica (18), and pentanucleotides in both species (1 each). Figure S2 shows that the most common single-base repeat units, A/T repeats, were found in both species (E. seguinii: 14; E. japonica: 17). Dinucleotide SSRs included AG/CT (E. seguinii: 2; E. japonica: 5); and trinucleotide SSRs ranged from 1 to 23: AAC/GTT (E. seguinii: 1; and E. japonica 5), AAG/CTT, AAT/ATT, ACC/GGT, ACG/CGT, ACT/AGT, AGC/CTG, AGG/CCT, ATC/ATG, CCG/CGG (E. japonica: 23, 11, 7, 2, 4, 7, 4, 5, 2; respectively), AAAG/CTTT (E. seguinii: 2; E. japonica: 4), and pentanucleotides (E. seguinii: 1; E. japonica: 1).
The LTR sequences of the two Eriobotrya species varied in length from 391 (E. seguinii) to 510 bp (E. japonica). Three types of repeats were found; predominantly palindromic and forward repeats, with one reverse repeat identified. E. japonica had more forward and palindromic repeats (P: 259; F: 249) than E. seguinii (195 for each).
The mitogenomes of E. seguinii and E. japonica contained 16 and 22 TRs, with 14 to 21 in intergenic regions (IGS) and 1 to 2 in CDS regions, respectively. In Table S3, we observed that the sequence lengths ranged from 8–39 bp in E. seguinii to 42 bp in E. japonica, with matching degrees from 78 to 100% in E. seguinii and 68 to 100% in E. japonica. Furthermore, four (25%) to five (22.7%) sequences of E. seguinii and E. japonica matched perfectly. The copy number of tandem repeats ranged from 1.9 to 4.6, indicating that a considerable fraction of them were incomplete copies. Detectable differences in repeat units, types, and distributions between these two mitogenomes signify the plasticity and structural dynamics of mitochondrial genomes. Thus, they can aid in genomic rearrangement, recombination, and size variations in plant mitogenomes; however, their functional roles remain to be confirmed through further comparative and experimental studies.

3.3. Codon Usage Bias Analysis

RSCU values were determined using the protein-coding sequences from two Eriobotrya mitogenomes. The total number of codons ranged from 10,694 (E. japonica) to 13,538 (E. seguinii), including termination codons (UAG, UAA, and UGA). Codon usage was nearly consistent across these two mitogenomes, with RSCU values varying between 0 and 2 (Figure 3). Of the 20 amino acids, GCU-encoded alanine was the most prevalent (approximately 1.54), whereas UAC-encoded histidine had the lowest frequency (approximately 0.47). The mitogenomes of the two Eriobotrya species showed similar codon preferences representing preserved translational preferences and evolutionary similarity. For instance, alanine (A) had the highest average RSCU values of 1.54 and 1.52, exhibiting a strong preference for GCU. Histidine (Y) also showed a strong preference for UAU codons, with average RSCU values of 1.53 in E. seguinii and 1.51 in E. japonica, respectively. Glutamate (H) and asparagine (Q) demonstrated strong preferences for codons with maximal RSCU values greater than 1.49 and 1.48, respectively. Additionally, RSCU values were consistent within the group due to the properties of amino acids, which revealed a designed codon bias rather than arbitrary usage. The trend of RCSU values in this study is a typical characteristic observed in plant mitochondrial genomes, which reliably reflects the codon usage pattern in angiosperms. These results indicate that mitochondrial genome features are conserved and exhibit limited species-specific traits in Eriobotrya.

3.4. RNA Editing Sites and Nucleotide Diversity

To better understand RNA editing sites and nucleotide diversity (Pi), we computed protein-coding sequences from two Eriobotrya mitogenomes. Table S4 revealed a total of 658 putative RNA editing sites in E. seguinii and 506 in E. japonica, which could serve as potential genomic sites for future genetic engineering studies; however, the reported sites are results of in silico prediction and may overestimate true editing events in the absence of experimental validation. The Pi values in the coding domain ranged from 0.84 (atp9) to 1 (rpl16 and mttB), with an average of 0.246 (Figure 4A,B). Overall, atp9, atp6, atp1, rps14, sdh4, sdh3, rps12, rnaseH, nad1, nad6, nad7, rpl16, and mttB had the highest Pi values (0.84 to 1.0), which were ten times greater than those of the other core genes (Figure 4A). It can be observed that thirteen genes had Pi values over 0.5 (Figure 4B). These hotspot locations can serve as preliminary candidates for validating DNA barcodes in phylogenetic research to aid in identifying Eriobotrya species.

3.5. Phylogenetic Analysis

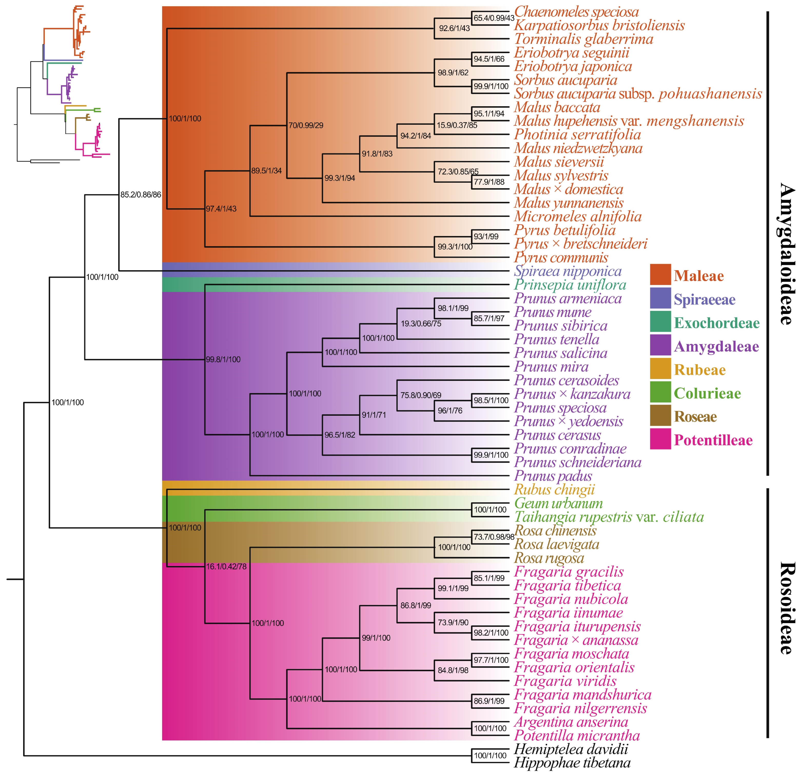
The dataset utilized in this study included 56 species from 19 genera in the Rosaceae family, along with one Eriobotrya mitogenome obtained from NCBI and one newly contributed mitogenome. Multiple sequence alignments of the complete mitochondrial genomes resulted in a concatenated dataset of 45,360 aligned matrices containing 614 parsimony-informative (PI) sites, 10,831 invariable sites, and 1102 variable sites, with a GC content of 46.1% and overall nucleotide diversity (Pi) of 0.01577. Table 3 provides information on recently identified sequence features.
The protein-coding sequences of the mitogenomes elucidated the evolutionary relationships among all genera of Rosaceae, with moderate to high support values (ML: 78–100% and BI-PP: 0.42–1, respectively) and confirmed that Eriobotrya species are monophyletic within the Maleae tribe. The basal lineage E. seguinii was classified under the genus Eriobotrya and has an evolutionary relationship with E. japonica (Figure 5).
All Rosaceae genera and the Maleae tribe, each represented by one or more species in the analyses, appear to constitute monophyletic groups (e.g., Chamaemeles Lindl., Eriobotrya Lindl., Sorbus L., Pyrus L., Micromeles Decne., Karptiosorbus Sennikov & Kurtto, Torminalis Medik, and Malus Mill.). Notably, the Maleae group of Rosaceae, including Photinia serratifolia, established a well-supported clade with Malus species, with moderate to low support value (ML: 85% and BI-PP: 0.0.37, respectively), and additional sequences from the genus Photinia Lindl. will be required to confirm its position within the tribe Maleae.

4. Discussion

Despite being the energy source to perform vital cellular functions, plant mitochondrial genomes are more sophisticated than those of animals because of their stable and repeated coding regions [53]. Numerous studies have focused on plastids to clarify the evolutionary relationships across various lineages, given the challenges of acquiring complete sequences of plant mitogenomes; multiple mitogenomes must be examined [54,55]. Most mitogenomes in higher plants exhibit a typical circular architecture, largely due to the presence of extensive repetitive sequences that may facilitate DNA recombination and the formation of subring [56,57]. Usually, mitogenomes of Rosaceae stored in the NCBI database displayed a circular structure with notable size variation, ranging from 270,143 bp (OQ628291) to 535,727 bp (NC_065232); however, a minor variation is seen in GC% [19]. Our constructed mitogenome of E. japonica has a circular architecture (Figure S1) and comprises 40 protein-coding genes, 15 tRNAs, and 3 rRNAs (Table 1). However, Yang et al. reported a GC content of 37.80%, with 41 protein-coding genes, 22 tRNAs, and 3 rRNAs [24] based on the same genome data. Additionally, Eriobotrya species showed significant variation in genome size, with the E. seguinii mitogenome (372,899 bp) being smaller than that of E. japonica, differing by 62,080 bp. Despite these size differences, their GC content was generally consistent, ranging from 45.4% in E. japonica to 46% in E. seguinii in this study compared to the previously reported 37.80% [24]. Notably, the corresponding chloroplast genomes showed consistent lengths for E. seguinii (MN577884; 159,450 bp and MN577885; 159,459 bp) with a GC content of 36.7% [7]. These findings provide valuable insights into comparative genome size and mitogenome content.
Plant mitochondrial genomes possess a high degree of gene conservation, numerous non-coding regions, relatively low gene concentration, and instances of RNA editing sites [58]. Mitochondrial DNA encodes tRNAs, rRNAs, and a variable number of ribosomal proteins [59]. This study identified 47 protein-coding genes (PCGs) in the E. seguinii mitogenome, exceeding the 40 PCGs reported in E. japonica and surpassing most Rosaceae mitogenomes, such as Prunus salicina Lindl (n = 39). The higher count of PCGs suggests that a small number of ancestral mitochondrial genes might have been transferred from the nuclear genome throughout the evolutionary passages of E. seguinii. Forty genes were identified in both Eriobotrya mitogenomes; however, a duplicated nad4 gene was present in E. japonica but absent in E. seguinii. Rearrangements and horizontal gene transfers within cellular organelles play a vital role in plant evolution resulting in gene acquisition, deletion, and alterations in genome size [60]. This study observed 10 fragments in protein-coding genes (PCGs) of E. seguinii, including the ORF230, ORF300, atp9, cox2, nad1, nad2, and nad5-fragments, along with one fragment in tRNA (trnP-UGG) and one in rRNA (rrn5) (Table 2). Markedly, ORF300-fragment exhibited the longest mitochondrial protein translation at 855 bp; however, these fragments were absent in E. japonica. Similarly, Zhang et al. [21] discovered 22–36 fragments in seven species of Rosa L., reporting 14 genes that included 11 PCGs, one rRNA, and two tRNA genes. This phenomenon may explain the unique preservation of functionality in the mitogenome of angiosperms, which acquire tRNA genes through horizontal gene transfer [61]. Interestingly, species within the Rosaceae family possess between two (Sorbus) and four (Geum, Photinia, and Malus) ribosomal RNAs in their mitochondrial genomes, confirming the presence of genes essential for environmental adaptability annotated with homologous plastid genes [19,62,63]. In contrast, the E. seguinii mitogenome comprises four rRNAs (rrn5, rrn5-fragment, rrn18, and rrn26), whereas the E. japonica contains three rRNAs (rrn5, rrn18, and rrn26). In the Rosaceae, Geum, Fragaria, and Potentilla lacked rps12, whereas five Rosoideae genera lacked rpl16, sdh3, and rpl5 [63]. In this study, these genes were also absent in both Eriobotrya species, aligning with previous findings. Additionally, these gene deletions may affect the translocation and splicing of mitochondrial genes, potentially altering the development, reproduction, and other physiological and morphological characteristics of plants, such as parasitism, stress responses, stunting, and leaf deformities [64]. In angiosperm mitochondrial genomes, tRNAs are generally not fully represented [65]. In the mitogenomes of E. seguinii and E. japonica, seven tRNAs (trnR-TCT, trnS-GGA, trnP-AGG, trnI-GAT, trnV-GAC, trnT-GGT, and trnS-ACT) were missing, which is a lineage-specific feature of Eriobotrya. These genes are general characteristics of the plant mitochondrial genomes. Specifically, E. seguinii has three copies of trnnull-NNN, four copies of trnE-UUC, and six copies of trnM-CAU. Both Eriobotrya species had three copies of trnF-GAA. Furthermore, the nad4-copy gene was absent in E. seguinii and cox2-fragment, rrn5-fragment were absent in E. jaonica, whereas trnF-GAA, trnW-CCA, trnG-GCC, and trnC-GCA were found in both Eriobotrya species. Noteworthy, the presence of introns in tRNAs (trnE-UUC and trnM-CAU) in E. seguinii and trnS-GCT in E. japonica exemplifies the splicing mechanism in mitogenomes as a key stage in tRNA maturation [66]. Furthermore, the mitogenome architecture showed that both species exhibited the rapid, divergent evolution of organelle genomes within a single plant genus.
Frequent SSRs and tandem repeats, in particular, increase genomic diversity, gene duplication, architectural variance, and mitogenome size [67]. SSRs exhibit high polymorphism and cross-species transfer, making them valuable molecular markers in phylogenetic investigations and for analyzing genetic recombination and gene duplication in mitochondrial genomes [68]. These DNA regions, ranging from one to six bp [69], were identified (E. seguinii, 32; E. japonica, 113) in this study at various genomic locations, including intergenic regions (IGS), introns, ORFs, and exons (Figure 2). Our findings indicate that mononucleotide SSRs (n = 14) were more common than trinucleotides SSRs (n = 10) in the mtDNA of E. seguinii, consistent with a previous study in Prunus L. [17]. Furthermore, we observed a widespread A/T bias in the repeat units of the Eriobotrya mitogenomes (E. seguinii: 14; E. japonica: 17). The composition of these SSRs, characterized by motifs rich in A and T, substantiates the correlation between SSRs and the AT content of the entire mitogenome [70], and harmonizes with earlier research [71].
“Codon usage bias” denotes notable interspecies variations that influence the selection of specific synonymous codons during protein translation and carry significant evolutionary information in plants [72]. This preference for certain synonymous codons is essential for determining the genetic traits of a species [73]. Our analysis of RSCU values derived from 47 PCGs within the Eriobotrya mitogenomes revealed a tendency for codons ending in A/T to be more prevalent, particularly GCU-encoded alanine (RSCU = 1.54, Figure 3). This results are in agreement with previous research on Rubus mitogenomes [74], indicating that mitochondrial codon usage preferences are relatively consistent across species.
The nuclear genome sequences (ITS1 and ITS2) of plants exhibit greater variability compared to rRNA genes [75]. In contrast, whole mitogenomes offer unique advantages for studying speciation, population genetics, phylogenetics, and phylogeography. Unlike nuclear or chloroplast genomes, mitogenomes possess distinct characteristics, such as high recombination rates, multi-branch architectures, and variations in gene content, which provide valuable insights into plant evolutionary processes. While nuclear and chloroplast genomes are typically used for species classification and evolutionary analysis, mitogenomes yield additional evolutionary information that is not easily obtained from other organelle genomes. In this study, several genes exhibited Pi values ranging from 0.84 to 1.0, as shown in Figure 4. These values were higher than those of other key genes in the mitogenomes, and these genes may serve as suitable molecular markers for future research on evolutionary relationships within the Rosaceae family. Zhang et al. [21] sequenced the Rosa mitogenomes to clarify species relationships and developed specific molecular markers for accurate identification based on coding and non-coding regions, highlighting the utility of mtDNA in phylogenetic studies and classification, alongside the important of the nuclear genome. Additionally, we identified 658 potential RNA editing sites in E. seguinii and 506 in E. japonica, derived from PCGs (Table S2). The significant incidence of RNA editing sites may contribute to differences in sequence variability and gene content among functional PCGs [76].
Many plants exhibit maternal inheritance of their mitochondrial and chloroplast genomes, which facilitates genetic research and makes these organelles the preferred markers for phylogenetic analysis in taxonomy [24]. To understand the genesis, dissemination, feature evolution, and speciation processes within families, a scientifically credible phylogenetic tree must be constructed [77]. Numerous evolutionary incongruences between nuclear, chloroplast, and mitochondrial gene trees have been noted in Rosaceae genera, such as Eriobotrya [7,17,18] and Cotoneaster Medik. [78], Potentilla L. [79], Taihangia T.T.Yu & C.L.Li [23], and are often attributed to chloroplast/mitochondrial capture events, ancient hybridization, gene introgression, and incomplete lineage sorting (ILS) [80]. The phylogenetic relationship of E. seguinii within Eriobotrya has been disputed. Molecular studies have placed it either as sister to the genus Rhaphiolepis or within Eriobotrya. This study clarifies that Eriobotrya species within the Maleae tribe are monophyletic (Figure 5) and confirms that E. seguinii belongs to the genus Eriobotrya, demonstrating a close evolutionary relationship with E. japonica. This result topology aligns with previous research on Rosaceae [81] and is congruent with nuclear data [12,14,16,17,18] while conflicting with chloroplast topologies that group E. seguinii with Rhaphiolepis [7]. Such discordance is best explained by chloroplast capture via hybridization and introgression. Despite the slow nucleotide substitution rate of plant mitogenomes, their extensive structural variation, large size, frequent genomic rearrangement, and maternal inheritance [82,83] collectively provide lineage-specific phylogenetic signals for resolving nodes, especially in groups with complex histories. Notably, a mitogenome-only phylogeny has inherent limitations; it may exhibit low phylogenetic information and can be influenced by processes such as hybridization and ILS, although it is less common than chloroplast genomes. This study offers a valuable mitogenomic resource for E. seguinii by utilizing orthologous protein-coding genes, thereby enhancing our understanding of maternal lineage evolution among Rosaceae species. Further investigation of additional Eriobotrya species and mitogenomes is essential for a comprehensive understanding of Eriobotrya phylogeny and its evolutionary history in Maleae.

5. Conclusions

This study involved the assembly, annotation, and evolutionary lineage of the E. seguinii mitogenome, which was compared with previously published Eriobotrya mitogenomes. In comparison, even though it exhibited a circular structure, the E. seguinii mitogenome was found to be smaller in size than that of E. japonica. The mitogenome featured 17 core genes, 11 unknown ORFs genes, and 26 variable genes. It also included 13 genes with intron sequences: nine genes with one intron, two genes with two introns, one gene with three introns, and one gene with four introns. Furthermore, 32 SSRs, including mononucleotides, A/T repeats, AG/CT, AAC/GTT, and AATAG/ATTCT, were the most common. A total of 391 long repetitive sequences, 16 tandem repeats, and 658 potential RNA editing sites were identified in the genome. Ten genes (sdh4, mttB, rnaseH, nad7, nad1, nad6, rps12, atp1, ORF230, and ORF216/ORF219) demonstrated the highest Pi values (0.84 to 1.0), which were ten times higher than those of other important genes. Phylogenetic analysis based on mitogenome orthologous protein-coding genes showed that the genus Eriobotrya is monophyletic within the tribe Maleae, and E. seguinii formed a close evolutionary lineage to E. japonica (MN481990). To enrich our understanding of E. seguinii genesis and mitochondrial genome-based classification, it is crucial to comprehend the properties of its mitochondrial genome. This study offers a useful mitogenomic resource for future studies on the evolutionary relationships within the Rosaceae family.

Supplementary Materials

The following supporting information can be downloaded at: https://www.mdpi.com/article/10.3390/genes17010107/s1, Figure S1: The circular architecture of E. japonica mitogenome; Figure S2: Comparison of SRR motifs in mitogenomes of Eriobotrya. Table S1: Information of mitogenomes of Rosaceae species included in this study. Table S2: Characteristics of ORFs in Eriobotrya. Table S3: Tandem repeat distribution across mitogenomes of Eriobotrya. Table S4: The number of RNA editing events in two Eriobotrya mitogenomes.

Author Contributions

Conceptualization, M.I., Z.Z. and F.M.S.A.; methodology, M.I. and F.M.S.A.; software, M.I., F.M.S.A. and Y.L.; validation, M.I. and M.L.; formal analysis, M.I. and F.M.S.A.; investigation, M.I., M.L., H.W. and Y.L.; resources, M.I. and H.W.; data curation, M.I. and H.W.; writing—original draft preparation, M.I. and F.M.S.A.; writing—review and editing, M.I., H.W., Z.Z., Y.L., M.L. and F.M.S.A.; visualization, Z.Z., F.M.S.A. and M.L.; supervision, M.I.; project administration, M.I.; funding acquisition, M.I. All authors have read and agreed to the published version of the manuscript.

Funding

This research was funded by the National Natural Science Foundation of China (Grant No. 32350410399).

Institutional Review Board Statement

Not applicable.

Informed Consent Statement

Not applicable.

Data Availability Statement

The information about the mitogenome used in this study can be found in the text, and the Rosaceae mitogenomes are provided in the Supplementary Materials (GenBank accession number are provided in Table S1).

Conflicts of Interest

The authors declare no conflicts of interest.

Abbreviations

The following abbreviations are used in this manuscript:
PCGsProtein-coding genes
tRNATransfer RNA
rRNARibosomal RNA
bpbase pair
AAdenine
TThymine
GGuanine
CCytosine
ORFsOpen reading frames

References

  1. Gu, C.Z.; Spongberg, S.A. Eriobotrya Lindley. In Flora of China; Wu, Z.Y., Raven, P.H., Hong, D.Y., Eds.; Science Press: Beijing, China; Missouri Botanical Garden Press: St. Louis, MO, USA, 2003; Volume 9, pp. 138–141. [Google Scholar]
  2. Léveillé, H. Decades plantarum novarum. Repert. Spec. Nov. Regni Veg. 1912, 10, 431. Available online: https://www.biodiversitylibrary.org/item/7031#page/1/mode/1up (accessed on 15 October 2025).
  3. Cardot, J. Rosacees Nouvelles D’Extreme-Orient (Suite). Notul. Syst. 1918, 3, 371–372. Available online: https://archive.org/details/biostor-266751 (accessed on 15 October 2025).
  4. Guillaumin, A. Observations Sur les Symplocos. Bull. Soc. Bot. France 1924, 71, 287. Available online: https://www.tandfonline.com/doi/pdf/10.1080/00378941.1924.10836934 (accessed on 15 October 2025).
  5. POWO. The Plants of the World Online Database. Facilitated by the Royal Botanic Gardens, Kew, 2025. Available online: http://www.plantsoftheworldonline.org/ (accessed on 5 August 2025).
  6. Fay, M.F.; Christenhusz, M.J.M. Rosaceae. In The Global Flora: A Practical Flora to Vascular Plant Species of the World; Christenhusz, M.J.M., Fay, M.F., Byng, J.W., Eds.; Plant Gateway Ltd.: Bradford, UK, 2018; Volume 4, pp. 94–126. Available online: https://docslib.org/doc/7359289/global-flora-vol-4 (accessed on 15 October 2025).
  7. Liu, B.B.; Liu, G.N.; Hong, D.Y.; Wen, J. Eriobotrya belongs to Rhaphiolepis (Maleae, Rosaceae): Evidence from chloroplast genome and nuclear Ribosomal DNA Data. Front. Plant Sci. 2020, 10, 1731. [Google Scholar] [CrossRef] [PubMed]
  8. Vidal, J.E. Notes sur quelques Rosacees asiatiques (III). Revision du genre Eriobotrya (Pomoideae). Adansonia 1965, 5, 537–580. [Google Scholar] [CrossRef]
  9. Kalkman, C. Rosaceae. In The Families and Genera of Vascular Plants. VI Flowering Plants-Dicotyledons Celastrales, oxalidales, Rosales, Cornales, Ericales; Cornales, Ericales; Kubitzki, K., Ed.; Springer: Berlin, Germany, 2004; pp. 343–386. [Google Scholar] [CrossRef]
  10. Idrees, M.; Li, M.; Pathak, M.L.; Qaiser, M.; Zhang, Z.Y.; Gao, X.-F. A taxonomic revision of the genus Eriobotrya Lindl. (Rosaceae). Pak. J. Bot. 2022, 54, 985–1017. [Google Scholar] [CrossRef] [PubMed]
  11. Dash, A.A.; Pramanick, D.D.; Krishna, G.; Mao, A.A. (Eds.) Flora of India; Rosaceae to Neuradaceae; Botanical Survey of India: Kolkata, India, 2025; Volume 8. [Google Scholar]
  12. Kang, D.-H.; Ong, H.G.; Lee, J.-H.; Jung, E.-K.; Kyaw, N.-O.; Fan, Q.; Kim, Y.-D. A new broad-leaved species of loquat from Eastern Myanmar and its phylogenetic affinity in the genus Eriobotrya (Rosaceae). Phytotaxa 2021, 482, 279–290. [Google Scholar] [CrossRef]
  13. Ulaszewski, B.; Jankowska-Wróblewska, S.; Świło, K.; Burczyk, J. Phylogeny of Maleae (Rosaceae) Based on Complete Chloroplast Genomes Supports the Distinction of Aria, Chamaemespilus and Torminalis as Separate Genera, Different from Sorbus sp. Plants 2021, 10, 2534. [Google Scholar] [CrossRef]
  14. Dong, Z.; Qu, S.; Landrein, S.; Yu, W.B.; Xin, J.; Zhao, W.; Song, Y.; Tan, Y.; Xin, P. Increasing taxa sampling provides new insights on the phylogenetic relationship between Eriobotrya and Rhaphiolepis. Front. Genet. 2022, 13, 831206. [Google Scholar] [CrossRef]
  15. Zhang, L.; Morales-Briones, D.F.; Li, Y.; Zhang, G.; Zhang, T.; Huang, C.H.; Guo, P.; Zhang, K.; Wang, Y.; Wang, H.; et al. Phylogenomics insights into gene evolution, rapid species diversification, and morphological innovation of the apple tribe (Maleae, Rosaceae). New Phytol. 2023, 240, 2102–2120. [Google Scholar] [CrossRef]
  16. Idrees, M.; Li, M.; Shaw, J.M.H.; Zhang, Z.Y.; Ahmad, M. New species, combinations and synonyms in Eriobotrya (Rosaceae). Phytotaxa 2025, 712, 031–046. [Google Scholar] [CrossRef]
  17. Jin, L.; Qu, S.; Zhu, W.; Li, Q.; Tan, Y.; Cao, Z.; Xin, P.; Song, Y. Chloroplast-genome-based insights into the systematic relationship of Eriobotrya (Rhaphiolepis). iScience 2025, 28, 113855. [Google Scholar] [CrossRef]
  18. Idrees, M.; Zhang, Z.; Lv, Y.; Li, M.; Wang, H.; Zhang, N.; Chen, F.; Shaw, J.M.H. Reassessing the Evolutionary Relationships of Eriobotrya and Rhaphiolepis (Rosaceae): Evidence from Micromorphology, Complete Nuclear Ribosomal DNA and Mitochondrial Genomic Data. Biology 2025, 14, 1740. [Google Scholar] [CrossRef]
  19. Liu, Q.; Wu, Z.; Tian, C.; Yang, Y.; Liu, L.; Feng, Y.; Li, Z. Comparative Mitochondrial genome of the endangered Prunus pedunculata (Prunoideae, Rosaceae) in China: Characterization and phylogenetic analysis. Front. Plant Sci. 2023, 14, 1266797. [Google Scholar] [CrossRef]
  20. Zhang, X.; Li, P.; Wang, J.; Fu, D.; Zhao, B.; Dong, W.; Liu, Y. Comparative genomic and phylogenetic analyses of mitochondrial genomes of hawthorn (Cratageus spp.) in Northeast China. Int. J. Biol. Macromol. 2024, 272, 132795. [Google Scholar] [CrossRef]
  21. Zhang, X.; Liu, S.; Liu, Y.; Wei, P.; Xiang, N.; Zhao, Y.; Gao, X.; Yin, Y.; Qin, L.; Yuan, T. Comparative analysis of the organelle genomes of seven Rosa species (Rosaceae): Insight into structural variation and phylogenetic position. Front. Plant Sci. 2025, 16, 1584289. [Google Scholar] [CrossRef] [PubMed]
  22. Wang, X.; Wang, D.; Zhang, R.; Qin, X.; Shen, X.; You, C. Morphological structure identification, comparative Mitochondrial genomics and population genetic analysis toward exploring interspecific variations and phylogenetic implications of Malus baccata ‘ZA’ and other species. Biomolecules 2024, 14, 912. [Google Scholar] [CrossRef]
  23. Li, Z.Z.; Wang, Y.; He, X.Y.; Li, W.Y. The Taihangia mitogenome provides new insights into its adaption and organelle genome evolution in Rosaceae. Planta 2025, 261, 59. [Google Scholar] [CrossRef] [PubMed]
  24. Yang, J.; Liu, N.; Zeng, X.L.; Wu, J.C.; Lin, X.J.; Zheng, G.H. Phylogenetic relationships and characterizations of the complete mitochondrial genome of Eriobotrya japonica in southeast of China. Mitochondrial DNA B Resour. 2019, 5, 269–270. [Google Scholar] [CrossRef]
  25. Yü, T.T. Rosaceae (1). Spiraeoideae-Maloideae. In Flora Reipublicae Popularis Sinicae; Science Press: Beijing, China, 1974; Volume 36. [Google Scholar]
  26. Zhang, H.Z.; Peng, S.A.; Cai, L.H.; Fang, D.Q. The germplasm resources of the genus Eriobotrya with special reference on the origin of E. japonica Lindl. Acta Hort. Sinica 1990, 17, 5–12. [Google Scholar]
  27. Yang, X.; Najafabadi, S.K.; Shahid, M.Q.; Zhang, Z.; Jing, Y.; Wei, W.; Wu, J.; Gao, Y.; Lin, S. Genetic relationships among Eriobotrya species revealed by genome-wide RAD sequence data. Ecol. Evol. 2017, 7, 2861–2867. [Google Scholar] [CrossRef] [PubMed]
  28. Zhang, Z.; Li, G.F.; Yang, X.H.; Lin, S. Taxonomic studies using multivariate analysis of Eriobotrya based on morphological traits. Phytotaxa 2017, 302, 122–132. [Google Scholar] [CrossRef]
  29. Idrees, M.; Pathak, M.L.; Memon, N.H.; Khan, S.; Zhang, Z.Y.; Gao, X.F. Morphological and Morphometric analysis of the genus Eriobotrya Lindl. (Rosaceae). J. Animal Plant Sci. 2021, 31, 1087–1100. [Google Scholar] [CrossRef]
  30. Xie, J.H.; Yang, X.H.; Lin, S.Q. Analysis of genetic relationships among Eriobotrya germplasm in China using ISSR markers. Acta Horticult. 2007, 750, 203–208. [Google Scholar] [CrossRef]
  31. Yang, X.H.; Liu, C.M.; Lin, S.Q. Genetic relationships in Eriobotrya species as revealed by amplified fragment length polymorphism (AFLP) markers. Sci. Horti. 2009, 122, 264–268. [Google Scholar] [CrossRef]
  32. Li, P.; Lin, S.; Yang, X.H.; Hu, G.; Jiang, Y. Molecular phylogeny of Eriobotrya Lindl. (loquat) inferred from internal transcribed spacer sequences of nuclear ribosome. Pakistan J. Bot. 2009, 41, 185–193. Available online: http://pakbs.org/pjbot/PDFs/41(1)/PJB41(1)185.pdf (accessed on 15 October 2025).
  33. Yang, X.H.; Li, P.; Lin, S.Q.; Hu, G.B.; He, X.L. A preliminary phylogeny study of the Eriobotrya based on the nrDNA Adh sequences. Not. Bot. Horti. Agrobot. 2012, 40, 233–237. Available online: https://ftp.notulaebotanicae.ro/index.php/nbha/article/view/7997/7036 (accessed on 15 October 2025).
  34. Chen, Z.J. ITS sequences from cultivars and some wild species of genus Eriobotrya. Guihaia 2017, 37, 1447–1454. [Google Scholar]
  35. Idrees, M.; Tariq, A.; Pathak, M.L.; Gao, X.F.; Sadia, S.; Zhang, Z.Y.; Zeng, F. Phylogenetic relationships of the genus Eriobotrya Lindl. (Rosaceae) based on ITS sequence. Pakistan J. Bot. 2020, 52, 1679–1684. [Google Scholar] [CrossRef]
  36. Idrees, M.; Hui, W.; Mitra, L.P.; Zhang, Z.Y.; Gao, X.F. Phylogenetic study of Eriobotrya (Rosaceae) based on combined cpDNA psbA-trnH and atpB-rbcl marker. J. Trop. Forest Sci. 2021, 33, 343–348. [Google Scholar] [CrossRef]
  37. Chen, S.; Milne, R.; Zhou, R.; Meng, K.; Yin, Q.; Guo, W.; Ma, Y.; Mao, K.; Xu, K.; Kim, Y.D.; et al. When tropical and subtropical congeners met: Multiple ancient hybridization events within Eriobotrya in the Yunnan-Guizhou Plateau, a tropical-subtropical transition area in China. Mol. Ecol. 2021, 31, 1543–1561. [Google Scholar] [CrossRef]
  38. Chen, S.; Zhou, Y.; Chen, Y.; Gu, J. fastP: An ultra-fast all-in-one FASTQ preprocessor. Bioinformatics 2018, 34, i884–i890. [Google Scholar] [CrossRef]
  39. Jin, J.J.; Yu, W.B.; Yang, J.B.; Song, Y.; DePamphilis, C.W.; Yi, T.S.; Li, D.Z. GetOrganelle: A fast and versatile toolkit for accurate de novo assembly of organelle genomes. Genome Boil. 2020, 21, 241. [Google Scholar] [CrossRef]
  40. Greiner, S.; Lehwark, P.; Bock, R. OrganellarGenomeDRAW (OGDRAW) version 1.3.1: Expanded toolkit for the graphical visualization of organellar genomes. Nucl. Acids Res. 2019, 47, W59–W64. [Google Scholar] [CrossRef]
  41. Kurtz, S.; Choudhuri, J.V.; Ohlebusch, E.; Schleiermacher, C.; Stoye, J.; Giegerich, R. REPuter: The manifold applications of repeat analysis on a genomic scale. Nucleic Acids Res. 2001, 29, 4633–4642. [Google Scholar] [CrossRef] [PubMed]
  42. Beier, S.; Thiel, T.; Münch, T.; Scholz, U.; Mascher, M. MISA-web: A web server for microsatellite prediction. Bioinformatics 2017, 33, 2583–2585. [Google Scholar] [CrossRef]
  43. Benson, S. Tandem repats finder: A program to analyze DNA sequence. Nucleic Acids Res. 1999, 27, 573–580. [Google Scholar] [CrossRef] [PubMed]
  44. Tamura, K.; Stecher, G.; Kumar, S. MEGA11: Molecular Evolutionary Genetics Analysis Version 11. Mol. Biol. Evol. 2021, 38, 3022–3027. [Google Scholar] [CrossRef] [PubMed]
  45. Rozas, J.; Ferrer-Mata, A.; Sánchez-DelBarrio, J.C.; Guirao-Rico, S.; Librado, P.; Ramos-Onsins, S.E.; Sánchez-Gracia, A. DnaSP 6: DNA sequence polymorphism analysis of large data sets. Mol. Biol. Evol. 2017, 34, 3299–3302. [Google Scholar] [CrossRef]
  46. Edera, A.A.; Small, I.; Milone, D.H.; Sanchez-Puerta, M.V. Deepred-Mt: Deep representation learning for predicting C-to-U RNA editing in plant mitochondria. Comput. Biol. Med. 2021, 136, 104682. [Google Scholar] [CrossRef]
  47. Nei, M.; Tajima, F. DNA polymorphism detectable by restriction endonucleases. Genetics 1981, 97, 145–163. [Google Scholar] [CrossRef]
  48. Dylus, D.; Altenhoff, A.; Majidian, S.; Sedlazeck, F.J.; Dessimoz, C. Inference of phylogenetic trees directly from raw sequencing reads using Read2Tree. Nat. Biotechnol. 2024, 42, 139–147. [Google Scholar] [CrossRef] [PubMed]
  49. Rozewicki, J.; Li, S.; Amada, K.M.; Standley, D.M.; Katoh, K. MAFFT-DASH: Integrated protein sequence and structural alignment. Nucleic Acids Res. 2019, 47, W5–W10. [Google Scholar] [CrossRef] [PubMed]
  50. Xiang, C.Y.; Gao, F.; Jakovlić, I.; Lei, H.P.; Hu, Y.; Zhang, H.; Zou, H.; Wang, G.T.; Zhang, D. Using PhyloSuite for molecular phylogeny and tree-based analyses. Imeta. 2023, 2, e87. [Google Scholar] [CrossRef] [PubMed]
  51. Kalyaanamoorthy, S.; Minh, B.Q.; Wong, T.K.F.; von Haeseler, A.; Jermiin, L.S. ModelFinder: Fast model selection for accurate phylogenetic estimates. Nat. Methods 2017, 14, 587–589. [Google Scholar] [CrossRef]
  52. Minh, B.Q.; Schmidt, H.A.; Chernomor, O.; Schrempf, D.; Woodhams, M.D.; von Haeseler, A.; Lanfear, R. IQ-TREE 2: New Models and Efficient Methods for Phylogenetic Inference in the Genomic Era. Mol. Biol. Evol. 2020, 37, 1530–1534. [Google Scholar] [CrossRef]
  53. Chevigny, N.; Schatz-Daas, D.; Lotfi, F.; Gualberto, J.M. DNA repair and the stability of the plant mitochondrial genome. Int. J. Mol. Sci. 2020, 21, 328. [Google Scholar] [CrossRef]
  54. Zardoya, R. Recent advances in understanding mitochondrial genome diversity. F1000Res 2020, 9, 270. [Google Scholar] [CrossRef]
  55. Liao, R.; Zhao, M.; Lan, Q.; Peng, S.; Lin, F.; Li, Z. Comprehensive Assembly and Comparative Analysis of Chloroplast Genome and Mitogenome of Prunus salicina var. cordata. Genes 2025, 16, 660. [Google Scholar] [CrossRef]
  56. Smith, D.R.; Keeling, P.J. Mitochondrial and plastid genome architecture: Reoccurring themes, but significant differences at the extremes. Proc. Natl. Acad. Sci. USA 2015, 112, 10177–10184. [Google Scholar] [CrossRef]
  57. Liao, X.F.; Zhao, Y.H.; Kong, X.J.; Khan, A.; Zhou, B.J.; Liu, D.M.; Kashif, M.H.; Chen, P.; Wang, H.; Zhou, R.Y. Complete sequence of kenaf (Hibiscus cannabinus) mitochondrial genome and comparative analysis with the mitochondrial genomes of other plants. Sci. Rep. 2018, 8, 12714. [Google Scholar] [CrossRef]
  58. Niu, Y.; Zhang, T.; Chen, M.; Chen, G.; Liu, Z.; Yu, R.; Han, X.; Chen, K.; Huang, A.; Chen, C.; et al. Analysis of the complete mitochondrial genome of the bitter gourd (Momordica charantia). Plants 2023, 12, 1686. [Google Scholar] [CrossRef]
  59. Kubo, T.; Newton, K.J. Angiosperm mitochondrial genomes and mutations. Mitochondrion 2008, 8, 5–14. [Google Scholar] [CrossRef]
  60. Xu, S.; Teng, K.; Zhang, H.; Wu, J.; Duan, L.; Zhang, H.; Wen, H.; Teng, W.; Yue, Y.; Fan, X. The first complete mitochondrial genome of Carex (C. breviculmis): A significantly expanded genome with highly structural variations. Planta 2023, 258, 43. [Google Scholar] [CrossRef]
  61. Bi, C.; Paterson, A.H.; Wang, X.; Xu, Y.; Wu, D.; Qu, Y.; Jiang, A.; Ye, Q.; Ye, N. Corrigendum to analysis of the complete mitochondrial genome sequence of the diploid cotton Gossypium raimondii by comparative genomics approaches. BioMed. Res. Int. 2016, 2019, 9691253. [Google Scholar] [CrossRef]
  62. Yue, J.P.; Hu, X.Y.; Sun, H.; Yang, Y.P.; Huang, J.L. Widespread impact of horizontal gene transfer on plant colonization of land. Nat. Commun. 2012, 3, 1152. [Google Scholar] [CrossRef]
  63. Sun, M.; Zhang, M.; Chen, X.; Liu, Y.; Liu, B.; Li, J.; Wang, R.; Zhao, K.; Wu, J. Rearrangement and domestication as drivers of Rosaceae mitogenome plasticity. BMC Biol. 2022, 20, 181. [Google Scholar] [CrossRef]
  64. Kwasniak-Owczarek, M.; Kazmierczak, U.; Tomal, A.; Mackiewicz, P.; Janska, H. Deficiency of mitoribosomal S10 protein affects translation and splicing in Arabidopsis mitochondria. Nucleic Acids Res. 2019, 47, 11790–11806. [Google Scholar] [CrossRef]
  65. Michaud, M.; Cognat, V.; Duchene, A.M.; Marechal-Drouard, L. A global picture of tRNA genes in plant genomes. Plant J. 2011, 66, 80–93. [Google Scholar] [CrossRef]
  66. Hayne, C.K.; Lewis, T.A.; Stanley, R.E. Recent insights into the structure, function, and regulation of the eukaryotic transfer RNA splicing endonuclease complex. WIREs RNA 2022, 13, e1717. [Google Scholar] [CrossRef]
  67. Fang, B.; Li, J.; Zhao, Q.; Liang, Y.; Yu, J. Assembly of the complete mitochondrial genome of Chinese plum (Prunus salicina): Characterization of genome recombination and RNA editing sites. Genes 2021, 12, 1970. [Google Scholar] [CrossRef]
  68. Rossetto, M.; McNally, J.; Henry, R.J. Evaluating the potential of SSR flanking regions for examining taxonomic relationships in the Vitaceae. Theor. Appl. Genet. 2002, 104, 61–66. [Google Scholar] [CrossRef]
  69. Bi, C.; Lu, N.; Xu, Y.; He, C.; Lu, Z. Characterization and analysis of the mitochondrial genome of common bean (Phaseolus vulgaris) by comparative genomic approaches. Int. J. Mol. Sci. 2020, 21, 3378. [Google Scholar] [CrossRef]
  70. Freitas, K.; Busanello, C.; Viana, V.E.; Pegoraro, C.; Victoria, F.; Maia, L. An empirical analysis of mtSSRs: Could microsatellite distribution patterns explain the evolution of mitogenomes in plants? Funct. Integr. Genom. 2022, 22, 35–53. [Google Scholar] [CrossRef]
  71. Kuntal, H.; Sharma, V. In silico analysis of SSRs in mitochondrial genomes of plants. OMICS 2011, 15, 783–789. [Google Scholar] [CrossRef]
  72. Romero, H.; Zavala, A.; Musto, H. Codon usage in Chlamydia trachomatis is the result of strand-specific mutational biases and a complex pattern of selective forces. Nucleic Acids Res. 2000, 28, 2084–2090. [Google Scholar] [CrossRef]
  73. Parvathy, S.T.; Udayasuriyan, V.; Bhadana, V. Codon usage bias. Mol. Biol. Rep. 2022, 49, 539–565. [Google Scholar] [CrossRef]
  74. Shi, Y.; Chen, Z.; Jiang, J.; Wu, W.; Xin, Y.; Zeng, W. Assembly and comparative analysis of the complete mitogenome of Rubus chingii var. suavissimus, an exceptional berry plant possessing sweet leaves. Front Plant Sci. 2024, 15, 1504687. [Google Scholar] [CrossRef]
  75. Hershkovitz, M.A.; Lewis, L.A. Deep-level diagnostic value of the rDNA-ITS region. Mol. Biol. Evol. 1996, 13, 1276–1295. [Google Scholar] [CrossRef]
  76. Sloan, D.B.; Warren, J.M.; Williams, A.M.; Wu, Z.; Abdel-Ghany, S.E.; Chicco, A.J.; Havird, J.C. Cytonuclear integration and co-evolution. Nat. Rev. Genet. 2018, 19, 635–648. [Google Scholar] [CrossRef]
  77. Campbell, C.S.; Evans, R.C.; Morgan, D.R.; Dickinson, T.A.; Arsenault, M.P. Phylogeny of Subtribe Pyrinae (Formerly the Maloideae, Rosaceae): Limited Resolution of a Complex Evolutionary History. Plant Syst. Evol. 2007, 266, 119–145. [Google Scholar] [CrossRef]
  78. Meng, K.K.; Chen, S.F.; Xu, K.W.; Zhou, R.C.; Li, M.W.; Dhamala, M.K.; Liao, W.B.; Fan, Q. Phylogenomic analyses based on genome-skimming data reveal cyto-nuclear discordance in the evolutionary history of Cotoneaster (Rosaceae). Mol. Phylogenet. Evol. 2021, 158, 107083. [Google Scholar] [CrossRef] [PubMed]
  79. Xue, T.T.; Janssens, S.B.; Liu, B.B.; Yu, S.X. Phylogenomic conflict analyses of the plastid and mitochondrial genomes via deep genome skimming highlight their independent evolutionary histories: A case study in the cinquefoil genus Potentilla sensu lato (Potentilleae, Rosaceae). Mol. Phylogenet. Evol. 2024, 190, 107956. [Google Scholar] [CrossRef] [PubMed]
  80. Linder, C.R.; Rieseberg, L.H. Reconstructing patterns of reticulate evolution in plants. American J. Bot. 2004, 91, 1700–1708. Available online: https://www.jstor.org/stable/4123861 (accessed on 5 August 2025). [CrossRef]
  81. Zhang, S.D.; Jin, J.J.; Chen, S.Y.; Chase, M.W.; Soltis, D.E.; Li, H.T.; Yang, J.B.; Li, D.Z.; Yi, T.S. Diversification of Rosaceae since the Late Cretaceous based on plastid phylogenomics. New Phytol. 2017, 214, 1355–1367. [Google Scholar] [CrossRef]
  82. Palmer, J.D.; Herbon, L.A. Plant mitochondrial DNA evolues rapidly in structure, but slowly in sequence. J. Mol. Evol. 1998, 28, 87–97. [Google Scholar] [CrossRef] [PubMed]
  83. Mower, J.P.; Sloan, D.B.; Alverson, A.J. Plant Mitochondrial Genome Diversity: The Genomics Revolution. In Plant Genome Diversity; Wendel, J., Greilhuber, J., Dolezel, J., Leitch, I., Eds.; Springer: Vienna, Austria, 2012; Volume 1, pp. 123–144. [Google Scholar] [CrossRef]
Figure 1. Circular architecture of the E. seguinii mitogenome. Gene map showing 71 annotated genes in different functional groups. Features of the transcriptionally clockwise and counter clockwise strands are depicted on the inside and outside of the outer circle, respectively. The inner circle displays the genome coordinates and GC content. Genes from different groups are color-coded for clarity.
Figure 1. Circular architecture of the E. seguinii mitogenome. Gene map showing 71 annotated genes in different functional groups. Features of the transcriptionally clockwise and counter clockwise strands are depicted on the inside and outside of the outer circle, respectively. The inner circle displays the genome coordinates and GC content. Genes from different groups are color-coded for clarity.
Genes 17 00107 g001
Figure 2. Distribution of repeat elements in the mitogenomes of E. seguinii and E. japonica. SSRs: simple sequence repeats; LTRs: Long-term repeats; TRs: Tandem repeats; CDS: Coding sequence; IGS: Intergenic space.
Figure 2. Distribution of repeat elements in the mitogenomes of E. seguinii and E. japonica. SSRs: simple sequence repeats; LTRs: Long-term repeats; TRs: Tandem repeats; CDS: Coding sequence; IGS: Intergenic space.
Genes 17 00107 g002
Figure 3. Comparative analysis of relative synonymous codon usage (RSCU) in the mitogenomes of Eriobotrya species. Stacked bar plots display the RSCU values for each codon (except STOP codons) organized by amino acid functional groups. Each bar represents the RSCU value for an amino acid partitioned by individual codons. Species comparison showing E. seguinii (left) and E. japonica (right). Codon labels within the bars indicate specific nucleotide triplets.
Figure 3. Comparative analysis of relative synonymous codon usage (RSCU) in the mitogenomes of Eriobotrya species. Stacked bar plots display the RSCU values for each codon (except STOP codons) organized by amino acid functional groups. Each bar represents the RSCU value for an amino acid partitioned by individual codons. Species comparison showing E. seguinii (left) and E. japonica (right). Codon labels within the bars indicate specific nucleotide triplets.
Genes 17 00107 g003
Figure 4. Nucleotide diversity analysis (Pi-value) of the complete mitogenomes of Eriobotrya species. (A) Genes under Pi value category from low to high. (B) Distribution of gene numbers among the Pi value category.
Figure 4. Nucleotide diversity analysis (Pi-value) of the complete mitogenomes of Eriobotrya species. (A) Genes under Pi value category from low to high. (B) Distribution of gene numbers among the Pi value category.
Genes 17 00107 g004
Figure 5. Maximum likelihood (ML) tree of Rosaceae based on mitogenome protein-coding genes. The numbers at the nodes represent ML bootstrap percentages (100 replicates) and Bayesian inference (BI) posterior probabilities (1.0). Rosaceae is divided into eight clades and correspond to the color-legend.
Figure 5. Maximum likelihood (ML) tree of Rosaceae based on mitogenome protein-coding genes. The numbers at the nodes represent ML bootstrap percentages (100 replicates) and Bayesian inference (BI) posterior probabilities (1.0). Rosaceae is divided into eight clades and correspond to the color-legend.
Genes 17 00107 g005
Table 1. Basic characteristics of complete mitogenomes of Eriobotrya taxa.
Table 1. Basic characteristics of complete mitogenomes of Eriobotrya taxa.
E. seguiniiE. japonica
Total length (bp)372,899434,980
Total number of genes (unique)96 (71)67 (58; 71 *)
Protein-coding genes52 (47)41 (40; 41 *)
rRNA genes43 (3 *)
tRNA genes40 (20)23 (15; 22 *)
Genes with intron (s)138
GC content (%)4645.4 (37.80 *)
A (%)27.227.3
G (%)2322.6
C (%)22.622.9
T (%)27.227.3
GenBank accessionsSRR35934444MN481990
* indicates result of Yang et al. [24].
Table 2. Comparative gene compositions of Eriobotrya mitogenomes.
Table 2. Comparative gene compositions of Eriobotrya mitogenomes.
CategoryGene GroupsGenes in E. seguiniiGenes in E. japonica
Core genesATP synthaseatp1, atp4, atp6, atp8, atp9, atp9-fragment *atp1, atp4, atp6, atp8, atp
Cytochrome C biogenesisccmB, ccmC, ccmFc *, ccmFnccmB, ccmC, ccmFc *, ccmFn
Ubiquinol cytochrome c reductasecobcob
Cytochrome c oxidasecox1, cox2, cox2-fragment (2), cox3cox1, cox2, cox3
MaturasematRmatR
Variable genesORFsORF215, ORF216, ORF230, ORF230-fragment (3), ORF234, ORF300, ORF300-fragment *, ORF332, ORF354ORF215, ORF216, ORF230, ORF234, ORF300, ORF332, ORF354
NADH dehydrogenasenad1 **, nad1-fragment (2), nad2 **, nad2-fragment *, nad3, nad4 ***, nad4L, nad5 *, nad5-fragment (2) *, nad6, nad7 ****, nad9nad1 ****, nad2 ****, nad3, nad4 ***, nad4 (2) ***, nad4L, nad5 ***, nad5-fragment (2), nad6, nad7 ****, nad9
Transport membrane proteinmttBmttB
Succinate dehydrogenasesdh4sdh4
Ribosomal Protein (LSU)rpl5, rpl10rpl5, rpl10
Ribosomal Protein (SSU)rps1, rps3, rps4, rps12, rps13, rps14rps1, rps3, rps4, rps12, rps13, rps14
Ribosomal RNAsrrn5, rrn18, rrn5-fragment, rrn26rrn5, rrn18, rrn26
Transfer RNAstrnK-UUU, trnS-UGA(2), trnS-GCU (2), trnW-CCA, trnP-GGG, trnP-UGG, trnP-UGG-fragment, trnF-GAA (3), trnC-GCA (2), trnN-GUU (2), trnY-GUA (2), trnE-UUC (4) i, trnD-GUC (2), trnTERM-UUA, trnnull-NNN(3), trnM-CAU (6) i, trnG-GCC (2), trnQ-UUG, trnH-GUG (2), trnT-UGUtrnK-TTT, trnS-GCT *, trnS-TGA, trnW-CCA, trnP-TGG, trnF-GAA (3), trnC-GCA, trnN-GTT, trnY-GTA, trnE-TTC (3), trnD-GTC, trnD-GTC (2), trnM-CAT (4), trnG-GCC, trnQ-TTG, trnH-GTG
Notes: Gene *: Gene with one intron; Gene **: Gene with two introns; Gene ***: Gene with three introns; Gene ****: Gene with four introns; Gene i: one copy has one intron; Numbers in the first bracket indicate the gene copy; Bold text indicates gene present in one genome of Eriobotrya.
Table 3. Sequence diversity of the Eriobotrya mitogenomes.
Table 3. Sequence diversity of the Eriobotrya mitogenomes.
Sequence InformationMitochondrial Genome Sequences (mtDNA)
Number of sequences (n)56
Number of Eriobotrya species (n)2
Alignment length (bp)45,360
Invariable sites (bp)10,831
Variable sites (bp)1102
Parsimony-information sites (bp)614
Total number of mutations (bp)1176
GC contents bp (%)43.1
Total nucleotide diversity (Pi)0.01577
n: Total number, bp: Base Pairs, %: Percent.
Disclaimer/Publisher’s Note: The statements, opinions and data contained in all publications are solely those of the individual author(s) and contributor(s) and not of MDPI and/or the editor(s). MDPI and/or the editor(s) disclaim responsibility for any injury to people or property resulting from any ideas, methods, instructions or products referred to in the content.

Share and Cite

MDPI and ACS Style

Idrees, M.; Safiul Azam, F.M.; Li, M.; Zhang, Z.; Wang, H.; Lv, Y. Assembly, Characterization and Comparative Analysis of the Complete Mitogenome of Small-Leaved Eriobotrya seguinii (Maleae, Rosaceae). Genes 2026, 17, 107. https://doi.org/10.3390/genes17010107

AMA Style

Idrees M, Safiul Azam FM, Li M, Zhang Z, Wang H, Lv Y. Assembly, Characterization and Comparative Analysis of the Complete Mitogenome of Small-Leaved Eriobotrya seguinii (Maleae, Rosaceae). Genes. 2026; 17(1):107. https://doi.org/10.3390/genes17010107

Chicago/Turabian Style

Idrees, Muhammad, Fardous Mohammad Safiul Azam, Meng Li, Zhiyong Zhang, Hui Wang, and Yunyun Lv. 2026. "Assembly, Characterization and Comparative Analysis of the Complete Mitogenome of Small-Leaved Eriobotrya seguinii (Maleae, Rosaceae)" Genes 17, no. 1: 107. https://doi.org/10.3390/genes17010107

APA Style

Idrees, M., Safiul Azam, F. M., Li, M., Zhang, Z., Wang, H., & Lv, Y. (2026). Assembly, Characterization and Comparative Analysis of the Complete Mitogenome of Small-Leaved Eriobotrya seguinii (Maleae, Rosaceae). Genes, 17(1), 107. https://doi.org/10.3390/genes17010107

Note that from the first issue of 2016, this journal uses article numbers instead of page numbers. See further details here.

Article Metrics

Article metric data becomes available approximately 24 hours after publication online.
Back to TopTop