JCHAIN: A Prognostic Marker Based on Pan-Cancer Analysis to Inhibit Breast Cancer Progression
Abstract
1. Introduction
2. Materials and Methods
2.1. Data Acquisition and Processing
2.2. Gene Expression Analysis
2.3. Survival Prognosis Analysis
2.4. Analysis of Genetic Modifications
2.5. Methylation Analysis of JCHAIN in Pan-Cancer
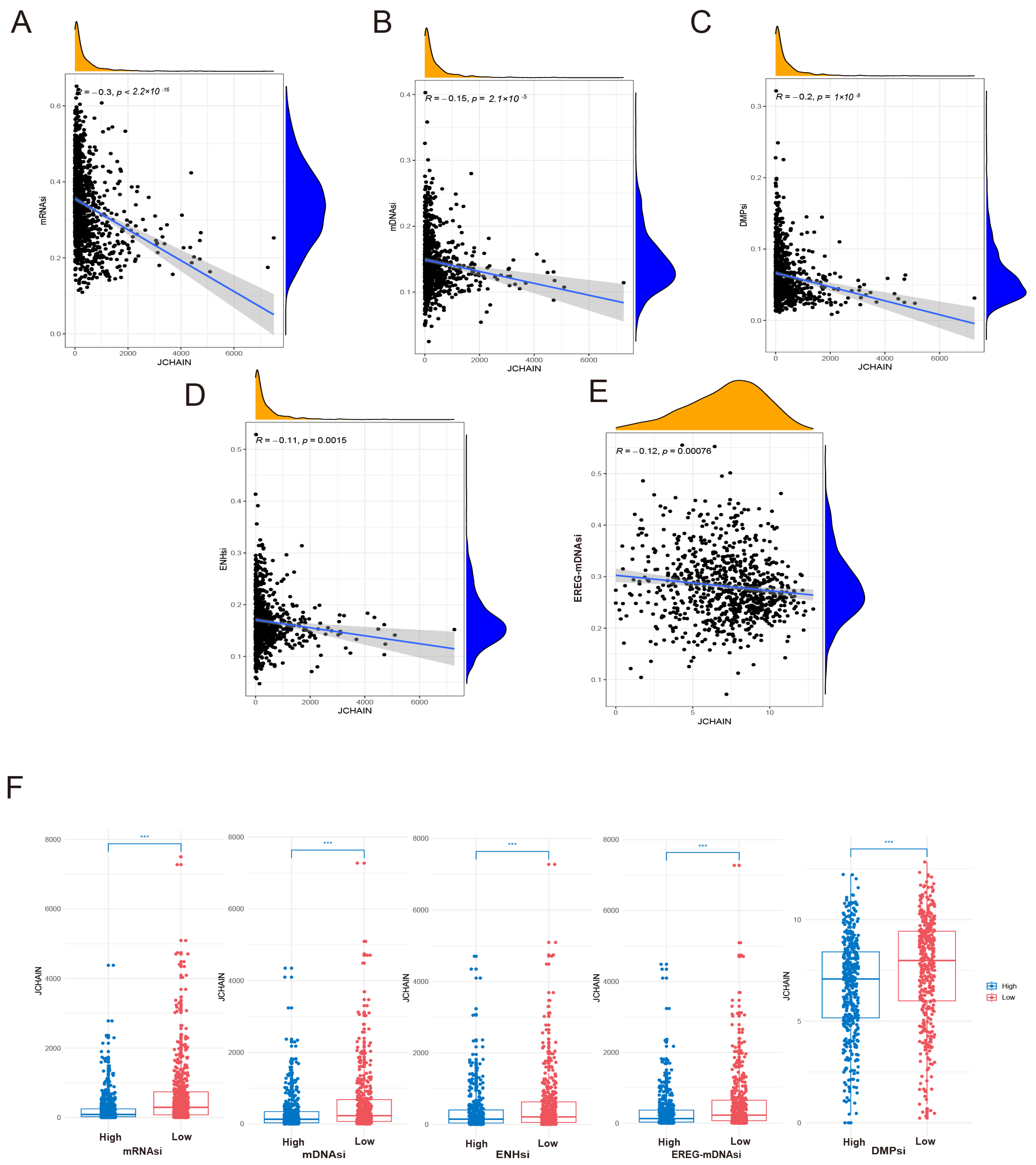
2.6. Correlation of JCHAIN with Cell Stemness in BRCA
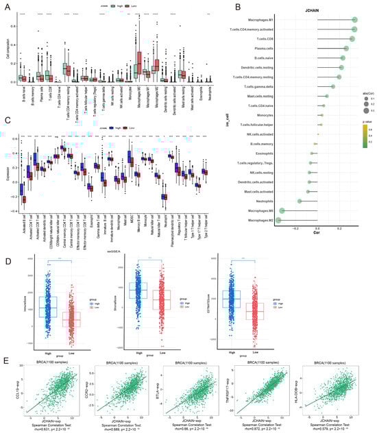
2.7. Immunoinfiltration Analysis of JCHAIN
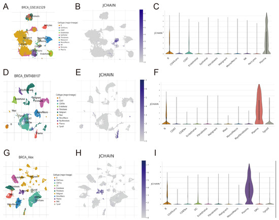
2.8. Single-Cell Analysis of JCHAIN and Spatial Transcriptome Analyses
2.9. Enrichment Analysis of JCHAIN
2.10. Cell Transfection
2.11. CCK-8 Experiment
2.12. Cell Scratching Assay
2.13. Experiments in Colony Generation
2.14. Western Blot
2.15. Transwell Test
2.16. Protein-Protein Molecular Docking
2.17. RT-PCR
2.18. Statistical Analysis
3. Results
3.1. Gene Expression of the JCHAIN in Pan-Cancer
3.2. Prognostic Analysis of JCHAIN in Pan-Cancer
3.3. The JCHAIN Gene Mutations in Pan-Cancer
3.4. Methylation Analysis of the JCHAIN in Pan-Cancer
3.5. Immunoinfiltration Analysis of the JCHAIN in Pan-Cancer
3.6. Association of the JCHAIN with Pathological Features and Prognosis in BRCA
3.7. The JCHAIN in BRCA in Relation to Cell Stemness
3.8. Correlation of the JCHAIN with Immune Cell Infiltration in BRCA
3.9. Spatial Transcriptomics in the JCHAIN
3.10. The JCHAIN Enrichment Analysis in Breast Cancer
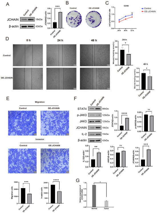
3.11. The JCHAIN Inhibits Breast Cancer Progression Through IL-2 and STAT4
4. Discussion
5. Conclusions
Supplementary Materials
Author Contributions
Funding
Institutional Review Board Statement
Informed Consent Statement
Data Availability Statement
Acknowledgments
Conflicts of Interest
Abbreviations
| ACC | Adrenocortical Carcinoma |
| BLCA | Bladder Urothelial Carcinoma |
| BRCA | Breast Invasive Carcinoma |
| CESC | Cervical Squamous Cell Carcinoma and Endocervical Adenocarcinoma |
| CHOL | Cholangiocarcinoma |
| COAD | Colon Adenocarcinoma |
| DLBC | Diffuse Large B cell Lymphoma |
| ESCA | Esophageal Carcinoma |
| GBM | Glioblastoma Multiforme |
| HNSC | Head and Neck Squamous Cell Carcinoma |
| KICH | Kidney Chromophobe |
| KIRC | Kidney Renal Clear Cell Carcinoma |
| KIRP | Kidney Renal Papillary Cell Carcinoma |
| LAML | Acute Myeloid Leukaemia |
| LGG | Brain Lower Grade Glioma |
| LIHC | Liver Hepatocellular Carcinoma |
| LUAD | Lung Adenocarcinoma |
| LUSC | Lung Squamous Cell Carcinoma |
| MESO | Mesothelioma |
| OV | Ovarian Serous Cystadenocarcinoma |
| PAAD | Pancreatic Adenocarcinoma |
| PCPG | Pheochromocytoma and Paraganglioma |
| PRAD | Prostate Adenocarcinoma |
| READ | Rectum Adenocarcinoma |
| SARC | Sarcoma |
| SKCM | Skin Cutaneous Melanoma |
| STAD | Stomach Adenocarcinoma |
| TGCT | Testicular Germ Cell Tumours |
| THCA | Thyroid Carcinoma |
| THYM | Thymoma |
| UCEC | Uterine Corpus Endometrial Carcinoma |
| UCS | Uterine Carcinosarcoma |
| UVM | Uveal Melanoma |
| KEGG | Kyoto Encyclopedia of Genes and Genomes |
| GSEA | Gene Set Enrichment Analysis |
| TISIDB | Tumor Immune System Interaction Database |
References
- Bray, F.; Laversanne, M.; Sung, H.; Ferlay, J.; Siegel, R.L.; Soerjomataram, I.; Jemal, A. Global Cancer Statistics 2022: GLOBOCAN Estimates of Incidence and Mortality Worldwide for 36 Cancers in 185 Countries. CA Cancer J. Clin. 2024, 74, 229–263. [Google Scholar] [CrossRef] [PubMed]
- DeRogatis, J.M.; Viramontes, K.M.; Neubert, E.N.; Tinoco, R. PSGL-1 Immune Checkpoint Inhibition for CD4+ T Cell Cancer Immunotherapy. Front. Immunol. 2021, 12, 636238. [Google Scholar] [CrossRef] [PubMed]
- Zeng, H.; Chen, W.; Zheng, R.; Zhang, S.; Ji, J.S.; Zou, X.; Xia, C.; Sun, K.; Yang, Z.; Li, H.; et al. Changing Cancer Survival in China during 2003–15: A Pooled Analysis of 17 Population-Based Cancer Registries. Lancet Glob. Health 2018, 6, e555–e567. [Google Scholar] [CrossRef] [PubMed]
- Hamann, M.; Grill, S.; Struck, J.; Bergmann, A.; Hartmann, O.; Pölcher, M.; Kiechle, M. Detection of Early Breast Cancer Beyond Mammographic Screening: A Promising Biomarker Panel. Biomark. Med. 2019, 13, 1107–1117. [Google Scholar] [CrossRef]
- Matsumoto, M.L. Molecular Mechanisms of Multimeric Assembly of IgM and IgA. Annu. Rev. Immunol. 2022, 40, 221–247. [Google Scholar] [CrossRef]
- Wang, M.; Wu, Y.; Li, X.; Dai, M.; Li, S. IGJ Suppresses Breast Cancer Growth and Metastasis by Inhibiting EMT via the NF-κB Signaling Pathway. Int. J. Oncol. 2023, 63, 105. [Google Scholar] [CrossRef]
- Kotol, D.; Woessmann, J.; Hober, A.; Álvez, M.B.; Tran Minh, K.H.; Pontén, F.; Fagerberg, L.; Uhlén, M.; Edfors, F. Absolute Quantification of Pan-Cancer Plasma Proteomes Reveals Unique Signature in Multiple Myeloma. Cancers 2023, 15, 4764. [Google Scholar] [CrossRef]
- Chen, Z.; Zhang, Y. Development of an Immune-Related Gene Signature Applying Ridge Method for Improving Immunotherapy Responses and Clinical Outcomes in Lung Adenocarcinoma. PeerJ 2025, 13, e19121. [Google Scholar] [CrossRef]
- Zhao, A.; Zhou, S.; Yang, X.; Lu, H.; Zou, D.; Zhang, X.; Liu, L. Transcription Factor Networks and Novel Immune Biomarkers Reveal Key Prognostic and Therapeutic Insights in Ovarian Cancer. Discov. Oncol. 2025, 16, 309. [Google Scholar] [CrossRef]
- Fan, G.; Tao, C.; Li, L.; Xie, T.; Tang, L.; Han, X.; Shi, Y. The Co-Location of MARCO+ Tumor-Associated Macrophages and CTSE+ Tumor Cells Determined the Poor Prognosis in Intrahepatic Cholangiocarcinoma. Hepatology 2025, 82, 25–41. [Google Scholar] [CrossRef]
- Hoadley, K.A.; Yau, C.; Hinoue, T.; Wolf, D.M.; Lazar, A.J.; Drill, E.; Shen, R.; Taylor, A.M.; Cherniack, A.D.; Thorsson, V.; et al. Cell-of-Origin Patterns Dominate the Molecular Classification of 10,000 Tumors from 33 Types of Cancer. Cell 2018, 173, 291–304.e6. [Google Scholar] [CrossRef]
- Chandrashekar, D.S.; Karthikeyan, S.K.; Korla, P.K.; Patel, H.; Shovon, A.R.; Athar, M.; Netto, G.J.; Qin, Z.S.; Kumar, S.; Manne, U.; et al. UALCAN: An Update to the Integrated Cancer Data Analysis Platform. Neoplasia 2022, 25, 18–27. [Google Scholar] [CrossRef] [PubMed]
- Zhao, S.; Xie, Y.; Ding, X.; Zheng, C.; Chen, J.; Zhao, N.; Ji, Y.; Wang, Q.; Liu, Y.; Cheng, C. Exploring the Causal Relationship between Antihypertensive Drugs and Glioblastoma by Combining Drug Target Mendelian Randomization Study, eQTL Colocalization, and Single-cell RNA Sequencing. Environ. Toxicol. 2024, 39, 3425–3433. [Google Scholar] [CrossRef] [PubMed]
- Ru, B.; Wong, C.N.; Tong, Y.; Zhong, J.Y.; Zhong, S.S.W.; Wu, W.C.; Chu, K.C.; Wong, C.Y.; Lau, C.Y.; Chen, I.; et al. TISIDB: An Integrated Repository Portal for Tumor–Immune System Interactions. Bioinformatics 2019, 35, 4200–4202. [Google Scholar] [CrossRef] [PubMed]
- Győrffy, B. Integrated Analysis of Public Datasets for the Discovery and Validation of Survival-Associated Genes in Solid Tumors. Innovation 2024, 5, 100625. [Google Scholar] [CrossRef] [PubMed]
- Gao, J.; Aksoy, B.A.; Dogrusoz, U.; Dresdner, G.; Gross, B.; Sumer, S.O.; Sun, Y.; Jacobsen, A.; Sinha, R.; Larsson, E.; et al. Integrative Analysis of Complex Cancer Genomics and Clinical Profiles Using the cBioPortal. Sci. Signal. 2013, 6, pl1. [Google Scholar] [CrossRef] [PubMed]
- Thorsson, V.; Gibbs, D.L.; Brown, S.D.; Wolf, D.; Bortone, D.S.; Ou Yang, T.-H.; Porta-Pardo, E.; Gao, G.F.; Plaisier, C.L.; Eddy, J.A.; et al. The Immune Landscape of Cancer. Immunity 2018, 48, 812–830.e14. [Google Scholar] [CrossRef]
- Coleman, R.L.; Oza, A.M.; Lorusso, D.; Aghajanian, C.; Oaknin, A.; Dean, A.; Colombo, N.; Weberpals, J.I.; Clamp, A.; Scambia, G.; et al. Rucaparib Maintenance Treatment for Recurrent Ovarian Carcinoma after Response to Platinum Therapy (ARIEL3): A Randomised, Double-Blind, Placebo-Controlled, Phase 3 Trial. Lancet 2017, 390, 1949–1961. [Google Scholar] [CrossRef]
- Tang, Z.; Kang, B.; Li, C.; Chen, T.; Zhang, Z. GEPIA2: An Enhanced Web Server for Large-Scale Expression Profiling and Interactive Analysis. Nucleic Acids Res. 2019, 47, W556–W560. [Google Scholar] [CrossRef]
- Li, T.; Fu, J.; Zeng, Z.; Cohen, D.; Li, J.; Chen, Q.; Li, B.; Liu, X.S. TIMER2.0 for Analysis of Tumor-Infiltrating Immune Cells. Nucleic Acids Res. 2020, 48, W509–W514. [Google Scholar] [CrossRef]
- Shi, H.; Chai, P.; Jia, R.; Fan, X. Novel Insight into the Regulatory Roles of Diverse RNA Modifications: Re-Defining the Bridge between Transcription and Translation. Mol. Cancer 2020, 19, 78. [Google Scholar] [CrossRef] [PubMed]
- Malta, T.M.; Sokolov, A.; Gentles, A.J.; Burzykowski, T.; Poisson, L.; Weinstein, J.N.; Kamińska, B.; Huelsken, J.; Omberg, L.; Gevaert, O.; et al. Machine Learning Identifies Stemness Features Associated with Oncogenic Dedifferentiation. Cell 2018, 173, 338–354.e15. [Google Scholar] [CrossRef]
- The Gene Ontology Consortium. The Gene Ontology Resource: 20 Years and Still GOing Strong. Nucleic Acids Res. 2019, 47, D330–D338. [Google Scholar] [CrossRef] [PubMed]
- Zhang, D.; Wang, M.; Peng, L.; Yang, X.; Li, K.; Yin, H.; Xia, C.; Cui, F.; Huang, H.; Jin, Z. Identification and Validation of Three PDAC Subtypes and Individualized GSVA Immune Pathway-Related Prognostic Risk Score Formula in Pancreatic Ductal Adenocarcinoma Patients. J. Oncol. 2021, 2021, 4986227. [Google Scholar] [CrossRef] [PubMed]
- Szklarczyk, D.; Gable, A.L.; Nastou, K.C.; Lyon, D.; Kirsch, R.; Pyysalo, S.; Doncheva, N.T.; Legeay, M.; Fang, T.; Bork, P.; et al. The STRING Database in 2021: Customizable Protein–Protein Networks, and Functional Characterization of User-Uploaded Gene/Measurement Sets. Nucleic Acids Res. 2021, 49, D605–D612. [Google Scholar] [CrossRef]
- Fleming, J.; Magana, P.; Nair, S.; Tsenkov, M.; Bertoni, D.; Pidruchna, I.; Lima Afonso, M.Q.; Midlik, A.; Paramval, U.; Žídek, A.; et al. AlphaFold Protein Structure Database and 3D-Beacons: New Data and Capabilities. J. Mol. Biol. 2025, 437, 168967. [Google Scholar] [CrossRef]
- Singh, A.; Dauzhenka, T.; Kundrotas, P.J.; Sternberg, M.J.E.; Vakser, I.A. Application of Docking Methodologies to Modeled Proteins. Proteins 2020, 88, 1180–1188. [Google Scholar] [CrossRef]
- Kawasaki, K.; Ohta, Y.; Castro, C.D.; Flajnik, M.F. The Immunoglobulin J Chain Is an Evolutionarily Co-Opted Chemokine. Proc. Natl. Acad. Sci. USA 2024, 121, e2318995121. [Google Scholar] [CrossRef]
- Wu, S.; Bao, H.; Bau, T. Integrated Metabolomics and Transcriptomics to Reveal the Anti-Tumor Mechanisms of Sanghuangporus Mongolicus Ethyl Acetate Extract in H22 Tumor-Bearing Mice. Fitoterapia 2025, 183, 106536. [Google Scholar] [CrossRef]
- Källberg, E.; Leandersson, T. Analysis of Antigen-Specific and Naturally Occurring IgM and IgA Steady-State Levels in J-Chain Negative C57BL/6 Mice. Scand. J. Immunol. 2006, 63, 430–434. [Google Scholar] [CrossRef]
- Ma, L.; Li, C.; Yin, H.; Huang, J.; Yu, S.; Zhao, J.; Tang, Y.; Yu, M.; Lin, J.; Ding, L.; et al. The Mechanism of DNA Methylation and miRNA in Breast Cancer. Int. J. Mol. Sci. 2023, 24, 9360. [Google Scholar] [CrossRef]
- Bai, X.; Huang, J.; Jin, Y.; Chen, J.; Zhou, S.; Dong, L.; Han, X.; He, X. M6A RNA Methylation in Biliary Tract Cancer: The Function Roles and Potential Therapeutic Implications. Cell Death Discov. 2024, 10, 83. [Google Scholar] [CrossRef]
- Klec, C.; Knutsen, E.; Schwarzenbacher, D.; Jonas, K.; Pasculli, B.; Heitzer, E.; Rinner, B.; Krajina, K.; Prinz, F.; Gottschalk, B.; et al. ALYREF, a Novel Factor Involved in Breast Carcinogenesis, Acts through Transcriptional and Post-Transcriptional Mechanisms Selectively Regulating the Short NEAT1 Isoform. Cell. Mol. Life Sci. 2022, 79, 391. [Google Scholar] [CrossRef] [PubMed]
- Jin, T.; Yang, L.; Chang, C.; Luo, H.; Wang, R.; Gan, Y.; Sun, Y.; Guo, Y.; Tang, R.; Chen, S.; et al. HnRNPA2B1 ISGylation Regulates m6A-Tagged mRNA Selective Export via ALYREF/NXF1 Complex to Foster Breast Cancer Development. Adv. Sci. 2024, 11, 2307639. [Google Scholar] [CrossRef]
- Jin, H.; Chen, Y.; Zhang, D.; Lin, J.; Huang, S.; Wu, X.; Deng, W.; Huang, J.; Yao, Y. YTHDF2 Favors Protumoral Macrophage Polarization and Implies Poor Survival Outcomes in Triple Negative Breast Cancer. iScience 2024, 27, 109902. [Google Scholar] [CrossRef]
- Meeuwsen, M.H.; Wouters, A.K.; Wachsmann, T.L.A.; Hagedoorn, R.S.; Kester, M.G.D.; Remst, D.F.G.; Van Der Steen, D.M.; De Ru, A.H.; Van Hees, E.P.; Kremer, M.; et al. Broadly Applicable TCR-Based Therapy for Multiple Myeloma Targeting the Immunoglobulin J Chain. J. Hematol. Oncol. 2023, 16, 16. [Google Scholar] [CrossRef] [PubMed]
- Li, Z.; Zheng, C.; Liu, H.; Lv, J.; Wang, Y.; Zhang, K.; Kong, S.; Chen, F.; Kong, Y.; Yang, X.; et al. A Novel Oxidative Stress-Related Gene Signature as an Indicator of Prognosis and Immunotherapy Responses in HNSCC. Aging 2023, 15, 14957–14984. [Google Scholar] [CrossRef] [PubMed]
- Steinmetz, T.D.; Thomas, J.; Reimann, L.; Himmelreich, A.-K.; Schulz, S.R.; Golombek, F.; Castiglione, K.; Jäck, H.-M.; Brodesser, S.; Warscheid, B.; et al. Identification of TFG- and Autophagy-Regulated Proteins and Glycerophospholipids in B Cells. J. Proteome Res. 2024, 23, 1615–1633. [Google Scholar] [CrossRef]
- Xu, A.Q.; Barbosa, R.R.; Calado, D.P. Genetic Timestamping of Plasma Cells in Vivo Reveals Tissue-Specific Homeostatic Population Turnover. eLife 2020, 9, e59850. [Google Scholar] [CrossRef]
- Xue, S.; Su, X.; Ke, L.; Huang, Y. CXCL9 Correlates with Antitumor Immunity and Is Predictive of a Favorable Prognosis in Uterine Corpus Endometrial Carcinoma. Front. Oncol. 2023, 13, 1077780. [Google Scholar] [CrossRef]
- Lin, F.; Lin, K.; Li, D.; Kong, W.; Zhuang, J.; He, W.; Wei, X.; Xiao, T.; Zu, H.; Zhang, Z.; et al. Machine Learning-Based Integration Identifies Plasma Cells-Related Gene Signature ST6GAL1 in Idiopathic Pulmonary Fibrosis. BMC Pulm Med 2025, 25, 295. [Google Scholar] [CrossRef] [PubMed]
- Kaler, C.; Dollar, J.; Cruz, A.; Kuznetsoff, J.; Sanchez, M.; Decatur, C.; Licht, J.; Smalley, K.; Correa, Z.; Kurtenbach, S.; et al. BAP1 Loss Promotes Suppressive Tumor Immune Microenvironment via Upregulation of PROS1 in Class 2 Uveal Melanomas. Cancers 2022, 14, 3678. [Google Scholar] [CrossRef] [PubMed]
- Wang, Y.; Xu, Y.; Dai, X.; Lin, X.; Shan, Y.; Ye, J. The Prognostic Landscape of Adaptive Immune Resistance Signatures and Infiltrating Immune Cells in the Tumor Microenvironment of Uveal Melanoma. Exp. Eye Res. 2020, 196, 108069. [Google Scholar] [CrossRef]
- De Domenico, P.; Gagliardi, F.; Roncelli, F.; Snider, S.; Mortini, P. Tumor-Infiltrating and Circulating B Cells Mediate Local and Systemic Immunomodulatory Mechanisms in Glioblastoma. J. Neuro-Oncol. 2025, 172, 527–548. [Google Scholar] [CrossRef] [PubMed]
- Fei, X.; Wu, J.; Tian, H.; Jiang, D.; Chen, H.; Yan, K.; Wang, Y.; Zhao, Y.; Chen, H.; Xie, X.; et al. Glioma Stem Cells Remodel Immunotolerant Microenvironment in GBM and Are Associated with Therapeutic Advancements. Cancer Biomark. 2024, 41, 1–24. [Google Scholar] [CrossRef]
- Han, S.; Feng, S.; Ren, M.; Ma, E.; Wang, X.; Xu, L.; Xu, M. Glioma Cell-Derived Placental Growth Factor Induces Regulatory B Cells. Int. J. Biochem. Cell Biol. 2014, 57, 63–68. [Google Scholar] [CrossRef]
- Lee-Chang, C.; Rashidi, A.; Miska, J.; Zhang, P.; Pituch, K.C.; Hou, D.; Xiao, T.; Fischietti, M.; Kang, S.J.; Appin, C.L.; et al. Myeloid-Derived Suppressive Cells Promote B Cell–Mediated Immunosuppression via Transfer of PD-L1 in Glioblastoma. Cancer Immunol. Res. 2019, 7, 1928–1943. [Google Scholar] [CrossRef]
- Wang, Y.; Zhu, M.; Guo, F.; Song, Y.; Fan, X.; Qin, G. Identification of Tumor Microenvironment-Related Prognostic Biomarkers in Luminal Breast Cancer. Front. Genet. 2020, 11, 555865. [Google Scholar] [CrossRef]
- Liu, G.; Zeng, X.; Wu, B.; Zhao, J.; Pan, Y. RNA-Seq Analysis of Peripheral Blood Mononuclear Cells Reveals Unique Transcriptional Signatures Associated with Radiotherapy Response of Nasopharyngeal Carcinoma and Prognosis of Head and Neck Cancer. Cancer Biol. Ther. 2020, 21, 139–146. [Google Scholar] [CrossRef]
- Wang, S.; Yu, L.; Shi, W.; Li, X.; Yu, L. Prognostic Roles of Signal Transducers and Activators of Transcription Family in Human Breast Cancer. Biosci. Rep. 2018, 38, BSR20171175. [Google Scholar] [CrossRef]
- Guo, L. Transcription Factor STAT4 Counteracts Radiotherapy Resistance in Breast Carcinoma Cells by Activating the MALAT1/miR-21-5p/THRB Regulatory Network. Am. J. Cancer Res. 2024, 14, 1501–1522. [Google Scholar] [CrossRef] [PubMed]
- Zhou, J.; Xu, X.-Z.; Hu, Y.-R.; Hu, A.-R.; Zhu, C.-L.; Gao, G.-S. Cryptotanshinone Induces Inhibition of Breast Tumor Growth by Cytotoxic CD4+ T Cells through the JAK2/STAT4/ Perforin Pathway. Asian Pac. J. Cancer Prev. 2014, 15, 2439–2445. [Google Scholar] [CrossRef] [PubMed]
- Wang, K.S.; Frank, D.A.; Ritz, J. Interleukin-2 Enhances the Response of Natural Killer Cells to Interleukin-12 through up-Regulation of the Interleukin-12 Receptor and STAT4. Blood 2000, 95, 3183–3190. [Google Scholar] [CrossRef] [PubMed]
- Lupov, I.P.; Voiles, L.; Han, L.; Schwartz, A.; De La Rosa, M.; Oza, K.; Pelloso, D.; Sahu, R.P.; Travers, J.B.; Robertson, M.J.; et al. Acquired STAT4 Deficiency as a Consequence of Cancer Chemotherapy. Blood 2011, 118, 6097–6106. [Google Scholar] [CrossRef]
- Almansour, S.; Dunster, J.L.; Crofts, J.J.; Nelson, M.R. Modelling the Continuum of Macrophage Phenotypes and Their Role in Inflammation. Math. Biosci. 2024, 377, 109289. [Google Scholar] [CrossRef]
- Mahmoudi, M.; Taghavi-Farahabadi, M.; Hashemi, S.M.; Mousavizadeh, K.; Rezaei, N.; Mojtabavi, N. Reprogramming Tumor-Associated Macrophages Using Exosomes from M1 Macrophages. Biochem. Biophys. Res. Commun. 2024, 733, 150697. [Google Scholar] [CrossRef]
- Cao, W.; Peters, J.H.; Nieman, D.; Sharma, M.; Watson, T.; Yu, J. Macrophage Subtype Predicts Lymph Node Metastasis in Oesophageal Adenocarcinoma and Promotes Cancer Cell Invasion In Vitro. Br. J. Cancer 2015, 113, 738–746. [Google Scholar] [CrossRef]
- Sousa, S.; Brion, R.; Lintunen, M.; Kronqvist, P.; Sandholm, J.; Mönkkönen, J.; Kellokumpu-Lehtinen, P.-L.; Lauttia, S.; Tynninen, O.; Joensuu, H.; et al. Human Breast Cancer Cells Educate Macrophages toward the M2 Activation Status. Breast Cancer Res. 2015, 17, 101. [Google Scholar] [CrossRef]
- Cyster, J.G.; Allen, C.D.C. B Cell Responses: Cell Interaction Dynamics and Decisions. Cell 2019, 177, 524–540. [Google Scholar] [CrossRef]
- Hu, Q.; Hong, Y.; Qi, P.; Lu, G.; Mai, X.; Xu, S.; He, X.; Guo, Y.; Gao, L.; Jing, Z.; et al. Atlas of Breast Cancer Infiltrated B-Lymphocytes Revealed by Paired Single-Cell RNA-Sequencing and Antigen Receptor Profiling. Nat. Commun. 2021, 12, 2186. [Google Scholar] [CrossRef]
- Li, Q.; Lao, X.; Pan, Q.; Ning, N.; Yet, J.; Xu, Y.; Li, S.; Chang, A.E. Adoptive Transfer of Tumor Reactive B Cells Confers Host T-Cell Immunity and Tumor Regression. Clin. Cancer Res. 2011, 17, 4987–4995. [Google Scholar] [CrossRef]
- Kemp, T.J.; Moore, J.M.; Griffith, T.S. Human B Cells Express Functional TRAIL/Apo-2 Ligand after CpG-Containing Oligodeoxynucleotide Stimulation. J. Immunol. 2004, 173, 892–899. [Google Scholar] [CrossRef]













Disclaimer/Publisher’s Note: The statements, opinions and data contained in all publications are solely those of the individual author(s) and contributor(s) and not of MDPI and/or the editor(s). MDPI and/or the editor(s) disclaim responsibility for any injury to people or property resulting from any ideas, methods, instructions or products referred to in the content. |
© 2025 by the authors. Licensee MDPI, Basel, Switzerland. This article is an open access article distributed under the terms and conditions of the Creative Commons Attribution (CC BY) license (https://creativecommons.org/licenses/by/4.0/).
Share and Cite
Zhao, J.; Chen, W.; Li, L.; Zhang, Z.; Wang, Y. JCHAIN: A Prognostic Marker Based on Pan-Cancer Analysis to Inhibit Breast Cancer Progression. Genes 2025, 16, 1070. https://doi.org/10.3390/genes16091070
Zhao J, Chen W, Li L, Zhang Z, Wang Y. JCHAIN: A Prognostic Marker Based on Pan-Cancer Analysis to Inhibit Breast Cancer Progression. Genes. 2025; 16(9):1070. https://doi.org/10.3390/genes16091070
Chicago/Turabian StyleZhao, Jinfeng, Wanquan Chen, Longpeng Li, Zhibin Zhang, and Yaxin Wang. 2025. "JCHAIN: A Prognostic Marker Based on Pan-Cancer Analysis to Inhibit Breast Cancer Progression" Genes 16, no. 9: 1070. https://doi.org/10.3390/genes16091070
APA StyleZhao, J., Chen, W., Li, L., Zhang, Z., & Wang, Y. (2025). JCHAIN: A Prognostic Marker Based on Pan-Cancer Analysis to Inhibit Breast Cancer Progression. Genes, 16(9), 1070. https://doi.org/10.3390/genes16091070
