Identification of Key PANoptosis Regulators in Periodontitis and Chronic Obstructive Pulmonary Disease Using Gene Expression and Machine Learning Methods
Abstract
1. Introduction
2. Materials and Methods
2.1. Data Accession and Preprocessing
2.2. Acquiring Genes Associated with PANoptosis
2.3. Differentially Expressed Genes Analysis
2.4. Functional Enrichment Analysis of Differentially Expressed Genes
2.5. Determination and Enrichment Analysis of Common Genes
2.6. Hub Gene Determination from Protein–Protein Interaction Network
2.7. Correlation Analysis of Common Genes Associated with the PANoptosis Pathway
2.8. Receiver Operating Characteristic Curve Analysis and Determination of Core Genes
2.9. Immune Infiltration Analysis
2.10. Analysis of Drug–Gene Connection
3. Results
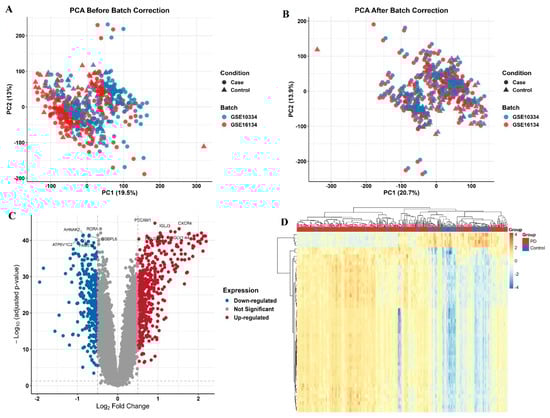
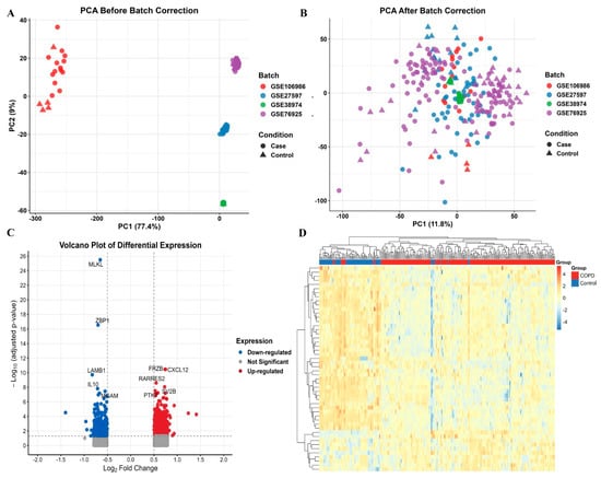
3.1. Data Preparation
3.2. Functional Enrichment Analysis of Differentially Expressed Genes
3.3. Identification of PANoptosis-Related Core Genes and Functional Enrichment of Hub Genes
3.4. Correlation Analysis of Common Genes Associated with the PANoptosis Pathway
3.5. Identification of Common Core Genes Related-PANoptosis by ROC Curve Analysis
3.6. Immune Infiltration
3.7. Drug–Gene Interaction Analysis
4. Discussion
5. Conclusions
Supplementary Materials
Author Contributions
Funding
Institutional Review Board Statement
Informed Consent Statement
Data Availability Statement
Conflicts of Interest
References
- Liu, K.; Wang, M.; Li, D.; Duc Duong, N.T.; Liu, Y.; Ma, J.; Xin, K.; Zhou, Z. PANoptosis in autoimmune diseases interplay between apoptosis, necrosis, and pyroptosis. Front. Immunol. 2024, 15, 1502855. [Google Scholar] [CrossRef]
- Li, X.; Wang, H.; Yu, X.; Saha, G.; Kalafati, L.; Ioannidis, C.; Mitroulis, I.; Netea, M.G.; Chavakis, T.; Hajishengallis, G. Maladaptive innate immune training of myelopoiesis links inflammatory comorbidities. Cell 2022, 185, 1709–1727.e18. [Google Scholar] [CrossRef] [PubMed]
- Molina, A.; Huck, O.; Herrera, D.; Montero, E. The association between respiratory diseases and periodontitis: A systematic review and meta-analysis. J. Clin. Periodontol. 2023, 50, 842–887. [Google Scholar] [CrossRef]
- Xu, J.; Zeng, Q.; Li, S.; Su, Q.; Fan, H. Inflammation mechanism and research progress of COPD. Front. Immunol. 2024, 15, 1404615. [Google Scholar] [CrossRef]
- Ryanto, G.R.T.; Suraya, R.; Nagano, T. The Importance of Lung Innate Immunity During Health and Disease. Pathogens 2025, 14, 91. [Google Scholar] [CrossRef]
- Herrera, D.; Sanz, M.; Shapira, L.; Brotons, C.; Chapple, I.; Frese, T.; Graziani, F.; Hobbs, F.D.R.; Huck, O.; Hummers, E.; et al. Association between periodontal diseases and cardiovascular diseases, diabetes and respiratory diseases: Consensus report of the Joint Workshop by the European Federation of Periodontology (EFP) and the European arm of the World Organization of Family Doctors (WONCA Europe). J. Clin. Periodontol. 2023, 50, 819–841. [Google Scholar] [CrossRef]
- Tamiya, H.; Mitani, A.; Abe, M.; Nagase, T. Putative Bidirectionality of Chronic Obstructive Pulmonary Disease and Periodontal Disease: A Review of the Literature. J. Clin. Med. 2023, 12, 5935. [Google Scholar] [CrossRef]
- Pandian, N.; Kanneganti, T.-D. PANoptosis: A Unique Innate Immune Inflammatory Cell Death Modality. J. Immunol. 2022, 209, 1625–1633. [Google Scholar] [CrossRef]
- Christgen, S.; Zheng, M.; Kesavardhana, S.; Karki, R.; Malireddi, R.K.S.; Banoth, B.; Place, D.E.; Briard, B.; Sharma, B.R.; Tuladhar, S.; et al. Identification of the PANoptosome: A Molecular Platform Triggering Pyroptosis, Apoptosis, and Necroptosis (PANoptosis). Front. Cell. Infect. Microbiol. 2020, 10, 237. [Google Scholar] [CrossRef]
- Xin, Y.; Wang, Y. Programmed Cell Death Tunes Periodontitis. Oral Dis. 2025, 31, 1583–1594. [Google Scholar] [CrossRef]
- Zhang, A.; Zhang, C.; Zhang, Y.; Hu, T.; Cheng, R. PANoptosis is a compound death in periodontitis: A systematic review of ex vivo and in vivo studies. Oral Dis. 2024, 30, 1828–1842. [Google Scholar] [CrossRef]
- Chen, S.; Jiang, J.; Li, T.; Huang, L. PANoptosis: Mechanism and Role in Pulmonary Diseases. Int. J. Mol. Sci. 2023, 24, 15343. [Google Scholar] [CrossRef]
- Barrett, T.; Wilhite, S.E.; Ledoux, P.; Evangelista, C.; Kim, I.F.; Tomashevsky, M.; Marshall, K.A.; Phillippy, K.H.; Sherman, P.M.; Holko, M.; et al. NCBI GEO: Archive for functional genomics data sets—Update. Nucleic Acids Res. 2012, 41, D991–D995. [Google Scholar] [CrossRef] [PubMed]
- Szklarczyk, D.; Gable, A.L.; Nastou, K.C.; Lyon, D.; Kirsch, R.; Pyysalo, S.; Doncheva, N.T.; Legeay, M.; Fang, T.; Bork, P.; et al. The STRING database in 2021: Customizable protein—Protein networks, and functional characterization of user-uploaded gene/measurement sets. Nucleic Acids Res. 2021, 49, D605–D612. [Google Scholar] [CrossRef] [PubMed]
- Zhou, Y.; Zhou, B.; Pache, L.; Chang, M.; Khodabakhshi, A.H.; Tanaseichuk, O.; Benner, C.; Chanda, S.K. Metascape provides a biologist-oriented resource for the analysis of systems-level datasets. Nat. Commun. 2019, 10, 1523. [Google Scholar] [CrossRef] [PubMed]
- Shi, C.; Cao, P.; Wang, Y.; Zhang, Q.; Zhang, D.; Wang, Y.; Wang, L.; Gong, Z. PANoptosis: A cell death characterized by pyroptosis, apoptosis, and necroptosis. J. Inflamm. Res. 2023, 16, 1523–1532. [Google Scholar] [CrossRef]
- Shannon, P.; Markiel, A.; Ozier, O.; Baliga, N.S.; Wang, J.T.; Ramage, D.; Amin, N.; Schwikowski, B.; Ideker, T. Cytoscape: A software environment for integrated models of biomolecular interaction networks. Genome Res. 2003, 13, 2498–2504. [Google Scholar] [CrossRef]
- Chin, C.-H.; Chen, S.-H.; Wu, H.-H.; Ho, C.-W.; Ko, M.-T.; Lin, C.-Y. cytoHubba: Identifying hub objects and sub-networks from complex interactome. BMC Syst. Biol. 2014, 8, S11. [Google Scholar] [CrossRef]
- Newman, A.M.; Liu, C.L.; Green, M.R.; Gentles, A.J.; Feng, W.; Xu, Y.; Hoang, C.D.; Diehn, M.; Alizadeh, A.A. Robust enumeration of cell subsets from tissue expression profiles. Nat. Methods 2015, 12, 453–457. [Google Scholar] [CrossRef]
- Cannon, M.; Stevenson, J.; Stahl, K.; Basu, R.; Coffman, A.; Kiwala, S.; McMichael, J.F.; Kuzma, K.; Morrissey, D.; Cotto, K.; et al. DGIdb 5.0: Rebuilding the drug--gene interaction database for precision medicine and drug discovery platforms. Nucleic Acids Res. 2024, 52, D1227–D1235. [Google Scholar] [CrossRef]
- Chen, X.; Dai, Y.; Li, Y.; Xin, J.; Zou, J.; Wang, R.; Zhang, H.; Liu, Z. Identification of cross-talk pathways and PANoptosis-related genes in periodontitis and Alzheimer’s disease by bioinformatics analysis and machine learning. Front. Aging Neurosci. 2024, 16, 1430290. [Google Scholar] [CrossRef]
- Wouters, F.; Bogie, J.; Wullaert, A.; van der Hilst, J. Recent Insights in Pyrin Inflammasome Activation: Identifying Potential Novel Therapeutic Approaches in Pyrin-Associated Autoinflammatory Syndromes. J. Clin. Immunol. 2024, 44, 8. [Google Scholar] [CrossRef]
- Fentoğlu, Ö.; Tülüceoğlu, E.E.; Orhan, H. Plasminogen gene polymorphisms [c.924C>T and IVS 8+14 G>A] in periodontitis and familial Mediterranean fever: A case-control study. J. Periodontal Res. 2022, 57, 371–380. [Google Scholar] [CrossRef] [PubMed]
- Kornman, K.S. Future of preventing and managing common chronic inflammatory diseases. J. Periodontol. 2020, 91, S12–S18. [Google Scholar] [CrossRef] [PubMed]
- Kay, C.; Wang, R.; Kirkby, M.; Man, S.M. Molecular mechanisms activating the NAIP-NLRC4 inflammasome: Implications in infectious disease, autoinflammation, and cancer. Immunol. Rev. 2020, 297, 67–82. [Google Scholar] [CrossRef] [PubMed]
- Fu, J.; Schroder, K.; Wu, H. Mechanistic insights from inflammasome structures. Nat. Rev. Immunol. 2024, 24, 518–535. [Google Scholar] [CrossRef]
- Chen, W.; Gullett, J.M.; Tweedell, R.E.; Kanneganti, T. Innate immune inflammatory cell death: PANoptosis and PANoptosomes in host defense and disease. Eur. J. Immunol. 2023, 53, 2250235. [Google Scholar] [CrossRef]
- Toraman, A.; Sağlam, E.; Savran, L.; Sağlam, M.; Köseoğlu, S. Salivary levels of NLRC4 inflammasome in different periodontal clinical status. Oral Dis. 2023, 29, 2765–2771. [Google Scholar] [CrossRef]
- da Silva, F.R.P.; Vasconcelos, A.C.C.G.; de Carvalho França, L.F.; Di Lenardo, D.; Nascimento, H.M.S.; Vasconcelos, D.F.P. Association between the rs1143634 polymorphism in interleukin-1B and chronic periodontitis: Results from a meta-analysis composed by 54 case/control studies. Gene 2018, 668, 97–106. [Google Scholar] [CrossRef]
- Xiao, M.; Guo, L.; Wang, T.; Zhu, T.; Jia, L.; Chen, L.; Wen, F. Systematic review/Meta-analysis Interleukin-1B-31T/C promoter polymorphism and chronic obstructive pulmonary disease risk: A meta-analysis. Arch. Med. Sci. 2014, 3, 434–438. [Google Scholar] [CrossRef]
- ACONITASE 1; ACO1. Available online: https://omim.org/entry/100880 (accessed on 8 January 2025).
- Bonadonna, M.; Altamura, S.; Tybl, E.; Palais, G.; Qatato, M.; Polycarpou-Schwarz, M.; Schneider, M.; Kalk, C.; Rüdiger, W.; Ertl, A.; et al. Iron regulatory protein (IRP)–mediated iron homeostasis is critical for neutrophil development and differentiation in the bone marrow. Sci. Adv. 2022, 8, eabq4469. [Google Scholar] [CrossRef]
- Zeng, Q.; Chen, Q.; Zou, D.; Guo, R.; Xiao, D.; Jiang, S.; Chen, R.; Wang, Y.; Ma, G. Different Associations Between the IREB2 Variants and Chronic Obstructive Pulmonary Disease Susceptibility. Front. Genet. 2020, 11, 598053. [Google Scholar] [CrossRef] [PubMed]
- Wu, D.; Lin, Z.; Zhang, S.; Cao, F.; Liang, D.; Zhou, X. Decreased Hemoglobin Concentration and Iron Metabolism Disorder in Periodontitis: Systematic Review and Meta-Analysis. Front. Physiol. 2020, 10, 1620. [Google Scholar] [CrossRef] [PubMed]
- Han, Y.; Cai, Y.; Lai, X.; Wang, Z.; Wei, S.; Tan, K.; Xu, M.; Xie, H. lncRNA RMRP Prevents Mitochondrial Dysfunction and Cardiomyocyte Apoptosis via the miR-1-5p/hsp70 Axis in LPS-Induced Sepsis Mice. Inflammation 2020, 43, 605–618. [Google Scholar] [CrossRef] [PubMed]
- Wu, X.; Yang, S.-Y.; Zhang, Y.-H.; Fang, J.-Z.; Wang, S.; Xu, Z.-W.; Zhang, X.-J. Prognostic and immunological roles of heat shock protein A4 in lung adenocarcinoma. World J. Clin. Oncol. 2024, 15, 45–61. [Google Scholar] [CrossRef]
- Takai, H.; Furuse, N.; Ogata, Y. Anti-heat shock protein 70 levels in gingival crevicular fluid of Japanese patients with chronic periodontitis. J. Oral Sci. 2020, 62, 281–284. [Google Scholar] [CrossRef]
- Hlapčić, I.; Rajković, M.G.; Čeri, A.; Dabelić, S.; Popović-Grle, S.; Antolic, M.R.; Knežević, J.; Försti, A.; Rumora, L. Increased HSP70 and TLR2 Gene Expression and Association of HSP70 rs6457452 Single Nucleotide Polymorphism with the Risk of Chronic Obstructive Pulmonary Disease in the Croatian Population. Diagnostics 2021, 11, 1412. [Google Scholar] [CrossRef]
- Eleftheriadis, T.; Pissas, G.; Liakopoulos, V.; Stefanidis, I. Cytochrome c as a Potentially Clinical Useful Marker of Mitochondrial and Cellular Damage. Front. Immunol. 2016, 7, 279. [Google Scholar] [CrossRef]
- Usher, A.K.; Stockley, R.A. The link between chronic periodontitis and COPD: A common role for the neutrophil? BMC Med. 2013, 11, 241. [Google Scholar] [CrossRef]
- Buckley, N.A.; Craxton, A.; Sun, X.-M.; Panatta, E.; Pinon, L.G.; Beier, S.; Kalmar, L.; Llodrá, J.; Morone, N.; Amelio, I.; et al. TAp73 regulates mitochondrial dynamics and multiciliated cell homeostasis through an OPA1 axis. Cell Death Dis. 2024, 15, 807. [Google Scholar] [CrossRef]
- Shen, Y.; Chen, L.; Chen, J.; Qin, J.; Wang, T.; Wen, F. Mitochondrial damage-associated molecular patterns in chronic obstructive pulmonary disease: Pathogenetic mechanism and therapeutic target. J. Transl. Int. Med. 2023, 11, 330–340. [Google Scholar] [CrossRef]
- Puente-Maestu, L.; Pérez-Parra, J.; Godoy, R.; Moreno, N.; Tejedor, A.; Torres, A.; Lázaro, A.; Ferreira, A.; Agustí, A. Abnormal Transition Pore Kinetics and Cytochrome C Release in Muscle Mitochondria of Patients with Chronic Obstructive Pulmonary Disease. Am. J. Respir. Cell Mol. Biol. 2009, 40, 746–750. [Google Scholar] [CrossRef]
- Chen, H.; Wang, Z.; He, Y.; Peng, L.; Zhu, J.; Zhang, X. Pyroptosis may play a crucial role in modifications of the immune microenvironment in periodontitis. J. Periodontal Res. 2022, 57, 977–990. [Google Scholar] [CrossRef] [PubMed]
- Künzli, M.; Masopust, D. CD4+ T cell memory. Nat. Immunol. 2023, 24, 903–914. [Google Scholar] [CrossRef] [PubMed]
- Hathaway-Schrader, J.D.; Novince, C.M. Maintaining homeostatic control of periodontal bone tissue. Periodontol. 2000 2021, 86, 157–187. [Google Scholar] [CrossRef] [PubMed]
- Irwandi, R.A.; Kuswandani, S.O.; Harden, S.; Marletta, D.; D’AIuto, F. Circulating inflammatory cell profiling and periodontitis: A systematic review and meta-analysis. J. Leukoc. Biol. 2022, 111, 1069–1096. [Google Scholar] [CrossRef]
- Qi, Y.; Yan, Y.; Tang, D.; Han, J.; Zhu, X.; Cui, M.; Wu, H.; Tao, Y.; Fan, F. Inflammatory and Immune Mechanisms in COPD: Current Status and Therapeutic Prospects. J. Inflamm. Res. 2024, 17, 6603–6618. [Google Scholar] [CrossRef]
- Ebersole, J.L.; Kirakodu, S.S.; Orraca, L.; Martinez, J.G.; Gonzalez, O.A. Gingival transcriptomics of follicular T cell footprints in progressing periodontitis. Clin. Exp. Immunol. 2021, 204, 373–395. [Google Scholar] [CrossRef]
- Naessens, T.; Morias, Y.; Hamrud, E.; Gehrmann, U.; Budida, R.; Mattsson, J.; Baker, T.; Skogberg, G.; Israelsson, E.; Thörn, K.; et al. Human Lung Conventional Dendritic Cells Orchestrate Lymphoid Neogenesis during Chronic Obstructive Pulmonary Disease. Am. J. Respir. Crit. Care Med. 2020, 202, 535–548. [Google Scholar] [CrossRef]
- Jing, L.; Kim, S.; Sun, L.; Wang, L.; Mildner, E.; Divaris, K.; Jiao, Y.; Offenbacher, S. IL-37- and IL-35/IL-37-Producing Plasma Cells in Chronic Periodontitis. J. Dent. Res. 2019, 98, 813–821. [Google Scholar] [CrossRef]
- Screm, G.; Mondini, L.; Salton, F.; Confalonieri, P.; Trotta, L.; Barbieri, M.; Romallo, A.; Galantino, A.; Hughes, M.; Lerda, S.; et al. Vascular Endothelial Damage in COPD: Where Are We Now, Where Will We Go? Diagnostics 2024, 14, 950. [Google Scholar] [CrossRef]
- Gao, X.; Jiang, C.; Yao, S.; Ma, L.; Wang, X.; Cao, Z. Identification of hub genes related to immune cell infiltration in periodontitis using integrated bioinformatic analysis. J. Periodontal Res. 2022, 57, 392–401. [Google Scholar] [CrossRef]
- Xiang, J.; Cao, J.; Shen, J.; Wang, X.; Liang, J.; Li, X.; Zhang, L.; Tang, B. Bioinformatics analysis reveals the potential common genes and immune characteristics between atrial fibrillation and periodontitis. J. Periodontal Res. 2024, 59, 104–118. [Google Scholar] [CrossRef]
- López, R.; Loos, B.G.; Baelum, V. Hematological features in adolescents with periodontitis. Clin. Oral Investig. 2012, 16, 1209–1216. [Google Scholar] [CrossRef] [PubMed]
- Lee, Y.-L.; Heriyanto, D.S.; Yuliani, F.S.; Laiman, V.; Choridah, L.; Lee, K.-Y.; Chang, J.-H.; Chung, K.F.; Chang, L.-T.; Chang, T.-Y.; et al. Eosinophilic inflammation: A key player in COPD pathogenesis and progression. Ann. Med. 2024, 56, 2408466. [Google Scholar] [CrossRef] [PubMed]
- Zhou, Y.; Liu, J.; Xue, P.; Zhang, J. Collagenase-Responsive Hydrogel Loaded with GSK2606414 Nanoparticles for Periodontitis Treatment Through Inhibiting Inflammation-Induced Expression of PERK of Periodontal Ligament Stem Cells. Pharmaceutics 2023, 15, 2503. [Google Scholar] [CrossRef] [PubMed]
- Guthrie, L.N.; Abiraman, K.; Plyler, E.S.; Sprenkle, N.T.; Gibson, S.A.; McFarland, B.C.; Rajbhandari, R.; Rowse, A.L.; Benveniste, E.N.; Meares, G.P. Attenuation of PKR-like ER Kinase (PERK) Signaling Selectively Controls Endoplasmic Reticulum Stress-induced Inflammation Without Compromising Immunological Responses. J. Biol. Chem. 2016, 291, 15830–15840. [Google Scholar] [CrossRef]
- Ito, H.; Yamashita, Y.; Tanaka, T.; Takaki, M.; Le, M.N.; Yoshida, L.-M.; Morimoto, K. Cigarette smoke induces endoplasmic reticulum stress and suppresses efferocytosis through the activation of RhoA. Sci. Rep. 2020, 10, 12620, Erratum in Sci. Rep. 2021, 11, 5866. https://doi.org/10.1038/s41598-021-85556-0. [Google Scholar] [CrossRef]
- Rogliani, P.; Calzetta, L.; Ora, J.; Matera, M.G. Canakinumab for the treatment of chronic obstructive pulmonary disease. Pulm. Pharmacol. Ther. 2015, 31, 15–27. [Google Scholar] [CrossRef]
- Vinţeler, N.; Feurdean, C.N.; Petkes, R.; Barabas, R.; Boşca, B.A.; Muntean, A.; Feștilă, D.; Ilea, A. Biomaterials Functionalized with Inflammasome Inhibitors—Premises and Perspectives. J. Funct. Biomater. 2024, 15, 32. [Google Scholar] [CrossRef]
- Rogliani, P.; Matera, M.G.; Puxeddu, E.; Mantero, M.; Blasi, F.; Cazzola, M.; Calzetta, L. Emerging biological therapies for treating chronic obstructive pulmonary disease: A pairwise and network meta-analysis. Pulm. Pharmacol. Ther. 2018, 50, 28–37. [Google Scholar] [CrossRef]
- Arnold, D.D.; Yalamanoglu, A.; Boyman, O. Systematic Review of Safety and Efficacy of IL-1-Targeted Biologics in Treating Immune-Mediated Disorders. Front. Immunol. 2022, 13, 888392. [Google Scholar] [CrossRef] [PubMed]
- Issafras, H.; Corbin, J.A.; Goldfine, I.D.; Roell, M.K. Detailed Mechanistic Analysis of Gevokizumab, an Allosteric Anti–IL-1β Antibody with Differential Receptor-Modulating Properties. J. Pharmacol. Exp. Ther. 2014, 348, 202–215. [Google Scholar] [CrossRef] [PubMed]
- Steurer, M.; Montillo, M.; Scarfò, L.; Mauro, F.R.; Andel, J.; Wildner, S.; Trentin, L.; Janssens, A.; Burgstaller, S.; Frömming, A.; et al. Olaptesed pegol (NOX-A12) with bendamustine and rituximab: A phase IIa study in patients with relapsed/refractory chronic lymphocytic leukemia. Haematologica 2019, 104, 2053–2060. [Google Scholar] [CrossRef] [PubMed]
- Deng, L.; Stafford, J.H.; Liu, S.-C.; Chernikova, S.B.; Merchant, M.; Recht, L.; Brown, J.M. SDF-1 Blockade Enhances Anti-VEGFTherapy of Glioblastoma Can Be Monitored by MRI. Neoplasia 2017, 19, 1–7. [Google Scholar] [CrossRef]
- Huynh, C.; Dingemanse, J.; Meyer zu Schwabedissen, H.E.; Sidharta, P.N. Relevance of the CXCR4/CXCR7-CXCL12 axis and its effect in pathophysiological conditions. Pharmacol. Res. 2020, 161, 105092. [Google Scholar] [CrossRef]
- Janssens, R.; Struyf, S.; Proost, P. The unique structural and functional features of CXCL12. Cell Mol. Immunol. 2018, 15, 299–311. [Google Scholar] [CrossRef]
- Hu, Y.; Gale, M.; Shields, J.; Garron, C.; Swistak, M.; Nguyen, T.-H.; Jacques, G.; Fogle, R.; Siders, W.; Kaplan, J. Enhancement of the anti-tumor activity of therapeutic monoclonal antibodies by CXCR4 antagonists. Leuk. Lymphoma 2012, 53, 130–138. [Google Scholar] [CrossRef]
- Rolla, S.; Maglione, A.; De Mercanti, S.F.; Clerico, M. The Meaning of Immune Reconstitution after Alemtuzumab Therapy in Multiple Sclerosis. Cells 2020, 9, 1396. [Google Scholar] [CrossRef]
- Chen, F.; Zou, L.; Williams, B.; Chao, W. Targeting Toll-Like Receptors in Sepsis: From Bench to Clinical Trials. Antioxid. Redox Signal 2021, 35, 1324–1339. [Google Scholar] [CrossRef]
- Matsunaga, N.; Tsuchimori, N.; Matsumoto, T.; Ii, M. TAK-242 (Resatorvid), a Small-Molecule Inhibitor of Toll-Like Receptor (TLR) 4 Signaling, Binds Selectively to TLR4 and Interferes with Interactions Between TLR4 and Its Adaptor Molecules. Mol. Pharmacol. 2011, 79, 34–41. [Google Scholar] [CrossRef] [PubMed]
- Gao, H.-X.; Bhattacharya, S.; Matheny, C.J.; Yanamandra, N.; Zhang, S.-Y.; Emerich, H.; Li, Y.; Bojczuk, P.; Shi, H.; Wang, W.; et al. Synergy of TLR4 agonist GSK1795091, an innate immune activator, with agonistic antibody against co-stimulatory immune checkpoint molecule OX40 in cancer immunotherapy. J. Clin. Oncol. 2018, 36, 12055. [Google Scholar] [CrossRef]
- Hug, B.A.; Matheny, C.J.; Burns, O.; Struemper, H.; Wang, X.; Washburn, M.L. Safety; Pharmacokinetics, and Pharmacodynamics of the TLR4 Agonist GSK1795091 in Healthy Individuals: Results from a Randomized, Double-blind, Placebo-controlled, Ascending Dose Study. Clin. Ther. 2020, 42, 1519–1534.e33. [Google Scholar] [CrossRef] [PubMed]
- Higgins, S.C.; Jarnicki, A.G.; Lavelle, E.C.; Mills, K.H.G. TLR4 Mediates Vaccine-Induced Protective Cellular Immunity to Bordetella pertussis: Role of IL-17-Producing T Cells. J. Immunol. 2006, 177, 7980–7989. [Google Scholar] [CrossRef]
- Kudelova, J.; Fleischmannova, J.; Adamova, E.; Matalova, E. Pharmacological caspase inhibitors: Research towards therapeutic perspectives. J. Physiol. Pharmacol. 2015, 66, 473–482. [Google Scholar]
- Kaplan-Lefko, P.J.; Graves, J.D.; Zoog, S.J.; Pan, Y.; Wall, J.; Branstetter, D.G.; Moriguchi, J.; Coxon, A.; Huard, J.N.; Xu, R.; et al. Conatumumab, a fully human agonist antibody to death receptor 5, induces apoptosis via caspase activation in multiple tumor types. Cancer Biol. Ther. 2010, 9, 618–631. [Google Scholar] [CrossRef]
- Xuan, S.; Zhang, J.; Guo, Q.; Zhao, L.; Yao, X. A Diagnostic Classifier Based on Circulating miRNA Pairs for COPD Using a Machine Learning Approach. Diagnostics 2023, 13, 1440. [Google Scholar] [CrossRef]
- Ma, Y.; Zhan, Z.; Chen, Y.; Zhang, J.; Li, W.; He, Z.; Xie, J.; Zhao, H.; Xu, A.; Peng, K.; et al. Machine learning-assisted construction of COPD self-evaluation questionnaire (COPD-EQ): A national multicentre study in China. J. Glob. Health 2024, 15, 04052. [Google Scholar] [CrossRef]
- Makimoto, K.; Hogg, J.C.; Bourbeau, J.; Tan, W.C.; Kirby, M. CT Imaging With Machine Learning for Predicting Progression to COPD in Individuals at Risk. Chest 2023, 164, 1139–1149. [Google Scholar] [CrossRef]
- Zhu, Z.; Zeng, Z.; Song, B.; Chen, H.; Zeng, H. Identification of diagnostic biomarkers and immune cell profiles associated with COPD integrated bioinformatics and machine learning. J. Cell Mol. Med. 2024, 28, e70107. [Google Scholar] [CrossRef]
- Lee, C.; Zhang, K.; Li, W.; Tang, K.; Ling, Y.; Walji, M.F.; Jiang, X. Identifying predictors of tooth loss using a rule-based machine learning approach: A retrospective study at university-setting clinics. J. Periodontol. 2023, 94, 1231–1242. [Google Scholar] [CrossRef]
- Song, G.; Peng, G.; Zhang, J.; Song, B.; Yang, J.; Xie, X.; Gou, S.; Zhang, J.; Yang, G.; Chi, H.; et al. Uncovering the potential role of oxidative stress in the development of periodontitis and establishing a stable diagnostic model via combining single-cell and machine learning analysis. Front. Immunol. 2023, 14, 1181467. [Google Scholar] [CrossRef]












| GEO Accession | Tissue Type | Platform | Organism | Case (Disease) | Control (Healthy) | Inclusion/Exclusion Criteria |
|---|---|---|---|---|---|---|
| GSE16134 | Gingival tissue | GPL570 | Homo sapiens | 241 PD | 69 | Included: diagnosed PD vs. healthy gingival tissue; Excluded: non-human, unclear diagnosis |
| GSE10334 | Gingival tissue | GPL570 | Homo sapiens | 183 PD | 64 | Included: confirmed PD; Excluded: datasets with <10 subjects |
| GSE27597 | Lung tissue | GPL5175 | Homo sapiens | 48 COPD | 16 | Included: COPD patients vs. matched controls; Excluded: non-human |
| GSE38974 | Lung tissue | GPL4133 | Homo sapiens | 23 COPD | 9 | Included: COPD diagnosis; Excluded: insufficient annotation |
| GSE76925 | Lung tissue | GPL10558 | Homo sapiens | 111 COPD | 40 | Included: human lung samples; Excluded: non-COPD respiratory diseases |
| GSE106986 | Lung tissue | GPL13497 | Homo sapiens | 14 COPD | 5 | Included: COPD vs. healthy; Excluded: samples with missing phenotype |
Disclaimer/Publisher’s Note: The statements, opinions and data contained in all publications are solely those of the individual author(s) and contributor(s) and not of MDPI and/or the editor(s). MDPI and/or the editor(s) disclaim responsibility for any injury to people or property resulting from any ideas, methods, instructions or products referred to in the content. |
© 2025 by the authors. Licensee MDPI, Basel, Switzerland. This article is an open access article distributed under the terms and conditions of the Creative Commons Attribution (CC BY) license (https://creativecommons.org/licenses/by/4.0/).
Share and Cite
Kaya, S.; Besli, N.; Onaran, I. Identification of Key PANoptosis Regulators in Periodontitis and Chronic Obstructive Pulmonary Disease Using Gene Expression and Machine Learning Methods. Genes 2025, 16, 1027. https://doi.org/10.3390/genes16091027
Kaya S, Besli N, Onaran I. Identification of Key PANoptosis Regulators in Periodontitis and Chronic Obstructive Pulmonary Disease Using Gene Expression and Machine Learning Methods. Genes. 2025; 16(9):1027. https://doi.org/10.3390/genes16091027
Chicago/Turabian StyleKaya, Suheyla, Nail Besli, and Ilhan Onaran. 2025. "Identification of Key PANoptosis Regulators in Periodontitis and Chronic Obstructive Pulmonary Disease Using Gene Expression and Machine Learning Methods" Genes 16, no. 9: 1027. https://doi.org/10.3390/genes16091027
APA StyleKaya, S., Besli, N., & Onaran, I. (2025). Identification of Key PANoptosis Regulators in Periodontitis and Chronic Obstructive Pulmonary Disease Using Gene Expression and Machine Learning Methods. Genes, 16(9), 1027. https://doi.org/10.3390/genes16091027

