Construction of a Genetic Prognostic Model in the Glioblastoma Tumor Microenvironment
Abstract
1. Introduction
2. Materials and Methods
2.1. The Data Collection and Pre-Processing
2.2. Immune Infiltration Analysis
2.3. Data Processing and Acquirements of DEGs
2.4. Construction of Risk Scoring Model
2.5. RS Prognostic Analysis
2.6. Mutation Analysis
2.7. Enrichment Analysis
2.8. Integrated Prognostic Model Construction and Validation
2.9. External Data Validation
2.10. Data Analysis and Processing
3. Results
3.1. Database Queue Information
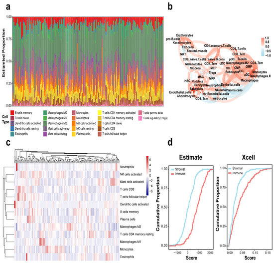
3.2. Analysis Using ESTIMATE xCell and CIBERSORT
3.3. ESTIMATE Score and Overall Survival
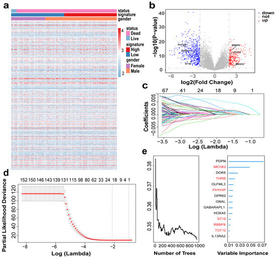
3.4. Establishment of Risk Score (RS) Model in GBM Patients
3.5. Six-Gene Risk Score Model Prognostic Analysis
3.6. Integrated Prognostic Model with Gene and Clinical Information
3.7. Enrichment Analysis of DEGs
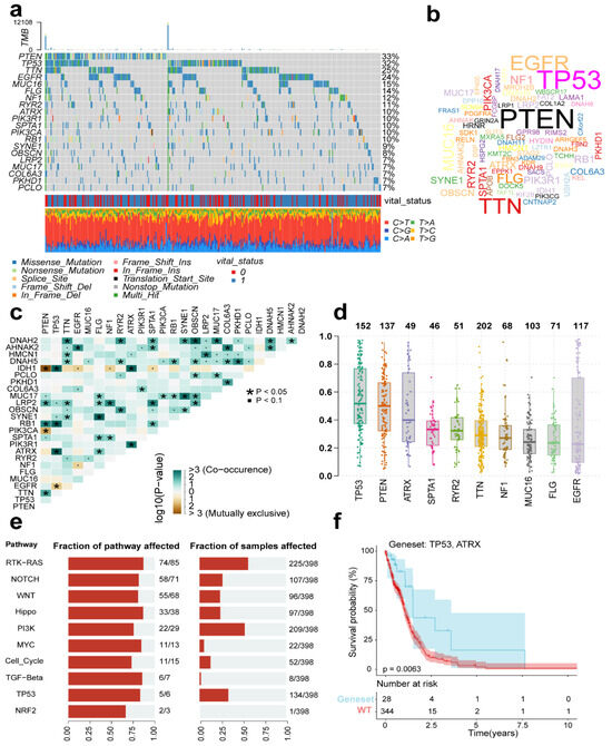
3.8. GBM Mutation Analysis
3.9. External Validation of Immune Infiltration and Gene Expression
4. Discussion
5. Conclusions
Supplementary Materials
Author Contributions
Funding
Institutional Review Board Statement
Informed Consent Statement
Data Availability Statement
Acknowledgments
Conflicts of Interest
Abbreviations
| CNS | central nervous system |
| GBM | Glioblastoma |
| TME | tumor microenvironment |
| KM | Kaplan–Meier |
| RF | Random forest |
| TCGA | The Cancer Genome Atlas |
| GEO | Gene Expression Omnibus |
Appendix A
| Variables | Univariable Cox | Multivariable Cox | |||||||
|---|---|---|---|---|---|---|---|---|---|
| HR | 95% CI of HR | p | HR | 95% CI of HR | p | ||||
| Right | Left | Right | Left | ||||||
| GSE16011 (N = 155) | |||||||||
| Age | >55 vs. ≤55 | 2.72 | 1.92 | 3.86 | <0.01 | 2.36 | 1.65 | 3.38 | <0.01 |
| Sex | Male vs. female | 1.11 | 0.78 | 1.57 | 0.56 | 1.23 | 0.87 | 1.74 | 0.24 |
| Signature | High risk vs. low risk | 2.47 | 1.73 | 3.51 | <0.01 | 2.15 | 1.50 | 3.10 | <0.01 |
| GSE7696 (N = 80) | |||||||||
| Age | >55 vs. ≤55 | 1.97 | 1.18 | 3.29 | <0.01 | 1.55 | 0.89 | 2.70 | 0.11 |
| Sex | Male vs. female | 0.92 | 0.53 | 1.61 | 0.77 | 1.05 | 0.60 | 1.84 | 0.86 |
| Signature | High risk vs. low risk | 2.27 | 1.37 | 3.76 | <0.01 | 1.97 | 1.14 | 3.39 | 0.01 |
| TCGA (N = 518) | |||||||||
| Age | >55 vs. ≤55 | 2.00 | 1.64 | 2.44 | <0.01 | 1.94 | 1.58 | 2.37 | <0.01 |
| Sex | Male vs. female | 1.16 | 0.96 | 1.41 | 0.13 | 1.12 | 0.92 | 1.36 | 0.25 |
| Signature | High risk vs. low risk | 1.30 | 1.07 | 1.57 | <0.01 | 1.17 | 0.97 | 1.42 | 0.11 |
References
- Uddin, M.S.; Al Mamun, A.; Alghamdi, B.S.; Tewari, D.; Jeandet, P.; Sarwar, M.S.; Ashraf, G.M. Epigenetics of glioblastoma multiforme: From molecular mechanisms to therapeutic approaches. Semin Cancer Biol. 2022, 83, 100–120. [Google Scholar] [CrossRef] [PubMed]
- Wu, M.; Wu, L.; Wu, W.; Zhu, M.; Li, J.; Wang, Z.; Li, J.; Ding, R.; Liang, Y.; Li, L.; et al. Phagocytosis of Glioma Cells Enhances the Immunosuppressive Phenotype of Bone Marrow-Derived Macrophages. Cancer Res. 2023, 83, 771–785. [Google Scholar] [CrossRef] [PubMed]
- Chan, P.; Rich, J.N.; A Kay, S. Watching the clock in glioblastoma. Neuro Oncol. 2023, 25, 1932–1946. [Google Scholar] [CrossRef] [PubMed]
- Alexander, B.M.; Cloughesy, T.F. Adult Glioblastoma. J. Clin. Oncol. 2017, 35, 2402–2409. [Google Scholar] [CrossRef] [PubMed]
- Perry, J.R.; Laperriere, N.; O’cAllaghan, C.J.; Brandes, A.A.; Menten, J.; Phillips, C.; Fay, M.; Nishikawa, R.; Cairncross, J.G.; Roa, W.; et al. Short-Course Radiation plus Temozolomide in Elderly Patients with Glioblastoma. N. Engl. J. Med. 2017, 376, 1027–1037. [Google Scholar] [CrossRef] [PubMed]
- Junttila, M.R.; de Sauvage, F.J. Influence of tumour micro-environment heterogeneity on therapeutic response. Nature 2013, 501, 346–354. [Google Scholar] [CrossRef] [PubMed]
- Lei, X.; Lei, Y.; Li, J.-K.; Du, W.-X.; Li, R.-G.; Yang, J.; Li, J.; Li, F.; Tan, H.-B. Immune cells within the tumor microenvironment: Biological functions and roles in cancer immunotherapy. Cancer Lett. 2020, 470, 126–133. [Google Scholar] [CrossRef] [PubMed]
- Elewaut, A.; Estivill, G.; Bayerl, F.; Castillon, L.; Novatchkova, M.; Pottendorfer, E.; Hoffmann-Haas, L.; Schönlein, M.; Nguyen, T.V.; Lauss, M.; et al. Cancer cells impair monocyte-mediated T cell stimulation to evade immunity. Nature 2025, 637, 716–725. [Google Scholar] [CrossRef] [PubMed]
- Gonzalez; Hagerling, C.; Werb, Z. Roles of the immune system in cancer: From tumor initiation to metastatic progression. Genes Dev. 2018, 32, 1267–1284. [Google Scholar] [CrossRef] [PubMed]
- Ye, Z.; Cheng, P.; Huang, Q.; Hu, J.; Huang, L.; Hu, G. Immunocytes interact directly with cancer cells in the tumor microenvironment: One coin with two sides and future perspectives. Front. Immunol. 2024, 15, 1388176. [Google Scholar] [CrossRef] [PubMed]
- Ahmad, A. Tumor microenvironment and immune surveillance. Microenviron. Microecol. Res. 2022, 4, 6. [Google Scholar] [CrossRef]
- Roerden, M.; Spranger, S. Cancer immune evasion, immunoediting and intratumour heterogeneity. Nat. Rev. Immunol 2025, 25, 353–369. [Google Scholar] [CrossRef] [PubMed]
- Mergener, S.; Pena-Llopis, S. A new perspective on immune evasion: Escaping immune surveillance by inactivating tumor suppressors. Signal Transduct. Target. Ther. 2022, 7, 15. [Google Scholar] [CrossRef] [PubMed]
- Sridharan, P.; Ghosh, M. Gene expression and agent-based modeling improve precision prognosis in breast cancer. Sci. Rep. 2025, 15, 17059. [Google Scholar] [CrossRef] [PubMed]
- Verhaak, R.G.W.; Hoadley, K.A.; Purdom, E.; Wang, V.; Wilkerson, M.D.; Miller, C.R.; Ding, L.; Golub, T.; Jill, P.; Alexe, G.; et al. Integrated genomic analysis identifies clinically relevant subtypes of glioblastoma characterized by abnormalities in PDGFRA, IDH1, EGFR, and NF1. Cancer Cell 2010, 17, 98–110. [Google Scholar] [CrossRef] [PubMed]
- Pan, J.-H.; Zhou, H.; Cooper, L.; Huang, J.-L.; Zhu, S.-B.; Zhao, X.-X.; Ding, H.; Pan, Y.-L.; Rong, L. LAYN Is a Prognostic Biomarker and Correlated With Immune Infiltrates in Gastric and Colon Cancers. Front. Immunol. 2019, 10, 6. [Google Scholar] [CrossRef] [PubMed]
- Zhao, J.; Cheng, M.; Gai, J.; Zhang, R.; Du, T.; Li, Q. SPOCK2 Serves as a Potential Prognostic Marker and Correlates with Immune Infiltration in Lung Adenocarcinoma. Front. Genet. 2020, 11, 588499. [Google Scholar] [CrossRef] [PubMed]
- Zhao, Y.; Shen, M.; Wu, L.; Yang, H.; Yao, Y.; Yang, Q.; Du, J.; Liu, L.; Li, Y.; Bai, Y. Stromal cells in the tumor microenvironment: Accomplices of tumor progression? Cell Death Dis. 2023, 14, 587. [Google Scholar] [CrossRef] [PubMed]
- Yoshihara, K.; Shahmoradgoli, M.; Martínez, E.; Vegesna, R.; Kim, H.; Torres-Garcia, W.; Treviño, V.; Shen, H.; Laird, P.W.; Levine, D.A.; et al. Inferring tumour purity and stromal and immune cell admixture from expression data. Nat. Commun. 2013, 4, 2612. [Google Scholar] [CrossRef] [PubMed]
- Aran, D.; Hu, Z.; Butte, A.J. xCell: Digitally portraying the tissue cellular heterogeneity landscape. Genome Biol. 2017, 18, 220. [Google Scholar] [CrossRef] [PubMed]
- Xu, Z.-Y.; Zhao, M.; Chen, W.; Li, K.; Qin, F.; Xiang, W.-W.; Sun, Y.; Wei, J.; Yuan, L.-Q.; Li, S.-K.; et al. Analysis of prognostic genes in the tumor microenvironment of lung adenocarcinoma. PeerJ 2020, 8, e9530. [Google Scholar] [CrossRef] [PubMed]
- Wu, J.; Li, L.; Zhang, H.; Zhao, Y.; Zhang, H.; Wu, S.; Xu, B. A risk model developed based on tumor microenvironment predicts overall survival and associates with tumor immunity of patients with lung adenocarcinoma. Oncogene 2021, 40, 4413–4424. [Google Scholar] [CrossRef] [PubMed]
- Alonso, M.H.; Aussó, S.; Lopez-Doriga, A.; Cordero, D.; Guinó, E.; Solé, X.; Barenys, M.; de Oca, J.; Capella, G.; Salazar, R.; et al. Comprehensive analysis of copy number aberrations in microsatellite stable colon cancer in view of stromal component. Br. J. Cancer 2017, 117, 421–431. [Google Scholar] [CrossRef] [PubMed]
- Tokumaru, Y.; Oshi, M.; Patel, A.; Tian, W.; Yan, L.; Matsuhashi, N.; Futamura, M.; Yoshida, K.; Takabe, K. Organoids Are Limited in Modeling the Colon Adenoma-Carcinoma Sequence. Cells 2021, 10, 488. [Google Scholar] [CrossRef] [PubMed]
- Jin, Y.; Wang, Z.; He, D.; Zhu, Y.; Hu, X.; Gong, L.; Xiao, M.; Chen, X.; Cheng, Y.; Cao, K. Analysis of m6A-Related Signatures in the Tumor Immune Microenvironment and Identification of Clinical Prognostic Regulators in Adrenocortical Carcinoma. Front. Immunol. 2021, 12, 637933. [Google Scholar] [CrossRef] [PubMed]
- Lin, X.; Gu, Y.; Su, Y.; Dong, Y.; Major, P.; Kapoor, A.; Tang, D. Prediction of Adrenocortical Carcinoma Relapse and Prognosis with a Set of Novel Multigene Panels. Cancers 2022, 14, 2805. [Google Scholar] [CrossRef] [PubMed]
- Liu, H.-J.; Hu, H.-M.; Li, G.-Z.; Zhang, Y.; Wu, F.; Liu, X.; Wang, K.-Y.; Zhang, C.-B.; Jiang, T. Ferroptosis-Related Gene Signature Predicts Glioma Cell Death and Glioma Patient Progression. Front. Cell Dev. Biol. 2020, 8, 538. [Google Scholar] [CrossRef] [PubMed]
- Yin, W.; Tang, G.; Zhou, Q.; Cao, Y.; Li, H.; Fu, X.; Wu, Z.; Jiang, X. Expression Profile Analysis Identifies a Novel Five-Gene Signature to Improve Prognosis Prediction of Glioblastoma. Front. Genet. 2019, 10, 419. [Google Scholar] [CrossRef] [PubMed]
- Zhao, J.; Yao, K.; Yu, H.; Zhang, L.; Xu, Y.; Chen, L.; Sun, Z.; Zhu, Y.; Zhang, C.; Qian, Y.; et al. Metabolic remodelling during early mouse embryo development. Nat. Metab. 2021, 3, 1372–1384. [Google Scholar] [CrossRef] [PubMed]
- Chen, B.; Khodadoust, M.S.; Liu, C.L.; Newman, A.M.; Alizadeh, A.A. Profiling Tumor Infiltrating Immune Cells with CIBERSORT. Methods Mol. Biol. 2018, 1711, 243–259. [Google Scholar] [PubMed]
- Diboun, I.; Wernisch, L.; Orengo, C.A.; Koltzenburg, M. Microarray analysis after RNA amplification can detect pronounced differences in gene expression using limma. BMC Genom. 2006, 7, 252. [Google Scholar] [CrossRef] [PubMed]
- Sheng, W.; Li, X.; Li, J.; Mi, Y.; Li, F. Evaluating prognostic value and relevant gene signatures of tumor microenvironment characterization in esophageal carcinoma. J. Gastrointest. Oncol. 2021, 12, 1228–1240. [Google Scholar] [CrossRef] [PubMed]
- Mayakonda, A.; Lin, D.-C.; Assenov, Y.; Plass, C.; Koeffler, H.P. Maftools: Efficient and comprehensive analysis of somatic variants in cancer. Genome Res. 2018, 28, 1747–1756. [Google Scholar] [CrossRef] [PubMed]
- Xian, W.; Asad, M.; Wu, S.; Bai, Z.; Li, F.; Lu, J.; Zu, G.; Brintnell, E.; Chen, H.; Mao, Y.; et al. Distinct immune escape and microenvironment between RG-like and pri-OPC-like glioma revealed by single-cell RNA-seq analysis. Front. Med. 2024, 18, 147–168. [Google Scholar] [CrossRef] [PubMed]
- Fu, M.; Xue, B.; Miao, X.; Gao, Z. Overcoming immunotherapy resistance in glioblastoma: Challenges and emerging strategies. Front. Pharmacol. 2025, 16, 1584688. [Google Scholar] [CrossRef] [PubMed]
- Zhou, P.; Chen, Z.; Chang, R.-M.; Jiang, W.; Wu, L.-L.; Wang, Z.-M. Growth arrest-specific homeobox is associated with poor survival in patients with hepatocellular carcinoma. Med. Oncol. 2012, 29, 3063–3069. [Google Scholar] [CrossRef] [PubMed]
- Tian, L.; Tao, Z.; Ye, H.; Li, G.; Zhan, Z.; Tuo, H. Over-expression of MEOX2 promotes apoptosis through inhibiting the PI3K/Akt pathway in laryngeal cancer cells. Neoplasma 2018, 65, 745–752. [Google Scholar] [CrossRef] [PubMed]
- Avila-Moreno, F.; Armas-López, L.; Álvarez-Moran, A.M.; López-Bujanda, Z.; Ortiz-Quintero, B.; Hidalgo-Miranda, A.; Urrea-Ramírez, F.; Rivera-Rosales, R.M.; Vázquez-Manríquez, E.; Peña-Mirabal, E.; et al. Overexpression of MEOX2 and TWIST1 is associated with H3K27me3 levels and determines lung cancer chemoresistance and prognosis. PLoS ONE 2014, 9, e114104. [Google Scholar] [CrossRef] [PubMed]
- Yamamoto, F. Identification of genes that exhibit changes in expression on the 8p chromosomal arm by the Systematic Multiplex RT-PCR (SM RT-PCR) and DNA microarray hybridization methods. Gene Expr. 2008, 14, 217–227. [Google Scholar] [CrossRef] [PubMed]
- Li, J.; Pu, K.; Li, C.; Wang, Y.; Zhou, Y. A Novel Six-Gene-Based Prognostic Model Predicts Survival and Clinical Risk Score for Gastric Cancer. Front. Genet. 2021, 12, 615834. [Google Scholar] [CrossRef] [PubMed]
- Zhang, W.; Song, Y.; He, X.; Liu, X.; Zhang, Y.; Yang, Z.; Yang, P.; Wang, J.; Hu, K.; Liu, W.; et al. Prognosis value of RBBP8 expression in plasma cell myeloma. Cancer Gene Ther. 2020, 27, 22–29. [Google Scholar] [CrossRef] [PubMed]
- Yu, J.; Wang, K.; Ye, L.; Song, Z. Accelerated Kernel Canonical Correlation Analysis with Fault Relevance for Nonlinear Process Fault Isolation. Ind. Eng. Chem. Res. 2019, 58, 18280–18291. [Google Scholar] [CrossRef]
- Yu, J.; Zhao, S.; Su, Z.; Song, C.; Wu, L.; Wang, J.; Bi, N.; Wang, L. Whole exome analysis reveals the genomic profiling related to chemo-resistance in Chinese population with limited-disease small cell lung cancer. Cancer Med. 2022, 12, 1035–1050. [Google Scholar] [CrossRef] [PubMed]
- Ribeiro, I.P.; Esteves, L.; Caramelo, F.; Carreira, I.M.; Melo, J.B. Integrated Multi-Omics Signature Predicts Survival in Head and Neck Cancer. Cells 2022, 11, 2536. [Google Scholar] [CrossRef] [PubMed]
- Labreche, K.; Simeonova, I.; Kamoun, A.; Gleize, V.; Chubb, D.; Letouzé, E.; Riazalhosseini, Y.; Dobbins, S.E.; Elarouci, N.; Ducray, F.; et al. TCF12 is mutated in anaplastic oligodendroglioma. Nat. Commun. 2015, 6, 7207. [Google Scholar] [CrossRef] [PubMed]
- Jia, H.; Bian, Y.; Yuan, J.; Zhang, Y.; Zhang, S. The Potential Role of C4 MYH11+ Fibroblasts and the MDK-SDC2 Ligand-Receptor Pair in Lung Adenocarcinoma: Implications for Prognosis and Therapeutic Strategies. Transl. Oncol. 2025, 55, 102364. [Google Scholar] [CrossRef] [PubMed]
- Gogola-Mruk, J.; Sirek, A.; Kumor, I.; Wojtaszek, G.; Roszak, K.; Kulig, K.; Ptak, A. Relationship Between Thyroid Dysfunction and Ovarian Cancer. Biomolecules 2025, 15, 870. [Google Scholar] [CrossRef] [PubMed]
- Chen, D.; Ji, F.; Zhou, Q.; Cheung, H.; Pan, Y.; Lau, H.C.-H.; Liang, C.; Yang, Z.J.; Huang, P.M.; Wei, Q.Y.; et al. RUVBL1/2 Blockade Targets YTHDF1 Activity to Suppress m6A-Dependent Oncogenic Translation and Colorectal Tumorigenesis. Cancer Res. 2024, 84, 2856–2872. [Google Scholar] [CrossRef] [PubMed]










| Characteristic | GSE16011 | GSE7696 | TCGA |
|---|---|---|---|
| Age (years) | |||
| >55 | 78 | 28 | 306 |
| ≤55 | 77 | 52 | 212 |
| Sex | |||
| Female | 50 | 21 | 204 |
| Male | 105 | 59 | 314 |
| Vital status | |||
| Alive | 8 | 39 | 77 |
| Dead | 147 | 42 | 441 |
| ENSEMBL ID | Symbol ID | Gene Name | Coef | p-Value | Prognostic Indicator |
|---|---|---|---|---|---|
| ENSG00000106511 | MEOX2 | Mesenchyme Homeobox 2 | 0.58 | <0.01 | high |
| ENSG00000168490 | PHYHIP | Phytanoyl-CoA 2-Hydroxylase Interacting Protein | 0.35 | <0.01 | high |
| ENSG00000101773 | RBBP8 | RB Binding Protein 8 | 0.57 | <0.01 | high |
| ENSG00000147488 | ST18 | Suppression Of Tumorigenicity 18 | 0.36 | =0.03 | high |
| ENSG00000140262 | TCF12 | Transcription Factor 12 | −0.67 | <0.01 | low |
| ENSG00000151090 | THRB | Thyroid Hormone Receptor Beta | 0.35 | =0.04 | high |
| Variables | Status | Low | High | p |
|---|---|---|---|---|
| GSE16011 dataset (N = 155) | ||||
| Age | <0.01 | |||
| ≤55 | 48 | 29 | ||
| >55 | 30 | 48 | ||
| Gender | 0.36 | |||
| Female | 22 | 28 | ||
| Male | 56 | 49 | ||
| GSE7696 dataset (N = 80) | ||||
| Age | 0.10 | |||
| ≤55 | 30 | 22 | ||
| >55 | 10 | 18 | ||
| Gender | 0.31 | |||
| Female | 8 | 13 | ||
| Male | 32 | 27 | ||
| TCGA dataset (N = 518) | ||||
| Age | <0.01 | |||
| ≤55 | 122 | 90 | ||
| >55 | 137 | 169 | ||
| Gender | 1 | |||
| Female | 102 | 102 | ||
| Male | 157 | 157 |
Disclaimer/Publisher’s Note: The statements, opinions and data contained in all publications are solely those of the individual author(s) and contributor(s) and not of MDPI and/or the editor(s). MDPI and/or the editor(s) disclaim responsibility for any injury to people or property resulting from any ideas, methods, instructions or products referred to in the content. |
© 2025 by the authors. Licensee MDPI, Basel, Switzerland. This article is an open access article distributed under the terms and conditions of the Creative Commons Attribution (CC BY) license (https://creativecommons.org/licenses/by/4.0/).
Share and Cite
Wu, W.; Liu, W.; Liu, Z.; Li, X. Construction of a Genetic Prognostic Model in the Glioblastoma Tumor Microenvironment. Genes 2025, 16, 861. https://doi.org/10.3390/genes16080861
Wu W, Liu W, Liu Z, Li X. Construction of a Genetic Prognostic Model in the Glioblastoma Tumor Microenvironment. Genes. 2025; 16(8):861. https://doi.org/10.3390/genes16080861
Chicago/Turabian StyleWu, Wenhui, Wenhao Liu, Zhonghua Liu, and Xin Li. 2025. "Construction of a Genetic Prognostic Model in the Glioblastoma Tumor Microenvironment" Genes 16, no. 8: 861. https://doi.org/10.3390/genes16080861
APA StyleWu, W., Liu, W., Liu, Z., & Li, X. (2025). Construction of a Genetic Prognostic Model in the Glioblastoma Tumor Microenvironment. Genes, 16(8), 861. https://doi.org/10.3390/genes16080861

