Molecular Characterization of Acyl-CoA Oxidase (ACX) Family Genes in Maize Reveals Their Role in Disease Resistance
Abstract
1. Introduction
2. Materials and Methods
2.1. Test Materials
2.2. Identification of Maize ACX Family Genes
2.3. Physicochemical Properties and Chromosomal Localization of Maize ACX Proteins
2.4. Phylogenetic Analysis of Maize ACX Family Genes
2.5. Prediction Analysis of Maize ACX Conserved Domains and Motifs
2.6. Analysis of Promoter Cis-Acting Elements of Maize ACX Family Genes
2.7. Analysis of Tissue Expression Specificity of Maize ACX Family Genes
2.8. Analysis of Expression Patterns of Maize ACX Family Genes Under Biotic and Abiotic Stress
2.9. Analysis of Expression Patterns of Maize ACX Family Genes Under Exogenous Hormone Treatment
2.10. Disease Resistance Analysis of Maize ACX Family Genes
3. Results
3.1. Identification of Maize ACX Family Gene Members
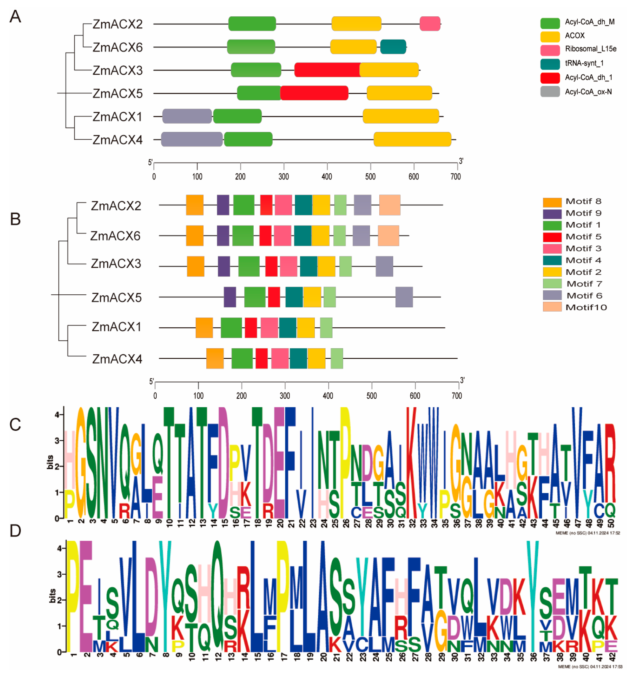
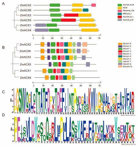
3.2. Evolutionary Analysis of the Maize ACX Family Gene System
3.3. Conserved Domain and Conserved Motif Analysis of Maize ACX Family Genes
3.4. Cis-Acting Elements Analysis of Maize ACX Family
3.5. Tissue Expression Specificity Analysis of Maize ACX Family Genes
3.6. Analysis of Expression Patterns of Maize ACX Family Genes Under Different Abiotic and Biotic Stresses
3.7. Analysis of Expression Patterns of Maize ACX Family Genes Under MeJA and SA Treatments
3.8. Disease Resistance Analysis of Maize ACX Family Gene Mutants
4. Discussion
5. Conclusions
Supplementary Materials
Author Contributions
Funding
Institutional Review Board Statement
Informed Consent Statement
Data Availability Statement
Conflicts of Interest
References
- Zheng, T.; Bo, J.; Wang, J.; Li, S.; Li, H.; Liu, M.; Niu, H.; Nguyen, T.; Chen, Y.; Sun, J. Unveiling Photoperiod-Responsive Regulatory Networks in Tropical Maize Through Transcriptome Analysis. Genes 2025, 16, 192. [Google Scholar] [CrossRef] [PubMed]
- Fu, W.; Jin, G.; Jiménez-Alemán, G.H.; Wang, X.; Song, J.; Li, S.; Lou, Y.; Li, R. The jasmonic acid-amino acid conjugates JA-Val and JA-Leu are involved in rice resistance to herbivores. Plant Cell Environ. 2022, 45, 262–272. [Google Scholar] [CrossRef]
- Wu, M.; Jiang, W.; Lu, C.; Dong, W.; Fan, J.; Tian, J.; Chen, W.; Niu, S.; He, Y. Effect of defense enzyme activities, endogenous SA and MeSA in tea plants on the host adaptability of Toxoptera aurantii (Hemiptera: Aphididae). Crop Prot. 2025, 190, 107135. [Google Scholar] [CrossRef]
- Zhang, P.J.; Zhao, C.; Ye, Z.H.; Yu, X.P. The trade-off between defense priming by herbivore-induced plant volatiles and constitutive defense in tomato. Pest Manag. Sci. 2020, 76, 1893–1901. [Google Scholar] [CrossRef]
- Zhang, L.; Zhang, F.; Melotto, M.; Yao, J.; He, S.Y. Jasmonate signaling and manipulation by pathogens and insects. J. Exp. Bot. 2017, 68, 1371–1385. [Google Scholar] [CrossRef] [PubMed]
- Song, X.; Chen, J.; Xu, C.; Cai, X.; Song, W.; Chang, A.; Zhang, Y.; Luo, C. Physiological and molecular mechanisms of exogenous salicylic acid in enhancing salt tolerance in tobacco seedlings by regulating antioxidant defense system and gene expression. Front. Plant Sci. 2025, 16, 1545865. [Google Scholar] [CrossRef]
- Lu, Y.; Li, J.; Cheng, K.; Zhu, G.; Zhu, B.; Fu, D.; Qu, G.; Luo, Y.; Ma, L.; Lin, T.; et al. SlMES1 modulates methyl salicylate to influence fruit volatile profiles in tomatoes. Plant Physiol. Biochem. 2025, 2, 3. [Google Scholar]
- Urooj, N.; Bano, A.; Hassan, U.T. Physiological Mechanism of Salt Tolerance in Maize as Affected by Rhizobacteria of Maize Rhizosphere and the Bacteria from Produced Water. Russ. J. Plant Physiol. 2025, 71, 209. [Google Scholar] [CrossRef]
- Zhang, C.; Zhang, H.; Lin, W.; Chai, J.; Shangguan, X.; Zhao, T. ZmDREB1A controls plant immunity via regulating salicylic acid metabolism in maize. Plant J. 2025, 121, e17226. [Google Scholar] [CrossRef]
- Lazarow, P.B.; De, D.C. A fatty acyl-CoA oxidizing system in rat liver peroxisomes; enhancement by clofibrate, a hypolipidemic drug. Proc. Natl. Acad. Sci. USA 1976, 73, 2043–2046. [Google Scholar] [CrossRef]
- Kawamoto, S.; Nozaki, C.; Tanaka, A.; Fukui, S. Fatty acid β-oxidation system in microbodies of n-alkane-grown Candida tropicalis. Eur. J. Biochem. 1978, 83, 609–613. [Google Scholar] [CrossRef] [PubMed]
- Lucas, K.A.; Filley, J.R.; Erb, J.M.; Graybill, E.R.; Hawes, J.W. Peroxisomal metabolism of propionic acid and isobutyric acid in plants. J. Biol. Chem. 2007, 282, 24980–24989. [Google Scholar] [CrossRef] [PubMed]
- Liu, W.C.; Han, T.T.; Yuan, H.M.; Yu, Z.D.; Zhang, L.Y.; Zhang, B.L.; Zhai, S.; Zheng, S.Q.; Lu, Y.T. CATALASE2 functions for seedling post germinative growth by scavenging H2O2 and stimulating ACX2/3 activity in Arabidopsis. Plant Cell Environ. 2017, 40, 2720–2728. [Google Scholar] [CrossRef] [PubMed]
- Kornberg, H.L.; Beevers, H. A mechanism of conversion of fat to carbohydrate in castor beans. Nature 1957, 180, 35–36. [Google Scholar] [CrossRef]
- Agarwal, A.K.; Qi, Y.; Bhat, D.G.; Woerner, B.M.; Brown, S.M. Gene isolation and characterization of two acyl CoA oxidases from soybean with broad substrate specificities and enhanced expression in the growing seedling axis. Plant Mol. Biol. 2001, 47, 519–531. [Google Scholar] [CrossRef]
- Adham, A.R.; Zolman, B.K.; Millius, A.; Bartel, B. Mutations in Arabidopsis acyl-CoA oxidase genes reveal distinct and overlapping roles in β-oxidation. Plant J. 2005, 41, 859–874. [Google Scholar] [CrossRef]
- Hooks, M.A.; Kellas, F.; Graham, I.A. Long-chain acyl-CoA oxidases of Arabidopsis. Plant J. 1999, 20, 1–13. [Google Scholar] [CrossRef]
- Wache, Y.; Pagot, Y.; Nicaud, J.M.; Belin, J.M. Acyl-CoA oxidase, a key step for lactone produc tion by Yarrowa lipolytica. J. Mol. Catal. B Enzym. 1998, 5, 165–169. [Google Scholar] [CrossRef]
- Wache, Y.; Laroche, C.; Belin, J.M.; Gaillardin, C.; Nicaud, J.M. Evaluation of acyl Coenzyme A oxidase (ACOX) isozyme function in the n-alkane-assimilating yeast Yarrowa lipolytica. J. Bacteriol. 1999, 181, 5140–5148. [Google Scholar]
- Eastmond, P.J.; Hooks, M.A.; Williams, D.; Lange, P.; Bechtold, N.; Sarrobert, C.; Nussaume, L.; Graham, I.A. Promoter trapping of a novel medium-chain acyl-CoA oxidase, which is in duced transcriptionally during Arabidopsis seed germination. J. Biol. Chem. 2000, 275, 34375–34381. [Google Scholar] [CrossRef]
- Arent, S.; Pye, V.E.; Henriksen, A. Structure and function of plant acyl-CoA oxidases. Physiol. Biochem. 2008, 46, 292–301. [Google Scholar] [CrossRef] [PubMed]
- Tang, H.; Lin, S.; Deng, J.; Keasling, J.D.; Luo, X. Engineering yeast for the de novo synthesis of jasmonates. Nat. Synth. 2024, 3, 224–235. [Google Scholar] [CrossRef]
- Li, C.; Schilmiller, A.L.; Liu, G.; Lee, G.I.; Jayanty, S.; Sageman, C.; Vrebalov, J.; Giovannoni, J.J.; Yagi, K.; Kobayashi, Y.; et al. Role of β-oxidation in jasmonate biosynthesis and systemic wound signaling in tomato. Plant Cell 2005, 17, 971–986. [Google Scholar] [CrossRef] [PubMed]
- Kim, M.C.; Kim, T.H.; Park, J.H.; Moon, B.Y.; Lee, C.H.; Cho, S.H. Expression of rice acyl-CoA oxidase isoenzymes in response to wounding. J. Plant Physiol. 2007, 164, 665–668. [Google Scholar] [CrossRef] [PubMed]
- Peng, S.; Huang, S.; Liu, Z.; Feng, H. Mutation of ACX1, a jasmonic acid biosynthetic enzyme, leads to petal degeneration in Chinese cabbage (Brassica campestris ssp. pekinensis). Int. J. Mol. Sci. 2019, 20, 2310. [Google Scholar] [CrossRef]
- Chen, S.; Lu, X.; Ge, L.; Sun, X.; Zhao, Z. Wound- and pathogen-activated de novo JA synthesis using different ACX isozymes in tea plant (Camellia sinensis). J. Plant Physiol. 2019, 243, 153047. [Google Scholar] [CrossRef]
- Lafuente, M.T.; Sampedro, R.; Romero, P. Hormones metabolism as affected by LED blue light in citrus fruit. Plant Physiol. Biochem. 2024, 215, 108970. [Google Scholar] [CrossRef]
- Yuan, H.M.; Liu, W.C.; Lu, Y.T. CATALASE2 coordinates SA-mediated repression of both auxin accumulation and JA biosynthesis in plant defenses. Cell Host Microbe 2017, 21, 143–155. [Google Scholar] [CrossRef]
- Eastmond, P.J.; Hooks, M.; Graham, I.A. The Arabidopsis acyl-CoA oxidase gene family. Biochem. Soc. Trans. 2000, 28, 755–757. [Google Scholar] [CrossRef]
- Shiraku, M.L.; Magwanga, R.O.; Cai, X.; Kirungu, J.N.; Xu, Y.; Mehari, T.G.; Hou, Y.; Wang, Y.; Agong, S.G.; Peng, R.; et al. Functional characterization of GhACX3 gene reveals its significant role in enhancing drought and salt stress tolerance in cotton. Front. Plant Sci. 2021, 12, 658755. [Google Scholar] [CrossRef]
- Reumann, S.; Ma, C.; Lemke, S.; Babujee, L. A database of putative Arabidopsis proteins from plant peroxisomes. Plant Physiol. 2004, 136, 2587–2608. [Google Scholar] [CrossRef] [PubMed]







| Gene Name | Gene ID | Chr. | Start | End | CDS (bp) | AA | MV (Da) | pI |
|---|---|---|---|---|---|---|---|---|
| ZmACX1 | Zm00001d045251 | 9 | 17052618 | 17061922 | 6034 | 667 | 74206.07 | 7.26 |
| ZmACX2 | Zm00001d052931 | 4 | 205248288 | 205258385 | 7070 | 662 | 73521.80 | 9.29 |
| ZmACX3 | Zm00001d048890 | 4 | 207028046 | 207034703 | 5016 | 614 | 67543 40 | 8.52 |
| ZmACX4 | Zm00001d045606 | 9 | 28546971 | 28571638 | 21667 | 696 | 77657.01 | 7.35 |
| ZmACX5 | Zm00001d042884 | 3 | 182845257 | 182853433 | 5176 | 657 | 73040.00 | 7.92 |
| ZmACX6 | Zm00001d003744 | 2 | 57098888 | 57107301 | 5413 | 583 | 64778.34 | 9.24 |
Disclaimer/Publisher’s Note: The statements, opinions and data contained in all publications are solely those of the individual author(s) and contributor(s) and not of MDPI and/or the editor(s). MDPI and/or the editor(s) disclaim responsibility for any injury to people or property resulting from any ideas, methods, instructions or products referred to in the content. |
© 2025 by the authors. Licensee MDPI, Basel, Switzerland. This article is an open access article distributed under the terms and conditions of the Creative Commons Attribution (CC BY) license (https://creativecommons.org/licenses/by/4.0/).
Share and Cite
He, R.; Ma, W.; Zhou, F.; Cao, H.; Zhang, K.; Dong, J.; Xing, J. Molecular Characterization of Acyl-CoA Oxidase (ACX) Family Genes in Maize Reveals Their Role in Disease Resistance. Genes 2025, 16, 486. https://doi.org/10.3390/genes16050486
He R, Ma W, Zhou F, Cao H, Zhang K, Dong J, Xing J. Molecular Characterization of Acyl-CoA Oxidase (ACX) Family Genes in Maize Reveals Their Role in Disease Resistance. Genes. 2025; 16(5):486. https://doi.org/10.3390/genes16050486
Chicago/Turabian StyleHe, Ruobing, Wenxiao Ma, Fan Zhou, Hongzhe Cao, Kang Zhang, Jingao Dong, and Jihong Xing. 2025. "Molecular Characterization of Acyl-CoA Oxidase (ACX) Family Genes in Maize Reveals Their Role in Disease Resistance" Genes 16, no. 5: 486. https://doi.org/10.3390/genes16050486
APA StyleHe, R., Ma, W., Zhou, F., Cao, H., Zhang, K., Dong, J., & Xing, J. (2025). Molecular Characterization of Acyl-CoA Oxidase (ACX) Family Genes in Maize Reveals Their Role in Disease Resistance. Genes, 16(5), 486. https://doi.org/10.3390/genes16050486

