Whole-Genome Selective Scans Detect Genes Associated with Cashmere Traits and Climatic Adaptation in Cashmere Goats (Capra hircus) in China
Abstract
1. Introduction
2. Materials and Methods
2.1. Genotyping and Quality Control
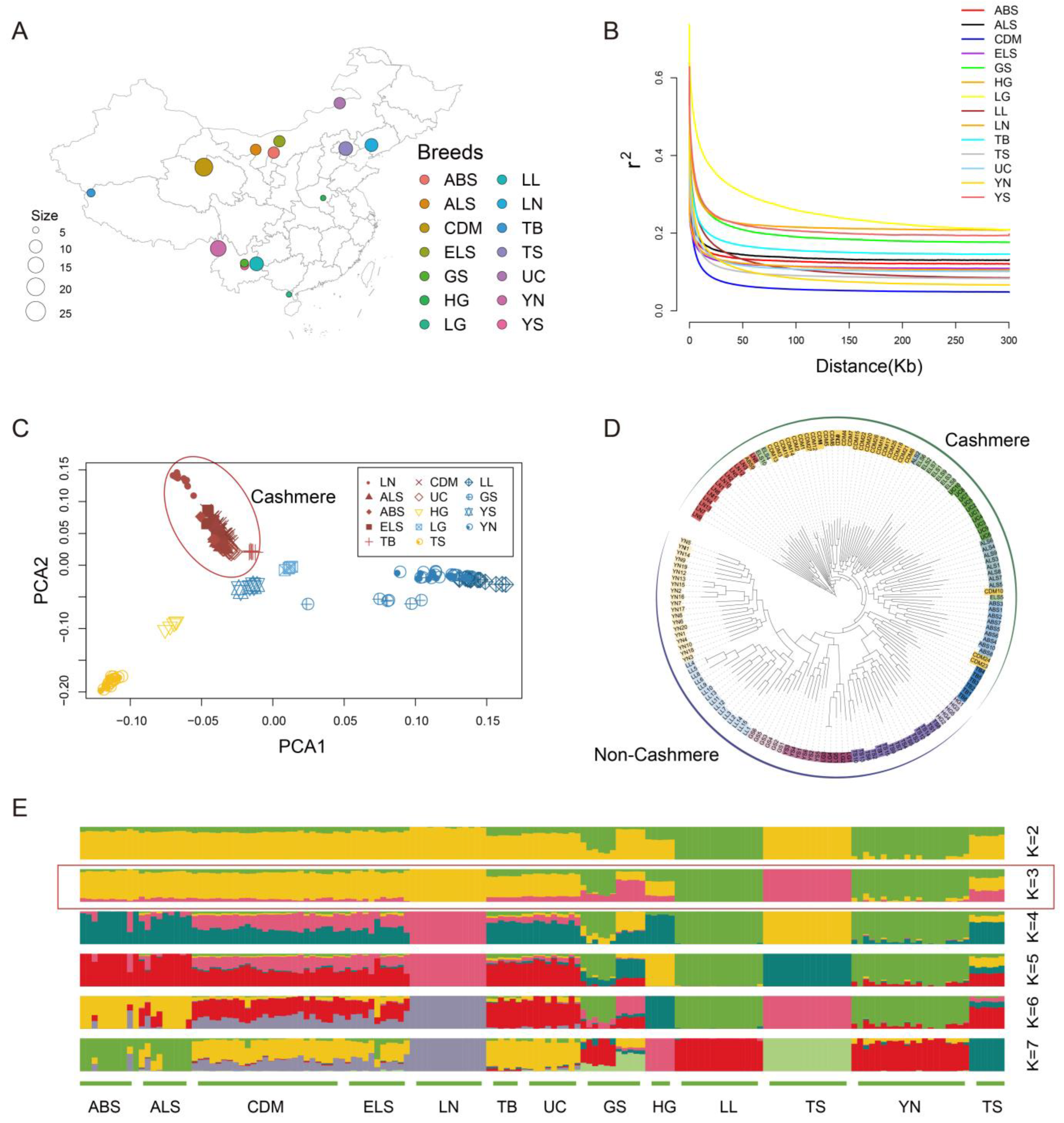
2.2. Genetic Diversity and Population Genetic Structure
2.3. Genomic Selection Signals Analysis
2.4. Signatures for Local Climatic Adaptation
2.5. Functional Enrichment Analyses
3. Result
3.1. Genome-Wide SNPs’ Detection and Annotation
3.2. Genomic Diversity and Structure of Domestic Goat Population
3.3. Genome-Wide Selective Sweeps
3.4. Genome-Wide Scans for Local Climate Adaptation
4. Discussion
5. Conclusions
Supplementary Materials
Author Contributions
Funding
Institutional Review Board Statement
Informed Consent Statement
Data Availability Statement
Conflicts of Interest
References
- Daly, K.G.; Delser, P.M.; Mullin, V.E.; Scheu, A.; Mattiangeli, V.; Teasdale, M.D.; Hare, A.J.; Burger, J.; Verdugo, M.P.; Collins, M.J.; et al. Ancient goat genomes reveal mosaic domestication in the Fertile Crescent. Science 2018, 361, 85–87. [Google Scholar] [CrossRef] [PubMed]
- Zeder, M.A.; Hesse, B. The initial domestication of goats (Capra hircus) in the Zagros mountains 10,000 years ago. Science 2000, 287, 2254–2257. [Google Scholar] [CrossRef]
- Ahmad, H.I.; Ahmad, M.J.; Jabbir, F.; Ahmar, S.; Ahmad, N.; Elokil, A.A.; Chen, J.P. The Domestication Makeup: Evolution, Survival, and Challenges. Front. Ecol. Evol. 2020, 8, 17. [Google Scholar] [CrossRef]
- Panigrahi, M.; Kumar, H.; Saravanan, K.A.; Rajawat, D.; Nayak, S.S.; Ghildiyal, K.; Kaisa, K.; Parida, S.; Bhushan, B.; Dutt, T. Trajectory of livestock genomics in South Asia: A comprehensive review. Gene 2022, 843, 146808. [Google Scholar] [CrossRef] [PubMed]
- Qiao, X.; Su, R.; Wang, Y.; Wang, R.J.; Yang, T.; Li, X.K.; Chen, W.; He, S.Y.; Jiang, Y.; Xu, Q.W.; et al. Genome-wide Target Enrichment-aided Chip Design: A 66 K SNP Chip for Cashmere Goat. Sci. Rep. 2017, 7, 13. [Google Scholar] [CrossRef] [PubMed]
- Cai, Y.D.; Fu, W.W.; Cai, D.W.; Heller, R.; Zheng, Z.Q.; Wen, J.; Li, H.; Wang, X.L.; Alshawi, A.; Sun, Z.Y.; et al. Ancient Genomes Reveal the Evolutionary History and Origin of Cashmere-Producing Goats in China. Mol. Biol. Evol. 2020, 37, 2099–2109. [Google Scholar] [CrossRef] [PubMed]
- Han, H.; Yang, M.M.; Dan, J.; Chao, S.Y.; Zhang, X.J.; Wei, Q.; Chen, T.; Wang, Q.J.; Yang, C.Y.; Wulan, B.; et al. Selection signatures in goats reveal a novel deletion mutant underlying cashmere yield and diameter. GigaScience 2022, 11, 14. [Google Scholar] [CrossRef]
- Sheikh, F.D.; Ganai, T.A.S.; Ganai, A.M.; Alam, S.; Asmat, S. Exploring genetic diversity in cashmere goats of Ladakh for enhancing production. Small Rumin. Res. 2021, 201, 11. [Google Scholar] [CrossRef]
- Baldan, S.; Sölkner, J.; Gebre, K.T.; Mészáros, G.; Crooijmans, R.; Periasamy, K.; Pichler, R.; Manaljav, B.; Baatar, N.; Purevdorj, M. Genetic characterization of cashmere goat (Capra hircus) populations in Mongolia. Front. Genet. 2024, 15, 17. [Google Scholar] [CrossRef]
- Delandmeter, M.; Carvalho, P.C.D.; Bremm, C.; Cargnelutti, C.D.; Bindelle, J.; Dumont, B. Integrated crop and livestock systems increase both climate change adaptation and mitigation capacities. Sci. Total Environ. 2024, 912, 169061. [Google Scholar] [CrossRef] [PubMed]
- Pitt, D.; Bruford, M.W.; Barbato, M.; Orozco-terWengel, P.; Martínez, R.; Sevane, N. Demography and rapid local adaptation shape Creole cattle genome diversity in the tropics. Evol. Appl. 2019, 12, 105–122. [Google Scholar] [CrossRef]
- Weldenegodguad, M.; Popov, R.; Pokharel, K.; Ammosov, L.; Ming, Y.; Ivanova, Z.; Kantanen, J. Whole-Genome Sequencing of Three Native Cattle Breeds Originating from the Northernmost Cattle Farming Regions. Front. Genet. 2019, 9, 728. [Google Scholar] [CrossRef] [PubMed]
- Tian, R.G.; Nanaie, H.A.; Wang, X.; Dalai, B.; Zhao, M.; Wang, F.; Li, H.; Yang, D.; Zhang, H.; Li, Y.; et al. Genomic adaptation to extreme climate conditions in beef cattle as a consequence of cross-breeding program. BMC Genom. 2023, 24, 10. [Google Scholar] [CrossRef]
- Liu, S.; Feng, X. Study on the bioclimatic law of Chinese goat. J. Domest. Anim. Ecol. 1993, 14, 10–15. (In Chinese) [Google Scholar]
- Jiang, H.; Li, M.; Lou, Y.; Ma, N. Study on the relationship between ecological environment and the distribution and productive performance in Chinese Cashmere Goats. Ecol. Domest. Anim. 2001, 22, 30–34. (In Chinese) [Google Scholar]
- Zhao, B.R.; Suo, L.D.; Wu, Y.J.; Chen, T.; Tulafu, H.; Lu, Q.W.; Liu, W.N.; Sammad, A.; Wu, C.L.; Fu, X.F. Stress adaptation in Tibetan cashmere goats is governed by inherent metabolic differences and manifested through variable cashmere phenotypes. Genomics 2024, 116, 10. [Google Scholar] [CrossRef]
- Manunza, A.; Diaz, J.R.; Sayre, B.L.; Cozzi, P.; Bobbo, T.; Deniskova, T.; Dotsev, A.; Zinovieva, N.; Stella, A. Discovering novel clues of natural selection on four worldwide goat breeds. Sci. Rep. 2023, 13, 19. [Google Scholar] [CrossRef]
- Wang, X.L.; Liu, J.; Zhou, G.X.; Guo, J.Z.; Yan, H.L.; Niu, Y.Y.; Li, Y.; Yuan, C.; Geng, R.Q.; Lan, X.Y.; et al. Whole-genome sequencing of eight goat populations for the detection of selection signatures underlying production and adaptive traits. Sci. Rep. 2016, 6, 10. [Google Scholar] [CrossRef] [PubMed]
- Ghanatsaman, Z.A.; Mehrgardi, A.A.; Nanaei, H.A.; Esmailizadeh, A. Comparative genomic analysis uncovers candidate genes related with milk production and adaptive traits in goat breeds. Sci. Rep. 2023, 13, 10. [Google Scholar] [CrossRef] [PubMed]
- Serranito, B.; Cavalazzi, M.; Vidal, P.; Taurisson-Mouret, D.; Ciani, E.; Bal, M.; Rouvellac, E.; Servin, B.; Moreno-Romieux, C.; Tosser-Klopp, G.; et al. Local adaptations of Mediterranean sheep and goats through an integrative approach. Sci. Rep. 2021, 11, 17. [Google Scholar] [CrossRef]
- van Patot, M.C.T.; Gassmann, M. Hypoxia: Adapting to High Altitude by Mutating EPAS-1, the Gene Encoding HIF-2α. High Alt. Med. Biol. 2011, 12, 157–167. [Google Scholar] [CrossRef] [PubMed]
- Laquatra, C.; Sanchez-Martin, C.; Dinarello, A.; Cannino, G.; Minervini, G.; Moroni, E.; Schiavone, M.; Tosatto, S.; Argenton, F.; Colombo, G.; et al. HIF1α-dependent induction of the mitochondrial chaperone TRAP1 regulates bioenergetic adaptations to hypoxia. Cell Death Dis. 2021, 12, 14. [Google Scholar] [CrossRef] [PubMed]
- Li, H.; Durbin, R. Fast and accurate long-read alignment with Burrows–Wheeler transform. Bioinformatics 2010, 26, 589–595. [Google Scholar] [CrossRef]
- Hassanin, A.; Bonillo, C.; Bui, X.N.; Cruaud, C. Comparisons between mitochondrial genomes of domestic goat (Capra hircus) reveal the presence of numts and multiple sequencing errors. Mitochondrial DNA 2010, 21, 68–76. [Google Scholar] [CrossRef]
- McKenna, A.; Hanna, M.; Banks, E.; Sivachenko, A.; Cibulskis, K.; Kernytsky, A.; Garimella, K.; Altshuler, D.; Gabriel, S.; Daly, M.; et al. The Genome Analysis Toolkit: A MapReduce framework for analyzing next-generation DNA sequencing data. Genome Res. 2010, 20, 1297–1303. [Google Scholar] [CrossRef] [PubMed]
- Purcell, S.; Neale, B.; Todd-Brown, K.; Thomas, L.; Ferreira, M.A.R.; Bender, D.; Maller, J.; Sklar, P.; de Bakker, P.I.W.; Daly, M.J.; et al. PLINK: A tool set for whole-genome association and population-based linkage analyses. Am. J. Hum. Genet. 2007, 81, 559–575. [Google Scholar] [CrossRef] [PubMed]
- Zhang, C.; Dong, S.S.; Xu, J.Y.; He, W.M.; Yang, T.L. PopLDdecay: A fast and effective tool for linkage disequilibrium decay analysis based on variant call format files. Bioinformatics 2019, 35, 1786–1788. [Google Scholar] [CrossRef] [PubMed]
- Price, M.N.; Dehal, P.S.; Arkin, A.P. FastTree: Computing Large Minimum Evolution Trees with Profiles instead of a Distance Matrix. Mol. Biol. Evol. 2009, 26, 1641–1650. [Google Scholar] [CrossRef]
- Letunic, I.; Bork, P. Interactive tree of life (iTOL) v3: An online tool for the display and annotation of phylogenetic and other trees. Nucleic Acids Res. 2016, 44, W242–W245. [Google Scholar] [CrossRef]
- Alexander, D.H.; Novembre, J.; Lange, K. Fast model-based estimation of ancestry in unrelated individuals. Genome Res. 2009, 19, 1655–1664. [Google Scholar] [CrossRef] [PubMed]
- Gautier, M. Genome-Wide Scan for Adaptive Divergence and Association with Population-Specific Covariates. Genetics 2015, 201, 1555–1579. [Google Scholar] [CrossRef]
- Huang, D.W.; Sherman, B.T.; Tan, Q.; Kir, J.; Liu, D.; Bryant, D.; Guo, Y.; Stephens, R.; Baseler, M.W.; Lane, H.C.; et al. DAVID Bioinformatics Resources: Expanded annotation database and novel algorithms to better extract biology from large gene lists. Nucleic Acids Res. 2007, 35, W169–W175. [Google Scholar] [CrossRef] [PubMed]
- Cingolani, P.; Platts, A.; Wang, L.L.; Coon, M.; Nguyen, T.; Wang, L.; Land, S.J.; Lu, X.Y.; Ruden, D.M. A program for annotating and predicting the effects of single nucleotide polymorphisms, SnpEff: SNPs in the genome of Drosophila melanogaster strain w1118; iso-2; iso-3. Fly 2012, 6, 80–92. [Google Scholar] [CrossRef]
- Gong, G.; Fan, Y.X.; Zhang, Y.; Yan, X.C.; Li, W.Z.; Yan, X.M.; He, L.B.; Wang, N.; Chen, O.; He, D.; et al. The regulation mechanism of different hair types in inner Mongolia cashmere goat based on PI3K-AKT pathway and FGF21. J. Anim. Sci. 2022, 100, 11. [Google Scholar] [CrossRef] [PubMed]
- Guan, D.L.; Luo, N.J.; Tan, X.S.; Zhao, Z.Q.; Huang, Y.F.; Na, R.S.; Zhang, J.H.; Zhao, Y.J. Scanning of selection signature provides a glimpse into important economic traits in goats (Capra hircus). Sci. Rep. 2016, 6, 7. [Google Scholar] [CrossRef] [PubMed]
- Jin, M.L.; Lu, J.; Fei, X.J.; Lu, Z.K.; Quan, K.; Liu, Y.B.; Chu, M.X.; Di, R.; Wang, H.H.; Wei, C.H. Genetic Signatures of Selection for Cashmere Traits in Chinese Goats. Animals 2020, 10, 1905. [Google Scholar] [CrossRef] [PubMed]
- Jeffreys, H. Theory of Probability, 3rd ed.; Oxford University Press: Oxford, UK, 1961. [Google Scholar]
- Ben-Jemaa, S.; Adam, G.; Boussaha, M.; Bardou, P.; Klopp, C.; Mandonnet, N.; Naves, M. Whole genome sequencing reveals signals of adaptive admixture in Creole cattle. Sci. Rep. 2023, 13, 12. [Google Scholar] [CrossRef]
- Fan, R.; Gu, Z.; Guang, X.; Marín, J.C.; Varas, V.; González, B.A.; Wheeler, J.C.; Hu, Y.; Li, E.; Sun, X.; et al. Genomic analysis of the domestication and post-Spanish conquest evolution of the llama and alpaca. Genome Biol. 2020, 21, 159. [Google Scholar] [CrossRef]
- Lyu, T.; Zhou, S.; Fang, J.; Wang, L.; Shi, L.; Dong, Y.; Zhang, H. Convergent Genomic Signatures of High-Altitude Adaptation among Six Independently Evolved Mammals. Animals 2022, 12, 3572. [Google Scholar] [CrossRef]
- Bi, Y.; Feng, B.; Wang, Z.; Zhu, H.J.; Qu, L.; Lan, X.Y.; Pan, C.Y.; Song, X.Y. Myostatin (MSTN) Gene Indel Variation and Its Associations with Body Traits in Shaanbei White Cashmere Goat. Animals 2020, 10, 168. [Google Scholar] [CrossRef]
- Chen, Y.; Fan, Z.M.; Wang, X.X.; Mo, M.H.; Zeng, S.B.; Xu, R.H.; Wang, X.S.; Wu, Y.J. PI3K/Akt signaling pathway is essential for de novo hair follicle regeneration. Stem Cell Res. Ther. 2020, 11, 10. [Google Scholar] [CrossRef]
- Bruneel, K.; Verstappe, J.; Vandamme, N.; Berx, G. Intrinsic Balance between ZEB Family Members Is Important for Melanocyte Homeostasis and Melanoma Progression. Cancers 2020, 12, 2248. [Google Scholar] [CrossRef] [PubMed]
- Rishikaysh, P.; Dev, K.; Diaz, D.; Qureshi, W.M.S.; Filip, S.; Mokry, J. Signaling Involved in Hair Follicle Morphogenesis and Development. Int. J. Mol. Sci. 2014, 15, 1647–1670. [Google Scholar] [CrossRef]
- Hao, H.X.; Xie, Y.; Zhang, Y.; Charlat, O.; Oster, E.; Avello, M.; Lei, H.; Mickanin, C.; Liu, D.; Ruffner, H.; et al. ZNRF3 promotes Wnt receptor turnover in an R-spondin-sensitive manner. Nature 2012, 485, 195–200. [Google Scholar] [CrossRef] [PubMed]
- Qiu, L.; Sun, Y.X.; Ning, H.M.; Chen, G.Y.; Zhao, W.S.; Gao, Y.F. The scaffold protein AXIN1: Gene ontology, signal network, and physiological function. Cell Commun. Signal. 2024, 22, 77. [Google Scholar] [CrossRef]
- Öztürk, Ö.; Pakula, H.; Chmielowiec, J.; Qi, J.J.; Stein, S.; Lan, L.X.; Sasaki, Y.; Rajewsky, K.; Birchmeier, W. Gab1 and Mapk Signaling Are Essential in the Hair Cycle and Hair Follicle Stem Cell Quiescence. Cell Rep. 2015, 13, 561–572. [Google Scholar] [CrossRef]
- Zheng, Z.Q.; Wang, X.H.; Li, M.; Li, Y.J.; Yang, Z.R.; Wang, X.L.; Pan, X.Y.; Gong, M.A.; Zhang, Y.; Guo, Y.W.; et al. The origin of domestication genes in goats. Sci. Adv. 2020, 6, 13. [Google Scholar] [CrossRef] [PubMed]
- Terefe, E.; Belay, G.; Han, J.; Hanotte, O.; Tijjani, A. Genomic adaptation of Ethiopian indigenous cattle to high altitude. Front. Genet. 2022, 13, 960234. [Google Scholar] [CrossRef] [PubMed]
- Duan, C.; Zhang, L.; Gao, K.; Guo, Y.; Liu, Y.-q.; Zhang, Y. Cashmere production, skin characteristics, and mutated genes in crimped cashmere fibre goats. Anim. Int. J. Anim. Biosci. 2022, 16, 100565. [Google Scholar] [CrossRef] [PubMed]
- Li, X.K.; Su, R.; Wan, W.T.; Zhang, W.G.; Jiang, H.Z.; Qiao, X.; Fan, Y.X.; Zhang, Y.J.; Wang, R.J.; Liu, Z.H.; et al. Identification of selection signals by large-scale whole-genome resequencing of cashmere goats. Sci. Rep. 2017, 7, 10. [Google Scholar] [CrossRef] [PubMed]
- Wu, C.; Ma, S.-c.; Zhao, B.; Qin, C.; Wu, Y.; Di, J.; Suo, L.; Fu, X. Drivers of plateau adaptability in cashmere goats revealed by genomic and transcriptomic analyses. BMC Genom. 2023, 24, 428. [Google Scholar] [CrossRef] [PubMed]
- Jian, Z. Mapping of the north-south demarcation zone in China based on GIS. J. Lanzhou Univ. 2012, 48, 28–33. [Google Scholar]
- Du, L.X. Animal Genetic Resources in China; China Agriculture Press: Beijing, China, 2011. [Google Scholar]
- Yang, Y.; Yuan, H.; Yang, T.; Li, Y.; Gao, C.; Jiao, T.; Cai, Y.; Zhao, S. The Expression Regulatory Network in the Lung Tissue of Tibetan Pigs Provides Insight into Hypoxia-Sensitive Pathways in High-Altitude Hypoxia. Front. Genet. 2021, 12, 691592. [Google Scholar] [CrossRef] [PubMed]
- Yanagida, J.; Hammiller, B.; Al-Matouq, J.; Behrens, M.; Trempus, C.S.; Repertinger, S.K.; Hansen, L.A. Accelerated elimination of ultraviolet-induced DNA damage through apoptosis in CDC25A-deficient skin. Carcinogenesis 2012, 33, 1754–1761. [Google Scholar] [CrossRef] [PubMed][Green Version]
- Xiang, Y.; Laurent, B.; Hsu, C.H.; Nachtergaele, S.; Lu, Z.K.; Sheng, W.Q.; Xu, C.Y.; Chen, H.; Ouyang, J.; Wang, S.Q.; et al. RNA m6A methylation regulates the ultraviolet-induced DNA damage response. Nature 2017, 543, 573–576. [Google Scholar] [CrossRef] [PubMed]
- Yoo, S.-H.; Mohawk, J.A.; Siepka, S.M.; Shan, Y.; Huh, S.K.; Hong, H.; Kornblum, I.; Kumar, V.; Koike, N.; Xu, M.; et al. Competing E3 Ubiquitin Ligases Govern Circadian Periodicity by Degradation of CRY in Nucleus and Cytoplasm. Cell 2013, 152, 1091–1105. [Google Scholar] [CrossRef] [PubMed]



| Population | Bio1 | Bio5 | Bio6 | Bio12 | Bio13 | Bio14 |
|---|---|---|---|---|---|---|
| LN | 8.6 | 26.9 | −13.9 | 679.0 | 78.0 | 2.0 |
| LL | 18.5 | 28.5 | 5.8 | 1213.0 | 62.0 | 2.0 |
| TS | 11.5 | 29.7 | −11.1 | 615.0 | 189.0 | 6.0 |
| YN | 8.7 | 17.9 | −4.6 | 948.0 | 201.0 | 3.0 |
| YS | 15.1 | 24.0 | 2.4 | 976.0 | 33.0 | 2.0 |
| CDM | 4.2 | 24.1 | −18.5 | 142.0 | 75.0 | 2.0 |
| UC | 1.7 | 27.1 | −26.2 | 301.0 | 31.0 | 1.0 |
| ELS | 7.2 | 30.2 | −17.6 | 223.0 | 13.0 | 0.0 |
| ABS | 7.8 | 29.7 | −16.6 | 259.0 | 198.0 | 13.0 |
| ALS | 9.0 | 31.3 | −15.5 | 129.0 | 158.0 | 15.0 |
| HG | 15.1 | 31.7 | −3.2 | 848.0 | 233.0 | 14.0 |
| LG | 24.0 | 32.5 | 13.9 | 1676.0 | 192.0 | 13.0 |
| TB | −1.5 | 18.9 | −21.9 | 32.0 | 188.0 | 14.0 |
| GS | 14.0 | 23.3 | 0.9 | 996.0 | 285.0 | 21.0 |
| Breeds | Number | Obs_Hetezygosity | Exp_Hetezygosity | FROH |
|---|---|---|---|---|
| ABS | 10 | 0.144751 | 0.217544 | 0.517070 |
| ALS | 9 | 0.149858 | 0.223363 | 0.522920 |
| CDM | 27 | 0.262376 | 0.273373 | 0.076754 |
| ELS | 10 | 0.173097 | 0.241556 | 0.427173 |
| GS | 6 | 0.273914 | 0.238914 | 0.036232 |
| HG | 5 | 0.238966 | 0.221172 | 0.159380 |
| LG | 5 | 0.205116 | 0.188409 | 0.278300 |
| LL | 15 | 0.22665 | 0.232717 | 0.202993 |
| LN | 13 | 0.133443 | 0.218359 | 0.541562 |
| TB | 6 | 0.233774 | 0.23865 | 0.178202 |
| TS | 15 | 0.230768 | 0.245215 | 0.192126 |
| UC | 10 | 0.266199 | 0.258638 | 0.063418 |
| YN | 20 | 0.25967 | 0.251541 | 0.086361 |
| YS | 6 | 0.259122 | 0.232894 | 0.088293 |
Disclaimer/Publisher’s Note: The statements, opinions and data contained in all publications are solely those of the individual author(s) and contributor(s) and not of MDPI and/or the editor(s). MDPI and/or the editor(s) disclaim responsibility for any injury to people or property resulting from any ideas, methods, instructions or products referred to in the content. |
© 2025 by the authors. Licensee MDPI, Basel, Switzerland. This article is an open access article distributed under the terms and conditions of the Creative Commons Attribution (CC BY) license (https://creativecommons.org/licenses/by/4.0/).
Share and Cite
Dan, H.; Zhong, H.; Akhatayeva, Z.; Lin, K.; Xu, S. Whole-Genome Selective Scans Detect Genes Associated with Cashmere Traits and Climatic Adaptation in Cashmere Goats (Capra hircus) in China. Genes 2025, 16, 292. https://doi.org/10.3390/genes16030292
Dan H, Zhong H, Akhatayeva Z, Lin K, Xu S. Whole-Genome Selective Scans Detect Genes Associated with Cashmere Traits and Climatic Adaptation in Cashmere Goats (Capra hircus) in China. Genes. 2025; 16(3):292. https://doi.org/10.3390/genes16030292
Chicago/Turabian StyleDan, Hongying, Hai’an Zhong, Zhanerke Akhatayeva, Kejian Lin, and Songsong Xu. 2025. "Whole-Genome Selective Scans Detect Genes Associated with Cashmere Traits and Climatic Adaptation in Cashmere Goats (Capra hircus) in China" Genes 16, no. 3: 292. https://doi.org/10.3390/genes16030292
APA StyleDan, H., Zhong, H., Akhatayeva, Z., Lin, K., & Xu, S. (2025). Whole-Genome Selective Scans Detect Genes Associated with Cashmere Traits and Climatic Adaptation in Cashmere Goats (Capra hircus) in China. Genes, 16(3), 292. https://doi.org/10.3390/genes16030292
