Putative Biomarkers for Prognosis, Epithelial-to-Mesenchymal Transition, and Drug Response in Cell Lines Representing Oral Squamous Cell Carcinoma Progression
Abstract
1. Introduction
2. Materials and Methods
2.1. Cell Lines and Reagents
2.2. Western Blotting
2.3. Scratch Wound Healing Assays
2.4. Drug Response Assays
2.5. Statistics and Replication
3. Results
3.1. EMT Markers Correlate Well with OSCC Progression in the Cell Lines
3.2. All Cell Lines Close a Scratch Wound, but Detroit 562 Shows Distinct Projections
3.3. The Expression of Stratifin and GSTP Throughout the Progression Steps of OSCC
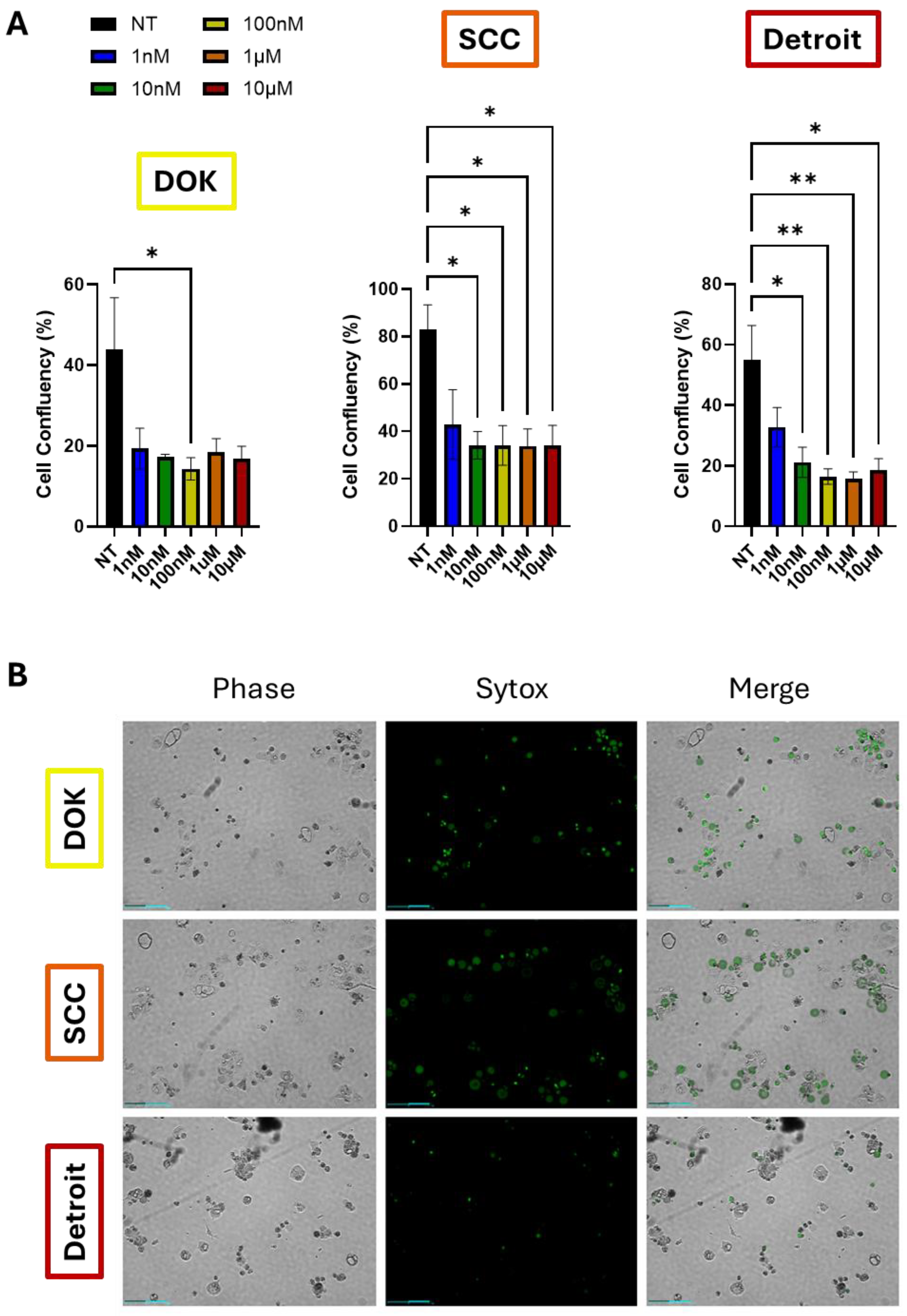
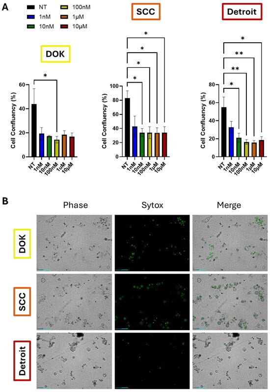
3.4. Detroit Cells Exhibit a Distinct Response to Docetaxel Versus That in the Other Lines
4. Discussion
5. Conclusions
Supplementary Materials
Author Contributions
Funding
Institutional Review Board Statement
Informed Consent Statement
Data Availability Statement
Acknowledgments
Conflicts of Interest
Abbreviations
| ANOVA | Analysis of variance |
| ATCC | American Type Culture Collection |
| BCA | Bicinchoninic acid |
| Detroit | Detroit 562 |
| DOK | Dysplastic oral keratinocyte |
| E-Cad | E-cadherin |
| ECACC | European Collection of Authenticated Cell Cultures |
| EGF | Epidermal growth factor |
| EGFR | Epidermal growth factor receptor |
| EMT | Epithelial-to-mesenchymal transition |
| FN | Fibronectin |
| GSTP | Glutathione S-transferase pi |
| HCC | Hepatocellular carcinoma |
| HPV | Human papillomavirus |
| N-Cad | N-cadherin |
| OSCC | Oral squamous cell carcinoma |
| PBS | Phosphate-buffered saline |
| PBST | Phosphate-buffered saline plus Tween 20 |
| PGK | Primary gingival keratinocyte |
| PVDF | Polyvinylidene fluoride |
| RIPA | Radioimmunoprecipitation assay |
| SEM | Standard error of the mean |
| SFN | Stratifin |
| TBST | Tris-buffered saline plus Tween 20 |
| TGFβ | Transforming growth factor β |
References
- Roser, S.; Nelson, S.; SR, C.; Magliocca, K. Head and Neck Cancer. In The ADA Practical Guide to Patients with Medical Conditions; Wiley: Hoboken, NJ, USA, 2015; pp. 273–298. [Google Scholar]
- Sung, H.; Ferlay, J.; Siegel, R.L.; Laversanne, M.; Soerjomataram, I.; Jemal, A.; Bray, F. Global Cancer Statistics 2020: GLOBOCAN Estimates of Incidence and Mortality Worldwide for 36 Cancers in 185 Countries. CA A Cancer J. Clin. 2021, 71, 209–249. [Google Scholar] [CrossRef] [PubMed]
- Siegel, R.L.; Giaquinto, A.N.; Jemal, A. Cancer Statistics, 2024. CA A Cancer J. Clin. 2024, 74, 12–49. [Google Scholar] [CrossRef]
- Boscolo-Rizzo, P.; Furlan, C.; Lupato, V.; Polesel, J.; Fratta, E. Novel Insights into Epigenetic Drivers of Oropharyngeal Squamous Cell Carcinoma: Role of HPV and Lifestyle Factors. Clin. Epigenetics 2017, 9, 124. [Google Scholar] [CrossRef] [PubMed]
- Villa, A.; Woo, S.B. Leukoplakia—A Diagnostic and Management Algorithm. J. Oral Maxillofac. Surg. 2017, 75, 723–734. [Google Scholar] [CrossRef]
- Silverman, S., Jr.; Gorsky, M.; Lozada, F. Oral Leukoplakia and Malignant Transformation. A Follow-up Study of 257 Patients. Cancer 1984, 53, 563–568. [Google Scholar] [CrossRef] [PubMed]
- Neville, B.W.; Day, T.A. Oral Cancer and Precancerous Lesions. CA A Cancer J. Clin. 2002, 52, 195–215. [Google Scholar] [CrossRef] [PubMed]
- Woolgar, J.A.; Triantafyllou, A. Pitfalls and Procedures in the Histopathological Diagnosis of Oral and Oropharyngeal Squamous Cell Carcinoma and a Review of the Role of Pathology in Prognosis. Oral Oncol. 2009, 45, 361–385. [Google Scholar] [CrossRef] [PubMed]
- Yoshimura, S.; Kasamatsu, A.; Nakashima, D.; Iyoda, M.; Kasama, H.; Saito, T.; Takahara, T.; Endo-Sakamoto, Y.; Shiiba, M.; Tanzawa, H.; et al. UBE2S Associated with OSCC Proliferation by Promotion of P21 Degradation via the Ubiquitin-Proteasome System. Biochem. Biophys. Res. Commun. 2017, 485, 820–825. [Google Scholar] [CrossRef] [PubMed]
- Jiang, Q.; Pan, H.; Ye, D.; Zhang, P.; Zhong, L.; Zhang, Z. Downregulation of Tapasin Expression in Primary Human Oral Squamous Cell Carcinoma: Association with Clinical Outcome. Tumor Biol. 2010, 31, 451–459. [Google Scholar] [CrossRef]
- Kerdjoudj, M.; Arnouk, H. Characterization of Cornulin as a Molecular Biomarker for the Progression of Oral Squamous Cell Carcinoma. Cureus 2022, 14, e32210. [Google Scholar] [CrossRef] [PubMed]
- Shankavaram, V.; Shah, D.; Alashqar, A.; Sweeney, J.; Arnouk, H. Cornulin as a Key Diagnostic and Prognostic Biomarker in Cancers of the Squamous Epithelium. Genes 2024, 15, 1122. [Google Scholar] [CrossRef]
- Waldron, C.A.; Shafer, W.G. Leukoplakia Revisited. A Clinicopathologic Study 3256 Oral Leukoplakias. Cancer 1975, 36, 1386–1392. [Google Scholar] [CrossRef]
- Weinberger, P.M.; Merkley, M.; Lee, J.R.; Adam, B.-L.; Gourin, C.G.; Podolsky, R.H.; Haffty, B.G.; Papadavid, E.; Sasaki, C.; Psyrri, A.; et al. Use of Combination Proteomic Analysis to Demonstrate Molecular Similarity of Head and Neck Squamous Cell Carcinoma Arising From Different Subsites. Arch. Otolaryngol. Head Neck Surg. 2009, 135, 694–703. [Google Scholar] [CrossRef]
- Lim, J.; Thiery, J.P. Epithelial-Mesenchymal Transitions: Insights from Development. Development 2012, 139, 3471–3486. [Google Scholar] [CrossRef]
- Yang, J.; Mani, S.A.; Donaher, J.L.; Ramaswamy, S.; Itzykson, R.A.; Come, C.; Savagner, P.; Gitelman, I.; Richardson, A.; Weinberg, R.A. Twist, a Master Regulator of Morphogenesis, Plays an Essential Role in Tumor Metastasis. Cell 2004, 117, 927–939. [Google Scholar] [CrossRef]
- Leivonen, S.K.; Kahari, V.M. Transforming Growth Factor-β Signaling in Cancer Invasion and Metastasis. Int. J. Cancer 2007, 121, 2119–2124. [Google Scholar] [CrossRef]
- Roberts, C.M.; Rojas-Alexandre, M.; Hanna, R.E.; Lin, Z.P.; Ratner, E.S. Transforming Growth Factor β and Epithelial to Mesenchymal Transition Alter Homologous Recombination Repair Gene Expression and Sensitize BRCA Wild-Type Ovarian Cancer Cells to Olaparib. Cancers 2023, 15, 3919. [Google Scholar] [CrossRef]
- Ali, A.N.; Ghoneim, S.M.; Ahmed, E.R.; Salam, L.O.E.-F.A.; Saleh, S.M.A. Cadherin Switching in Oral Squamous Cell Carcinoma: A Clinicopathological Study. J. Oral Biol. Craniofacial Res. 2023, 13, 486–494. [Google Scholar] [CrossRef]
- Mirjat, D.; Kashif, M.; Roberts, C.M. Shake It Up Baby Now: The Changing Focus on TWIST1 and Epithelial to Mesenchymal Transition in Cancer and Other Diseases. Int. J. Mol. Sci. 2023, 24, 17539. [Google Scholar] [CrossRef]
- Steinbichler, T.B.; Metzler, V.; Pritz, C.; Riechelmann, H.; Dudas, J. Tumor-Associated Fibroblast-Conditioned Medium Induces CDDP Resistance in HNSCC Cells. Oncotarget 2015, 7, 2508–2518. [Google Scholar] [CrossRef]
- Steinbichler, T.B.; Alshaimaa, A.; Maria, M.V.; Daniel, D.; Herbert, R.; Jozsef, D.; Ira-Ida, S. Epithelial-Mesenchymal Crosstalk Induces Radioresistance in HNSCC Cells. Oncotarget 2017, 9, 3641–3652. [Google Scholar] [CrossRef]
- Ingruber, J.; Dudás, J.; Savic, D.; Schweigl, G.; Steinbichler, T.B.; do Carmo Greier, M.; Santer, M.; Carollo, S.; Trajanoski, Z.; Riechelmann, H. EMT-Related Transcription Factors and Protein Stabilization Mechanisms Involvement in Cadherin Switch of Head and Neck Squamous Cell Carcinoma. Exp. Cell Res. 2022, 414, 113084. [Google Scholar] [CrossRef]
- Ingruber, J.; Dudas, J.; Sprung, S.; Lungu, B.; Mungenast, F. Interplay between Partial EMT and Cisplatin Resistance as the Drivers for Recurrence in HNSCC. Biomedicines 2022, 10, 2482. [Google Scholar] [CrossRef]
- Moore, B.; Perez, V. Specific Proteins of the Nervous System. In Physiological and Biochemical Aspects of Nervous Integration; Carlson, F., Ed.; Prentice-Hall: Hoboken, NJ, USA, 1967; pp. 343–359. [Google Scholar]
- Fu, H.; Subramanian, R.R.; Masters, S.C. 14-3-3 Proteins: Structure, Function, and Regulation. Annu. Rev. Pharmacol. Toxicol. 2000, 40, 617–647. [Google Scholar] [CrossRef]
- Aitken, A.; Baxter, H.; Dubois, T.; Clokie, S.; Mackie, S.; Mitchell, K.; Peden, A.; Zemlickova, E. Specificity of 14-3-3 Isoform Dimer Interactions and Phosphorylation. Biochem. Soc. Trans. 2002, 30, 351–360. [Google Scholar] [CrossRef]
- Phan, L.; Chou, P.-C.; Velazquez-Torres, G.; Samudio, I.; Parreno, K.; Huang, Y.; Tseng, C.; Vu, T.; Gully, C.; Su, C.-H.; et al. The Cell Cycle Regulator 14-3-3σ Opposes and Reverses Cancer Metabolic Reprogramming. Nat. Commun. 2015, 6, 7530. [Google Scholar] [CrossRef]
- Gardino, A.K.; Smerdon, S.J.; Yaffe, M.B. Structural Determinants of 14-3-3 Binding Specificities and Regulation of Subcellular Localization of 14-3-3-Ligand Complexes: A Comparison of the X-Ray Crystal Structures of All Human 14-3-3 Isoforms. Semin. Cancer Biol. 2006, 16, 173–182. [Google Scholar] [CrossRef]
- Gatenby, R.A.; Gillies, R.J. Why Do Cancers Have High Aerobic Glycolysis? Nat. Rev. Cancer 2004, 4, 891–899. [Google Scholar] [CrossRef]
- Chan, S.Y.-Y.; To, K.-F.; Leung, S.-F.; Yip, W.W.-L.; Mak, M.K.-F.; Chung, G.T.-Y.; Lo, K.-W. 14-3-3σ Expression as a Prognostic Marker in Undifferentiated Nasopharyngeal Carcinoma. Oncol. Rep. 2010, 24, 949–955. [Google Scholar] [CrossRef][Green Version]
- Qi, Y.-J.; Wang, M.; Liu, R.-M.; Wei, H.; Chao, W.-X.; Zhang, T.; Lou, Q.; Li, X.-M.; Ma, J.; Zhu, H.; et al. Downregulation of 14-3-3σ Correlates with Multistage Carcinogenesis and Poor Prognosis of Esophageal Squamous Cell Carcinoma. PLoS ONE 2014, 9, e95386. [Google Scholar] [CrossRef]
- Ferguson, A.T.; Evron, E.; Umbricht, C.B.; Pandita, T.K.; Chan, T.A.; Hermeking, H.; Marks, J.R.; Lambers, A.R.; Futreal, P.A.; Stampfer, M.R.; et al. High Frequency of Hypermethylation at the 14-3-3 σ Locus Leads to Gene Silencing in Breast Cancer. Proc. Natl. Acad. Sci. USA 2000, 97, 6049–6054. [Google Scholar] [CrossRef]
- Bongers, V.; Snow, G.B.; de Vries, N.; Cattan, A.R.; Hall, A.G.; van der Waal, I.; Braakhuis, B.J. Second Primary Head and Neck Squamous Cell Carcinoma Predicted by the Glutathione S-Transferase Expression in Healthy Tissue in the Direct Vicinity of the First Tumor. Lab. Investig. A J. Tech. Methods Pathol. 1995, 73, 503–510. [Google Scholar]
- Bentz, B.G.; Haines, G.K.; Radosevich, J.A. Glutathione S-Transferase π in Squamous Cell Carcinoma of the Head and Neck. Laryngoscope 2000, 110, 1642–1647. [Google Scholar] [CrossRef]
- Yang, J.; Cui, R.; Liu, Y. MicroRNA-212-3p Inhibits Paclitaxel Resistance through Regulating Epithelial-Mesenchymal Transition, Migration and Invasion by Targeting ZEB2 in Human Hepatocellular Carcinoma. Oncol. Lett. 2020, 20, 23. [Google Scholar] [CrossRef]
- Chang, S.E.; Foster, S.; Betts, D.; Marnock, W.E. DOK, a Cell Line Established from Human Dysplastic Oral Mucosa, Shows a Partially Transformed Non-malignant Phenotype. Int. J. Cancer 1992, 52, 896–902. [Google Scholar] [CrossRef]
- Gavish, A.; Krayzler, E.; Nagler, R. Tumor Growth and Cell Proliferation Rate in Human Oral Cancer. Arch. Méd. Res. 2016, 47, 271–274. [Google Scholar] [CrossRef]
- Bulzico, D.; Pires, B.R.B.; de Faria, P.A.S.; Neto, L.V.; Abdelhay, E. Twist1 Correlates With Epithelial-Mesenchymal Transition Markers Fibronectin and Vimentin in Adrenocortical Tumors. Anticancer Res. 2019, 39, 173–175. [Google Scholar] [CrossRef]
- Shieh, J.; Chang, T.; Wang, J.; Liang, S.; Kao, P.; Chen, L.; Yen, C.; Chen, Y.; Chang, W.; Chen, B. RNA-binding Protein-regulated Fibronectin Is Essential for EGFR-activated Metastasis of Head and Neck Squamous Cell Carcinoma. FASEB J. 2023, 37, e23206. [Google Scholar] [CrossRef]
- Petrini, I.; Barachini, S.; Carnicelli, V.; Galimberti, S.; Modeo, L.; Boni, R.; Sollini, M.; Erba, P.A. ED-B Fibronectin Expression Is a Marker of Epithelial-Mesenchymal Transition in Translational Oncology. Oncotarget 2016, 8, 4914–4921. [Google Scholar] [CrossRef]
- Maruyama, S.; Yamazaki, M.; Abé, T.; Cheng, J.; Saku, T.; Tanuma, J. Hypoxia-Induced Biosynthesis of the Extracellular Matrix Molecules, Perlecan and Fibronectin, Promotes the Growth of Pleomorphic Adenoma Cells In Vitro Models. Biomedicines 2023, 11, 2981. [Google Scholar] [CrossRef]
- Tossetta, G.; Avellini, C.; Licini, C.; Giannubilo, S.R.; Castellucci, M.; Marzioni, D. High Temperature Requirement A1 and Fibronectin: Two Possible Players in Placental Tissue Remodelling. Eur. J. Histochem. 2016, 60, 2724. [Google Scholar] [CrossRef]
- Bhawal, U.K.; Tsukinoki, K.; Sasahira, T.; Sato, F.; Mori, Y.; Muto, N.; Sugiyama, M.; Kuniyasu, H. Methylation and Intratumoural Heterogeneity of 14-3-3 Sigma in Oral Cancer. Oncol. Rep. 2007, 18, 817–824. [Google Scholar]
- Li, Z.; Liu, J.-Y.; Zhang, J.-T. 14-3-3sigma, the Double-Edged Sword of Human Cancers. Am. J. Transl. Res. 2009, 1, 326–340. [Google Scholar]
- Fan, X.; Cui, L.; Zeng, Y.; Song, W.; Gaur, U.; Yang, M. 14-3-3 Proteins Are on the Crossroads of Cancer, Aging, and Age-Related Neurodegenerative Disease. Int. J. Mol. Sci. 2019, 20, 3518. [Google Scholar] [CrossRef] [PubMed]
- Leffers, H.; Madsen, P.; Rasmussen, H.H.; Honore, B.; Andersen, A.H.; Walbum, E.; Vandekerckhove, J.; Celis, J.E. Molecular Cloning and Expression of the Transformation Sensitive Epithelial Marker Stratifin A Member of a Protein Family That Has Been Involved in the Protein Kinase C Signalling Pathway. J. Mol. Biol. 1993, 231, 982–998. [Google Scholar] [CrossRef]
- Osada, H.; Tatematsu, Y.; Yatabe, Y.; Nakagawa, T.; Konishi, H.; Harano, T.; Tezel, E.; Takada, M.; Takahashi, T. Frequent and Histological Type-Specific Inactivation of 14-3-3σ in Human Lung Cancers. Oncogene 2002, 21, 2418–2424. [Google Scholar] [CrossRef][Green Version]
- Ren, H.-Z.; Pan, G.; Wang, J.-S.; Wen, J.-F.; Wang, K.-S.; Luo, G.-Q.; Shan, X. Reduced Stratifin Expression Can Serve As an Independent Prognostic Factor for Poor Survival in Patients with Esophageal Squamous Cell Carcinoma. Dig. Dis. Sci. 2010, 55, 2552–2560. [Google Scholar] [CrossRef] [PubMed]






Disclaimer/Publisher’s Note: The statements, opinions and data contained in all publications are solely those of the individual author(s) and contributor(s) and not of MDPI and/or the editor(s). MDPI and/or the editor(s) disclaim responsibility for any injury to people or property resulting from any ideas, methods, instructions or products referred to in the content. |
© 2025 by the authors. Licensee MDPI, Basel, Switzerland. This article is an open access article distributed under the terms and conditions of the Creative Commons Attribution (CC BY) license (https://creativecommons.org/licenses/by/4.0/).
Share and Cite
Hamoui, M.Z.; Rizvi, S.; Arnouk, H.; Roberts, C.M. Putative Biomarkers for Prognosis, Epithelial-to-Mesenchymal Transition, and Drug Response in Cell Lines Representing Oral Squamous Cell Carcinoma Progression. Genes 2025, 16, 209. https://doi.org/10.3390/genes16020209
Hamoui MZ, Rizvi S, Arnouk H, Roberts CM. Putative Biomarkers for Prognosis, Epithelial-to-Mesenchymal Transition, and Drug Response in Cell Lines Representing Oral Squamous Cell Carcinoma Progression. Genes. 2025; 16(2):209. https://doi.org/10.3390/genes16020209
Chicago/Turabian StyleHamoui, Mohamad Z., Shuaa Rizvi, Hilal Arnouk, and Cai M. Roberts. 2025. "Putative Biomarkers for Prognosis, Epithelial-to-Mesenchymal Transition, and Drug Response in Cell Lines Representing Oral Squamous Cell Carcinoma Progression" Genes 16, no. 2: 209. https://doi.org/10.3390/genes16020209
APA StyleHamoui, M. Z., Rizvi, S., Arnouk, H., & Roberts, C. M. (2025). Putative Biomarkers for Prognosis, Epithelial-to-Mesenchymal Transition, and Drug Response in Cell Lines Representing Oral Squamous Cell Carcinoma Progression. Genes, 16(2), 209. https://doi.org/10.3390/genes16020209

