Col5a3 Likely Promotes Adipogenesis of 3T3-L1 Through Oxidative Phosphorylation
Abstract
1. Introduction
2. Materials and Methods
2.1. Cell Culture
2.2. Transfection with siRNA
2.3. RNA Isolation and Quantitative Real-Time PCR
2.4. Western Blot Detection
2.5. Flow Cytometry
2.6. Oil Red O Staining
2.7. EdU Assay
2.8. Cell Counting Kit-8 Assay
2.9. Triglyceride Determination
2.10. RNA Sequencing and Data Processing
2.11. Statistical Analysis
3. Results
3.1. Efficiency of Col5a3 Interference
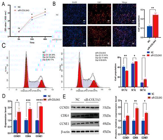
3.2. Col5a3 Blunts Cell Proliferation
3.3. Col5a3 Promotes Adipogenesis
3.4. Summary of RNA-Seq Data and Identification of Differentially Expressed Genes (DEGs)
3.5. Regulation of Adipogenic Differentiation by Col5a3, Probably Through the Oxidative Phosphorylation Pathway
4. Discussion
5. Conclusions
Supplementary Materials
Author Contributions
Funding
Institutional Review Board Statement
Informed Consent Statement
Data Availability Statement
Conflicts of Interest
References
- Zha, A.; Li, W.; Wang, J.; Bai, P.; Qi, M.; Liao, P.; Tan, B.E.; Yin, Y. Trimethylamine oxide supplementation differentially regulates fat deposition in liver, longissimus dorsi muscle and adipose tissue of growing-finishing pigs. Anim. Nutr. 2024, 17, 25–35. [Google Scholar] [CrossRef] [PubMed]
- Jiang, J.; Zhou, J.; Chen, J.; Wei, X.; Lu, T.; Chi, H.; Zhao, R. Effect of chicken egg yolk antibody against adipose tissue plasma membranes on carcass composition and lipogenic hormones and enzymes in pigs. Livest. Sci. 2007, 107, 235–243. [Google Scholar] [CrossRef]
- Vuorio, E.; de Crombrugghe, B. The family of collagen genes. Annu. Rev. Biochem. 1990, 59, 837–872. [Google Scholar] [CrossRef] [PubMed]
- Fang, M.; Adams, J.S.; Mcmahan, B.L.; Brown, R.J.; Oxford, J.T. The expression patterns of minor fibrillar collagens during development in zebrafish. Gene Expr. Patterns 2010, 10, 315–322. [Google Scholar] [CrossRef] [PubMed]
- Fichard, A.; Kleman, J.; Ruggiero, F. Another look at collagen V and XI molecules. Matrix Biol. 1995, 14, 515–531. [Google Scholar] [CrossRef] [PubMed]
- Chernousov, M.A.; Stahl, R.C.; Carey, D.J. Schwann cells secrete a novel collagen-like adhesive protein that binds N-syndecan. J. Biol. Chem. 1996, 271, 13844–13853. [Google Scholar] [CrossRef]
- Sumiyoshi, H.; Kitamura, H.; Matsuo, N.; Tatsukawa, S.; Ishikawa, K.; Okamoto, O.; Fujikura, Y.; Fujiwara, S.; Yoshioka, H. Transient Expression of Mouse Pro-α3(V) Collagen Gene (Col5a3) in Wound Healing. Connect. Tissue Res. 2012, 53, 313–317. [Google Scholar] [CrossRef] [PubMed]
- Zhang, X.; Zhao, G.; Zhang, Y.; Wang, J.; Wang, Y.; Cheng, L.; Sun, M.; Rui, Y. Activation of JNK signaling in osteoblasts is inversely correlated with collagen synthesis in age-related osteoporosis. Biochem. Biophys. Res. Commun. 2018, 504, 771–776. [Google Scholar] [CrossRef]
- Zhang, Y.; Liu, X.; Zhang, L.; Wang, L.; He, J.; Ma, H.; Wang, L. Preliminary identification and analysis of differential RNA editing between higher and lower backfat thickness pigs using DNA-seq and RNA-seq data. Anim. Genet. 2022, 53, 327–339. [Google Scholar] [CrossRef]
- Huang, G.; Ge, G.; Wang, D.; Gopalakrishnan, B.; Butz, D.H.; Colman, R.J.; Nagy, A.; Greenspan, D.S. α3(V) collagen is critical for glucose homeostasis in mice due to effects in pancreatic islets and peripheral tissues. J. Clin. Investig. 2011, 121, 769–783. [Google Scholar] [CrossRef]
- Nguyen, D.V.; Nguyen, O.C.; Malau-Aduli, A. Main regulatory factors of marbling level in beef cattle. Vet. Anim. Sci. 2021, 14, 100219. [Google Scholar] [CrossRef]
- Cheng, Z.; Li, X.; Bao, S.; Yamada, T.; Cao, G.; Liu, J.; Chen, A.; Tong, B. Effects of the CDC10 (Septin 7) Gene on the Proliferation and Differentiation of Bovine Intramuscular Preadipocyte and 3T3-L1 Cells. Animals 2023, 13, 609. [Google Scholar] [CrossRef]
- Zhao, H.; Chen, Z.; Fang, Y.; Su, M.; Xu, Y.; Wang, Z.; Gyamfi, M.A.; Zhao, J. Prediction of Prognosis and Recurrence of Bladder Cancer by ECM-Related Genes. J. Immunol. Res. 2022, 2022, 1793005. [Google Scholar] [CrossRef]
- Chen, X.F.; Wang, L.; Wu, Y.Z.; Song, S.Y.; Min, H.Y.; Yang, Y.; He, X.; Liang, Q.; Yi, L.; Wang, Y.; et al. Effect of puerarin in promoting fatty acid oxidation by increasing mitochondrial oxidative capacity and biogenesis in skeletal muscle in diabetic rats. Nutr. Diabetes 2018, 8, 1. [Google Scholar] [CrossRef]
- Chun, T.H.; Hotary, K.B.; Sabeh, F.; Saltiel, A.R.; Allen, E.D.; Weiss, S.J. A pericellular collagenase directs the 3-dimensional development of white adipose tissue. Cell 2006, 125, 577–591. [Google Scholar] [CrossRef]
- Xiao, J.; Bai, X.; Liao, L.; Zhou, M.; Peng, J.; Xiang, Q.; Ren, Z.; Wen, H.; Jiang, Z.; Tang, Z.; et al. Hydrogen sulfide inhibits PCSK9 expression through the PI3K/Akt-SREBP-2 signaling pathway to influence lipid metabolism in HepG2 cells. Int. J. Mol. Med. 2019, 43, 2055–2063. [Google Scholar] [CrossRef]
- Sun, H.; Liu, X.; Long, S.R.; Wang, T.; Ge, H.; Wang, Y.; Yu, S.; Xue, Y.; Zhang, Y.; Li, X.; et al. Antidiabetic effects of pterostilbene through PI3K/Akt signal pathway in high fat diet and STZ-induced diabetic rats. Eur. J. Pharmacol. 2019, 859, 172526. [Google Scholar] [CrossRef] [PubMed]
- Yang, M.; Jiang, J.; Ren, R.; Gao, N.; He, J.; Zhang, Y. Role of ADAR1 on Proliferation and Differentiation in Porcine Preadipocytes. Animals 2024, 14, 1201. [Google Scholar] [CrossRef]
- Auwerx, J. PPARγ, the ultimate thrifty gene. Diabetologia 1999, 42, 1033–1049. [Google Scholar] [CrossRef]
- Huang, G.; Ge, G.; Izzi, V.; Greenspan, D.S. α3 Chains of type V collagen regulate breast tumour growth via glypican-1. Nat. Commun. 2017, 8, 14351. [Google Scholar] [CrossRef]
- Consortium, T.U. UniProt: A worldwide hub of protein knowledge. Nucleic Acids Res. 2018, 47, D506–D515. [Google Scholar] [CrossRef]
- Wang, X.; Liang, C.; Li, A.; Cheng, G.; Long, F.; Khan, R.; Wang, J.; Zhang, Y.; Wu, S.; Wang, Y.; et al. RNA-Seq and lipidomics reveal different adipogenic processes between bovine perirenal and intramuscular adipocytes. Adipocyte 2022, 11, 448–462. [Google Scholar] [CrossRef]
- Guo, H.; Khan, R.; Abbas Raza, S.H.; Suhail, S.M.; Khan, H.; Khan, S.B.; Abd El-Aziz, A.H.; Zan, L. RNA-Seq Reveals Function of Bta-miR-149-5p in the Regulation of Bovine Adipocyte Differentiation. Animals 2021, 11, 1207. [Google Scholar] [CrossRef] [PubMed]
- Gu, H.; Zhou, Y.; Yang, J.; Li, J.; Peng, Y.; Zhang, X.; Miao, Y.; Jiang, W.; Bu, G.; Hou, L.; et al. Targeted overexpression of PPARγ in skeletal muscle by random insertion and CRISPR/Cas9 transgenic pig cloning enhances oxidative fiber formation and intramuscular fat deposition. FASEB J. 2021, 35, e21308. [Google Scholar] [CrossRef] [PubMed]
- Lodhi, I.J.; Semenkovich, C.F. Peroxisomes: A nexus for lipid metabolism and cellular signaling. Cell Metab. 2014, 19, 380–392. [Google Scholar] [CrossRef]
- Li, Z.; Hassan, M.Q.; Jafferji, M.; Aqeilan, R.I.; Garzon, R.; Croce, C.M.; van Wijnen, A.J.; Stein, J.L.; Stein, G.S.; Lian, J.B. Biological functions of miR-29b contribute to positive regulation of osteoblast differentiation. J. Biol. Chem. 2009, 284, 15676–15684. [Google Scholar] [CrossRef]
- Jacobson, K.R.; Lipp, S.; Acuna, A.; Leng, Y.; Bu, Y.; Calve, S. Comparative Analysis of the Extracellular Matrix Proteome across the Myotendinous Junction. J. Proteome Res. 2020, 19, 3955–3967. [Google Scholar] [CrossRef]
- Wilson, D.F. Oxidative phosphorylation: Regulation and role in cellular and tissue metabolism. J. Physiol. 2017, 595, 7023–7038. [Google Scholar] [CrossRef] [PubMed]
- Chiang Morales, M.D.; Chang, C.Y.; Le, V.L.; Huang, I.T.; Tsai, I.L.; Shih, H.J.; Huang, C.J. High-Fructose/High-Fat Diet Downregulates the Hepatic Mitochondrial Oxidative Phosphorylation Pathway in Mice Compared with High-Fat Diet alone. Cells 2022, 11, 3425. [Google Scholar] [CrossRef] [PubMed]
- Kitamura, K.; Erlangga, J.S.; Tsukamoto, S.; Sakamoto, Y.; Mabashi-Asazuma, H.; Iida, K. Daidzein promotes the expression of oxidative phosphorylation- and fatty acid oxidation-related genes via an estrogen-related receptor α pathway to decrease lipid accumulation in muscle cells. J. Nutr. Biochem. 2020, 77, 108315. [Google Scholar] [CrossRef] [PubMed]
- Timmers, S.; Nabben, M.; Bosma, M.; van Bree, B.; Lenaers, E.; van Beurden, D.; Schaart, G.; Westerterp-Plantenga, M.S.; Langhans, W.; Hesselink, M.K.C.; et al. Augmenting muscle diacylglycerol and triacylglycerol content by blocking fatty acid oxidation does not impede insulin sensitivity. Proc. Natl. Acad. Sci. USA 2012, 109, 11711–11716. [Google Scholar] [CrossRef]






Disclaimer/Publisher’s Note: The statements, opinions and data contained in all publications are solely those of the individual author(s) and contributor(s) and not of MDPI and/or the editor(s). MDPI and/or the editor(s) disclaim responsibility for any injury to people or property resulting from any ideas, methods, instructions or products referred to in the content. |
© 2025 by the authors. Licensee MDPI, Basel, Switzerland. This article is an open access article distributed under the terms and conditions of the Creative Commons Attribution (CC BY) license (https://creativecommons.org/licenses/by/4.0/).
Share and Cite
Wen, S.; Ren, R.; Yuan, H.; Gao, N.; He, J.; Zhang, Y. Col5a3 Likely Promotes Adipogenesis of 3T3-L1 Through Oxidative Phosphorylation. Genes 2025, 16, 165. https://doi.org/10.3390/genes16020165
Wen S, Ren R, Yuan H, Gao N, He J, Zhang Y. Col5a3 Likely Promotes Adipogenesis of 3T3-L1 Through Oxidative Phosphorylation. Genes. 2025; 16(2):165. https://doi.org/10.3390/genes16020165
Chicago/Turabian StyleWen, Sheng, Ruimin Ren, Hanhao Yuan, Ning Gao, Jun He, and Yuebo Zhang. 2025. "Col5a3 Likely Promotes Adipogenesis of 3T3-L1 Through Oxidative Phosphorylation" Genes 16, no. 2: 165. https://doi.org/10.3390/genes16020165
APA StyleWen, S., Ren, R., Yuan, H., Gao, N., He, J., & Zhang, Y. (2025). Col5a3 Likely Promotes Adipogenesis of 3T3-L1 Through Oxidative Phosphorylation. Genes, 16(2), 165. https://doi.org/10.3390/genes16020165

