Analysis of the TGF-β1 of a Tibetan Plateau Schizothoracine Fish (Gymnocypris dobula) Revealed Enhanced Cytoprotection in Hypoxic Environments
Abstract
1. Introduction
2. Materials and Methods
2.1. Ethics Statement
2.2. Sample Collection and RNA Isolation
2.3. Cloning and Sequencing of TGF-β1 cDNA
2.4. Sequence Alignment
2.5. Quantitative Real-Time PCR
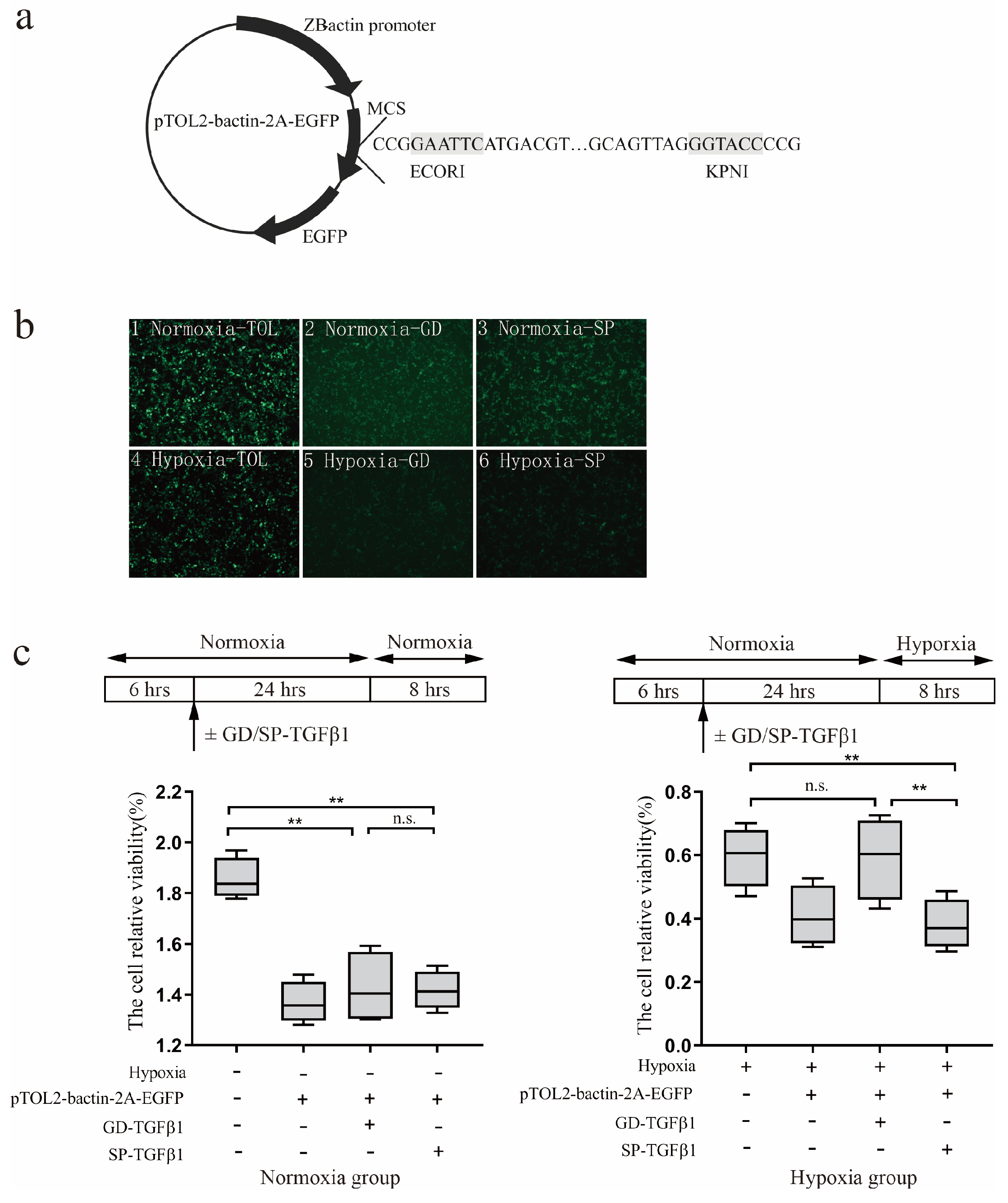
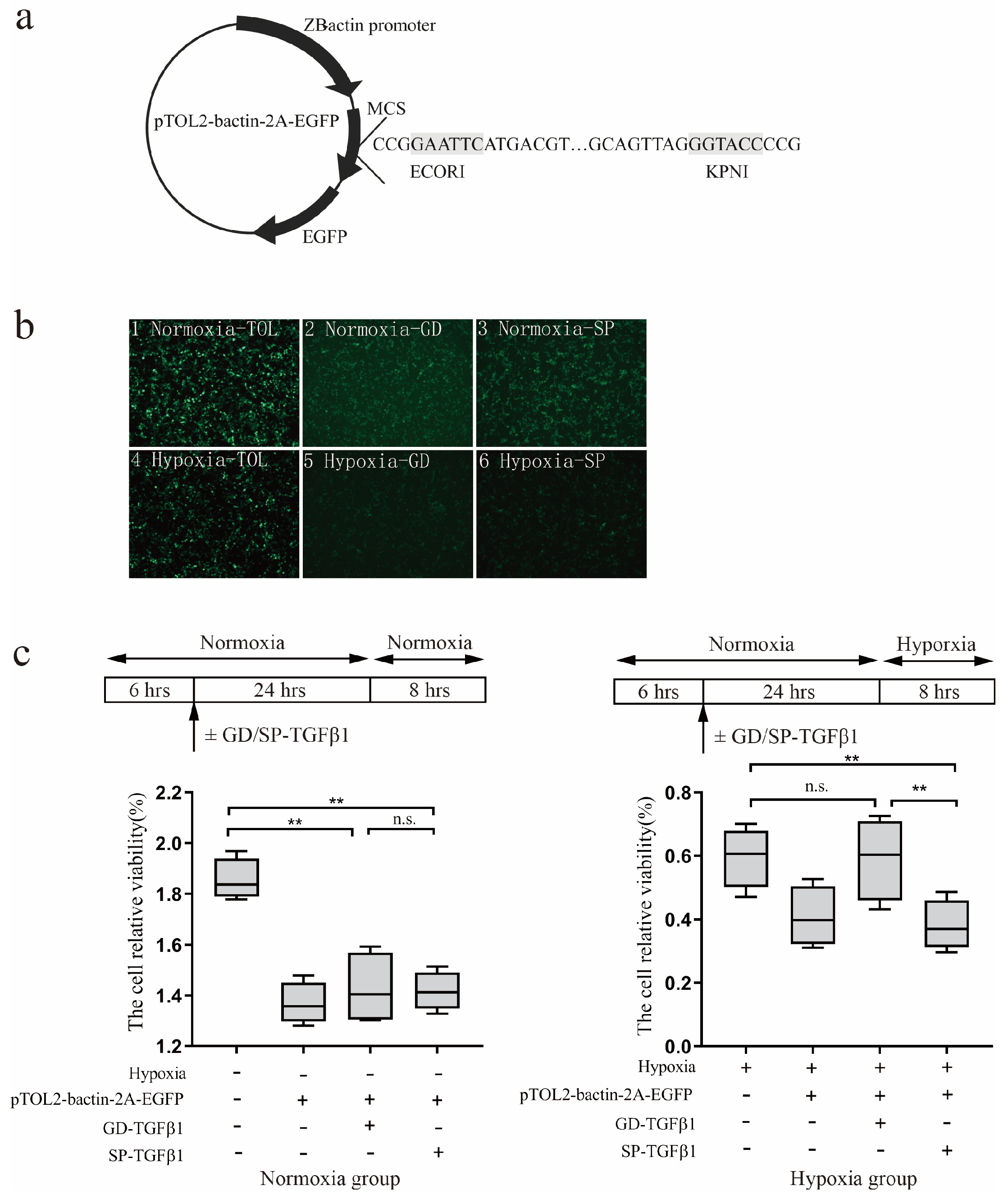
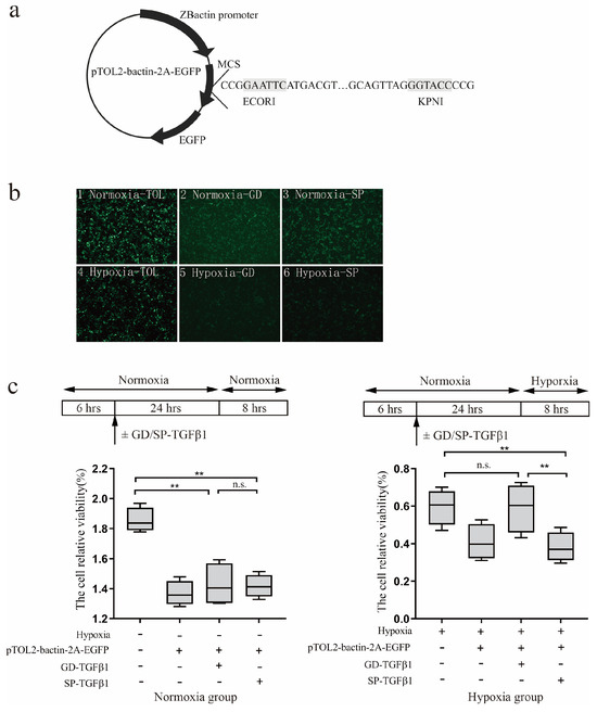
2.6. Transient Expression of Gd-TGF-β1 and Sp-TGF-β1 in 293-T Cells
2.7. Western Blotting
2.8. Cell Viability Assay
2.9. Statistical Method
3. Results
3.1. TGF-β1 Characteristics
3.2. Results of TGF-β1 Expression
3.3. Hypoxic Adaptation of G. dobula-TGF-β1
4. Discussion
5. Conclusions
Supplementary Materials
Author Contributions
Funding
Institutional Review Board Statement
Informed Consent Statement
Data Availability Statement
Acknowledgments
Conflicts of Interest
References
- Davis, J.C. Minimal dissolved oxygen requirements of aquatic life with emphasis on Canadian species: A review. J. Fish. Res. Board Can. 1975, 32, 2295–2332. [Google Scholar] [CrossRef]
- Pollock, M.S.; Clarke, L.M.J.; Dubé, M.G. The effects of hypoxia on fishes: From ecological relevance to physiological effects. Environ. Rev. 2007, 15, 1–14. [Google Scholar] [CrossRef]
- Liu, Z.Q.; Pan, B.Z.; Han, X.; Li, G.; Wang, T.Y. Water Environmental Characteristics and Water Quality Assessment of Lakes in Tibetan Plateau. Environ. Sci. 2022, 43, 5073–5508. [Google Scholar]
- Wang, C.C.; Wu, X.H.; Hu, X.X.; Jiang, H.P.; Chen, L.B.; Xu, Q.H. Hypoxia-inducible factor 1α from a high-altitude fish enhances cytoprotection and elevates nitric oxide production in hypoxic environment. Fish Physiol. Biochem. 2020, 46, 39–49. [Google Scholar] [CrossRef]
- Xu, Q.H.; Zhang, C.; Zhang, D.S.; Jiang, H.P.; Peng, S.H.; Liu, Y.; Zhao, K.; Wang, C.C.; Chen, L.B. Analysis of the erythropoietin of a Tibetan Plateau Schizothoracine fish (Gymnocypris dobula) reveals enhanced cytoprotection function in hypoxic environments. BMC Evol. Biol. 2016, 16, 11. [Google Scholar] [CrossRef]
- Wang, C.C.; Zhang, Q.; Liu, Y.; Xu, Q.H. Characterization of EPO H131S as a key mutation site in the hypoxia-adaptive evolution of Gymnocypris dobula. Fish Physiol. Biochem. 2022, 48, 723–733. [Google Scholar] [CrossRef]
- Gu, J.Y.; Gu, X. Evolutionary analysis of functional divergence in TGF-β signaling pathway. Inf. Sci. 2002, 145, 195–204. [Google Scholar] [CrossRef]
- Zhan, Y.; Jimmy, K. Molecular isolation and characterisation of carp transforming growth factor beta 1 from activated leucocytes. Fish Shellfish Immunol. 2000, 10, 309–318. [Google Scholar] [CrossRef]
- Gurneet, K.; Siqin, H.; Eric, C.; Tamara, D.M.; Jeffrey, R.; Chun, P. Cloning of Transforming growth factor-beta 1(TGF-beta1) and its type I receptor from zebrafish ovary and role of TGF-beta l in ocyte maturation. Endocrinology 2003, 144, 1931–1941. [Google Scholar] [CrossRef]
- Yang, M.; Zhou, H. Grass carp transforming growth factor-beta 1 (TGF beta1): Molecular cloning, tissue distribution and immunobiological activity in teleost peripheral blood lymphocytes. Mol. Immunol. 2008, 45, 1792–1798. [Google Scholar] [CrossRef]
- Choi, M.E. Mechanism of transforming growth factor-beta1 signaling. Kidney Int. 2000, 58, S53–S58. [Google Scholar] [CrossRef]
- Zhou, J.R.; Zheng, X.U. Neuropeptide y promotes TGF-β1 production in raw264.7 cells by activating PI3K pathway via Y1 receptor. Neurosci. Bull. 2008, 24, 155–159. [Google Scholar] [CrossRef] [PubMed]
- Williams, E.J. Secretion and Activation of TGF-β1 by Hepatic Stellate Cells and Its Contribution to Liver Fibrosis. Ph.D. Thesis, University of Southampton, Southampton, UK, 2001. Available online: https://www.researchgate.net/publication/361923012 (accessed on 20 August 2001).
- Dhandapani, K.M.; Brann, D.W. TGF-b1 neuroprotective factor in cerebral ischemia. Cell Biochem. Biophys. 2003, 39, 13–22. [Google Scholar] [CrossRef] [PubMed]
- Docherty, N.G.; Perez-Barriocanal, F.; Balboa, N.E. Transforming growth factor-beta1 (TGF-beta1): A potential recovery signal in the post-ischemic kidney. Ren. Fail. 2002, 24, 391–406. [Google Scholar] [CrossRef] [PubMed]
- Papakonstantinou, E.; Aletras, A.J.; Roth, M. Hypoxia modulates the effects of transforming growth factorbeta isoforms on matrix-formation by primary human lung fibroblasts. Cytokine 2003, 24, 25–35. [Google Scholar] [CrossRef]
- Lario, S.; Mendes, D.; Bescos, M. Expression of transforming growth factor-beta1 and hypoxia-inducible factor-1 alpha in an experimental model of kidney transplantation. Transplantation 2003, 75, 1647–1654. [Google Scholar] [CrossRef]
- Warren, S.M.; Steinbrech, D.S.; Mehrara, B.J. Hypoxia regulates osteoblast gene expression. Surg. Res. 2001, 99, 147–155. [Google Scholar] [CrossRef]
- Jeong, W.I.; Do, S.H.; Yun, H.S. Hypoxia potentiates transforming growth factor-beta expression of hepatocyte during the cirrhotic condition in rat liver. Liver Int. Off. J. Int. Assoc. Study Liver 2004, 24, 658–668. [Google Scholar] [CrossRef]
- Martinovic, D.; Villeneuve, D.L.; Kahl, M.D.; Blake, L.S.; Brodin, J.D.; Ankley, G.T. Hypoxia alters gene expression in the gonads of zebrafish (Danio rerio). Aquat. Toxicol. 2009, 95, 258–272. [Google Scholar] [CrossRef]
- Ju, Z.; Wells, M.C.; Heater, S.J.; Walter, R.B. Multiple tissue gene expression analyses in Japanese medaka (Oryzias latipes) exposed to hypoxia. Comp. Biochem. Physiol. C Toxicol. Pharmacol. 2007, 145, 134–144. [Google Scholar] [CrossRef]
- Zhang, H.; Hu, Z.; Li, R.; Wang, Y.; Zhou, J.; Xu, H.; Wang, G.; Qiu, X.; Wang, X. Metabolomic Analysis of the Takifugu obscurus Gill under Acute Hypoxic Stress. Animals 2022, 12, 2611. [Google Scholar] [CrossRef] [PubMed]
- Sand, G.M.; Diamond, M.P. Hypoxia-indued irreversible up-regulation of type 1 collagen and transforming growth factor-beta l in human peritoneal fibroblasts. Fertil. Steril. 2002, 78, 144–147. [Google Scholar] [CrossRef]
- Berger, A.P.; Kofler, K.; Bektic, J.; Rogatsch, H.; Steiner, H.; Bartsch, G.; Klocker, H. Increased growth factor production in a human prostatic stromal cell culture model caused by hypoxia. Prostate 2003, 57, 57–65. [Google Scholar] [CrossRef]
- Maehr, T.; Costa, M.M.; Vecino, J.L.G.; Wadsworth, S.; Martin, S.A.M.; Wang, T.H.; Secombes, C.J. Transforming growth factor-β1b: A second TGF-β1 paralogue in the rainbow trout (Oncorhynchus mykiss) that has a lower constitutive expression but is more responsive to immune stimulation. Fish Shellfish Immunol. 2013, 34, 420–432. [Google Scholar] [CrossRef]
- Choi, K.; Lehmann, D.; Harms, C.; Law, J.M. Acute hypoxia–reperfusion triggers immunocompromise in Nile tilapia. J. Aquat. Anim. Health 2007, 19, 128–140. [Google Scholar] [CrossRef] [PubMed]
- Jang, S.I.; Hardie, L.J.; Secombes, C.J. Effects of transforming growth factor β1 on rainbow trout Oncorhynchus mykiss macrophage respiratory burst activity. Dev. Comp. Immunol. 1994, 18, 315–323. [Google Scholar] [CrossRef]
- Aksakal, E.; Ekinci, D. Effects of hypoxia and hyperoxia on growth parameters and transcription levels of growth, immune system and stress related genes in rainbow trout. Comp. Biochem. Physiol.—Part A Mol. Integr. Physiol. 2021, 262, 111060. [Google Scholar] [CrossRef]
- Wang, H.; Zhang, Y.; Cheng, J. HIF-1α activates transforming growth factor-β1/Smad signaling in rat hepatic stellate cells under hypoxic conditions. Mol. Med. Rep. 2018, 17, 6582–6588. [Google Scholar] [CrossRef]
- McMahon, S.; Charbonneau, M.; Grandmont, S.; Richard, D.E.; Dubois, C.M. Transforming growth factor β1 induces hypoxia-inducible factor-1 stabilization through selective inhibition of PHD2 expression. J. Biol. Chem. 2006, 281, 24171–24181. [Google Scholar] [CrossRef]
- GB/T 35892-2018; Laboratory Animal—Guideline for Ethical Review of Animal Welfare. Standardization Administration of the People’s Republic of China: Beijing, China, 2018.
- Chen, X.; Yu, Y.; Gao, T.; Liu, Z.; Chen, S.; Jia, Y. Determination of Stable Reference Genes for Gene Expression Analysis in Black Rockfish (Sebastes schlegelii) Under Hypoxia Stress. Genes 2025, 16, 9. [Google Scholar] [CrossRef]
- Mohindra, V.; Tripathi, R.K.; Singh, A.; Singh, R.K.; Lal, K.K. Identification of candidate reference genes for qRT-PCR under hypoxic stress in Clarias batrachus (Linnaeus, 1758). Int. Aquat. Res. 2014, 6, 61. [Google Scholar] [CrossRef]
- Hu, P.; Liu, M.; Liu, Y.; Wang, J.; Lv, Y. Identification of suitable reference genes for qRT-PCR analysis in yellow catfish Pelteobagrus fulvidraco under hypoxia stress. Aquac. Res. 2018, 49, 2103–2113. [Google Scholar] [CrossRef]
- Kumar, R.; Joy, K.P.; Singh, S.M. Morpho-histology of head kidney of female catfish Heteropneustes fossilis: Seasonal variations in melano-macrophage centers, melanin contents and effects of lipopolysaccharide and dexamethasone on melanins. Fish Physiol. Biochem. 2016, 42, 1287–1306. [Google Scholar] [CrossRef] [PubMed]
- Wang, J.; Chitsaz, F.; Derbyshire, M.K.; Gonzales, N.R.; Gwadz, M.; Lu, S.; Marchler, G.H.; Song, J.S.; Thanki, N.; Yamashita, R.A.; et al. The conserved domain database in 2023. Nucleic Acids Res. 2023, 51, D384–D388. [Google Scholar] [CrossRef] [PubMed]
- Michael, K.; Kathrin, M.; Christian, F. GYF Domain Proteomics Reveals Interaction Sites in Known and Novel Target Proteins. Mol. Cell. Proteom. 2005, 11, 1797–1811. [Google Scholar] [CrossRef]
- Santibañez, J.F.; Quintanilla, M.; Bernabeu, C. TGF-β/TGF-β receptor system and its role in physiological and pathological conditions. Clin. Sci. 2011, 121, 233–251. [Google Scholar] [CrossRef]
- Hou, S.F. Expression Characteristics and Functional Analysis of the Hypoxia Response Gene TGF-β1 in Zebrafish. Master’s Thesis, Central China Normal University, Wuhan, China, 2014. Available online: https://kns.cnki.net/kcms2/article/abstract?v=F0lYaGTXfx-o0RcxQIfOC_Mb4f5RwCBQVSy_NB2rH-KDBIkQ515rhMqnJ7vQJf5T-UTHqce1meM1PQTHYGrK2i-Ij9ICnKDzPUIzhIy5EibdHYQtWIlGy8hWDtSTun-hSiHjCDYSYeUatzUR4_ZJL3gmHnQwLQYnerb1wXFw7zw3bBvo7OXjxm3pxfFnGuFg&uniplatform=NZKPT&language=CHS (accessed on 5 April 2014).
- Maier, T.; Güell, M.; Serrano, L. Correlation of mRNA and Protein in Complex Biological Samples. FEBS Lett. 2009, 583, 3966–3973. [Google Scholar] [CrossRef]
- Vogel, C.; Marcotte, E.M. Insights into the Regulation of Protein Abundance from Proteomic and Transcriptomic Analyses. Nat. Rev. Genet. 2012, 13, 227–232. [Google Scholar] [CrossRef]
- Shi, M.; Zhu, J.; Wang, R. Latent TGF-β structure and activation. Nature 2011, 474, 343–349. [Google Scholar] [CrossRef]
- Suzuki, A.; Kusakai, G.; Shimojo, Y.; Chen, J.; Ogura, T.; Kobayashi, M.; Esumi, H. Involvement of transforming growth factor-β1 signaling in hypoxia-induced tolerance to glucose starvation. J. Biol. Chem. 2005, 280, 31557–31563. [Google Scholar] [CrossRef]



| Forward Primer | Reverse Primer | Sequences | Restriction Sites | 
|---|---|---|---|
| Gd-TGF-β1-F | CCGGAATTCATGACGTTGGTTTGTTTG | ECORI | |
| Gd-TGF-β1-R | CGGGGTACCCTAACTGCACTTGCAGT | KPNI | |
| Sp-TGF-β1-F | CCGGAATTCATGACGTTGGTTTGTTTG | ECORI | |
| Sp-TGF-β1-R | CGGGGTACCCTAACTGCACTTGCAGT | KPNI | 
| Name of Primers | Sequences (5′-3′) | Fragment Size (bp) | 
|---|---|---|
| Gd-TGF-β1-F | AAGACTCTGGATTTGGAGGTGGT | 171 | 
| Gd-TGF-β1-R | TTCGCTCAGTTCAACAGTGCTAT | |
| Sp-TGF-β1-F | CGAGTTACGGATTCGGATTA | 112 | 
| Sp-TGF-β1-R | CTTGGAGACAAAGCGGGTGC | |
| Tubalin-1-F | AGTTTTGGTGGTGGCACCG | 200 | 
| Tubalin-1-R | TTGTCCACCATGAAGGCACAGT | |
| β-actin-F | TGGCATCACACCTTCTACAACG | 180 | 
| β-actin-R | AGAGGCATACAGGGACAGCACA | 
| Disclaimer/Publisher’s Note: The statements, opinions and data contained in all publications are solely those of the individual author(s) and contributor(s) and not of MDPI and/or the editor(s). MDPI and/or the editor(s) disclaim responsibility for any injury to people or property resulting from any ideas, methods, instructions or products referred to in the content. | 
© 2025 by the authors. Licensee MDPI, Basel, Switzerland. This article is an open access article distributed under the terms and conditions of the Creative Commons Attribution (CC BY) license (https://creativecommons.org/licenses/by/4.0/).
Share and Cite
Le, Z.; Wu, X.; Liu, Y.; Xu, Q.; Wang, C. Analysis of the TGF-β1 of a Tibetan Plateau Schizothoracine Fish (Gymnocypris dobula) Revealed Enhanced Cytoprotection in Hypoxic Environments. Genes 2025, 16, 1176. https://doi.org/10.3390/genes16101176
Le Z, Wu X, Liu Y, Xu Q, Wang C. Analysis of the TGF-β1 of a Tibetan Plateau Schizothoracine Fish (Gymnocypris dobula) Revealed Enhanced Cytoprotection in Hypoxic Environments. Genes. 2025; 16(10):1176. https://doi.org/10.3390/genes16101176
Chicago/Turabian StyleLe, Ziyu, Xiaohui Wu, Yang Liu, Qianghua Xu, and Congcong Wang. 2025. "Analysis of the TGF-β1 of a Tibetan Plateau Schizothoracine Fish (Gymnocypris dobula) Revealed Enhanced Cytoprotection in Hypoxic Environments" Genes 16, no. 10: 1176. https://doi.org/10.3390/genes16101176
APA StyleLe, Z., Wu, X., Liu, Y., Xu, Q., & Wang, C. (2025). Analysis of the TGF-β1 of a Tibetan Plateau Schizothoracine Fish (Gymnocypris dobula) Revealed Enhanced Cytoprotection in Hypoxic Environments. Genes, 16(10), 1176. https://doi.org/10.3390/genes16101176
 
        

 
       