Simultaneous Visualization of R-Loops/RNA:DNA Hybrids and Replication Forks in a DNA Combing Assay
Abstract
1. Introduction
2. Materials and Methods
2.1. Step-by-STEP PROTOCOL
2.1.1. Cell Labelling
- Note: This protocol is based on using adherent cell culture. It can be modified for suspension cells.
- Note: The length of nucleotide analogue incorporation can vary depending on the cell type. It is typically 20–30 min each.
- Note: Plate cells for experiments 24–48 h before labelling. Cells should be less than 70% confluent and exponentially growing on the day of the experiment.
- Note: Before starting, equilibrate the medium in a cell culture incubator (37 °C and 5% CO2)
- 1.
- Add CldU to the growing cells at a final concentration of 25 µM (25 mM stock in DMSO). Mix gently and place back in an incubator for 25 min.
- 2.
- Remove the cell medium and quickly rinse once with fresh pre-equilibrated medium. Remove the rinse medium.
- 3.
- Add fresh pre-equilibrated medium containing 100 µM IdU (25 mM stock in DMSO). Incubate for 25 min. [Note: the concentration and order of the nucleotide analogues incubations can vary depending on purpose, cell type, and staining quality.]
- 4.
- Remove IdU-containing medium.
- 5.
- Add ice-cold PBS to cells.
- 6.
- Remove PBS and dissociate cells using Trypsin, TriplE, or another appropriate dissociation method. Plates can be placed back in an incubator for 2–3 min to facilitate detachment from the plastic.
- 7.
- Harvest cells in cold PBS and keep cell suspensions on ice. [Note: if handling multiple samples, cells can be left on ice at this stage for up to 20 min until all samples are harvested.]
- 8.
- Determine cell concentration using cell counter.
2.1.2. Preparing DNA in an Agarose Plug
- Note: use 25,000–50,000 cells per plug. e.g., if you need 4 plugs of 25,000 cells each, transfer suspension containing 100,000 cells
- Note: This protocol closely follows the manual of Genomic Vision FiberPrep® DNA extraction kit.
- 9.
- Transfer enough cells for the desired number of plugs to a new 1.5-mL tube and spin them down in a tabletop centrifuge. Remove the supernatant.
- 10.
- Resuspend the cell pellet in 40 µL/plug buffer 1 (e.g., for 4 plugs, use 160 µL buffer 1) and leave suspension at room temperature.
- 11.
- Add 50 μL of melted buffer 2 (e.g., for 4 plugs, use 200 µL buffer 2; Melt at 68 °C for 10 min and keep it melted at 50 °C).
- 12.
- Mix well by pipetting and immediately fill 90 µL/plug into disposable mould.
- 13.
- Leave it to solidify at 4 °C for 15 min.
- 14.
- Prepare mix of buffer 3 and component 3 in ratio 9:1. Use 250 µL mix per plug. [Note: Use a 2-mL tube for up to 4 plugs. Use 5- or 15-mL tube or more plugs.]
- 15.
- Incubate at 50 °C overnight with gentle shaking.
- 16.
- Wash the plugs in 15 mL 1× buffer 4: 3 times 1 h with rotation. [Note: spare plugs can be stored in buffer 5 (1 mL/plug) at 4 °C, protected from light for up to 1 year.]
2.1.3. Preparing DNA Solution for Molecular Combing
- Note: Before starting, set up two thermo blocks or water baths to 68 °C and 42 °C. If the plug is stored in buffer 5, wash it in 15 mL 1X buffer 4 for a couple of hours.
- 17.
- Transfer one plug to a 2-mL tube.
- 18.
- Add 1 mL buffer 7 and incubate at 68 °C for 20 min. [Note: From this point, DNA is in solution. Handle with extreme care to avoid mechanical shearing!]
- 19.
- Carefully transfer the tube at 42 °C and let equilibrate for 5 min
- 20.
- Add 1.5 µL of component 7 (β-agarase). Do not mix.
- 21.
- Incubate overnight at 42 °C.
- 22.
- Add 1200 µL buffer 7 in a disposable reservoir.
- 23.
- Gently pour the DNA solution into the reservoir. [Note: We recommend leaving the solution at 4 °C for at least 24 h before combing.]
2.1.4. Molecular Combing
- Use Genomic Vision FiberComb device and combing coverslips (silanized coverslips)
- 24.
- Place the DNA reservoir, equilibrated to room temperature, in the combing device.
- 25.
- Attach one or 2 coverslips on the holders.
- 26.
- Push the button, the slide goes in the solution, and after 5 min it is pulled out of the solution at a constant speed of 300 µm/s.
- 27.
- Remove coverslips and place them on a staining rack.
- 28.
- Bake in an oven at 60 °C for 40–60 min.
- 29.
- Slides can either be processed for immunodetection or stored at −20 °C.
- Note: One additional coverslip per condition should be prepared for combing quality check: Immerse these in 100 nM YOYO dye in PBS for 5 min, rinse with water, air-dry, mount the coverslips on microscopy slides and image. Long intact and high density (but not overlapping) DNA strands indicate good quality genomic DNA prep and successful combing.
2.1.5. Immuno-Staining
- Note: all antibody incubations and the RNAse A treatment are performed by flipping the coverslip over a drop (20–50 µL/coverslip) of solution on a glass slide. We recommend cleaning the glass slides with 70% ethanol to increase surface tension and avoid overspreading of the drops. All washing, blocking, fixation, denaturation, and dehydration steps are performed on a staining rack in a beaker.
- Note: ‘Blocking buffer’: 1% BSA + 0.1% Tween-20 in PBS.
- 30.
- Wash once in dH2O (staining rack, fast wash).
- 31.
- Wash once in PBS (staining rack, fast wash).
- 32.
- Immerse in 1% Triton-PBS for 5 min at room temperature (RT).
- 33.
- Wash twice in PBS (staining rack, fast wash).
- 34.
- Treat with RNAse A for 1 h at 37 °C on glass slides in a humidity chamber: 170 mM NaCl, 0.1 mg/mL RNAse A, blocking buffer [Note: PBS in the blocking buffer contains 137 mM NaCl, adding to a total of about 300 mM NaCl to avoid degrading R-loops by RNAse A [19]].
- 35.
- Place coverslips on a staining rack and rinse with PBS.
- 36.
- Transfer the rack with coverslips in blocking buffer for 1 h at RT.
- 37.
- Primary S9.6 antibody staining: Add 40 μL/slide 1:500 dilution of mouse anti-S9.6 antibody in blocking buffer. Incubate in humidity chamber overnight at 4 °C, coverslip flipped on a microscopy glass slide.
- CRITICAL: The success of the R-loop staining depends strongly on the quality of the S9.6 antibody. We recommend testing different S9.6 samples in parallel to identify a working batch by following the protocol down to step 47 and staining dsDNA with YOYO. The appearance of the characteristic clusters of R-loop dots on DNA (Figure S1C) indicates an S9.6 sample that can be used for staining. See also Section 4 for further details and confirmed antibody batches.
- 38.
- Leave slides in cold PBS for 5 min.
- 39.
- Wash with blocking buffer for 15 min.
- 40.
- Wash 2 min in PBS.
- 41.
- Fix with 4% Formaldehyde for 10 min RT.
- 42.
- Wash with PBS for 2 min.
- 43.
- Wash with blocking buffer for 5 min.
- 44.
- Secondary antibody staining: Add 50 μL 1:250 anti-mouse AF-647 in blocking buffer. Incubate for 1.5 h at RT.
- 45.
- Wash 5 min in PBS.
- 46.
- Wash 10 min in blocking buffer at RT, shake gently.
- 47.
- Rinse briefly in PBS.
- Note: At this point, the quality of S9.6 staining can be tested: immerse the coverslips in 100 nM YOYO dye in PBS for 5 min, rinse with water, air-dry, mount the coverslips on microscopy slides and image them.
- 48.
- Fix with 4% Formaldehyde in PBS for 10 min RT.
- 49.
- Wash once briefly in PBS.
- 50.
- Wash once with blocking buffer for 5 min at RT.
- 51.
- Wash for 2 min in PBS.
- 52.
- Denature combed DNA with 0.5M NaOH/1M NaCl for 30 min at RT.
- Note: As NaOH degrades RNA, covalent cross-linking of the antibodies to the binding regions in steps 41 and 48 creates a replica of the hybrids that can persist after denaturation.
- 53.
- Wash in PBS for 5 min.
- 54.
- Dehydrate by immersing the racks with coverslips in a sequence of 70–90–100% ethanol, 30–60 s in each, and air-dry.
- 55.
- Block slides with blocking buffer, 15–30 min at RT.
- 56.
- Incubate with replication fork primary antibodies for 1 h at RT:
- Note: Fork staining is performed in BlockAid, 40 μL/coverslip (if necessary, the staining volume can be reduced to 20 μL). Spin antibodies at maximal speed in a tabletop centrifuge for 2 min before use to avoid aggregates.
- 57.
- Place coverslips on a staining rack. Wash for 5 min with blocking buffer.
- 58.
- Incubate with secondary antibodies for 50–60 min at RT:
- 59.
- Place coverslips on staining rack and wash 5 min with blocking buffer.
- 60.
- Incubate with single-stranded DNA primary antibody for 1 h at RT:
- 61.
- Place coverslips on staining rack and wash for 5 min with blocking buffer.
- 62.
- Incubate with secondary antibody for 45–60 min at RT:
- 63.
- Place coverslips on staining rack and wash 15 min with blocking buffer, gentle shaking.
- 64.
- Wash coverslips in PBS for 5 min.
- 65.
- Dehydrate coverslips in 70%, 90% and 100% EtOH, 30–60 s each, air-dry.
- 66.
- Mount with 10 μL ProlongGold and cure overnight at RT in the dark.
2.1.6. Imaging
2.1.7. Quantitation and Statistical Analysis
- Note: The parts of the analysis pipeline highlighted in grey refer to an alternative way of hybrid spot detection that uses absolute intensity threshold to define hybrids. This could be useful in cases of e.g., higher staining background. Otherwise, these steps can be skipped. The quantitation in this study was performed using the Find Spots function.
| Input Image | Input | ||
| Channel group: 1 Sequences: ALL Flatfield Correction: Basic Brightfield Correction Stack Processing: Maximum Projection | |||
| Find Texture Regions | Input | Method | Output |
| Channel: Alexa 488 ROI: None | Method: Split into Classes Number of Classes: 2 Texture Scale: 1 px Region Scale: 1 px Training Region Radius: 2 px Include Intensity Information | Output Population A: DNA Output Population B: Background (Figure S2) | |
| Calculate Morphology Properties | Input | Method | Output |
| Population: DNA Region: Region | Method: Standard Area | Property Prefix: Region | |
| Calculate Morphology Properties (2) | Input | Method | Output |
| Population: Background Region: Region | Method: Standard Area | Property Prefix: Region | |
| Calculate Intensity Properties | Input | Method | Output |
| Channel: Alexa 488 Population: DNA Region: Region | Method: Standard Mean Standard Deviation Sum | Property Prefix: Intensity Region Alexa 488 | |
| Calculate Intensity Properties (2) | Input | Method | Output |
| Channel: Alexa 647 Population: DNA Region: Region | Method: Standard Mean Standard Deviation Sum | Property Prefix: Intensity Region Alexa 647 | |
| Calculate Intensity Properties (3) | Input | Method | Output |
| Channel: Alexa 647 Population: Background Region: Region | Method: Standard Mean Sum | Property Prefix: Intensity Region Alexa 647 | |
| Filter Image | Input | Method | Output |
| Channel: Alexa 647 | Method: Sliding Parabola Curvature: 20 | Output Image: Sliding Parabola 647 | |
| Find Image Region | Input | Method | Output |
| Channel: Sliding Parabola 647 ROI: DNA ROI Regin: Region | Method: Absolute Threshold Lowest Intensity: ≥250 Highest Intensity: ≤inf Split into Objects Area: >5 px2 | Output population: Red/DNA Region Absolute threshold Output Region: Image Region | |
| Find Image Region (2) | Input | Method | Output |
| Channel: Sliding Parabola 647 ROI: Background ROI Regin: Region | Method: Absolute Threshold Lowest Intensity: ≥250 Highest Intensity: ≤inf Split into Objects Area: >5 px2 | Output population: Red/Background Region Absolute threshold Output Region: Image Region | |
| Find Spots | Input | Method | Output |
| Channel: Alexa 647 ROI: DNA ROI Region: Region | Method: A Relative Spot Intensity: >0.07 Splitting Sensitivity: 1 Calculate Spot Properties | Output Population: Red spots in DNA region | |
| Find Spots (2) | Input | Method | Output |
| Channel: Alexa 647 ROI: Background ROI Region: Region | Method: A Relative Spot Intensity: >0.07 Splitting Sensitivity: 1 Calculate Spot Properties | Output Population: Red spots in Background | |
| Define results | Results | ||
| Method: List of Outputs Population: Red/DNA region Ab thresh Number of Objects | |||
| Population: Red/Background Region Ab thresh Number of Objects | |||
| Population: DNA Number of Objects Region Area [μm2]: Sum Intensity Region Alexa 488 Mean: Sum Intensity Region Alexa 488 Sum: Sum Intensity Region Alexa 647 Mean: Sum Intensity Region Alexa 647 Sum: Sum Number of Spots: Sum Number of Spots per Area of Region: Sum | |||
| Population: Red spots in DNA region Number of Objects Apply to All: None | |||
| Population: Background Region Area [μm2]: Sum Intensity Region Alexa 647 Mean: Sum Intensity Region Alexa 647 Sum: Sum Number of Spots: Sum Number of Spots per Area of Region: Sum | |||
| Population: Red spots in background Number of Objects | |||
| Method: Formula Output Formula: a/b Population Type: Objects Variable a: DNA—Intensity Region Alexa 488 Sum Sum Variable b: DNA—Region Area [μm2] Sum Output Name: DNA 488 sum/area | |||
| Method: Formula Output Formula: a/b Population Type: Objects Variable a: Background—Intensity Region Alexa 647 Sum Sum Variable b: Background—Region Area [μm2] Sum Output Name: Background: Red sum/Background area | |||
| Method: Formula Output Formula: a/b Population Type: Objects Variable a: DNA—Intensity Region Alexa 647 Sum Sum Variable b: DNA—Region Area [μm2] Sum Output Name: DNA: Red sum/DNA area | |||
| Method: Formula Output Formula: a/b Population Type: Objects Variable a: DNA—Number of Spots Sum Variable b: DNA—Region Area [μm2] Sum Output Name: DNA: Red Spots/DNA area | |||
| Method: Formula Output Formula: a/b Population Type: Objects Variable a: Red spots in background—Number of Objects Variable b: Background—Region Area [μm2] Sum Output Name: Background: Red Spots/Background area | |||
| Method: Formula Output Formula: a/b Population Type: Objects Variable a: Red/DNA region Absolute threshold—Number of Objects Variable b: DNA—Region Area [μm2] Sum Output Name: Bright Red Spots/DNA area | |||
| Method: Formula Output Formula: a/b Population Type: Objects Variable a: Red/Background Region Absolute threshold—Number of Objects Variable b: Background—Region Area [μm2] Sum Output Name: Bright Red Spots/Background area | |||
| Object Results Population: Red/DNA region Ab thresh: None Population: Red/Background Region Ab thresh: None Population: DNA: ALL Population: Red spots in DNA region: None Population: Background: None Population: Red spots in background: None | |||
3. Results and Discussion
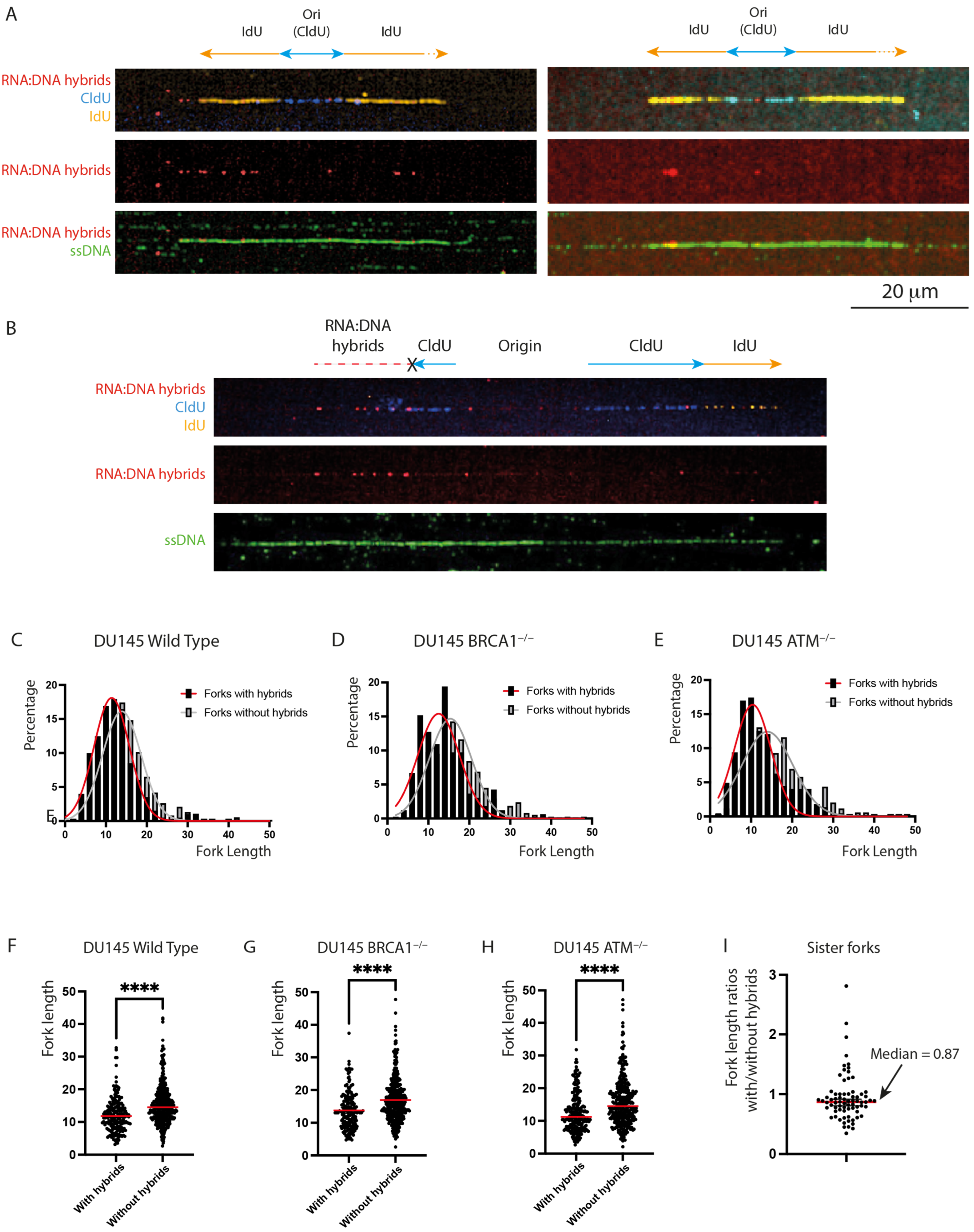
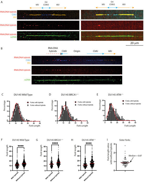
3.1. RNA:DNA Hybrids and Replication Forks Occur Independently of Each Other
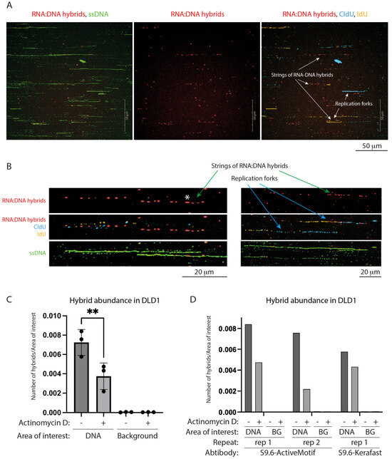
3.2. RNA:DNA Hybrid DNA Combing Protocol Complements Electron Microscopy Studies
3.3. Direct Visualization of Transcription-Replication Interference
3.4. Sources of RNA:DNA Hybrids
3.5. Quality of Staining
3.6. DNA Combing Using In-House Reagents
4. Troubleshooting
4.1. Problem 1
- No or too few cells in the plug. In an extreme occasion when the cell number cannot be increased, such as in the case of precious and/or difficult to grow cells, the same coverslip could be re-combed in the same reservoir to accumulate more DNA fibres.
- Too many cells in the plug: this can lead to excessive entanglement and bundling of the genomic DNA after melting of the plug, which prevents it from diffusing in the volume of the reservoir.
- Insufficient incubation after pouring the DNA solution in the reservoir.
4.2. Problem 2
- Too many cells in the plug. When DNA fibres are too dense, this can lead to difficulties with the segmentation during analysis.
4.3. Problem 3
- The coverslip is tilted during mounting. Extreme care must be taken to avoid dust particles when mounting the coverslips on the slides. Clean the slides carefully and use an air blower to remove any dust from the coverslips. If tilting still happens, perform the quantitation separately for areas of the coverslip with different focal planes.
4.4. Problem 4
- Test different manufacturers and batches of S9.6 antibodies to identify working lots before proceeding to fork staining. We have been successful with S9.6 antibodies from Kerafast (Cat#ENH002, Lot#202301) and ActiveMotif (Cat#65683, Lot#35021002). It should be noted that freeze-thaw cycles can be detrimental for S9.6 antibody performance in a combing assay. This can be overcome by preparing a large amount of working solution (1:500 in blocking buffer), which can be aliquoted and snap-frozen in one-time-use doses. From the antibodies used in this study, Kerafast S9.6 was very sensitive to freeze-thawing, in which case preserving it by aliquoting as described above was critical and sufficient to stabilise the antibody for repetitive usage; the ActiveMotif antibody was not noticeably sensitive to freeze-thawing, likely due to its formulation, which does not freeze at −20 °C.
4.5. Problem 5
- Testing different ssDNA antibodies.
- Increasing the incubation time and/or concentration of the ssDNA antibody.
- Ensuring sufficient denaturation of DNA. Instead of using NaOH, DNA can also be denatured with 2.5 M HCl for 25 min at room temperature. Either way, denaturation leads to a decrease in the S9.6 signal intensity. Care should be taken to denature enough, but not too extensively. In our experience, the S9.6 staining resists NaOH denaturation slightly better than HCl denaturation.
4.6. Problem 6
- We recommend performing biological and technical repeats to strengthen the significance of any inter-sample differences in hybrid abundance.
Supplementary Materials
Author Contributions
Funding
Acknowledgments
Conflicts of Interest
References
- Santos-Pereira, J.M.; Aguilera, A. R loops: New modulators of genome dynamics and function. Nat. Rev. Genet. 2015, 16, 583–597. [Google Scholar] [CrossRef]
- Ginno, P.A.; Lott, P.L.; Christensen, H.C.; Korf, I.; Chedin, F. R-loop formation is a distinctive characteristic of unmethylated human CpG island promoters. Mol. Cell 2012, 45, 814–825. [Google Scholar] [CrossRef]
- Skourti-Stathaki, K.; Proudfoot, N.J.; Gromak, N. Human senataxin resolves RNA/DNA hybrids formed at transcriptional pause sites to promote Xrn2-dependent termination. Mol. Cell 2011, 42, 794–805. [Google Scholar] [CrossRef]
- Yu, K.; Chedin, F.; Hsieh, C.L.; Wilson, T.E.; Lieber, M.R. R-loops at immunoglobulin class switch regions in the chromosomes of stimulated B cells. Nat. Immunol. 2003, 4, 442–451. [Google Scholar] [CrossRef] [PubMed]
- Lin, Y.; Wilson, J.H. Nucleotide excision repair, mismatch repair, and R-loops modulate convergent transcription-induced cell death and repeat instability. PLoS ONE 2012, 7, e46807. [Google Scholar] [CrossRef] [PubMed]
- Lin, Y.; Dent, S.Y.; Wilson, J.H.; Wells, R.D.; Napierala, M. R loops stimulate genetic instability of CTG·CAG repeats. Proc. Natl. Acad. Sci. USA 2010, 107, 692–697. [Google Scholar] [CrossRef] [PubMed]
- Lim, Y.W.; Sanz, L.A.; Xu, X.; Hartono, S.R.; Chedin, F. Genome-wide DNA hypomethylation and RNA:DNA hybrid accumulation in Aicardi-Goutieres syndrome. Elife 2015, 4, e08007. [Google Scholar] [CrossRef]
- Kotsantis, P.; Silva, L.M.; Irmscher, S.; Jones, R.M.; Folkes, L.; Gromak, N.; Petermann, E. Increased global transcription activity as a mechanism of replication stress in cancer. Nat. Commun. 2016, 7, 13087. [Google Scholar] [CrossRef]
- Garcia-Rubio, M.L.; Perez-Calero, C.; Barroso, S.I.; Tumini, E.; Herrera-Moyano, E.; Rosado, I.V.; Aguilera, A. The Fanconi Anemia Pathway Protects Genome Integrity from R-loops. PLoS Genet. 2015, 11, e1005674. [Google Scholar] [CrossRef]
- Bhatia, V.; Barroso, S.I.; Garcia-Rubio, M.L.; Tumini, E.; Herrera-Moyano, E.; Aguilera, A. BRCA2 prevents R-loop accumulation and associates with TREX-2 mRNA export factor PCID2. Nature 2014, 511, 362–365. [Google Scholar] [CrossRef]
- Chang, E.Y.; Novoa, C.A.; Aristizabal, M.J.; Coulombe, Y.; Segovia, R.; Chaturvedi, R.; Shen, Y.; Keong, C.; Tam, A.S.; Jones, S.J.M.; et al. RECQ-like helicases Sgs1 and BLM regulate R-loop-associated genome instability. J. Cell Biol. 2017, 216, 3991–4005. [Google Scholar] [CrossRef]
- Hodson, C.; van Twest, S.; Dylewska, M.; O’Rourke, J.J.; Tan, W.; Murphy, V.J.; Walia, M.; Abbouche, L.; Nieminuszczy, J.; Dunn, E.; et al. Branchpoint translocation by fork remodelers as a general mechanism of R-loop removal. Cell Rep. 2022, 41, 111749. [Google Scholar] [CrossRef] [PubMed]
- Marabitti, V.; Lillo, G.; Malacaria, E.; Palermo, V.; Sanchez, M.; Pichierri, P.; Franchitto, A. ATM pathway activation limits R-loop-associated genomic instability in Werner syndrome cells. Nucleic Acids Res. 2019, 47, 3485–3502. [Google Scholar] [CrossRef]
- Panatta, E.; Butera, A.; Mammarella, E.; Pitolli, C.; Mauriello, A.; Leist, M.; Leist, M.; Knight, R.A.; Melino, G.; Amelio, I. Metabolic regulation by p53 prevents R-loop-associated genomic instability. Cell Rep. 2022, 41, 111568. [Google Scholar] [CrossRef]
- San Martin Alonso, M.; Noordermeer, S.M. Untangling the crosstalk between BRCA1 and R-loops during DNA repair. Nucleic Acids Res. 2021, 49, 4848–4863. [Google Scholar] [CrossRef]
- Schwab, R.A.; Nieminuszczy, J.; Shah, F.; Langton, J.; Lopez Martinez, D.; Liang, C.C.; Cohn, M.A.; Gibbons, R.J.; Deans, A.J.; Niedzwiedz, W. The Fanconi Anemia Pathway Maintains Genome Stability by Coordinating Replication and Transcription. Mol. Cell 2015, 60, 351–361. [Google Scholar] [CrossRef] [PubMed]
- Zhang, X.; Chiang, H.C.; Wang, Y.; Zhang, C.; Smith, S.; Zhao, X.; Nair, S.J.; Michalek, J.; Jatoi, I.; Lautner, M.; et al. Attenuation of RNA polymerase II pausing mitigates BRCA1-associated R-loop accumulation and tumorigenesis. Nat. Commun. 2017, 8, 15908. [Google Scholar] [CrossRef] [PubMed]
- Stoy, H.; Zwicky, K.; Kuster, D.; Lang, K.S.; Krietsch, J.; Crossley, M.P.; Schmid, J.A.; Cimprich, K.A.; Merrikh, H.; Lopes, M. Direct visualization of transcription-replication conflicts reveals post-replicative DNA:RNA hybrids. Nat. Struct. Mol. Biol. 2023, 30, 348–359. [Google Scholar] [CrossRef]
- Halasz, L.; Karanyi, Z.; Boros-Olah, B.; Kuik-Rozsa, T.; Sipos, E.; Nagy, E.; Mosolygo, L.A.; Mazlo, A.; Rajnavolgyi, E.; Halmos, G.; et al. RNA-DNA hybrid (R-loop) immunoprecipitation mapping: An analytical workflow to evaluate inherent biases. Genome Res. 2017, 27, 1063–1073. [Google Scholar] [CrossRef]
- Crossley, M.P.; Bocek, M.J.; Hamperl, S.; Swigut, T.; Cimprich, K.A. qDRIP: A method to quantitatively assess RNA-DNA hybrid formation genome-wide. Nucleic Acids Res. 2020, 48, e84. [Google Scholar] [CrossRef]
- Crossley, M.P.; Song, C.; Bocek, M.J.; Choi, J.H.; Kousouros, J.N.; Sathirachinda, A.; Lin, C.; Brickner, J.R.; Bai, G.; Lans, H.; et al. R-loop-derived cytoplasmic RNA-DNA hybrids activate an immune response. Nature 2023, 613, 187–194. [Google Scholar] [CrossRef] [PubMed]
- Malig, M.; Hartono, S.R.; Giafaglione, J.M.; Sanz, L.A.; Chedin, F. Ultra-deep Coverage Single-molecule R-loop Footprinting Reveals Principles of R-loop Formation. J. Mol. Biol. 2020, 432, 2271–2288. [Google Scholar] [CrossRef] [PubMed]
- Conti, C.; Sacca, B.; Herrick, J.; Lalou, C.; Pommier, Y.; Bensimon, A. Replication fork velocities at adjacent replication origins are coordinately modified during DNA replication in human cells. Mol. Biol. Cell 2007, 18, 3059–3067. [Google Scholar] [CrossRef]
- Phillips, D.D.; Garboczi, D.N.; Singh, K.; Hu, Z.; Leppla, S.H.; Leysath, C.E. The sub-nanomolar binding of DNA-RNA hybrids by the single-chain Fv fragment of antibody S9.6. J. Mol. Recognit. 2013, 26, 376–381. [Google Scholar] [CrossRef] [PubMed]
- Moore, G.; Jimenez Sainz, J.; Jensen, R.B. DNA fiber combing protocol using in-house reagents and coverslips to analyze replication fork dynamics in mammalian cells. STAR Protoc. 2022, 3, 101371. [Google Scholar] [CrossRef]


| REAGENT | SOURCE | IDENTIFIER | COMMENT |
|---|---|---|---|
| Antibodies | |||
| S9.6 | Kerafast (USA) | ENH002 | Lot 202301 |
| S9.6 | ActiveMotif (Belgium) | 65683 | Lot 35021002 |
| Goat anti-mouse Alexa Fluor 647 | Thermo Fisher Scientific (USA) | A-21236 | |
| Mouse anti-BrdU antibody | BD Biosciences (USA) | 347580 | Stains IdU |
| Rat anti-BrdU antibody | Abcam (UK) | Ab6326 | Stains CldU |
| Anti-mouse Cy3 | Rockland (USA) | 610-404-040 | |
| Anti-rat BV480 | BD Biosciences | 564878 | |
| Mouse anti-ssDNA | Developmental Studies Hybridoma Bank (USA) | Anti-ssDNA | Lot 5/11/17–37 ug/mL |
| Anti-mouse Alexa Fluor 488 | Thermo Fisher Scientific | A-11001 | |
| Chemicals and other reagents | |||
| CldU | Sigma (USA) | C6891-100MG | Lot MKCJ7518 |
| IdU | Sigma | I7125-25G | Lot BCBP3111V |
| BSA | Sigma | A9647 | |
| BlockAid | Thermo Fisher Scientific | B10710 | |
| Triton-X100 | Sigma | 9002-93-1 | |
| Tween-20 | Sigma | P1379 | |
| RNAse A | Thermo Fisher Scientific | 12091021 | |
| RNAse H | New England Biolabs (USA) | M0297L | |
| 4% Paraformaldehyde solution in PBS | Thermo Fisher Scientific | J19943.K2 | |
| NaOH | Thermo Fisher Scientific | S318 | |
| Ethyl alcohol | Thermo Fisher Scientific | BP28184 | |
| ProlongGold | Thermo Fisher Scientific | P10144 | |
| EQUIPMENT | SOURCE | IDENTIFIER | COMMENT |
|---|---|---|---|
| Combing coverslips | Genomic Vision (France) | COV-002-RUO | |
| FiberComb machine | Genomic Vision | ADMCS | |
| FiberPrep DNA Extraction Kit | Genomic Vision | EXTR-001 | |
| Coverslip rack | Sigma | Z688568 | |
| Opera Phenix | Perkin Elmer (USA) | NA | |
| Oven | NA | 60 °C |
Disclaimer/Publisher’s Note: The statements, opinions and data contained in all publications are solely those of the individual author(s) and contributor(s) and not of MDPI and/or the editor(s). MDPI and/or the editor(s) disclaim responsibility for any injury to people or property resulting from any ideas, methods, instructions or products referred to in the content. |
© 2024 by the authors. Licensee MDPI, Basel, Switzerland. This article is an open access article distributed under the terms and conditions of the Creative Commons Attribution (CC BY) license (https://creativecommons.org/licenses/by/4.0/).
Share and Cite
Ivanov, M.P.; Zecchini, H.; Hamerlik, P. Simultaneous Visualization of R-Loops/RNA:DNA Hybrids and Replication Forks in a DNA Combing Assay. Genes 2024, 15, 1161. https://doi.org/10.3390/genes15091161
Ivanov MP, Zecchini H, Hamerlik P. Simultaneous Visualization of R-Loops/RNA:DNA Hybrids and Replication Forks in a DNA Combing Assay. Genes. 2024; 15(9):1161. https://doi.org/10.3390/genes15091161
Chicago/Turabian StyleIvanov, Miroslav Penchev, Heather Zecchini, and Petra Hamerlik. 2024. "Simultaneous Visualization of R-Loops/RNA:DNA Hybrids and Replication Forks in a DNA Combing Assay" Genes 15, no. 9: 1161. https://doi.org/10.3390/genes15091161
APA StyleIvanov, M. P., Zecchini, H., & Hamerlik, P. (2024). Simultaneous Visualization of R-Loops/RNA:DNA Hybrids and Replication Forks in a DNA Combing Assay. Genes, 15(9), 1161. https://doi.org/10.3390/genes15091161

