Expression, Polymorphism, and Potential Functional Sites of the BMPR1A Gene in the Sheep Horn
Abstract
Simple Summary
Abstract
1. Introduction
2. Materials and Methods
2.1. Animal and Sample Collection
2.2. RNA Sequencing Data Filtering, Comparison, Assembly, and Processing
2.3. Expression of the BMPR1A Gene in Normal Horn and Scurred Groups
2.4. Analysis of the Expression Profile of the BMPR1A Gene
2.5. Analysis and Three-Dimensional Structure Prediction of the BMPR1A Protein
2.6. Whole-Genome Sequencing Analysis
3. Results
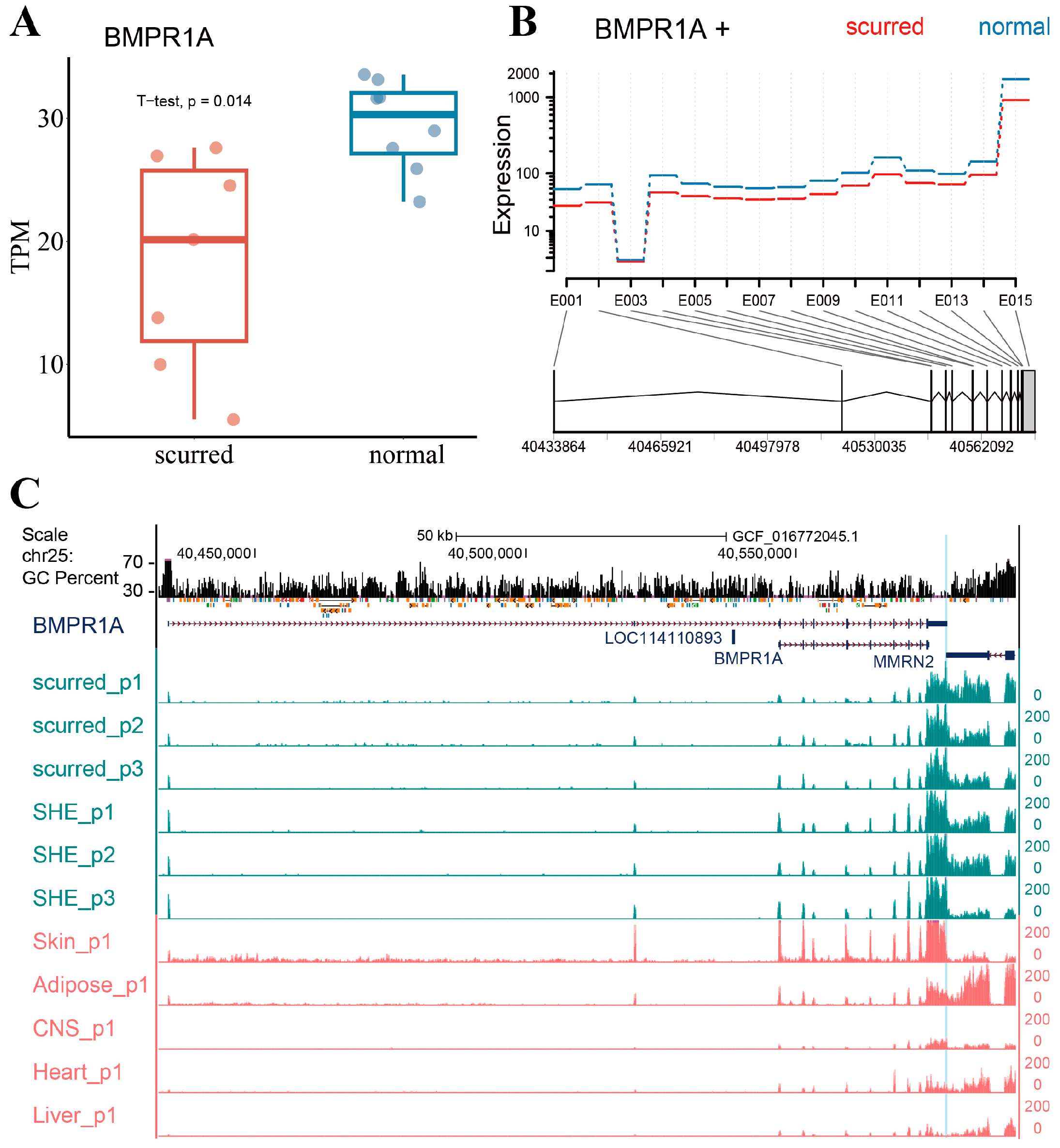
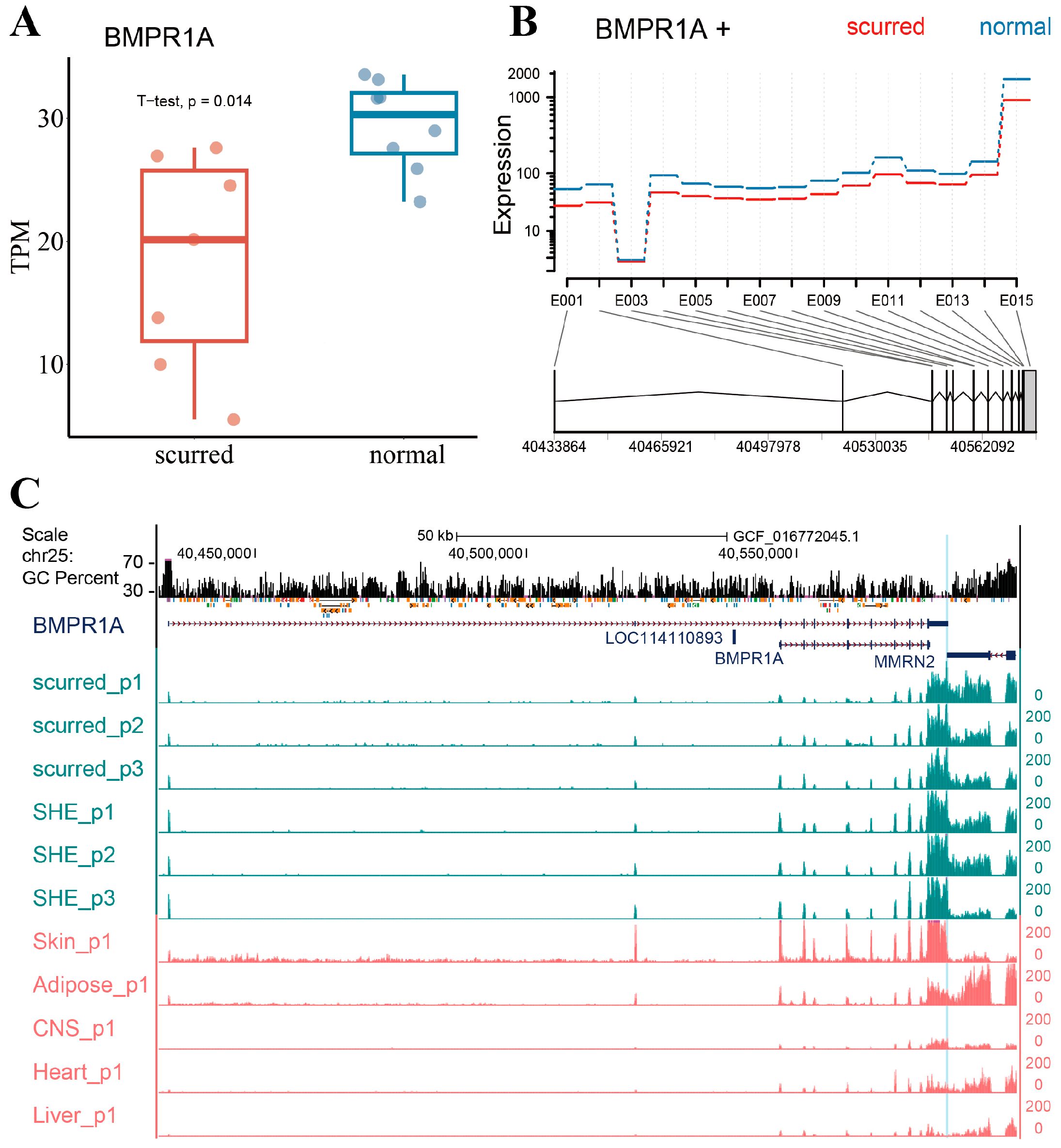
3.1. The Expression of the BMPR1A Gene in Sheep with Different Horn Types
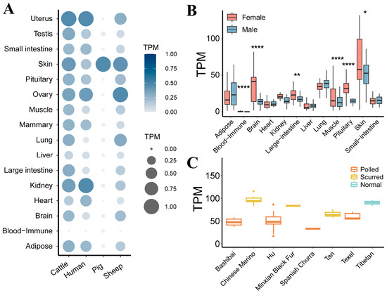
3.2. The Tissue-Specific Function of the BMPR1A Gene in Sheep
3.3. The Potential Function of BMPR1A Protein
3.4. Allele-Specific Expression in the BMPR1A Gene
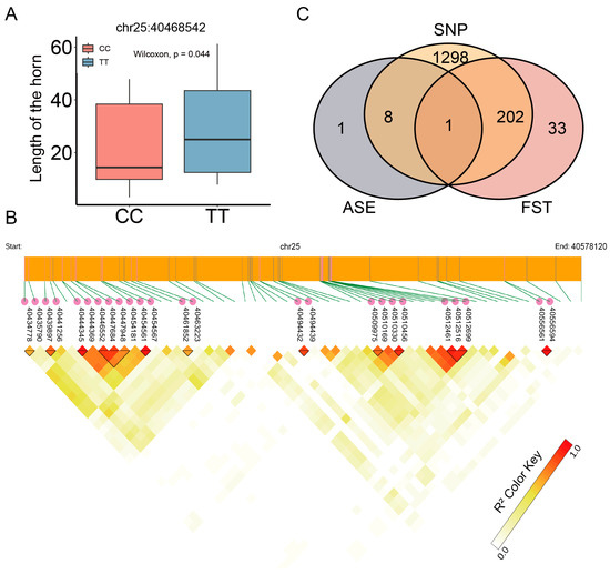
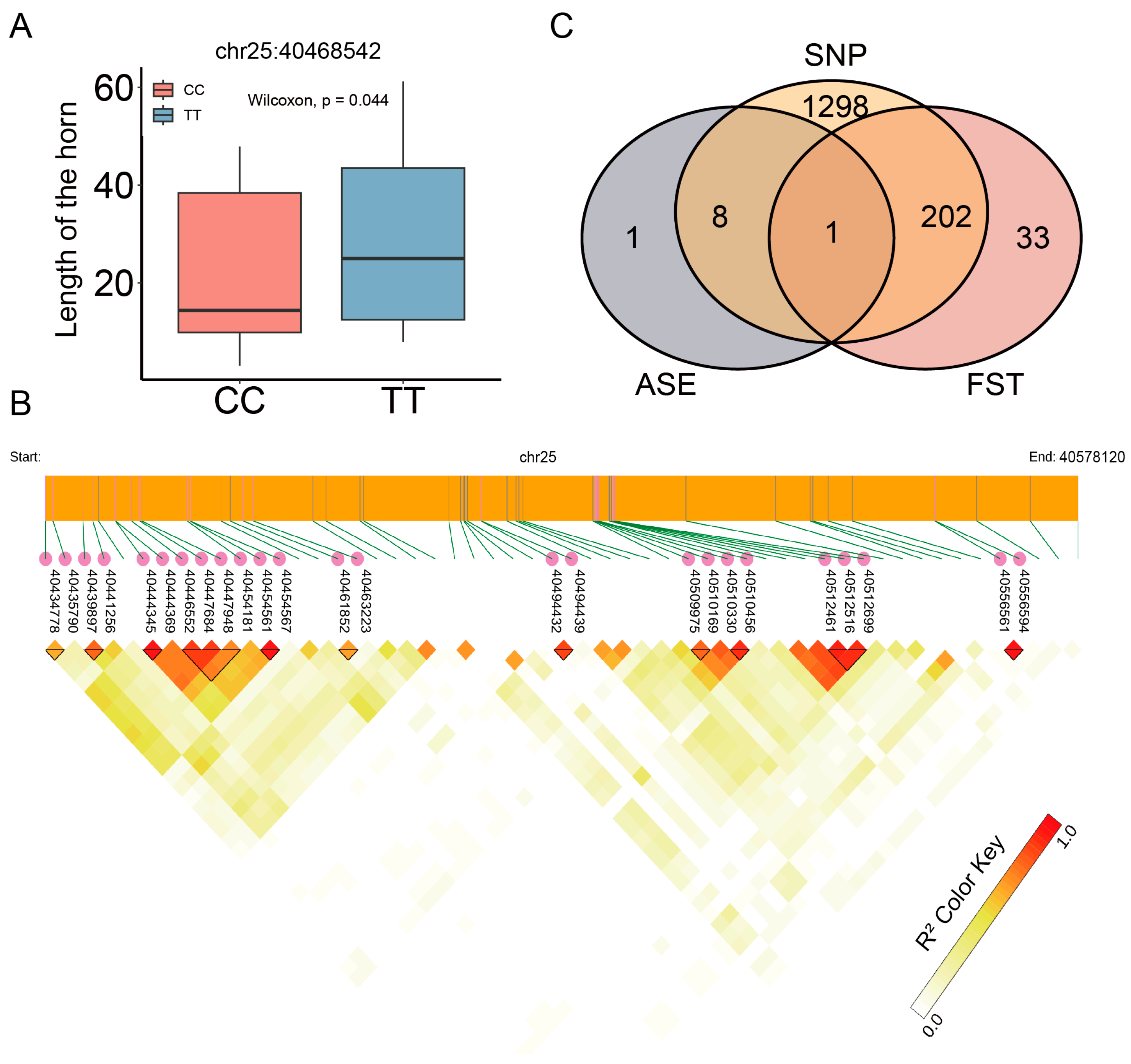
3.5. Potential Functional Mutations in the BMPR1A Gene
4. Discussion
5. Conclusions
Supplementary Materials
Author Contributions
Funding
Institutional Review Board Statement
Informed Consent Statement
Data Availability Statement
Conflicts of Interest
References
- Zygoyiannis, D. Sheep Production in the World and in Greece. Small Rumin. Res. 2006, 62, 143–147. [Google Scholar] [CrossRef]
- Poissant, J.; Davis, C.S.; Malenfant, R.M.; Hogg, J.T.; Coltman, D.W. QTL Mapping for Sexually Dimorphic Fitness-Related Traits in Wild Bighorn Sheep. Heredity 2012, 108, 256–263. [Google Scholar] [CrossRef] [PubMed]
- Thompson, K.G.; Bateman, R.S.; Morris, P.J. Cerebral Infarction and Meningoencephalitis Following Hot-Iron Disbudding of Goat Kids. N. Z. Vet. J. 2005, 53, 368–370. [Google Scholar] [CrossRef]
- Hempstead, M.N.; Waas, J.R.; Stewart, M.; Cave, V.M.; Turner, A.R.; Sutherland, M.A. The Effectiveness of Clove Oil and Two Different Cautery Disbudding Methods on Preventing Horn Growth in Dairy Goat Kids. PLoS ONE 2018, 13, e0198229. [Google Scholar] [CrossRef] [PubMed]
- Kardos, M.; Luikart, G.; Bunch, R.; Dewey, S.; Edwards, W.; McWilliam, S.; Stephenson, J.; Allendorf, F.W.; Hogg, J.T.; Kijas, J. Whole-Genome Resequencing Uncovers Molecular Signatures of Natural and Sexual Selection in Wild Bighorn Sheep. Mol. Ecol. 2015, 24, 5616–5632. [Google Scholar] [CrossRef]
- Johnston, S.E.; Beraldi, D.; McRae, A.F.; Pemberton, J.M.; Slate, J. Horn Type and Horn Length Genes Map to the Same Chromosomal Region in Soay Sheep. Heredity 2010, 104, 196–205. [Google Scholar] [CrossRef]
- Simon, R.; Drögemüller, C.; Lühken, G. The Complex and Diverse Genetic Architecture of the Absence of Horns (Polledness) in Domestic Ruminants, Including Goats and Sheep. Genes 2022, 13, 832. [Google Scholar] [CrossRef] [PubMed]
- Knierim, U.; Irrgang, N.; Roth, B.A. To Be or Not to Be Horned—Consequences in Cattle. Livest. Sci. 2015, 179, 29–37. [Google Scholar] [CrossRef]
- Still Brooks, K.M.; Hempstead, M.N.; Anderson, J.L.; Parsons, R.L.; Sutherland, M.A.; Plummer, P.J.; Millman, S.T. Characterization of Efficacy and Animal Safety across Four Caprine Disbudding Methodologies. Animals 2021, 11, 430. [Google Scholar] [CrossRef]
- Monteith, K.L.; Long, R.A.; Stephenson, T.R.; Bleich, V.C.; Bowyer, R.T.; Lasharr, T.N. Horn Size and Nutrition in Mountain Sheep: Can Ewe Handle the Truth? J. Wildl. Manag. 2018, 82, 67–84. [Google Scholar] [CrossRef]
- Picard, K.; Festa-Bianchet, M.; Thomas, D. The Cost of Horniness: Heat Loss May Counter Sexual Selection for Large Horns in Temperate Bovids. Écoscience 1996, 3, 280–284. [Google Scholar] [CrossRef]
- Davis, E.B.; Brakora, K.A.; Lee, A.H. Evolution of Ruminant Headgear: A Review. Proc. R. Soc. B Biol. Sci. 2011, 278, 2857–2865. [Google Scholar] [CrossRef]
- Wang, Y.; Zhang, C.; Wang, N.; Li, Z.; Heller, R.; Liu, R.; Zhao, Y.; Han, J.; Pan, X.; Zheng, Z.; et al. Genetic Basis of Ruminant Headgear and Rapid Antler Regeneration. Science 2019, 364, eaav6335. [Google Scholar] [CrossRef]
- Jheon, A.H.; Mitgutsch, C. Bones and Cartilage: Developmental and Evolutionary Skeletal Biology. Acta Zool. 2008, 89, 277–278. [Google Scholar] [CrossRef]
- Dove, W.F. The Physiology of Horn Growth: A Study of the Morphogenesis, the Interaction of Tissues, and the Evolutionary Processes of a Mendelian Recessive Character by Means of Transplantation of Tissues. J. Exp. Zool. 1935, 69, 347–405. [Google Scholar] [CrossRef]
- Pan, H.; Zhang, H.; Abraham, P.; Komatsu, Y.; Lyons, K.; Kaartinen, V.; Mishina, Y. BmpR1A Is a Major Type 1 BMP Receptor for BMP-Smad Signaling during Skull Development. Dev. Biol. 2017, 429, 260–270. [Google Scholar] [CrossRef] [PubMed]
- Mishina, Y.; Starbuck, M.W.; Gentile, M.A.; Fukuda, T.; Kasparcova, V.; Seedor, J.G.; Hanks, M.C.; Amling, M.; Pinero, G.J.; Harada, S.; et al. Bone Morphogenetic Protein Type IA Receptor Signaling Regulates Postnatal Osteoblast Function and Bone Remodeling. J. Biol. Chem. 2004, 279, 27560–27566. [Google Scholar] [CrossRef] [PubMed]
- Mang, T.; Kleinschmidt-Doerr, K.; Ploeger, F.; Schoenemann, A.; Lindemann, S.; Gigout, A. BMPR1A Is Necessary for Chondrogenesis and Osteogenesis, Whereas BMPR1B Prevents Hypertrophic Differentiation. J. Cell Sci. 2020, 133, jcs246934. [Google Scholar] [CrossRef] [PubMed]
- Jing, J.; Hinton, R.J.; Mishina, Y.; Liu, Y.; Zhou, X.; Feng, J.Q. Critical Role of Bmpr1a in Mandibular Condyle Growth. Connect. Tissue Res. 2014, 55, 73–78. [Google Scholar] [CrossRef] [PubMed]
- Jing, J.; Hinton, R.J.; Feng, J.Q. Chapter Nine—Bmpr1a Signaling in Cartilage Development and Endochondral Bone Formation. In Vitamins & Hormones; Litwack, G., Ed.; Bone Morphogenic Protein; Academic Press: Cambridge, MA, USA, 2015; Volume 99, pp. 273–291. [Google Scholar]
- Li, H.; Du, X.; Li, X.; Feng, P.; Chu, M.; Jin, Y.; Pan, Z. Genetic Diversity, Tissue-Specific Expression, and Functional Analysis of the ATP7A Gene in Sheep. Front. Genet. 2023, 14, 1239979. [Google Scholar] [CrossRef] [PubMed]
- Dobin, A.; Davis, C.A.; Schlesinger, F.; Drenkow, J.; Zaleski, C.; Jha, S.; Batut, P.; Chaisson, M.; Gingeras, T.R. STAR: Ultrafast Universal RNA-Seq Aligner. Bioinforma. Oxf. Engl. 2013, 29, 15–21. [Google Scholar] [CrossRef] [PubMed]
- Pertea, M.; Pertea, G.M.; Antonescu, C.M.; Chang, T.-C.; Mendell, J.T.; Salzberg, S.L. StringTie Enables Improved Reconstruction of a Transcriptome from RNA-Seq Reads. Nat. Biotechnol. 2015, 33, 290–295. [Google Scholar] [CrossRef]
- Liao, Y.; Smyth, G.K.; Shi, W. featureCounts: An Efficient General Purpose Program for Assigning Sequence Reads to Genomic Features. Bioinforma. Oxf. Engl. 2014, 30, 923–930. [Google Scholar] [CrossRef] [PubMed]
- Liu, S.; Gao, Y.; Canela-Xandri, O.; Wang, S.; Yu, Y.; Cai, W.; Li, B.; Xiang, R.; Chamberlain, A.J.; Pairo-Castineira, E.; et al. A Multi-Tissue Atlas of Regulatory Variants in Cattle. Nat. Genet. 2022, 54, 1438–1447. [Google Scholar] [CrossRef] [PubMed]
- The Gtex Consortium. The GTEx Consortium Atlas of Genetic Regulatory Effects across Human Tissues. Science 2020, 369, 1318–1330. [Google Scholar] [CrossRef]
- The Gtex Consortium; Ardlie, K.G.; Deluca, D.S.; Segrè, A.V.; Sullivan, T.J.; Young, T.R.; Gelfand, E.T.; Trowbridge, C.A.; Maller, J.B.; Tukiainen, T.; et al. The Genotype-Tissue Expression (GTEx) Pilot Analysis: Multitissue Gene Regulation in Humans. Science 2015, 348, 648–660. [Google Scholar]
- MEGA11: Molecular Evolutionary Genetics Analysis Version 11 | Molecular Biology and Evolution | Oxford Academic. Available online: https://academic.oup.com/mbe/article/38/7/3022/6248099?login=true (accessed on 8 October 2023).
- Jumper, J.; Evans, R.; Pritzel, A.; Green, T.; Figurnov, M.; Ronneberger, O.; Tunyasuvunakool, K.; Bates, R.; Žídek, A.; Potapenko, A.; et al. Highly Accurate Protein Structure Prediction with AlphaFold. Nature 2021, 596, 583–589. [Google Scholar] [CrossRef]
- Wang, J.; Hua, G.; Cai, G.; Ma, Y.; Yang, X.; Zhang, L.; Li, R.; Liu, J.; Ma, Q.; Wu, K.; et al. Genome-Wide DNA Methylation and Transcriptome Analyses Reveal the Key Gene for Wool Type Variation in Sheep. J. Anim. Sci. Biotechnol. 2023, 14, 88. [Google Scholar] [CrossRef]
- Marina, H.; Gutiérrez-Gil, B.; Esteban-Blanco, C.; Suárez-Vega, A.; Pelayo, R.; Arranz, J.J. Analysis of Whole Genome Resequencing Datasets from a Worldwide Sample of Sheep Breeds to Identify Potential Causal Mutations Influencing Milk Composition Traits. Anim. Open Access J. 2020, 10, 1542. [Google Scholar] [CrossRef]
- Li, C.; Li, M.; Li, X.; Ni, W.; Xu, Y.; Yao, R.; Wei, B.; Zhang, M.; Li, H.; Zhao, Y.; et al. Whole-Genome Resequencing Reveals Loci Associated With Thoracic Vertebrae Number in Sheep. Front. Genet. 2019, 10, 674. [Google Scholar] [CrossRef]
- Allais-Bonnet, A.; Hintermann, A.; Deloche, M.-C.; Cornette, R.; Bardou, P.; Naval-Sanchez, M.; Pinton, A.; Haruda, A.; Grohs, C.; Zakany, J.; et al. Analysis of Polycerate Mutants Reveals the Evolutionary Co-Option of HOXD1 for Horn Patterning in Bovidae. Mol. Biol. Evol. 2021, 38, 2260–2272. [Google Scholar] [CrossRef]
- Qiao, G.; Xu, P.; Guo, T.; Wu, Y.; Lu, X.; Zhang, Q.; He, X.; Zhu, S.; Zhao, H.; Lei, Z.; et al. Genetic Basis of Dorper Sheep (Ovis Aries) Revealed by Long-Read De Novo Genome Assembly. Front. Genet. 2022, 13, 846449. [Google Scholar] [CrossRef]
- Luo, R.; Dai, X.; Zhang, L.; Li, G.; Zheng, Z. Genome-Wide DNA Methylation Patterns of Muscle and Tail-Fat in DairyMeade Sheep and Mongolian Sheep. Anim. Open Access J. 2022, 12, 1399. [Google Scholar] [CrossRef] [PubMed]
- Schultz, D.T.; Haddock, S.H.D.; Bredeson, J.V.; Green, R.E.; Simakov, O.; Rokhsar, D.S. Ancient Gene Linkages Support Ctenophores as Sister to Other Animals. Nature 2023, 618, 110. [Google Scholar] [CrossRef] [PubMed]
- Posbergh, C.J.; Staiger, E.A.; Huson, H.J. A Stop-Gain Mutation within MLPH Is Responsible for the Lilac Dilution Observed in Jacob Sheep. Genes 2020, 11, 618. [Google Scholar] [CrossRef]
- Zhao, Y.; Zhang, X.; Li, F.; Zhang, D.; Zhang, Y.; Li, X.; Song, Q.; Zhou, B.; Zhao, L.; Wang, J.; et al. Whole Genome Sequencing Analysis to Identify Candidate Genes Associated With the Rib Eye Muscle Area in Hu Sheep. Front. Genet. 2022, 13, 824742. [Google Scholar] [CrossRef]
- Guo, Y.; Liang, J.; Lv, C.; Wang, Y.; Wu, G.; Ding, X.; Quan, G. Sequencing Reveals Population Structure and Selection Signatures for Reproductive Traits in Yunnan Semi-Fine Wool Sheep (Ovis Aries). Front. Genet. 2022, 13, 812753. [Google Scholar] [CrossRef]
- Li, X.; Yang, J.; Shen, M.; Xie, X.-L.; Liu, G.-J.; Xu, Y.-X.; Lv, F.-H.; Yang, H.; Yang, Y.-L.; Liu, C.-B.; et al. Whole-Genome Resequencing of Wild and Domestic Sheep Identifies Genes Associated with Morphological and Agronomic Traits. Nat. Commun. 2020, 11, 2815. [Google Scholar] [CrossRef] [PubMed]
- Pan, Z.; Li, S.; Liu, Q.; Wang, Z.; Zhou, Z.; Di, R.; Miao, B.; Hu, W.; Wang, X.; Hu, X.; et al. Whole-Genome Sequences of 89 Chinese Sheep Suggest Role of RXFP2 in the Development of Unique Horn Phenotype as Response to Semi-Feralization. GigaScience 2018, 7, giy019. [Google Scholar] [CrossRef]
- Bolger, A.M.; Lohse, M.; Usadel, B. Trimmomatic: A Flexible Trimmer for Illumina Sequence Data. Bioinformatics 2014, 30, 2114–2120. [Google Scholar] [CrossRef]
- Li, H.; Durbin, R. Fast and Accurate Short Read Alignment with Burrows-Wheeler Transform. Bioinforma. Oxf. Engl. 2009, 25, 1754–1760. [Google Scholar] [CrossRef] [PubMed]
- Li, H.; Durbin, R. Fast and Accurate Long-Read Alignment with Burrows-Wheeler Transform. Bioinforma. Oxf. Engl. 2010, 26, 589–595. [Google Scholar] [CrossRef] [PubMed]
- McKenna, A.; Hanna, M.; Banks, E.; Sivachenko, A.; Cibulskis, K.; Kernytsky, A.; Garimella, K.; Altshuler, D.; Gabriel, S.; Daly, M.; et al. The Genome Analysis Toolkit: A MapReduce Framework for Analyzing next-Generation DNA Sequencing Data. Genome Res. 2010, 20, 1297–1303. [Google Scholar] [CrossRef]
- Van der Auwera, G.A.; Carneiro, M.O.; Hartl, C.; Poplin, R.; Del Angel, G.; Levy-Moonshine, A.; Jordan, T.; Shakir, K.; Roazen, D.; Thibault, J.; et al. From FastQ Data to High Confidence Variant Calls: The Genome Analysis Toolkit Best Practices Pipeline. Curr. Protoc. Bioinforma. 2013, 43, 11.10.1–11.10.33. [Google Scholar] [CrossRef]
- Cingolani, P.; Platts, A.; Wang, L.L.; Coon, M.; Nguyen, T.; Wang, L.; Land, S.J.; Lu, X.; Ruden, D.M. A Program for Annotating and Predicting the Effects of Single Nucleotide Polymorphisms, SnpEff. Fly 2012, 6, 80–92. [Google Scholar] [CrossRef]
- Danecek, P.; Auton, A.; Abecasis, G.; Albers, C.A.; Banks, E.; DePristo, M.A.; Handsaker, R.E.; Lunter, G.; Marth, G.T.; Sherry, S.T.; et al. The Variant Call Format and VCFtools. Bioinformatics 2011, 27, 2156–2158. [Google Scholar] [CrossRef]
- Dong, S.-S.; He, W.-M.; Ji, J.-J.; Zhang, C.; Guo, Y.; Yang, T.-L. LDBlockShow: A Fast and Convenient Tool for Visualizing Linkage Disequilibrium and Haplotype Blocks Based on Variant Call Format Files. Brief. Bioinform. 2021, 22, bbaa227. [Google Scholar] [CrossRef]
- Lühken, G.; Krebs, S.; Rothammer, S.; Küpper, J.; Mioč, B.; Russ, I.; Medugorac, I. The 1.78-Kb Insertion in the 3′-Untranslated Region of RXFP2 Does Not Segregate with Horn Status in Sheep Breeds with Variable Horn Status. Genet. Sel. Evol. 2016, 48, 78. [Google Scholar] [CrossRef]
- Johnston, S.E.; McEWAN, J.C.; Pickering, N.K.; Kijas, J.W.; Beraldi, D.; Pilkington, J.G.; Pemberton, J.M.; Slate, J. Genome-Wide Association Mapping Identifies the Genetic Basis of Discrete and Quantitative Variation in Sexual Weaponry in a Wild Sheep Population. Mol. Ecol. 2011, 20, 2555–2566. [Google Scholar] [CrossRef]
- Luan, Y.; Wu, S.; Wang, M.; Pu, Y.; Zhao, Q.; Ma, Y.; Jiang, L.; He, X. Identification of Critical Genes for Ovine Horn Development Based on Transcriptome during the Embryonic Period. Biology 2023, 12, 591. [Google Scholar] [CrossRef] [PubMed]
- Gao, Y.; Xi, S.; Cai, B.; Wu, T.; Wang, Q.; Kalds, P.; Huang, S.; Wang, Y.; Han, S.; Pan, M.; et al. Sheep with Partial RXFP2 Knockout Exhibit Normal Horn Phenotype but Unilateral Cryptorchidism1. J. Integr. Agric. 2023; in press. [Google Scholar]
- Edson, M.A.; Nalam, R.L.; Clementi, C.; Franco, H.L.; DeMayo, F.J.; Lyons, K.M.; Pangas, S.A.; Matzuk, M.M. Granulosa Cell-Expressed BMPR1A and BMPR1B Have Unique Functions in Regulating Fertility but Act Redundantly to Suppress Ovarian Tumor Development. Mol. Endocrinol. 2010, 24, 1251–1266. [Google Scholar] [CrossRef]
- Kasiriyan, M.M.; Gholizadeh, M.; Rahimi-Mianji, G.; Moradi, M.H. Selection Signatures Associated with the Number of Lambs per Lambing in Baluchi Ewes. Anim. Prod. Res. 2023, 11, 47–60. [Google Scholar]
- Zielins, E.R.; Paik, K.; Ransom, R.C.; Brett, E.A.; Blackshear, C.P.; Luan, A.; Walmsley, G.G.; Atashroo, D.A.; Senarath-Yapa, K.; Momeni, A.; et al. Enrichment of Adipose-Derived Stromal Cells for BMPR1A Facilitates Enhanced Adipogenesis. Tissue Eng. Part A 2016, 22, 214–221. [Google Scholar] [CrossRef]
- Zhu, X.-J.; Liu, Y.; Dai, Z.-M.; Zhang, X.; Yang, X.; Li, Y.; Qiu, M.; Fu, J.; Hsu, W.; Chen, Y.; et al. BMP-FGF Signaling Axis Mediates Wnt-Induced Epidermal Stratification in Developing Mammalian Skin. PLOS Genet. 2014, 10, e1004687. [Google Scholar] [CrossRef]
- Carré, G.-A.; Couty, I.; Hennequet-Antier, C.; Govoroun, M.S. Gene Expression Profiling Reveals New Potential Players of Gonad Differentiation in the Chicken Embryo. PLoS ONE 2011, 6, e23959. [Google Scholar] [CrossRef] [PubMed]
- Ho, C.C.; Bernard, D.J. Bone Morphogenetic Protein 2 Signals via BMPR1A to Regulate Murine Follicle-Stimulating Hormone Beta Subunit Transcription1. Biol. Reprod. 2009, 81, 133–141. [Google Scholar] [CrossRef] [PubMed]
- Ma, K.; Chen, N.; Wang, H.; Li, Q.; Shi, H.; Su, M.; Zhang, Y.; Ma, Y.; Li, T. The Regulatory Role of BMP4 in Testicular Sertoli Cells of Tibetan Sheep. J. Anim. Sci. 2023, 101, skac393. [Google Scholar] [CrossRef]
- Andl, T.; Ahn, K.; Kairo, A.; Chu, E.Y.; Wine-Lee, L.; Reddy, S.T.; Croft, N.J.; Cebra-Thomas, J.A.; Metzger, D.; Chambon, P.; et al. Epithelial Bmpr1a Regulates Differentiation and Proliferation in Postnatal Hair Follicles and Is Essential for Tooth Development. Development 2004, 131, 2257–2268. [Google Scholar] [CrossRef]
- Ming Kwan, K.; Li, A.G.; Wang, X.-J.; Wurst, W.; Behringer, R.R. Essential Roles of BMPR-IA Signaling in Differentiation and Growth of Hair Follicles and in Skin Tumorigenesis. Genesis 2004, 39, 10–25. [Google Scholar] [CrossRef] [PubMed]
- Aretz, S.; Stienen, D.; Uhlhaas, S.; Stolte, M.; Entius, M.M.; Loff, S.; Back, W.; Kaufmann, A.; Keller, K.; Blaas, S.H.; et al. High Proportion of Large Genomic Deletions and a Genotype–Phenotype Update in 80 Unrelated Families with Juvenile Polyposis Syndrome. J. Med. Genet. 2007, 44, 702–709. [Google Scholar] [CrossRef]
- Calva-Cerqueira, D.; Chinnathambi, S.; Pechman, B.; Bair, J.; Larsen-Haidle, J.; Howe, J. The Rate of Germline Mutations and Large Deletions of SMAD4 and BMPR1A in Juvenile Polyposis. Clin. Genet. 2009, 75, 79–85. [Google Scholar] [CrossRef]
- Howe, J.R.; Sayed, M.G.; Ahmed, A.F.; Ringold, J.; Larsen-Haidle, J.; Merg, A.; Mitros, F.A.; Vaccaro, C.A.; Petersen, G.M.; Giardiello, F.M.; et al. The Prevalence of MADH4 and BMPR1A Mutations in Juvenile Polyposis and Absence of BMPR2, BMPR1B, and ACVR1 Mutations. J. Med. Genet. 2004, 41, 484–491. [Google Scholar] [CrossRef] [PubMed]
- Lu, X.; Li, W.; Wang, H.; Cao, M.; Jin, Z. The Role of the Smad2/3/4 Signaling Pathway in Osteogenic Differentiation Regulation by ClC-3 Chloride Channels in MC3T3-E1 Cells. J. Orthop. Surg. 2022, 17, 338. [Google Scholar] [CrossRef] [PubMed]
- Huminiecki, L.; Goldovsky, L.; Freilich, S.; Moustakas, A.; Ouzounis, C.; Heldin, C.-H. Emergence, Development and Diversification of the TGF-β Signalling Pathway within the Animal Kingdom. BMC Evol. Biol. 2009, 9, 28. [Google Scholar] [CrossRef] [PubMed]
- Moustakas, A.; Heldin, C.-H. The Regulation of TGFβ Signal Transduction. Development 2009, 136, 3699–3714. [Google Scholar] [CrossRef] [PubMed]
- Massagué, J. TGFβ Signalling in Context. Nat. Rev. Mol. Cell Biol. 2012, 13, 616–630. [Google Scholar] [CrossRef] [PubMed]
- Wakefield, L.M.; Hill, C.S. Beyond TGFβ: Roles of Other TGFβ Superfamily Members in Cancer. Nat. Rev. Cancer 2013, 13, 328–341. [Google Scholar] [CrossRef] [PubMed]
- Morikawa, M.; Derynck, R.; Miyazono, K. TGF-β and the TGF-β Family: Context-Dependent Roles in Cell and Tissue Physiology. Cold Spring Harb. Perspect. Biol. 2016, 8, a021873. [Google Scholar] [CrossRef] [PubMed]
- David, C.J.; Massagué, J. Contextual Determinants of TGFβ Action in Development, Immunity and Cancer. Nat. Rev. Mol. Cell Biol. 2018, 19, 419–435. [Google Scholar] [CrossRef]
- Derynck, R.; Budi, E.H. Specificity, Versatility, and Control of TGF-β Family Signaling. Sci. Signal. 2019, 12, eaav5183. [Google Scholar] [CrossRef]
- Yuan, G.; Zhan, Y.; Gou, X.; Chen, Y.; Yang, G. TGF-β Signaling Inhibits Canonical BMP Signaling Pathway during Palate Development. Cell Tissue Res. 2018, 371, 283–291. [Google Scholar] [CrossRef] [PubMed]
- Wang, H.; Mao, Y.; Zhang, B.; Wang, T.; Li, F.; Fu, S.; Xue, Y.; Yang, T.; Wen, X.; Ding, Y.; et al. Chloride Channel ClC-3 Promotion of Osteogenic Differentiation through Runx2. J. Cell. Biochem. 2010, 111, 49–58. [Google Scholar] [CrossRef] [PubMed]
- Okamoto, F.; Kajiya, H.; Toh, K.; Uchida, S.; Yoshikawa, M.; Sasaki, S.; Kido, M.A.; Tanaka, T.; Okabe, K. Intracellular ClC-3 Chloride Channels Promote Bone Resorption in Vitro through Organelle Acidification in Mouse Osteoclasts. Am. J. Physiol.-Cell Physiol. 2008, 294, C693–C701. [Google Scholar] [CrossRef] [PubMed]






| INFO | Mutation Type | Position | Fst | Ref | Alt |
|---|---|---|---|---|---|
| SNP1 | intron | 40476340 | 0.214027 | G | A |
| SNP2 | intron | 40468195 | 0.19581 | A | G |
| SNP3 | downstream | 40535217 | 0.0505623 | A | G |
| SNP4 | downstream | 40535673 | 0.0494824 | C | G |
| SNP5 | upstream | 40540201 | 0.0325271 | G | T |
| SNP6 | upstream | 40546207 | 0.040404 | T | G |
| SNP7 | exon | 40563859 | 0.0252525 | A | G |
| SNP8 | exon | 40572996 | 0.0019107 | G | A |
Disclaimer/Publisher’s Note: The statements, opinions and data contained in all publications are solely those of the individual author(s) and contributor(s) and not of MDPI and/or the editor(s). MDPI and/or the editor(s) disclaim responsibility for any injury to people or property resulting from any ideas, methods, instructions or products referred to in the content. |
© 2024 by the authors. Licensee MDPI, Basel, Switzerland. This article is an open access article distributed under the terms and conditions of the Creative Commons Attribution (CC BY) license (https://creativecommons.org/licenses/by/4.0/).
Share and Cite
Zhang, G.; Chu, M.; Yang, H.; Li, H.; Shi, J.; Feng, P.; Wang, S.; Pan, Z. Expression, Polymorphism, and Potential Functional Sites of the BMPR1A Gene in the Sheep Horn. Genes 2024, 15, 376. https://doi.org/10.3390/genes15030376
Zhang G, Chu M, Yang H, Li H, Shi J, Feng P, Wang S, Pan Z. Expression, Polymorphism, and Potential Functional Sites of the BMPR1A Gene in the Sheep Horn. Genes. 2024; 15(3):376. https://doi.org/10.3390/genes15030376
Chicago/Turabian StyleZhang, Guoqing, Mingxing Chu, Hao Yang, Hao Li, Jianxin Shi, Pingjie Feng, Shoufeng Wang, and Zhangyuan Pan. 2024. "Expression, Polymorphism, and Potential Functional Sites of the BMPR1A Gene in the Sheep Horn" Genes 15, no. 3: 376. https://doi.org/10.3390/genes15030376
APA StyleZhang, G., Chu, M., Yang, H., Li, H., Shi, J., Feng, P., Wang, S., & Pan, Z. (2024). Expression, Polymorphism, and Potential Functional Sites of the BMPR1A Gene in the Sheep Horn. Genes, 15(3), 376. https://doi.org/10.3390/genes15030376

