Integrative Transcriptomics and Proteomics Analysis Reveals THRSP’s Role in Lipid Metabolism
Abstract
1. Introduction
2. Materials and Methods
2.1. Cell Culture, Transfection and Differentiation
2.2. Quantitative Real-Time PCR (RT-qPCR)
2.3. BODIPY and Oil-Red-O Staining
2.4. Effects of Interference with THRSP on Lipid Formation Analysed by Transcriptomic Techniques
2.4.1. Quality Control of Transcriptome Sequencing Results
- i.
 - Removal of reads with adapters;
 - ii.
 - Removal of reads containing N (N means the base information is unknown);
 - iii.
 - Removal of low-quality reads (reads where more than 50% of bases had a Qphred score of less than 20).
 
2.4.2. Reference Genome Alignment
2.4.3. Library Quality Assessment
2.4.4. Quantitative Gene Expression Analysis
2.4.5. Gene Differential Expression Analysis
2.5. Quantitative Proteomics Analysis
2.5.1. Sample Protein Extraction
2.5.2. Enzyme Digestion
2.5.3. LC-MS/MS Analysis
2.5.4. Database Search
2.5.5. Bioinformatics Analysis
2.6. Joint Analysis of Transcriptome and Proteome Data
3. Results
3.1. Effects of Interfering with the THRSP Gene on Lipid Formation in C3H10 Cells
3.2. Transcriptomics of Interference with THRSP Gene Expression in C3H10 Cells
3.2.1. Quality Control of Sequencing Data, Library Quality Assessment, and Quantitative Gene Expression Analysis
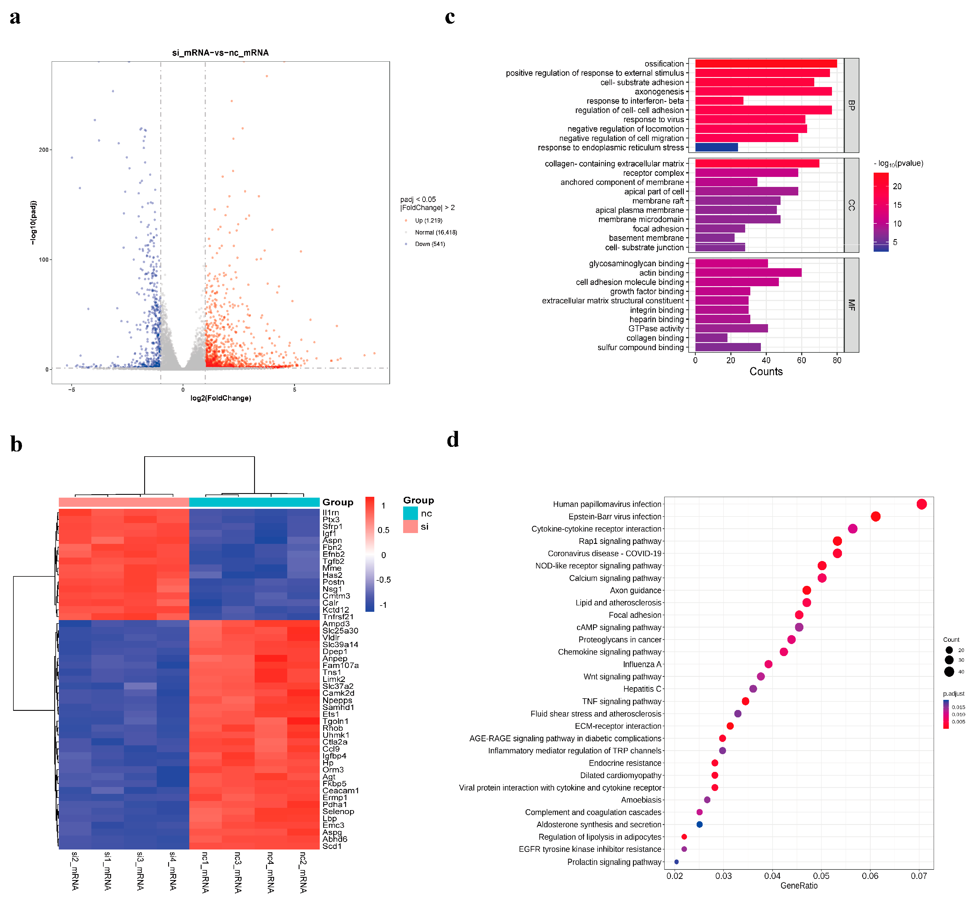
3.2.2. Enrichment Analysis ofDEGs
3.3. Astral DIA Quantitative Proteomics Differential Analysis
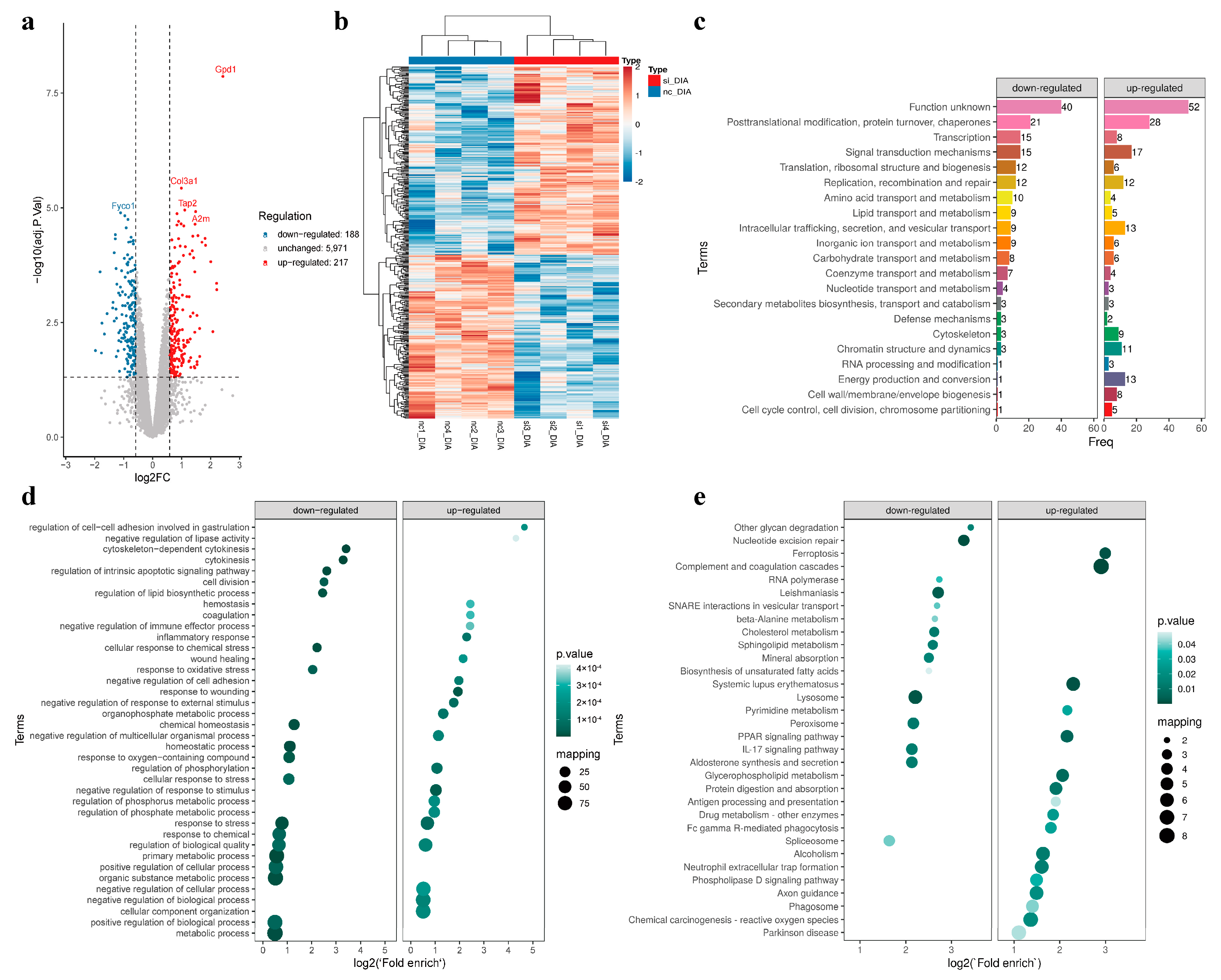
3.3.1. Enrichment Analysis of DEPs
3.3.2. Identification of DEPs
3.4. Joint Analysis of Transcriptomic and Proteomic Data
4. Discussion
5. Conclusions
Supplementary Materials
Author Contributions
Funding
Institutional Review Board Statement
Informed Consent Statement
Data Availability Statement
Conflicts of Interest
References
- Natesan, V.; Kim, S.-J. Lipid Metabolism, Disorders and Therapeutic Drugs—Review. Biomol. Ther. 2021, 29, 596–604. [Google Scholar] [CrossRef] [PubMed]
 - Chen, L.; Chen, X.-W.; Huang, X.; Song, B.-L.; Wang, Y.; Wang, Y. Regulation of Glucose and Lipid Metabolism in Health and Disease. Sci. China Life Sci. 2019, 62, 1420–1458. [Google Scholar] [CrossRef] [PubMed]
 - Berná, G.; López-Bermudo, L.; Escudero-López, B.; Martín, F. We Are What We Eat: The Role of Lipids in Metabolic Diseases. Adv. Food Nutr. Res. 2023, 105, 173–219. [Google Scholar] [CrossRef] [PubMed]
 - Poznyak, A.; Grechko, A.V.; Poggio, P.; Myasoedova, V.A.; Alfieri, V.; Orekhov, A.N. The Diabetes Mellitus–Atherosclerosis Connection: The Role of Lipid and Glucose Metabolism and Chronic Inflammation. Int. J. Mol. Sci. 2020, 21, 1835. [Google Scholar] [CrossRef]
 - Malekmohammad, K.; Bezsonov, E.E.; Rafieian-Kopaei, M. Role of Lipid Accumulation and Inflammation in Atherosclerosis: Focus on Molecular and Cellular Mechanisms. Front. Cardiovasc. Med. 2021, 8, 707529. [Google Scholar] [CrossRef]
 - Dewidar, B.; Kahl, S.; Pafili, K.; Roden, M. Metabolic Liver Disease in Diabetes—From Mechanisms to Clinical Trials. Metabolism 2020, 111, 154299. [Google Scholar] [CrossRef]
 - Deprince, A.; Haas, J.T.; Staels, B. Dysregulated Lipid Metabolism Links NAFLD to Cardiovascular Disease. Mol. Metab. 2020, 42, 101092. [Google Scholar] [CrossRef]
 - Paul, A. Nonalcoholic Fatty Liver Disease. N. Engl. J. Med. 2002, 346, 1221–1231. [Google Scholar] [CrossRef]
 - Jiang, J.-J.; Zhang, G.-F.; Zheng, J.-Y.; Sun, J.-H.; Ding, S.-B. Targeting Mitochondrial ROS-Mediated Ferroptosis by Quercetin Alleviates High-Fat Diet-Induced Hepatic Lipotoxicity. Front. Pharmacol. 2022, 13, 876550. [Google Scholar] [CrossRef]
 - Jiang, X.; Wang, H.; Nie, K.; Gao, Y.; Chen, S.; Tang, Y.; Wang, Z.; Su, H.; Dong, H. Targeting Lipid Droplets and Lipid Droplet-Associated Proteins: A New Perspective on Natural Compounds against Metabolic Diseases. Chin. Med. 2024, 19, 120. [Google Scholar] [CrossRef] [PubMed]
 - Lemmer, I.L.; Willemsen, N.; Hilal, N.; Bartelt, A. A Guide to Understanding Endoplasmic Reticulum Stress in Metabolic Disorders. Mol. Metab. 2021, 47, 101169. [Google Scholar] [CrossRef] [PubMed]
 - Zhou, H.; Zhang, K.; Janciauskiene, S.; Li, X. Endoplasmic Reticulum Stress and Lipid Metabolism. Biochem. Res. Int. 2012, 2012, 257528. [Google Scholar] [CrossRef] [PubMed]
 - Celik, C. Endoplasmic Reticulum Stress and Lipids in Health and Diseases. Prog. Lipid Res. 2023, 89, 101198. [Google Scholar] [CrossRef]
 - Basseri, S.; Austin, R.C. Endoplasmic Reticulum Stress and Lipid Metabolism: Mechanisms and Therapeutic Potential. Biochem. Res. Int. 2012, 2012, 841362. [Google Scholar] [CrossRef] [PubMed]
 - Kim, C.-W.; Moon, Y.-A.; Park, S.W.; Cheng, D.; Kwon, H.J.; Horton, J.D. Induced Polymerization of Mammalian Acetyl-CoA Carboxylase by MIG12 Provides a Tertiary Level of Regulation of Fatty Acid Synthesis. Proc. Natl. Acad. Sci. USA 2010, 107, 9626. [Google Scholar] [CrossRef] [PubMed]
 - Zeng, N.; Huang, R.; Li, N.; Jiang, H.; Li, R.; Wang, F.; Chen, W.; Xia, M.; Wang, Q. MiR-451a Attenuates Free Fatty Acids–Mediated Hepatocyte Steatosis by Targeting the Thyroid Hormone Responsive Spot 14 Gene. Mol. Cell Endocrinol. 2018, 474, 260–271. [Google Scholar] [CrossRef]
 - Wu, J.; Wang, C.; Li, S.; Li, S.; Wang, W.; Li, J.; Chi, Y.; Yang, H.; Kong, X.; Zhou, Y.; et al. Thyroid Hormone-Responsive SPOT 14 Homolog Promotes Hepatic Lipogenesis, and Its Expression Is Regulated by Liver X Receptor α through a Sterol Regulatory Element-Binding Protein 1c-Dependent Mechanism in Mice. Hepatology 2013, 58, 617–628. [Google Scholar] [CrossRef]
 - Wu, S.; Guo, W.; Li, X.; Liu, Y.; Li, Y.; Lei, X.; Yao, J.; Yang, X. Paternal Chronic Folate Supplementation Induced the Transgenerational Inheritance of Acquired Developmental and Metabolic Changes in Chickens. Proc. Biol. Sci. 2019, 286, 20191653. [Google Scholar] [CrossRef]
 - Ahonen, M.A.; Höring, M.; Nguyen, V.D.; Qadri, S.; Taskinen, J.H.; Nagaraj, M.; Wabitsch, M.; Fischer-Posovszky, P.; Zhou, Y.; Liebisch, G.; et al. Insulin-Inducible THRSP Maintains Mitochondrial Function and Regulates Sphingolipid Metabolism in Human Adipocytes. Mol. Med. 2022, 28, 68. [Google Scholar] [CrossRef]
 - Ahonen, M.A.; Nagaraj, M.; Taskinen, J.; Yki-Järvinen, H.; Haridas, N.P.; Olkkonen, V.M. Lipogenic Thrsp as a Regulator of Adipocyte Metabolism. Atherosclerosis 2021, 331, e174. [Google Scholar] [CrossRef]
 - Wang, S.; Pan, C.; Ma, X.; Yang, C.; Tang, L.; Huang, J.; Wei, X.; Li, H.; Ma, Y. Identification and Functional Verification Reveals That miR-195 Inhibiting THRSP to Affect Fat Deposition in Xinyang Buffalo. Front. Genet. 2021, 12, 736441. [Google Scholar] [CrossRef] [PubMed]
 - Yao, D.W.; Luo, J.; He, Q.Y.; Wu, M.; Shi, H.B.; Wang, H.; Wang, M.; Xu, H.F.; Loor, J.J. Thyroid Hormone Responsive (THRSP) Promotes the Synthesis of Medium-Chain Fatty Acids in Goat Mammary Epithelial Cells. J. Dairy Sci. 2016, 99, 3124–3133. [Google Scholar] [CrossRef]
 - Hou, X.; Zhang, R.; Yang, M.; Niu, N.; Zong, W.; Yang, L.; Li, H.; Hou, R.; Wang, X.; Wang, L.; et al. Characteristics of Transcriptome and Metabolome Concerning Intramuscular Fat Content in Beijing Black Pigs. J. Agr. Food Chem. 2023, 71, 15874–15883. [Google Scholar] [CrossRef] [PubMed]
 - Kumar, A.; Kaur, M.; Ahlawat, S.; Sharma, U.; Singh, M.K.; Singh, K.V.; Chhabra, P.; Vijh, R.K.; Yadav, A.; Arora, R. Transcriptomic Diversity in Longissimus Thoracis Muscles of Barbari and Changthangi Goat Breeds of India. Genomics 2021, 113, 1639–1646. [Google Scholar] [CrossRef] [PubMed]
 - Cui, H.; Zheng, M.; Zhao, G.; Liu, R.; Wen, J. Identification of Differentially Expressed Genes and Pathways for Intramuscular Fat Metabolism between Breast and Thigh Tissues of Chickens. BMC Genom. 2018, 19, 55. [Google Scholar] [CrossRef]
 - Xu, Z.; Wu, J.; Zhou, J.; Zhang, Y.; Qiao, M.; Sun, H.; Li, Z.; Li, L.; Chen, N.; Oyelami, F.O.; et al. Integration of ATAC-Seq and RNA-Seq Analysis Identifies Key Genes Affecting Intramuscular Fat Content in Pigs. Front. Nutr. 2022, 9, 1016956. [Google Scholar] [CrossRef]
 - Styner, M.; Sen, B.; Xie, Z.; Case, N.; Rubin, J. Indomethacin Promotes Adipogenesis of Mesenchymal Stem Cells Through a Cyclooxygenase Independent Mechanism. J. Cell. Biochem. 2010, 111, 1042. [Google Scholar] [CrossRef]
 - Hao, L.; Kearns, J.; Scott, S.; Wu, D.; Kodani, S.D.; Morisseau, C.; Hammock, B.D.; Sun, X.; Zhao, L.; Wang, S. Indomethacin Enhances Brown Fat Activity. J. Pharmacol. Exp. Ther. 2018, 365, 467. [Google Scholar] [CrossRef]
 - Chen, S.; Zhou, Y.; Chen, Y.; Gu, J. Fastp: An Ultra-Fast All-in-One FASTQ Preprocessor. Bioinformatics 2018, 34, i884. [Google Scholar] [CrossRef]
 - Kim, D.; Paggi, J.M.; Park, C.; Bennett, C.; Salzberg, S.L. Graph-Based Genome Alignment and Genotyping with HISAT2 and HISAT-Genotype. Nat. Biotechnol. 2019, 37, 907. [Google Scholar] [CrossRef]
 - Love, M.I.; Huber, W.; Anders, S. Moderated Estimation of Fold Change and Dispersion for RNA-Seq Data with DESeq2. Genome Biol. 2014, 15, 550. [Google Scholar] [CrossRef] [PubMed]
 - Badmus, O.O.; Hillhouse, S.A.; Anderson, C.D.; Hinds, T.D., Jr.; Stec, D.E. Molecular Mechanisms of Metabolic Associated Fatty Liver Disease (MAFLD): Functional Analysis of Lipid Metabolism Pathways. Clin. Sci. 2022, 136, 1347–1366. [Google Scholar] [CrossRef] [PubMed]
 - Ge, X.; Zheng, L.; Wang, M.; Du, Y.; Jiang, J. Prevalence Trends in Non-Alcoholic Fatty Liver Disease at the Global, Regional and National Levels, 1990–2017: A Population-Based Observational Study. BMJ Open 2020, 10, e036663. [Google Scholar] [CrossRef] [PubMed]
 - Heeren, J.; Scheja, L. Metabolic-Associated Fatty Liver Disease and Lipoprotein Metabolism. Mol. Metab. 2021, 50, 101238. [Google Scholar] [CrossRef] [PubMed]
 - Pafili, K.; Roden, M. Nonalcoholic Fatty Liver Disease (NAFLD) from Pathogenesis to Treatment Concepts in Humans. Mol. Metab. 2021, 50, 101122. [Google Scholar] [CrossRef]
 - Pei, K.; Gui, T.; Kan, D.; Feng, H.; Jin, Y.; Yang, Y.; Zhang, Q.; Du, Z.; Gai, Z.; Wu, J.; et al. An Overview of Lipid Metabolism and Nonalcoholic Fatty Liver Disease. Biomed. Res. Int. 2020, 2020, 4020249. [Google Scholar] [CrossRef] [PubMed]
 - Mavromati, M.; Jornayvaz, F.R. Hypothyroidism-Associated Dyslipidemia: Potential Molecular Mechanisms Leading to NAFLD. Int. J. Mol. Sci. 2021, 22, 12797. [Google Scholar] [CrossRef]
 - D’Ambrosio, R.; Campi, I.; Maggioni, M.; Perbellini, R.; Giammona, E.; Stucchi, R.; Borghi, M.; Degasperi, E.; De Silvestri, A.; Persani, L.; et al. The Relationship between Liver Histology and Thyroid Function Tests in Patients with Non-Alcoholic Fatty Liver Disease (NAFLD). PLoS ONE 2021, 16, e0249614. [Google Scholar] [CrossRef] [PubMed]
 - Anderson, G.W.; Zhu, Q.; Metkowski, J.; Stack, M.J.; Gopinath, S.; Mariash, C.N. The Thrsp Null Mouse (Thrsptm1cnm) and Diet Induced Obesity. Mol. Cell. Endocrinol. 2009, 302, 99. [Google Scholar] [CrossRef]
 - Wang, X.; Cheng, J.; Qin, W.; Chen, H.; Chen, G.; Shang, X.; Zhang, M.; Balsai, N.; Chen, H. Polymorphisms in 5′ Proximal Regulating Region of THRSP Gene Are Associated with Fat Production in Pigs. 3 Biotech 2020, 10, 267. [Google Scholar] [CrossRef]
 - Kuemmerle, N.B.; Kinlaw, W.B. THRSP (Thyroid Hormone Responsive). Atlas Genet. Cytogenet. Oncol. Haematol. 2011, 15, 480. [Google Scholar] [CrossRef] [PubMed][Green Version]
 - Gong, X.; Zheng, M.; Zhang, J.; Ye, Y.; Duan, M.; Chamba, Y.; Wang, Z.; Shang, P. Transcriptomics-Based Study of Differentially Expressed Genes Related to Fat Deposition in Tibetan and Yorkshire Pigs. Front. Vet Sci. 2022, 9, 919904. [Google Scholar] [CrossRef] [PubMed]
 - Saklayen, M.G. The Global Epidemic of the Metabolic Syndrome. Curr. Hypertens. Rep. 2018, 20, 12. [Google Scholar] [CrossRef] [PubMed]
 - Noubiap, J.J.; Nansseu, J.R.; Lontchi-Yimagou, E.; Nkeck, J.R.; Nyaga, U.F.; Ngouo, A.T.; Tounouga, D.N.; Tianyi, F.L.; Foka, A.J.; Ndoadoumgue, A.L.; et al. Global, Regional, and Country Estimates of Metabolic Syndrome Burden in Children and Adolescents in 2020: A Systematic Review and Modelling Analysis. Lancet Child Adolesc. Health 2022, 6, 158–170. [Google Scholar] [CrossRef] [PubMed]
 - Chew, N.; Kannan, S.; Chong, B.; Chew, J.; Lin, C.X.; Goh, R.; Kong, G.; Chin, Y.H.; Ng, C.H.; Foo, R.; et al. The Global Syndemic of Metabolic Diseases in the Young Adult Population: A Consortium from the Global Burden of Disease 2000-2019. Eur. Heart J. 2023, 44, ehac779-130. [Google Scholar] [CrossRef]
 - Su, W.; Chi, Y.; An, Y.A. Editorial: Lipid Droplets and Mitochondria in Metabolic Diseases. Front. Physiol. 2023, 14, 1266356. [Google Scholar] [CrossRef]
 - Song, W.; Postoak, J.L.; Yang, G.; Guo, X.; Pua, H.H.; Bader, J.; Rathmell, J.C.; Kobayashi, H.; Haase, V.H.; Leaptrot, K.L.; et al. Lipid Kinase PIK3C3 Maintains Healthy Brown and White Adipose Tissues to Prevent Metabolic Diseases. Proc. Natl. Acad. Sci. USA 2023, 120, e2214874120. [Google Scholar] [CrossRef]
 - Sicari, D.; Delaunay-Moisan, A.; Combettes, L.; Chevet, E.; Igbaria, A. A Guide to Assessing Endoplasmic Reticulum Homeostasis and Stress in Mammalian Systems. FEBS J. 2020, 287, 27–42. [Google Scholar] [CrossRef]
 - Read, A.; Schröder, M. The Unfolded Protein Response: An Overview. Biology 2021, 10, 384. [Google Scholar] [CrossRef]
 - Zhao, P.; Huang, P.; Xu, T.; Xiang, X.; Sun, Y.; Liu, J.; Yan, C.; Wang, L.; Gao, J.; Cui, S.; et al. Fat Body Ire1 Regulates Lipid Homeostasis through the Xbp1s-FoxO Axis in Drosophila. iScience 2021, 24, 102819. [Google Scholar] [CrossRef]
 - Kim, G.; Lee, J.; Ha, J.; Kang, I.; Choe, W. Endoplasmic Reticulum Stress and Its Impact on Adipogenesis: Molecular Mechanisms Implicated. Nutrients 2023, 15, 5082. [Google Scholar] [CrossRef] [PubMed]
 - Chen, Y.; Wu, Z.; Huang, S.; Wang, X.; He, S.; Liu, L.; Hu, Y.; Chen, L.; Chen, P.; Liu, S.; et al. Adipocyte IRE1α Promotes PGC1α mRNA Decay and Restrains Adaptive Thermogenesis. Nat. Metab 2022, 4, 1166–1184. [Google Scholar] [CrossRef] [PubMed]
 - Yan, B.; Chen, L.; Wang, Y.; Zhang, J.; Zhao, H.; Hua, Q.; Pei, S.; Yue, Z.; Liang, H.; Zhang, H. Preventive Effect of Apple Polyphenol Extract on High-Fat Diet-Induced Hepatic Steatosis in Mice through Alleviating Endoplasmic Reticulum Stress. J. Agric. Food Chem. 2022, 70, 3172–3180. [Google Scholar] [CrossRef] [PubMed]
 - White, U.A.; Stephens, J.M. Transcriptional Factors That Promote Formation of White Adipose Tissue. Mol. Cell Endocrinol. 2010, 318, 10–14. [Google Scholar] [CrossRef] [PubMed]
 - Choi, S.K.; Park, S.; Jang, S.; Cho, H.H.; Lee, S.; You, S.; Kim, S.-H.; Moon, H.-S. Cascade Regulation of PPARγ2 and C/EBPα Signaling Pathways by Celastrol Impairs Adipocyte Differentiation and Stimulates Lipolysis in 3T3-L1 Adipocytes. Metabolism 2016, 65, 646–654. [Google Scholar] [CrossRef] [PubMed]
 - Qiu, Y.; Gan, M.; Wang, X.; Liao, T.; Chen, Q.; Lei, Y.; Chen, L.; Wang, J.; Zhao, Y.; Niu, L.; et al. The Global Perspective on Peroxisome Proliferator-Activated Receptor γ (PPARγ) in Ectopic Fat Deposition: A Review. Int. J. Biol. Macromol. 2023, 253, 127042. [Google Scholar] [CrossRef] [PubMed]
 - Liu, Z.; Lv, Y.; Zhao, N.; Guan, G.; Wang, J. Protein Kinase R-like ER Kinase and Its Role in Endoplasmic Reticulum Stress-Decided Cell Fate. Cell Death Dis. 2015, 6, e1822. [Google Scholar] [CrossRef]
 - Zhuang, Z.; Yang, T.; Jia, W.; Bai, M.; Bai, H.; Wang, Z.; Chen, G.; Jiang, Y.; Chang, G. Effects of Fatty-Type and Lean-Type on Growth Performance and Lipid Droplet Metabolism in Pekin Ducks. Animals 2022, 12, 2268. [Google Scholar] [CrossRef]
 - Sun, Q.; Xing, X.; Wang, H.; Wan, K.; Fan, R.; Liu, C.; Wang, Y.; Wu, W.; Wang, Y.; Wang, R. SCD1 Is the Critical Signaling Hub to Mediate Metabolic Diseases: Mechanism and the Development of Its Inhibitors. Biomed. Pharmacother. 2024, 170, 115586. [Google Scholar] [CrossRef]
 - Filali-Mouncef, Y.; Hunter, C.; Roccio, F.; Zagkou, S.; Dupont, N.; Primard, C.; Proikas-Cezanne, T.; Reggiori, F. The Ménage à Trois of Autophagy, Lipid Droplets and Liver Disease. Autophagy 2022, 18, 50–72. [Google Scholar] [CrossRef]
 - McLelland, G.-L.; Lopez-Osias, M.; Verzijl, C.R.C.; Ellenbroek, B.D.; Oliveira, R.A.; Boon, N.J.; Dekker, M.; van den Hengel, L.G.; Ali, R.; Janssen, H.; et al. Identification of an Alternative Triglyceride Biosynthesis Pathway. Nature 2023, 621, 171. [Google Scholar] [CrossRef] [PubMed]
 





| Sample | Raw Reads | Clean Reads | Clean GC (%) | Clean Q20 (%) | Clean Q30 (%) | 
|---|---|---|---|---|---|
| nc1_mRNA | 41,493,716 | 41,168,042 | 51.05 | 98.76 | 96.14 | 
| nc2_mRNA | 45,440,574 | 45,096,558 | 51.38 | 98.79 | 96.23 | 
| nc3_mRNA | 42,608,278 | 42,274,140 | 51.51 | 98.83 | 96.37 | 
| nc4_mRNA | 41,629,818 | 41,340,084 | 51.81 | 98.86 | 96.45 | 
| si1_mRNA | 40,936,016 | 40,639,934 | 51.02 | 98.8 | 96.25 | 
| si2_mRNA | 42,610,358 | 42,267,558 | 50.05 | 98.78 | 96.21 | 
| si3_mRNA | 42,220,118 | 41,895,614 | 50.72 | 98.78 | 96.21 | 
| si4_mRNA | 40,863,570 | 40,517,122 | 50.4 | 98.74 | 96.1 | 
| Sample | Total_Reads | Total_Map | Unique_Map | Multiple_Map | 
|---|---|---|---|---|
| si1_mRNA | 40,639,934 | 39,277,420 (96.65%) | 37,146,966 (91.41%) | 2,130,454 (5.24%) | 
| si2_mRNA | 42,267,558 | 40,737,280 (96.38%) | 38,181,464 (90.33%) | 2,555,816 (6.05%) | 
| si3_mRNA | 41,895,614 | 40,360,230 (96.34%) | 38,048,698 (90.82%) | 2,311,532 (5.52%) | 
| si4_mRNA | 40,517,122 | 38,917,762 (96.05%) | 36,607,570 (90.35%) | 2,310,192 (5.7%) | 
| nc1_mRNA | 41,168,042 | 39,709,460 (96.46%) | 37,510,576 (91.12%) | 2,198,884 (5.34%) | 
| nc2_mRNA | 45,096,558 | 43,526,588 (96.52%) | 41,189,602 (91.34%) | 2,336,986 (5.18%) | 
| nc3_mRNA | 42,274,140 | 40,741,620 (96.37%) | 38,454,064 (90.96%) | 2,287,556 (5.41%) | 
| nc4_mRNA | 41,340,084 | 40,041,226 (96.86%) | 38,146,818 (92.28%) | 1,894,408 (4.58%) | 
| MS/MS | MS/MS Identified | Peptide Identified | MS/MS Identified [%] | Identified Protein | 
|---|---|---|---|---|
| 242,209,476,608 | 11,620,000,000 | 70,060 | 4.8 | 7121 | 
Disclaimer/Publisher’s Note: The statements, opinions and data contained in all publications are solely those of the individual author(s) and contributor(s) and not of MDPI and/or the editor(s). MDPI and/or the editor(s) disclaim responsibility for any injury to people or property resulting from any ideas, methods, instructions or products referred to in the content.  | 
© 2024 by the authors. Licensee MDPI, Basel, Switzerland. This article is an open access article distributed under the terms and conditions of the Creative Commons Attribution (CC BY) license (https://creativecommons.org/licenses/by/4.0/).
Share and Cite
Li, Y.; Xu, K.; Zhou, A.; Xu, Z.; Wu, J.; Peng, X.; Mei, S.; Chen, H. Integrative Transcriptomics and Proteomics Analysis Reveals THRSP’s Role in Lipid Metabolism. Genes 2024, 15, 1562. https://doi.org/10.3390/genes15121562
Li Y, Xu K, Zhou A, Xu Z, Wu J, Peng X, Mei S, Chen H. Integrative Transcriptomics and Proteomics Analysis Reveals THRSP’s Role in Lipid Metabolism. Genes. 2024; 15(12):1562. https://doi.org/10.3390/genes15121562
Chicago/Turabian StyleLi, Yujie, Ke Xu, Ao Zhou, Zhong Xu, Junjing Wu, Xianwen Peng, Shuqi Mei, and Hongbo Chen. 2024. "Integrative Transcriptomics and Proteomics Analysis Reveals THRSP’s Role in Lipid Metabolism" Genes 15, no. 12: 1562. https://doi.org/10.3390/genes15121562
APA StyleLi, Y., Xu, K., Zhou, A., Xu, Z., Wu, J., Peng, X., Mei, S., & Chen, H. (2024). Integrative Transcriptomics and Proteomics Analysis Reveals THRSP’s Role in Lipid Metabolism. Genes, 15(12), 1562. https://doi.org/10.3390/genes15121562
        